


江西省吉安市吉水县2020-2021学年八年级上学期期末生物试题(word版 含答案)
展开一、单选题
1.种子萌发时,需要充足的空气,这是因为( )
A.可以使种皮变软
B.使胚容易突破种皮
C.保证种子能正常吸水
D.可以使子叶或胚乳里的营养物质分解
2.玉米是北方常见的粮食作物,如图是玉米种子的剖面示意图,下列说法错误的是( )
A.结构②是果皮和种皮,说明玉米粒是一个果实
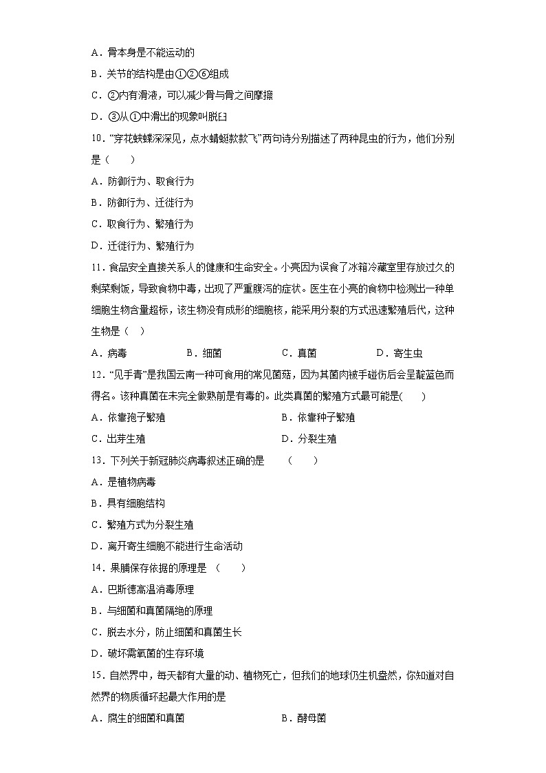
B.在其剖面上滴加碘液,结构③④⑤⑥会变蓝
C.种子在萌发初期,所需的营养物质来自于结构①
D.种子萌发时,结构⑥首先突破种皮
3.如图表示枝条和芽的结构,下列有关叙述错误的是( )
A.枝条上的a是顶芽,b是侧芽
B.枝条上的a是由芽上的3发育来的
C.枝条上的d是由芽中的2发育来的
D.芽上的1能分裂产生新细胞,使芽轴不断伸长
4.移栽植物应尽量在幼苗期,而且要带土移栽,这是为了( )
A.保护幼根和根毛B.保持肥料
C.有利于根的呼吸D.根的光合作用
5.下图表示把天竺葵进行暗处理后,用黑纸片将A处两面遮盖,移到阳光下几小时,再经水浴加热脱色后滴加碘液。下列说法不正确的是( )
A.该实验的变量是光
B.滴加碘液后,A部分变蓝,B部分不变蓝
C.暗处理的目的是消耗或运走叶片中原有的淀粉
D.水浴加热过程中,小烧杯中盛放的液体是酒精
6.如图是植物某生理作用的文字表达式,下列分析中错误的是( )
A.a、b分别表示光合作用和呼吸作用B.A表示二氧化碳,B表示有机物
C.一昼夜中a、b过程同时进行D.b过程进行的场所是所有活细胞中
7.下面关于蒸腾作用对植物自身生命活动的意义,错误的是( )
A.能促进水分吸收B.能促进水和无机盐的运输
C.能使植物体有效地散热D.能促进无机盐的吸收
8.下列有关动物运动的叙述,错误的是
A.关节腔内有少量滑液,可以减少骨与骨之间的摩擦
B.一块骨骼肌的两端肌腱可连接在同一块骨上
C.人体任何一个动作的完成,都离不开神经系统的支配
D.骨骼肌收缩为运动提供动力
9.关节是能活动的骨连结,如图是关节结构模式图,下列说法不正确的是( )
A.骨本身是不能运动的
B.关节的结构是由①②⑥组成
C.②内有滑液,可以减少骨与骨之间摩擦
D.③从①中滑出的现象叫脱臼
10.“穿花蛱蝶深深见,点水蜻蜓款款飞”两句诗分别描述了两种昆虫的行为,他们分别是( )
A.防御行为、取食行为
B.防御行为、迁徙行为
C.取食行为、繁殖行为
D.迁徙行为、繁殖行为
11.食品安全直接关系人的健康和生命安全。小亮因为误食了冰箱冷藏室里存放过久的剩菜剩饭,导致食物中毒,出现了严重腹泻的症状。医生在小亮的食物中检测出一种单细胞生物含量超标,该生物没有成形的细胞核,能采用分裂的方式迅速繁殖后代,这种生物是( )
A.病毒B.细菌C.真菌D.寄生虫
12.“见手青”是我国云南一种可食用的常见菌菇,因为其菌肉被手碰伤后会呈靛蓝色而得名。该种真菌在未完全做熟前是有毒的。此类真菌的繁殖方式最可能是( )
A.依靠孢子繁殖B.依靠种子繁殖
C.出芽生殖D.分裂生殖
13.下列关于新冠肺炎病毒叙述正确的是 ( )
A.是植物病毒
B.具有细胞结构
C.繁殖方式为分裂生殖
D.离开寄生细胞不能进行生命活动
14.果脯保存依据的原理是 ( )
A.巴斯德高温消毒原理
B.与细菌和真菌隔绝的原理
C.脱去水分,防止细菌和真菌生长
D.破坏需氧菌的生存环境
15.自然界中,每天都有大量的动、植物死亡,但我们的地球仍生机盎然,你知道对自然界的物质循环起最大作用的是
A.腐生的细菌和真菌B.酵母菌
C.病毒D.寄生的细菌和真菌
二、实验探究题
16.小林同学学习了“种子萌发的条件”等知识后,自己动手设计了一个实验。他将三粒大豆种子用细绳系在玻璃棒上,放入盛有水的烧杯中,实验装置如图甲所示。请回答下列问题:
(1)一段时间后,该同学发现A、B、C三粒种子中,__________(填“A或B或C”)种子萌发了。A与B进行对照,变量是____________________。
(2)该同学的实验设计有一个明显的不足,请你指出来____________________。
(3)如果证实种子萌发需要适宜的温度,还必须设计一个实验装置(乙),若你手中只有一粒大豆种子,则种子应系在图乙的__________处,在此实验中乙装置是__________(填“对照组”或“实验组”)。
17.为探究植物的生理作用,某生物兴趣小组的同学们设计并实施了以下三个实验,请据图回答问题:
(1)在实验一中,A瓶装有萌发的绿豆种子,B瓶装有煮熟的绿豆种子,把A、B装置同时放在温暖的地方,24小时后观察蜡烛在A、B瓶中燃烧情况。该实验目的是为了证明种子呼吸作用消耗的气体是__________,A瓶的现象是__________。
(2)实验二中的C(培养皿的液体是氢氧化钠溶液,能吸收二氧化碳)和D(培养皿中的液体是清水)形成一组对照实验,其目的是验证__________是光合作用的原料。
(3)在实验三中,同学们将装置放在光下几个小时后,发现__________装置的塑料袋内璧有较多小水珠,这些水分是通过蒸腾作用从叶片的__________散失出来的。
18.为了检测不同环境中的细菌和真菌,小丽的探究如下:将甲、乙、丙三个盛有牛肉汁培养基的培养皿高温灭菌并冷却,洗手前用无菌棉棒擦取左手手心,在甲培养基上涂抹一下;洗手后用另一支无菌棉棒擦取左手手心,在乙培养基上涂抹一下;丙培养基不涂抹。加盖封好后,放在相同、适宜的环境下培养,如下图所示。请分析回答:
(1)根据小丽的探究过程,你认为她要探究的问题是____________________________?
(2)洗手前用无菌棉棒擦取左手手心,在甲培养基上涂抹一下的过程叫做__________。
(3)培养基和培养皿在接种前经过__________处理,并冷却,你预期几天后,三个培养皿内的细菌菌落较多的是__________。
(4)如果实验结果与你的预期一致,你认为要养成怎样的卫生习惯:____________________。
参考答案
1.D
【分析】
种子萌发需要一定的条件,包括外界条件和自身条件,外界条件包括适宜的温度、充足的空气和适量的水分;自身条件是指完整而有活力的胚以及供胚发育的营养物质、种子不在休眠期。
【详解】
种子萌发时需要的外界条件包括适宜的温度、充足的空气和适量的水分,充足的空气,是由于种子不停地进行呼吸作用,可以使子叶或胚乳中的营养物质分解,释放能量。
故选D。
【点睛】
解答此类题目的关键是理解掌握种子的萌发过程。
2.B
【分析】
图可知,①是胚乳,②是果皮和种皮,③是子叶,④是胚芽,⑤是胚轴,⑥是胚根。
【详解】
A.玉米种子的结构有种皮,同时果皮与种皮紧密结合在一起,不易剥离,具有保护的作用,所以结构②是果皮和种皮,说明玉米粒是一个果实,故A正确。
B.玉种子的结构由种皮,胚和胚乳组成,胚由胚根,胚芽,胚轴和子叶组成,是胚种子的主要部位,胚乳储存营养物质,主要是淀粉,所以在其剖面上滴加碘液,结构①是胚乳会变蓝,故B错误。
C.种子在萌发初期,所需的营养物质来自于结构①胚乳,胚乳中储存营养物质,子叶转运营养物质,故C正确。
D.种子在萌发过程中先吸收水分,体积膨大,种皮胀破.同时,胚内的生命活动活跃起来,从子叶得到营养物质和能量后开始分裂和生长:⑥胚根最先突出种皮,发育成根,不久,从这条根的周围又生出一些细根;此后胚芽发育成茎和叶、胚轴发育成连接茎与根的部分,故D正确。
故选B。
【点睛】
解题的关键是理解种子的结构和萌发过程。
3.B
【分析】
根据芽的着生位置划分为顶芽和侧芽,a为顶芽,b、c为侧芽;枝条d不断伸长的原因是枝芽中2芽轴的不断伸长;枝芽的结构中:1是生长点、2是芽轴、3是芽原基。
【详解】
根据芽的着生位置划分为顶芽和侧芽,a为顶芽,b、c均为侧芽,A正确;a为顶芽,是由芽上的1生长点发育来的,B错误;枝条d的不断伸长,来自于枝芽中2的不断伸展,C正确;1生长点能分裂产生新细胞,使芽轴不断伸长,D正确。
【点睛】
枝芽是一个待发育的枝条,容易被忽视。
4.A
【分析】
根吸收水分和无机盐的主要部位是根尖中的成熟区,分析解答。
【详解】
根吸收水分和无机盐的主要部位是根尖中的成熟区,因为成熟区有大量的根毛,可以大大增加吸收水分的总面积。移栽的时候最易损伤幼根和根毛,这样使植物根的吸收功能大大降低,会导致缺水萎蔫,甚至死亡。因此移栽植物带土的目的是减少对幼根和根毛的损伤,提高成活率。
故选A 。
【点睛】
解答此题的关键是根系及其在土壤里的分布和意义。
5.B
【分析】
《绿叶在光下制造有机物》的实验步骤:暗处理→部分遮光→光照→摘下叶片→酒精脱色→漂洗加碘→观察颜色。实验要点:光合作用需要光、光合作用制造淀粉、碘遇到淀粉变蓝色。
【详解】
A.用黑纸片将A处两面遮盖,这样叶片上就形成了不见光的黑暗部分和见光部分的对照,故该实验的变量是光,A正确。
B.滴加碘液后,叶片的见光部分变成了蓝色,未见光部分不变蓝,即:B部分变蓝,A部分不变蓝,B错误。
C.把盆栽的天竺葵放到黑暗处一昼夜,目的是为了把叶片里的淀粉运走耗尽,C正确。
D.把叶片放入盛有酒精的小烧杯中,隔水加热,使叶片含有的叶绿素溶解在酒精中,叶片变为黄白色,D正确。
故选B。
【点睛】
正确识记并理解《绿叶在光下制造有机物》的实验步骤是解题的关键。
6.C
【分析】
从物质转变和能量转变上看,光合作用是制造有机物,储存能量;呼吸作用是分解有机物,释放能量。这是两个正好相反的过程,其图解如下图:
【详解】
A.光合作用是制造有机物,储存能量;呼吸作用是分解有机物,释放能量。所以,a、b分别表示光合作用和呼吸作用,A正确。
B.光合作用的原料是二氧化碳和水,产物是氧气和有机物,所以A表示二氧化碳,B表示有机物,B正确。
C.光合作用的条件是光,所以光合作用只在白天进行,夜晚不能进行,呼吸作用是有光和无光都在进行,只要是活细胞都在进行呼吸作用,C错误。
D.呼吸作用是生命力的象征,一切活细胞都能进行呼吸作用,D正确。
故选C。
【点睛】
理解掌握呼吸作用和光合作用的区别与联系是解题的关键。
7.D
【分析】
此题考查的是植物蒸腾作用的意义,植物的蒸腾作用会散失大量的水分,这不是对水的一种浪费,蒸腾作用有其重要的意义,思考答题。
【详解】
蒸腾作用是水分从活的植物体表面(主要是叶子)以水蒸汽状态通过气孔散失到大气中的过程。蒸腾作用为大气提供大量的水蒸气,增加空气湿度,降雨量增多,调节气候,这是蒸腾作用在自然界中的作用;蒸腾作用散失大量的水分,吸收热量,使气温降低,降低植物体特别是叶片的温度,避免灼烧;蒸腾作用是根吸水的动力,促进了水和无机盐向上的运输,可见蒸腾作用对植物的生活具有重要的意义。
因此ABC选项正确;D选项只能促进无机盐向上的运输,而不是吸收。
故选D。
【点睛】
植物蒸腾作用的意义是中考的热点,要注意理解掌握。
8.B
【分析】
运动要在神经系统的支配下由运动系统来完成,运动系统由骨、关节、骨骼肌组成,骨骼肌具有收缩的特性,骨骼肌受到神经传来的刺激时,就会收缩牵拉骨,围绕着关节做运动。
【详解】
A.关节腔是由关节囊滑膜层和关节面软骨共同围成的密闭腔隙,腔内有少量滑液,可以减少骨与骨之间的摩擦,A正确。
B.一块骨骼肌的两端肌腱可连接在不同的骨上,B错误。
C.运动要在神经系统的支配下由运动系统来完成,C正确。
D.骨骼肌收缩,才能牵动骨围绕着关节活动,从而产生运动,D正确。
故选B。
【点睛】
解答此类题目的关键是熟练掌握关节的结构及功能,了解在运动中肌肉的协调与配合。
9.D
【分析】
动物的运动系统主要由骨、关节和肌肉组成。关节周围由关节囊包裹着,内部形成密闭的关节腔。关节腔内有滑液,可以减少骨与骨之间的摩擦。故图丙中把两骨牢固的联系在一起的是②关节囊,由结缔组织构成,它里面和外面的一些韧带,使关节具有牢固性。图中:①关节囊,②关节腔,③关节头,④关节软骨,⑤关节窝,⑥关节面。
【详解】
A.骨的位置的变化产生运动,但是骨本身是不能运动的。骨的运动要靠骨骼肌的牵拉。A说法正确,不合题意。
B.关节由①关节囊、②关节腔和⑥关节面组成。B说法正确,不合题意。
C.②是关节腔,内有滑液,可以减少骨与骨之间的摩擦。C说法正确,不合题意。
D.③关节头从⑤关节窝中滑出的现象叫脱臼。D说法错误,符合题意。
故选D。
【点睛】
掌握关节的结构及其功能是解题的关键。
10.C
【分析】
(1)防御行为:为了保护自己,防御敌害的各种行为都是防御行为,如逃跑、装死、释放臭气、保护色、警戒色、机体防御等。
(2)取食行为:是动物通过各种方式获取生存所需的食物的行为。
(3)繁殖行为:与动物繁殖有关的行为,如占巢、求偶、交配、孵卵、哺育等一系列行为。
(4)迁徙行为:指某种鸟类每年春季和秋季,有规律的、沿相对固定的路线、定时地在繁殖地区和越冬地区之间进行的长距离的往返移居的行为现象。
【详解】
“穿花蝴蝶深深见”,是蝴蝶吸食花蜜,属于取食行为,通过各种方式获取生存所需的食物的行为;繁殖行为与动物繁殖有关的行为,如占巢、求偶、交配、孵卵、哺育等一系列行为,“点水蜻蜓款款飞”,是蜻蜓在产卵,属于繁殖行为。因此“穿花蝴蝶深深见,点水蜻蜓款款飞”诗句分别描绘了这两类昆虫的取食行为和繁殖行为,故选C。
【点睛】
解答此类题目的关键是动物行为概念、目的。
11.B
【分析】
细菌是单细胞个体,其细胞由细胞壁、细胞膜、细胞质等部分构成,但没有成形的细胞核,只有DNA集中的核区。另外,有些细菌除具有这些基本结构外,还有一些特殊结构,如有些细菌细胞壁外有荚膜,有些生有鞭毛。
【详解】
医生在小亮的食物中检测出一种单细胞生物含量超标,病毒没有细胞结构,A错误。题中提到该生物没有成形的细胞核,而真菌细胞内有成形的细胞核,属于真核生物,C错误。寄生虫是指具有致病性的低等真核生物,D错误。细菌没有成形的细胞核,属于原核生物,能采用分裂的方式迅速繁殖后代,故选B。
【点睛】
掌握细菌、真菌及病毒的结构特征是解题的关键。
12.A
【分析】
真菌,是一种真核生物。最常见的真菌是各类蕈类,另外真菌也包括霉菌和酵母。现在已经发现了七万多种真菌,估计只是所有存在的一小半。真菌有单细胞的,也有多细胞的。异养,孢子生殖。
【详解】
“见手青”是我国云南一种可食用的常见菌菇,它属于真菌,真菌是靠孢子来繁殖的。
故选A。
【点睛】
解答此题的关键是明确真菌的繁殖方式。
13.D
【分析】
病毒无细胞结构,只由蛋白质外壳和内部的遗传物质组成;病毒只营寄生生活,要是离开了活细胞,就无法进行生命活动。
【详解】
A.新冠肺炎病毒寄生在人体内,因此属于动物病毒,错误。
B.病毒无细胞结构,只由蛋白质外壳和内部的遗传物质组成,错误。
C.病毒的繁殖方式为自我复制,错误。
D.病毒只营寄生生活,离开了活细胞,就无法进行生命活动,正确。
【点睛】
掌握病毒的解题及生活方式是解题的关键。
14.C
【分析】
食物腐败变质是由于微生物的生长和大量繁殖而引起的。果脯保存依据的原理是脱去水分,防止细菌和真菌生长。
【详解】
根据食物腐败变质的原因,食品保存就要尽量的杀死或抑制微生物的生长和大量繁殖,传统的食品保存方法有盐腌、糖渍、干制、酒泡等,现代的贮存方法主要有罐藏、脱水、冷冻、真空包装、添加防腐剂等,对于不同的食品的特点来采用不同的保存方法,如腊肉用晒制法、烟熏法。而果脯利用渗透保存法(糖渍),即用糖去掉鲜果中的水分阻止细菌和真菌生长的原理。
故选C。
【点睛】
本题考查的是食品保鲜的一般方法,解题的关键是熟悉食品保鲜的原理和生活中的保鲜方法。
15.A
【详解】
试题分析:腐生的细菌和真菌会把动物、植物的遗体遗物分解成二氧化碳、水和无机盐等,归还土壤,供植物重新利用,因此对自然界的物质循环起最大作用的是腐生的细菌和真菌。故A正确;酵母菌是腐生真菌的一种,不全面,B不正确;病毒是寄生在活细胞内,不会分解动物、植物的遗体遗物,故C不正确;寄生的细菌和真菌,主要寄生在活的动植物上,不会分解动物、植物的遗体遗物,故D不正确。
考点:真菌在自然界中的作用及其与人类的关系;细菌在自然界中的作用及其与人类的关系。
16.B 水分 种子数量太少 b 实验组
【分析】
(1)种子的萌发的环境条件为一定的水分、适宜的温度和充足的空气;自身条件是胚是完整的、胚是活的、种子不在休眠期以及胚发育所需的营养物质。
(2)分析实验装置可知,该同学为探究种子萌发的环境条件设置了三组对照实验:A号种子与B种子、C号种子与B种子、b号种子与B种子,变量分别是水分、空气、温度,据此分析解答。
【详解】
(1)A种子缺少水分,B种子满足了种子萌发的环境条件,C种子缺少空气。经过一段时间后,发现A、B、C三粒种子中,只有B种子萌发,这说明种子萌发的外界条件是一定的水分、充足的空气。
(2)该同学的实验设计每组只有1粒种子,数量太少,会有偶然性,实验误差较大,实验结果不能说明一般性,所用种子的数量要多。所以此实验在设计过程中有一个明显的缺点是种子数量太少。
(3)对照实验:在探究某种条件对研究对象的影响时,对研究对象进行的除了该条件不同以外,其他条件都相同的实验。要验证种子萌发需要适宜的温度,变量是温度,其他条件应该满足种子萌发的条件和B相同。因此,若你手中只有一粒大豆种子,则种子应系在b处。实验组是接受实验变量处理的对象组;对照组,也称控制组,对实验而言,不接受实验变量处理的、自然状况下的是对照组。因此在此实验中,甲装置是对照组,乙装置是实验组。
【点睛】
通过该实验可知:科学探究中,控制变量和设置对照实验是设计实验方案必须处理好的两个关键问题。
17.氧气 蜡烛熄灭 二氧化碳 E 气孔
【分析】
(1)光合作用是绿色植物通过叶绿体,利用光能,把二氧化碳和水转化成储存能量的有机物,并且释放出氧气的过程。
(2)呼吸作用是指细胞内的有机物在氧的参与下被分解成二氧化碳和水,同时释放出能量的过程。
(3)植物的蒸腾作用是指植物体内的水通过气孔以水蒸气的形式散发到大气中去的过程。
(4)图示中的三套装置是验证植物的三大生理作用的常用的经典实验装置,实验一装置可验证植物的呼吸作用消耗氧气;实验二装置可验证植物光合作用必需的原料是二氧化碳;实验三装置可验证植物蒸腾作用的器官是叶片。
【详解】
(1)在实验一中,A瓶装有萌发的绿豆种子,B瓶装有煮熟的绿豆种子,把A、B装置同时放在温暖的地方,24小时后观察蜡烛在A、B瓶中燃烧情况。A瓶萌发的种子能进行呼吸作用,消耗了瓶中氧气;煮熟的种子不能进行呼吸作用,氧气没被消耗,氧气有助燃的特性,所以观察到的现象是A瓶中的蜡烛熄灭,B瓶中的蜡烛燃烧。因此该实验目的是为了证明种子呼吸作用消耗的气体是氧气。
(2)氢氧化钠溶液能吸收二氧化碳,因此C装置中没有二氧化碳,D装置中清水不能吸收二氧化碳,因此D装置中有二氧化碳。所以实验二中的C和D形成一组对照实验,其变量是二氧化碳。(注:氢氧化钠溶液能吸收二氧化碳),此实验是为了证明二氧化碳是植物进行光合作用所需的原料。
(3)在实验三中,E、F唯一不同的变量是叶片,而蒸腾作用的主要器官是叶片,因此同学们将装置放在光下几个小时后,发现E装置的塑料袋内壁有较多小水珠,说明水分是通过蒸腾作用从叶片散失的。
【点睛】
解答此类题目的关键是理解掌握光合作用、呼吸作用和蒸腾作用的探究方法以及对照实验的特点。
18.洗手会使手上的细菌减少吗? 接种 高温灭菌 甲 饭前、便后洗手
【分析】
细菌和真菌的生活需要一定的条件,如水分、适宜的温度、还有有机物。因此首先要配制含有营养物质的培养基,可以用牛肉汁加琼脂熬制,然后把培养基和所有用具进行高温灭菌,以防杂菌对实验的干扰,为防止高温杀死细菌、真菌,要等冷却后,再行接种,接种后放在温暖的地方进行恒温培养。注意:定期观察并详细记录实验现象。
【详解】
(1)根据题意可知,她要探究的问题是:洗手会使手上的细菌减少吗?
(2)在上述实验中,洗手前用无菌棉棒擦取左手手心,在甲培养基上涂抹一下,这一过程叫接种。
(3)洗手前手上的细菌多,洗手后手上的细菌少,因此预期几天后,甲培养皿上的细菌菌落最多。在接种前,培养基和培养皿应经过高温灭菌处理,以杀死其内混有的细菌或真菌的孢子等,以防杂菌对实验的干扰,排除实验外其它环境的污染。
(4)根据实验结果,为了保证个人卫生,要做到饭前、便后洗手。
【点睛】
解答此类题目点关键是熟记细菌真菌的培养过程和原理。
江西省萍乡市2020-2021学年八年级上学期期末生物试卷(word版 含答案): 这是一份江西省萍乡市2020-2021学年八年级上学期期末生物试卷(word版 含答案),共18页。试卷主要包含了选择题,综合题等内容,欢迎下载使用。
江西省上饶市铅山县2020-2021学年八年级上学期期末生物试题(word版 含答案): 这是一份江西省上饶市铅山县2020-2021学年八年级上学期期末生物试题(word版 含答案),共8页。试卷主要包含了单选题,资料分析题,综合题,实验探究题等内容,欢迎下载使用。
江西省吉安市八校联盟2021-2022学年八年级上学期期中生物试题(word版 含答案): 这是一份江西省吉安市八校联盟2021-2022学年八年级上学期期中生物试题(word版 含答案),共8页。试卷主要包含了单选题,综合题,资料分析题等内容,欢迎下载使用。