资料中包含下列文件,点击文件名可预览资料内容
还剩4页未读,
继续阅读
湖南省怀化市2021届高三下学期3月一模考试地理试题
展开这是一份湖南省怀化市2021届高三下学期3月一模考试地理试题,文件包含湖南省怀化市2021届高三下学期3月一模考试地理试题doc、湖南省怀化市2021届高三下学期3月一模考试地理试题答案pdf等2份试卷配套教学资源,其中试卷共7页, 欢迎下载使用。
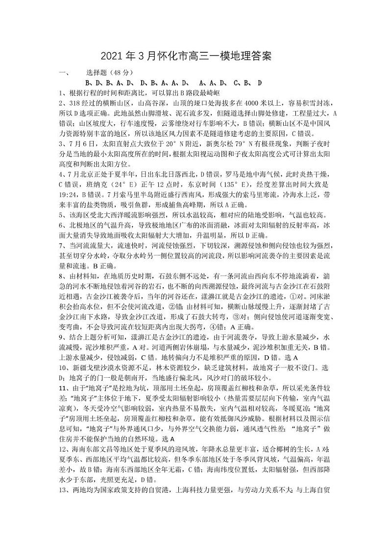
甘 理
塘县雅江县
90m2560m
132km 2.3h
康定市
2660m
141km 3.6h
377km
4.5h
图 例
312m
地级城市及海拔
2560m 县级城市及海拔
377km 两城市见距离
4.5h 预计通行时间公路
孜 39
藏
族
自
治
151km
29°N
州
48
10
2.6h
60m 31
城-亚丁景区day1:宿雅江day2:宿景区day3:宿景区day4:返程
0°E 104
2m
宾市
°E
2020 年理塘丁真走红网络,宜宾市的小飞决定今年夏天走 318 去丁真所在的甘孜州自驾游。318 沿线山路蜿蜒险峻,但是 2016 年以来多处隧道完工投入使用,降低了行车的风险。图 1 为小飞此次旅游活动的行程安排计划,据此完成 1~3 题。
图 1
1.根据行程安排,推测最崎岖的路段是
A.宜宾—康定 B.康定一雅江 C.雅江一理塘 D.理塘一景区
2.318 国道上的隧道多选在山腰以上,接近垭口(高大山脊的鞍状坳口)处修建的主要原因是
A. 山脚滑坡频发 B. 受山谷风的影响,山顶常年云雾环绕C. 垭口风力强劲 D. 冰雪期长,山顶封冻严重
小飞 7 月 6 日正午抵达稻城,她的好友小谢正在黄河站所在的新奥尔松(79°N,12°
E)游玩,当日小谢观测到的当地最小太阳高度方位和度数分别是
A. 正 南 方 31° B. 正 北 方 9°
C. 正 北 方 21° D. 正 南 方 19°
2018 年 7 月 30 日在挪威班纳克(70°N,24°E)测到 32 摄氏度的高温,引起全球对气候变化和北极熊生存环境的担忧。全球变暖以来,北极地区气温上升的速度明显更快,是其它的地区的 2.5 倍,这种现象被称为“北极放大”效应。图 2 为世界某区域图,图中粗实线为7 月多年平均 10℃等温线。据此完成 4~6 小题。
图 2
下列相关说法可能正确的是
A.该月索马里半岛附近海域正值捕鱼高峰期
B.7 月 19 日班纳克影子最短时,东京时间大约为 18:24
C.该月罗马正逢雨季
D.7 月 30 日北京日落时影子朝向东北
5.10℃等温线在班纳克附近分布纬度较高的主要原因是
该海区极地东风较弱,降温幅度小
该海区海冰融化慢,海冰吸热少,气温降低幅度小 C.该海区温带气旋活动少,阴雨天气少,对太阳辐射削弱少 D.该海区受暖流影响,导致气温较高
下列关于“北极放大效应”现象的形成机制是
周边国家的温室气体排放量增加,气温上升
纬度高,极昼时间长,太阳辐射收入多
受极地高气压带控制,晴朗天气多,太阳辐射收入多
冰雪消融后,下垫面反射率下降,地面吸收太阳辐射增多
金沙江在横断山脉的高山峡谷中自北向南奔流而下,流到石鼓(地质历史时期,在其东侧不远处,有一条河流由西向东不停地流淌着),突
然调头急转,折向东北,形成“V”字形的长江第一湾。长江在石鼓大转弯的原因,有学者认为是河流袭夺造成 的。图 3 示意金沙江地理位置。据此完成 7~9 题。7.影响河流袭夺的主要因素是
A.水系的形状B.流量和流速C.流程长短D.植被覆盖率
金沙江流到石鼓突然调头急转折向东北的原因可能是
①地质历史时期,石鼓东侧河流向西溯源侵蚀,导致河流袭夺②河床不断淤积,抬高水位③地壳运动,横断山脉缓慢上升,封堵古金沙江南下水路④河流侧向侵蚀加
强,河道变得越来越弯曲
A.①③B.①④
C.②③D.③④
图 3
在金沙江的南方不远处,有一条小河——漾濞江,由于泥沙长期淤积,形成宽阔的谷底。与袭夺前相比,漾濞江泥沙不断淤积的主要原因是
A.上游水量减少,泥沙堆积严重B.河道两侧岩体崩塌泥沙堆积严重C.上游侵蚀加剧,泥沙堆积严重D.地转偏向力作用致其堆积严重
20 世纪 50 年代,新疆建设兵团在一些偏远地区垦荒时居住的简易住房叫“地窝
子”,建房时挖地为坑,顶部用土坯垒起半米的房顶,房顶覆盖红柳枝、杂草等。图 4 示意“地窝子”景观,据此完成 10~11 题。
“地窝子”一般不设门,原因可能是
A.风沙大,经常损坏 B.增强通讯信号C.简易住房,方便进出 D.缺乏建筑材料11.“地窝子”做住房的主要优点有
A. 冬暖夏凉、防风沙 B. 通风透气 C. 采光条件好 D. 保护自然环境
海南岛被誉为“椰岛”,东部地区的文昌椰子产量占全岛一半以上(如图 5)。椰树喜光耐盐,只有在年均温 24℃以上,温差小,全年无霜且湿度达到 60%-85%才能开花结果。2018 年 4 月,党中央宣布支持海南岛全岛建设自贸实验区。据此完成 12~13 题。
图 4
海口
文昌
三亚
图 5
12.据图分析,海南岛东部文昌等地区椰树分布比西部多,主要是因为东部
A. 年降水量多 B. 夏季气温高 C. 无霜期长 D. 光照更充足13.与上海自贸港相比,海南岛建设自由贸易港的突出优势是
A. 科 技 B. 劳 动 力 C. 政 策 D. 位 置
沅江北通巴蜀,西扼滇黔,劈开雪峰、武陵山脉在湘西大地蜿蜒,这条水上大通道推动了多民族的经济和文化的交流,其三级支流马拉河(永顺境内)发育着众多的壶穴(图 6)。壶穴:基岩河床上形成的近似壶形的凹坑,是急流漩涡夹带砾石磨蚀河床而成。据此完成14~16 题。
图 6
壶穴示意图
壶穴常常形成于河流的特殊河段。有利于大型壶穴发育的是
A.河湾地段B.基岩松软C.裂隙发育D.岩性一致
导致湖南昔日繁华的内河航运逐渐衰败的原因有
①公路、铁路的快速发展,竞争激烈②能源需求的增长,刺激了水电站的快速建设③全球变暖,降水减少,河流水位不断下降④货运量的需求下降
A.①③B.①②C.②③D.③④
辣椒是湖南民间文化中的一个特殊符号,而湘西地区又是湖南的重辣地区。下列选项中,对湘西成为重辣分布区没有影响的是
多山多雾,泉溪冷冽,吃辣驱寒祛湿
古代山高水阻,资源匮乏,辣椒廉价、在山区易种植C.古代湘西地区缺盐,吃辣可调味
D.古代战乱,大量四川移民带来种植经验和饮食习性
二、非选择题:共 52 分。第 17、18、19 题为必考题,每个试题考生都必须作答。第 20、21 题为选考题,考生根据要求作答。
(一)必考题:共 42 分。
阅读图文材料,完成下列要求。(12 分)
尼日利亚是非洲最大的石油生产国和世界第六大石油出口国,迄今为止探明石油储量居世界第九位。原油出口收入占出口总收入的 98%,占国家总收入的 83%,是国民经济的支柱。为改变本国经济对原油过度依赖的局面,尼日利亚政府通过招商引资吸引了中国某国有石化公司。该公司在哈科特港投资 140 亿美元,建设了一座现代化的石化工厂。图 7 示意尼日利亚区域。
图 7
指出哈科特港建设石化工厂的有利条件。(4 分)
分析该中国公司在哈科特港建设石化工厂过程中可能遇到的困难。(4 分)
有人建议,应大力发展石化工业促进当地经济发展。你是否赞同此建议?请表明态度 并说明理由。(4 分)
阅读图文材料,完成下列问题。(16 分)
材料一 洪崖洞是山城重庆网红景点之一,建于绝壁悬崖上的“吊脚楼群”以巴渝传统建筑和民俗风貌特色而盛名。其建筑风格具有独特的山地文化特质,这种特质表现为街道空间顺应地形地貌,依山就势、层次而上,讲究“借天不借地,天平地不平”。
材料二 洪崖洞上原来有一条小溪,发源于城内的大梁子(现新华路),经大阳沟、会仙桥后至洪崖洞处,从悬崖上跌落形成瀑布。直到近代之前“洪崖滴翠”一直是重庆的一大景观。后来……小溪成了污水沟,洪崖不再“滴翠”,而是一条悬着的污水“瀑布”。20 世纪五六十年代后,经多次整治,“滴翠”景观恢复往日风采。
材料三 洪崖洞位置及崖壁内街剖面示意图(图 8)
图 8
根据材料一、三分析洪崖洞崖壁建筑“借天不借地,天平地不平”的原因。(4 分)
分析早年“洪崖滴翠”形成“滴翠”的原因。(6 分)
洪崖洞负一楼(-1F)原为利润更高的“好吃街”,现改为地下车库,请推测其影响因素。
(6 分)
阅读图文材料,完成下列要求。(14 分)
寒冷地区的冬季,随着气温的降低,地表向下冻结,季节冻融层发生变化,使原来的冻结层上潜水变成承压水。承压水随着上部冻结层的加厚和过水断面的减小,其压力逐渐增大, 在地表盖层薄弱处被挤出或在水头压力下破坏盖层,形成冰椎,使地下水流出,漫流在路面上,冻结成高低起伏的冰壳,即为涎流冰。在俄罗斯西伯利亚东部的布鲁斯有条东西走向的细长山谷,其南侧边坡底部常见山坡涎流冰。图 9 示意布鲁斯山谷南侧边坡水文地质剖面和2018~2019 年布鲁斯气温和积雪深度变化曲线图
细砂和中砂
碳酸盐岩
(强风化带)
砂质粉土碳酸盐岩
居间不冻层上界和下界
0
1
涎流冰地点湖泊
2km
海拔/m
50
40
30
20
气温/℃
10
0
-10
-20
-30
-40
-50
50图 9
180
160
140
120
100
积雪深度
气温
40
海拔/m
30
20
10
0
2018/10/112018/11/11 2018/12/112019/01/11 2019/02/11 2019/03/11 2019/04/112019/05/11
日期
水源是地下水溢流积冰形成的重要因素,请说出该地地表积雪对涎流冰形成的作用。
(4 分)
山坡涎流冰对山区公路破坏较大,请为布鲁斯山区公路防治涎流冰的危害,提出 3 条
可行性的工程措施,并简要说明其原理。(6 分)
长期以来人们一直认为,全球变暖,融化的永冻土会导致湖泊的数量与面积扩大,特别是在西伯利亚这种降水量略有增加的地区。但是在永冻土区边界附近的湖泊数量与规模, 却出现先增大后显著减少的现象,请对此作出合理解释。(4 分)
(二)选考题:共 10 分。请考生从 2 道题中任选一题作答。如果多做,则按所做的第一题计分。
【地理——选修 3:旅游地理】(10 分)
贵州省黄果树景区面积达 115 平方千米,喀斯特地貌广布,各主要景点由山区公路相
连,景点间车程在 10 分钟以上。景区内设有观光车,实行公交化运营,往返于游客中心与
主要景点之间,但禁止游客私家车进入景区。图 10 为黄果树瀑布发育过程示意图。
图 10
据图说明现期黄果树大瀑布的形成过程。(4 分)
结合黄果树景区特点,说明禁止私家车进入景区的原因。(6 分)
【地理——选修 6:环境保护】(10 分)
近期,我国多地在进口冷链食品检测时发现新冠病毒。2020 年 12 月 19 日,钟南山院士提出,“环境传人”是现阶段我国新冠疫情的新特征。环境传人是指环境或物品被新冠病毒污染后,再传染给人的现象。需同时满足三个条件:①物品污染比较严重;②在物体表面存活时间比较长,一般来说温度越低,病毒存活的时间越长;③接触污染物品没有采取适当的防护措施。
根据材料,针对进口冷链食品成为新冠病毒“环境传人”主要环节的现象,请提出防范措
施。
相关试卷
2022届湖南省长沙市雅礼中学高三下学期一模考试 地理试题(PDF版):
这是一份2022届湖南省长沙市雅礼中学高三下学期一模考试 地理试题(PDF版),共10页。
2021届湖南省怀化市高三下学期3月一模考试地理试题 PDF版:
这是一份2021届湖南省怀化市高三下学期3月一模考试地理试题 PDF版,文件包含2021届湖南省怀化市高三一模地理试题pdf、2021届湖南省怀化市高三一模地理答案pdf等2份试卷配套教学资源,其中试卷共10页, 欢迎下载使用。
湖南省怀化市2022-2023学年高三上学期期末考试地理试题答案:
这是一份湖南省怀化市2022-2023学年高三上学期期末考试地理试题答案,共2页。

