


高考物理-选择题解题方法与技巧
展开
这是一份高考物理-选择题解题方法与技巧,共10页。
【高考考纲解读】
高考物理部分的选择题主要考查物理概念、物理现象、物理过程和物理规律的认识、理解和应用,题目信息量大、知识覆盖面广、干扰性强、考查方式灵活,能考查学生的多种能力;但难度不会太大,属于保分题目.只有“选择题多拿分,高考才能得高分”,在平时的训练中,针对选择题要做到两个方面:
一是练准确度:高考中遗憾的不是难题做不出来,而是简单题和中档题做错;平时会做的题目没做对,平时训练一定要重视选择题的正确率.
二是练速度:提高选择题的答题速度,能为攻克后面的非选择题赢得充足时间.
解答选择题时除了掌握直接判断和定量计算常规方法外,还要学会一些非常规巧解妙招,针对题目特点“不择手段”,达到快速解题的目的.
【高考题型示例】
方法一、直接判断法
直接判断法适用于推理过程比较简单的题目,通过观察题目中所给出的条件,根据所学知识和规律推出结果,直接判断,确定正确的选项.
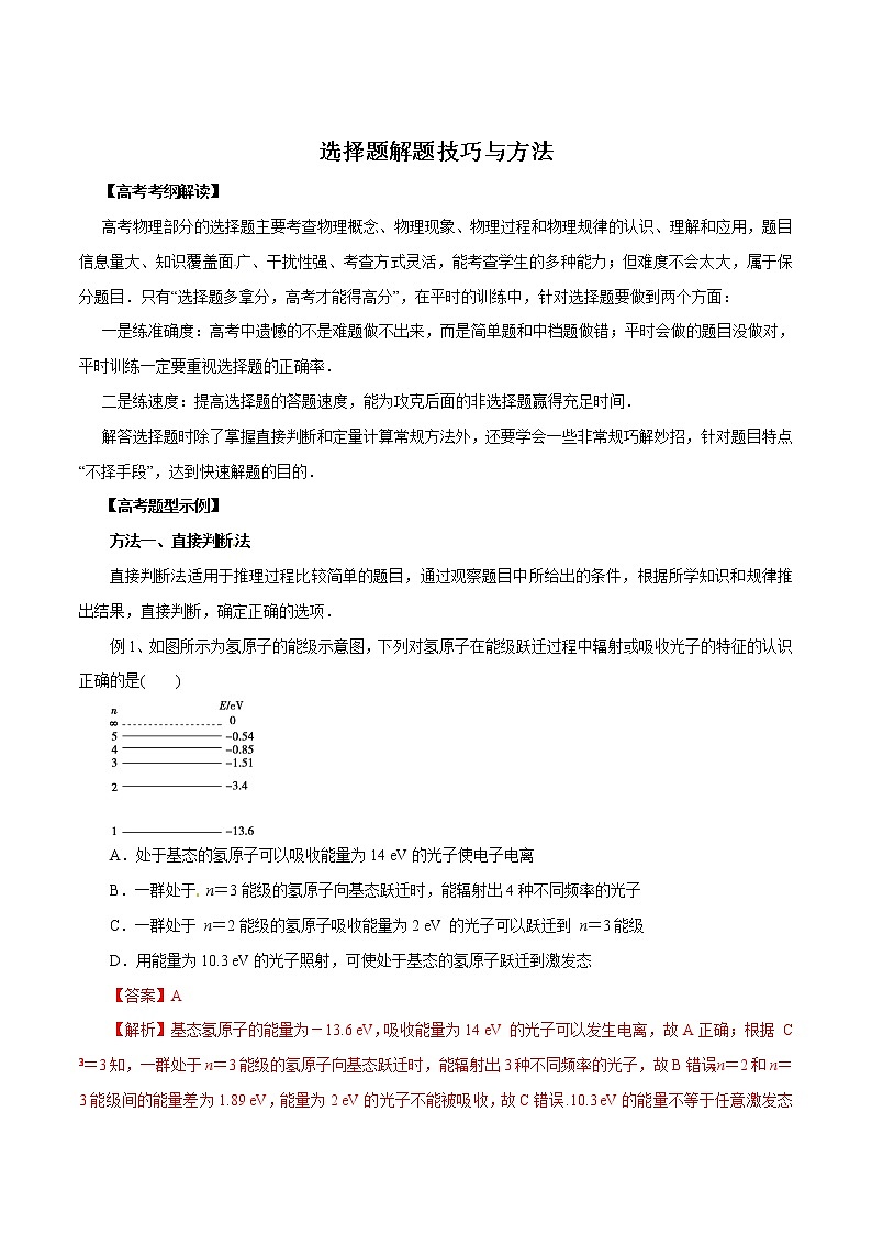
例1、如图所示为氢原子的能级示意图,下列对氢原子在能级跃迁过程中辐射或吸收光子的特征的认识正确的是( )
A.处于基态的氢原子可以吸收能量为14 eV的光子使电子电离
B.一群处于 n=3能级的氢原子向基态跃迁时,能辐射出4种不同频率的光子
C.一群处于 n=2能级的氢原子吸收能量为2 eV 的光子可以跃迁到 n=3能级
D.用能量为10.3 eV的光子照射,可使处于基态的氢原子跃迁到激发态
【答案】A
【解析】基态氢原子的能量为-13.6 eV,吸收能量为14 eV 的光子可以发生电离,故A正确;根据 Ceq \\al(2,3)=3知,一群处于n=3能级的氢原子向基态跃迁时,能辐射出3种不同频率的光子,故B错误;n=2和n=3能级间的能量差为1.89 eV,能量为2 eV的光子不能被吸收,故C错误.10.3 eV的能量不等于任意激发态与基态间的能量差,故该光子能量不能被吸收,故D错误.
【名师点评】解决本题的关键是知道什么是电离,能级的跃迁满足hν=Em-En(m>n).注意吸收光子是向高能级跃迁,释放光子是向低能级跃迁,吸收或释放的能量要正好等于能级间的能量差.
方法二 特殊赋值法
有些选择题根据题干所描述物理现象的一般情况,难以直接判断选项的正误,可针对题设条件选择一些能反映已知量与未知量的数量关系的特殊值,代入各选项中进行检验,从而得出结论.
【例2】 在光滑水平面上,物块a以大小为v的速度向右运动,物块b以大小为u的速度向左运动,a、b发生弹性正碰.已知a的质量远小于b的质量,则碰后物块a的速度大小是( )
A.v B.v+u
C.v+2u D.2u-v
【答案】C
[来源:学.科.网]
【名师点评】本题若用常规方法解,需要对系统列动量守恒与机械能守恒方程,计算过程及讨论极其复杂,若让题目中所涉及的速度分别取特殊值,通过相对简单的分析和计算即可快速进行判断.
方法三 “二级结论”法
熟记并巧用一些由基本规律和基本公式导出的结论可以使思维过程简化,提高解题的速度和准确率.
【例3】如图所示,在竖直平面内有一半圆形轨道,圆心为O,一小球(可视为质点)从轨道上与圆心等高的 A 点以速度v0向右水平抛出,落在轨道上的 C 点,已知 OC 与 OA 的夹角为θ,重力加速度为g,则小球从 A 运动到 C 的时间为( )
A.eq \f(2v0,g)cteq \f(θ,2) B.eq \f(v0,g)tan eq \f(θ,2)
C.eq \f(v0,g)cteq \f(θ,2) D.eq \f(2v0,g)tan eq \f(θ,2)
【答案】A
【名师点评】使用推论法解题时,必须清楚推论是否适用于题目情境.非常实用的推论有:(1)等时圆规律;(2)做平抛运动的物体在某时刻的速度方向的反向延长线过此时水平位移的中点;(3)不同质量和电荷量的同种带电粒子由静止相继经过相同的加速电场和偏转电场,轨迹重合;(4)直流电路动态变化时有“串反并同”的规律(电源有内阻);(5)平行通电导线同向相吸,异向相斥;(6)带电平行板电容器与电源断开,仅改变极板间的距离不影响极板间的电场强度等.学科*网
方法四 等效思维法
等效思维法就是要在保持效果或关系不变的前提下,对复杂的研究对象、背景条件、物理过程进行有目的地分解、重组、变换或替代,使它们转换为我们所熟知的、更简单的理想化模型,从而达到简化问题的目的.
【例4】(多选)如图,一均匀金属圆盘绕通过其圆心且与盘面垂直的轴逆时针匀速转动.现施加一垂直穿过圆盘的有界匀强磁场,圆盘开始减速.在圆盘减速过程中,下列说法正确的是( )
A.圆盘处于磁场中的部分,靠近圆心处电势高
B.所加磁场越强,越易使圆盘停止转动
C.若所加磁场反向,圆盘将加速转动
D.若所加磁场穿过整个圆盘,圆盘将匀速转动
【答案】ABD
【解析】将金属圆盘看成由无数金属辐条组成,根据右手定则可知圆盘处于磁场中的部分的感应电流由边缘流向圆心,所以靠近圆心处电势高,所以A正确;由法拉第电磁感应定律知,感应电动势E=BLv,所以所加磁场越强,产生的电动势越大,电流越大,受到的安培力越大,越易使圆盘停止转动,所以B正确;若所加磁场反向,只是产生的电流反向,根据楞次定律可知,安培力还是阻碍圆盘的转动,所以C错误;若所加磁场穿过整个圆盘,圆盘整体切割磁感线,产生感应电动势,相当于电路断开,不会产生感应电流,没有安培力的作用,圆盘将匀速转动,所以D正确.
【名师点评】金属圆盘一般有两种等效方式,一是可以将金属圆盘等效看做由无数金属辐条组成,然后用切割观点分析;二是可将金属圆盘看做由无数微小的回路组成,然后分析其中一个微小回路中磁通量的变化,从而确定该回路中的电流情况与受力情况.[来源:学.科.网]
方法五 作图分析法
物理图象能从整体上反映出两个或两个以上物理量的定性或定量关系,根据题意画出图象,再利用图象分析寻找答案,能够避免繁琐的计算,迅速找出正确选项.
【例5】 每隔0.2 s 从同一高度竖直向上抛出一个初速度大小为6 m/s的小球,设小球在空中不相碰.g取10 m/s2,则在抛出点以上能和第3个小球所在高度相同的小球个数为( )
A.6 B.7
C.8 D.9
【答案】B
【名师点评】v-t图象隐含信息较多,我们经常借助v-t图象解决有关运动学或动力学问题,而忽视对x-t 图象的利用,实际上x-t图象在解决相遇问题时有其独特的作用,解题时要会灵活运用各种图象.
方法六 逆向思维法
逆向思维可以使解答过程变得非常简捷,特别适用于选择题的解答,解决物理问题常用的逆向思维有过程逆向、时间反演等.
【例6】 在高速公路上用超声波测速仪测量车速的示意图如图所示,测速仪发出并接收超声波脉冲信号,根据发出和接收到的信号间的时间差可以测出被测物体的速度.某时刻测速仪发出超声波,同时汽车在离测速仪355 m 处开始做匀减速直线运动.当测速仪接收到反射回来的超声波信号时,汽车在离测速仪335 m 处恰好停下,已知声速为340 m/s,则汽车在这段时间内的平均速度为( )
A.5 m/s B.10 m/s
C.15 m/s D.20 m/s
【答案】B
【名师点评】对于匀减速直线运动,往往逆向等同为匀加速直线运动.可以利用逆向思维法的物理情境还有斜上抛运动,利用最高点的速度特征,将其逆向等同为平抛运动.
方法七 整体隔离法
对于不要求讨论系统内部物体之间受力情况的问题,首选整体法;如果要考虑系统内部各个物体之间的相互作用力,则必须使用隔离法.整体法常常和隔离法交替使用,一般采用先整体后隔离的方法.
【例7】 水平铁轨上有一列由8节车厢组成的动车组.沿动车组前进的方向,每相邻两节车厢中有一节自带动力的车厢(动车)和一节不带动力的车厢(拖车).该动车组在水平铁轨上匀加速行驶时,每节动车的动力装置均提供大小为 F 的牵引力,每节车厢所受的阻力均为f,每节车厢的质量均为 m,则第4节车厢与第5节车厢水平连接装置之间的相互作用力大小为( )
A.0 B.2F
C.2(F-f) D.2(F-2f)
【答案】A
【解析】动车组整体受到的牵引力为4F,阻力为8f,根据牛顿第二定律可得加速度为 a=eq \f(4F-8f,8m)= eq \f(F-2f,2m);设第4节车厢与第5节车厢水平连接装置之间的相互作用力大小为T,以前面4节车厢为研究对象,根据牛顿第二定律可得 2F - 4f - T = 4ma,即2F - 4f - T =4m ×eq \f(F-2f,2m),解得 T = 0,只有选项A正确.
【名师点评】整体法一般适用于连接体问题、叠罗汉式木块问题,适用于不需要求解内力的问题,本题中先将8节车厢作为一个整体研究,然后再隔离前4节车厢研究.
方法八 对称分析法
当研究对象在结构或相互作用上、物理过程在时间和空间上以及物理量在分布上具有对称性时,宜采用对称法解决.常见的对称情况有物体做竖直上抛运动的对称性、点电荷在电场中运动的对称性、带电粒子在匀强磁场中运动轨迹的对称性等.
【例8】 如图所示,
一边长为 L 的正方体绝缘体上均匀分布着电荷量为 Q 的电荷,在垂直于左、右面且过正方体中心 O 的轴线上有 a、b、c 三个点,a 和 b、b 和 O、O 和 c间的距离均为 L,在 a 点处固定一电荷量为 q(q
相关试卷
这是一份选择题解题技巧(含解析)--2024年高考物理大二轮复习讲义,共12页。试卷主要包含了选择题解题技巧等内容,欢迎下载使用。
这是一份高考物理二轮复习讲练(新高考版) 第2部分 解题技巧与增分策略 一、选择题解题技巧(含解析),共10页。试卷主要包含了选择题解题技巧等内容,欢迎下载使用。
这是一份匀变速直线运动解题方法与技巧,共9页。试卷主要包含了解题方法大全,运动学公式的选择,运动过程的选择,多过程问题要点,注意运动过程的可逆性,追及相遇问题,巧用速度图象解题等内容,欢迎下载使用。