小学政治思品人教部编版六年级上册(道德与法治)第四单元 法律保护我们健康成长综合与测试精品达标测试
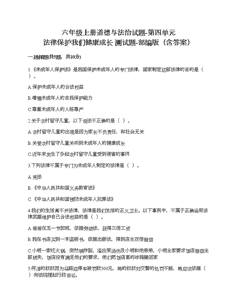
展开1.《未成年人保护法》是我国保护未成年人的专门法律,国家制定这部法律的目的是( )。
A.保护未成年人的合法权益
B.增强未成年人的自我保护能力
C.尊重未成年人的人格尊严
2.关于农村留守儿童,以下说法不正确的是( )。
A.农村留守儿童的出现是因为家长不负责任,和社会无关
B.关爱农村留守儿童关系到未成年人的健康成长
C.近年来发生了多起农村留守儿童受到侵害的事件
3.下列法律不属于专门为未成年人制定的法律是( )。
A.宪法
B.《中华人民共和国义务教育法》
C.《中华人民共和国预防未成年人犯罪法》
4.我们的生活离不开法律,法律是我们生活的正义卫士。以下事例中,不属于正确运用法律武器维护自己合法权益的是( )。
A.爸爸在五一节加班,依据劳动法,获得三倍工资
B.我在书店买到一本盗版书,依据出版法,得到店主双倍赔偿
C.小明一家吃火锅,突然锅炸裂,溢出菜汤伤及小明和他弟弟,小明全家要求饭店赔偿全部损失,饭店没有满足他们的要求,他们把饭店里的冰箱搬回家
5.何洁的叔叔因为马路边停车被罚款500元,她的叔叔对交警的处罚不服,她应该依据( )向法院提起行政诉讼。
A.《劳动法》
B.《行政诉讼法》
C.《治安管理处罚法》
二.填空题(共6题,共34分)
1.人类会用( )表达爱意,犯罪分子也会假借( )实施犯罪,将魔爪伸向无力保护自己的未成年人。
2.法律保护未成年人的成长。当我们的权利受到侵害时,应该及时将情况告诉( )或( ),寻求( )专业人员的帮助,向( )寻求保护,运用法律维护我们的权利。
3.我们在和他人接触时,应当注意自己的身体( )部位不能被人随意触碰。
4.未成年人在维护自身权利时,应要学会( )自己。当遭遇侵害时,应当( )应对,尽量避免危险,设法逃离现场,及时( )求助,以保证自身安全。
5.保护未成年人是( )、武装力量、政党、( )、企业事业组织、城乡基层群体性自治组织、未成年人的( )和其他成年公民的共同责任。只有( )、( )、社会、国家各司其职,才能全方位保护未成年人。
6.知晓法律,( )法律,( )法律,才能依法维护权利。
三.判断题(共5题,共10分)
1.法律是保护我们权利的最有效、最有利的手段。( )
2.在网上传播某同学的谣言不算欺凌行为。( )
3.为了证明我们身份的真实性,任何人需要我们出示身份证,我们都得配合。( )
4.放学回家时,陈某被几个高年级的男生拦住,不仅被打,身上的零花钱也被抢走。陈某害怕讲出去再次被打,只能忍气吞声,对谁都不说。( )
5.当权利受到侵害时,我们应当运用法律手段依法维权,而不能采用违法方式维权。( )
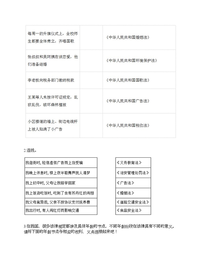
四.连线题(共3题,共15分)
1.把下列左右相关的内容连接起来。
2.连线。
3.在我国,很多法律规定都涉及具体年龄的节点,不同年龄阶段在法律具有不同的意义。请将下面的年龄节点与相应的权利、义务连接起来吧!
6-7岁 义务教育小学入学年龄
12岁 中国公民应当申请领取居民身份证
16岁 公务员应当具备的最低年龄条件
18岁 准许在道路上驾驶自行车、三轮车的最低年龄
五.填表题(共1题,共10分)
1.写出校园欺凌类型对应的校园欺凌的主要行为。
六.简答题(共2题,共10分)
1.《中华人民共和国未成年人保护法》为未成年人提供了哪些方面的保护?
2.我们在和他人身体接触时,应当注意什么?遇到不当的身体接触及性侵害,我们应如何应对?
七.辨析题(共1题,共15分)
1.判断下列行为是否违反《中华人民共和国未成年人保护法》,并说出理由。
1.某电视台记者将犯故意杀人罪的两名未成年人的照片、姓名、年龄公之于世,还将其犯罪行为予以公开报道。
2.学生违反校纪班规,班主任对他们进行批评教育。
3.学生小王考试不及格,父亲一怒之下,把他打了一顿。
八.综合题(共2题,共17分)
1.赵可在放学路上被几个高年级同学住,强迫他把所有零花钱拿出来去购买零食,动作稍慢,就遭到辱骂。事后还威胁他如果告诉家长或老师,就揍他一顿。
(1)这几个高年级同学的做法属于什么行为?他们实施了哪几类不良行为,如果严重还会构成什么罪行?
(2)故事中的赵可该怎么做,请给他提点建议?至少写三条。
(3)未成年人实施不良行为的,法律规定可以采取哪些措施?
2.你认为这些情形会运用到下列哪部法律,请将合适的序号填写在( )中。
A.《中华人民共和国反家庭暴力法》
B.《中华人民共和国预防未成年人犯罪法》
C.《中华人民共和国义务教育法》
D.《中华人民共和国未成年人保护法》
( )罗某某初中没毕业,家里人就让他辍学打工。
( )贾某某的爸爸经常在酗酒后打他。
( )15周岁的蒋某某参与贩卖毒品被警察抓住。
( )学校附近刚开了一家网吧,小学生杨某某放学后经常偷偷去那里打游戏。
参考答案
一.选择题
1.A
2.A
3.A
4.C
5.B
二.填空题
1.身体接触;身体接触
2.家长;老师;法律;有关部门
3.隐私
4.保护;冷静;报警
5.国家机关;社会团体;监护人;家庭;学校
6.学好;用好
三.判断题
1.√
2.×
3.×
4.×
5.√
四.连线题
1.如下:
2.如图:
3.如下:
五.填表题
1.打架、斗殴;辱骂、中伤、讥讽、贬抑受害者;网上传播谣言,人身攻击;恐吓、威胁、逼迫受害者做其不愿做的事;损坏受害者的书本、衣物等个人财产
六.简答题
1.家庭保护、学校保护、社会保护、司法保护。
2.我们在和他人接触时,应当注意自己的身体隐私部位不能被人随意触碰。一旦有人侵犯我们的身体,应当设法尽快远离并告知父母和老师。我们应加强自我保护能力提高警惕预防性侵害。在出现性侵害事件后,应当立即向父母、学校报告,由有关部门追究其法律责任。
七.辨析题
1.1.是。记者公开报道此事,尤其将未成年人的隐私信息公开,侵犯了未成年人的合法权益。
2.否。符合学校保护的有关规定。班主任履行对未成年人进行教育并保护其健康成长的职责。
3.是。违反了家庭保护的有关规定。不能对未成年人进行体罚,小王的父亲应该以适当的方法教育孩子。
八.综合题
1.(1)这几个高年级同学的行为属于校园欺凌。他们实施了威胁、辱骂、要钱这几类行为,如果严重会构成寻衅滋事罪、侮辱罪、抢劫罪。
(2)①及时报告老师或家长;
②找律师或到法律援助中心咨询;
③及时报警,依法维护权利,惩治坏人。
(3)①由父母、学校管教;
②由公安机关治安处罚;
③由政府收容教养。
2.C;A;B;D
小学政治思品人教部编版六年级上册(道德与法治)第四单元 法律保护我们健康成长综合与测试课后作业题: 这是一份小学政治思品人教部编版六年级上册(道德与法治)第四单元 法律保护我们健康成长综合与测试课后作业题,共8页。试卷主要包含了下列法律中保护未成年人的法律有,世界人权日是,法是用来的,,维护着我们的正常生活等内容,欢迎下载使用。
人教部编版六年级上册(道德与法治)第四单元 法律保护我们健康成长综合与测试练习: 这是一份人教部编版六年级上册(道德与法治)第四单元 法律保护我们健康成长综合与测试练习,共8页。试卷主要包含了中国人权事业进步最显著的标志是,我们小学生拥有下面哪项权利?,与纪律、道德不同,法律由等内容,欢迎下载使用。
小学政治思品人教部编版六年级上册(道德与法治)第四单元 法律保护我们健康成长综合与测试一课一练: 这是一份小学政治思品人教部编版六年级上册(道德与法治)第四单元 法律保护我们健康成长综合与测试一课一练,共9页。

