2021备战中考化学巩固复习-第十二单元 化学与生活(含解析)
展开1.下列连线前后关系不正确的是( )
A. 限制使用塑料袋——减少白色污染 B. 杜绝非法开采矿山——保护资源
C. 开采海底石油——开发新能源 D. 研制自清洁玻璃——研究新材料
2.某种降解塑料[(C4H4O2)n]能在乳酸菌作用下迅速分解成无毒物质,该降解塑料可制成餐具.下列有关降解塑料的叙述错误的是( )
A. 废弃它会带来白色污染 B. 它的相对分子质量很大
C. 它是一种有机合成材料 D. 它完全燃烧产物是CO2和H2O
3.人体进食摄入的六大营养物质中,一些做为细胞再生的原料,一些为人体提供活动的能量,另一些则肩负调节新陈代谢、维持身体健康的重任。下列有关叙述中正确的是
A. 油脂使人肥胖,进食时要避免摄入脂肪 B. 维生素只存在于植物性食物,动物性食物不含维生素
C. 人体必须铁、锌、碘、硒等多种微量元素,偏食、挑食不利于其适量摄入 D. 蛋白质在人胃肠里转化为氨基酸,又全部重新反应生成人体所需各种蛋白质
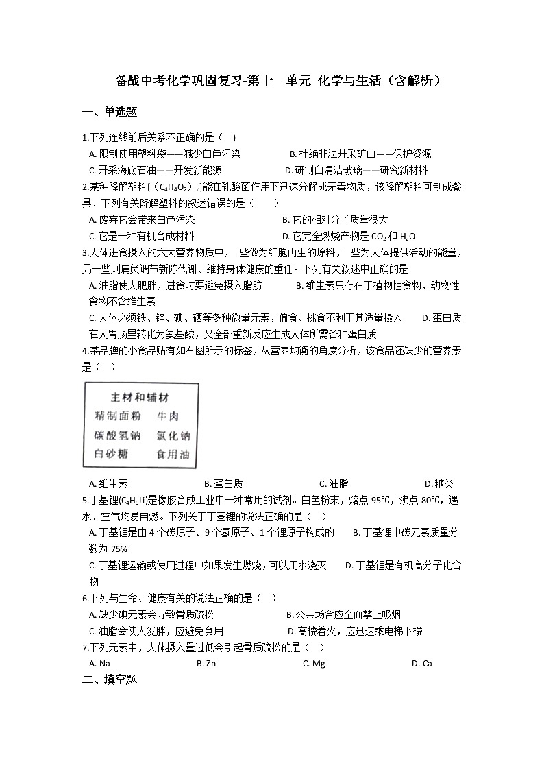
4.某品牌的小食品贴有如右图所示的标签,从营养均衡的角度分析,该食品还缺少的营养素是( )
A. 维生素 B. 蛋白质 C. 油脂 D. 糖类
5.丁基锂(C4H9Li)是橡胶合成工业中一种常用的试剂。白色粉末,熔点-95℃,沸点80℃,遇水、空气均易自燃。下列关于丁基锂的说法正确的是( )
A. 丁基锂是由4个碳原子、9个氢原子、1个锂原子构成的 B. 丁基锂中碳元素质量分数为75%
C. 丁基锂运输或使用过程中如果发生燃烧,可以用水浇灭 D. 丁基锂是有机高分子化合物
6.下列与生命、健康有关的说法正确的是( )
A. 缺少碘元素会导致骨质疏松 B. 公共场合应全面禁止吸烟
C. 油脂会使人发胖,应避免食用 D. 高楼着火,应迅速乘电梯下楼
7.下列元素中,人体摄入量过低会引起骨质疏松的是( )
A. Na B. Zn C. Mg D. Ca
二、填空题
8.蛋白质是构成细胞的基本物质,________.蛋白质在胃肠道里与________发生反应,生成氨基酸,其中的一部分氨基酸________,维持人体的生长发育和组织更新;另一部分氨基酸可被氧化,生成________、________、________等排出体外,同时放出________供人体活动需要.
9.葡萄糖缓慢氧化的最终产物是________和水.
10.对某校午餐食谱进行分析,主食﹣﹣白米饭、配菜﹣﹣清蒸鱼、骨头汤,下列说法正确的是________. A.骨头汤可为人体补充钙元素
B.青少年正在长身体,只需吃富含蛋白质的肉类
C.清蒸鱼可给人体补充能量,白米饭不能给人体补充能量
D.你认为还应补充的食物是________.
11.化学与我们的生活息息相关,试回答:
(1)举一例由合成橡胶制成的日常生活用品________ ;
(2)人体摄入锌不足会引起多种疾病,缺锌者可在医生指导下服用葡萄糖酸锌口服液来补锌,锌元素属于人体必需的________ 元素(按含量分类);
(3)小米粥中富含的营养素是________ ;
(4)举一例由热固性塑料制成的日常生活用品________ .
12. 化学与人类生活的关系越来越密切。
(1)下列各类食物中蛋白质含量最丰富的是________ (填序号,下同)。
(2)人体缺乏碘元素易引起甲状腺肿大,碘元素在周期表中的信息如右图所示。
则下列说法正确的是________ 。
①加碘食盐中的碘是指碘单质 ②碘的原子序数是53
③新鲜蔬菜、瓜果中含丰富的碘元素 ④碘的相对原子质量是126.9
(3)下列生活中的物品,属于有机合成材料的是________ 。
①橡胶轮胎 ②不锈钢锅 ③棉布围裙 ④塑料保鲜盒
(4)我们穿的衣服通常是由纤维织成的,常见的纤维有棉花、羊毛、涤纶等,用灼烧法可初步鉴定这三种纤维,其中灼烧后产生烧焦羽毛气味的纤维是________ 。
①棉花 ②羊毛 ③涤纶
(5)科学家预测“氢能”将是21世纪最理想的新能源。氢气燃烧的化学方程式为________ 。
13.化学与生活密切相关。中考即将来临,小明每天都在紧张的复习,他妈妈为了给他增加营养,制定了如右表所示的食谱。请回答问题:
(1)米饭中主要含有的营养素是________(填“糖类”或“油脂”)。
(2)为了使营养均衡,你建议应该增加的食物是________。(填“蔬菜”或“火腿肠”)
14.铁是生产生活中应用最广泛的一种金属.
(1)在酱油中加入铁强化剂,是我国为解决________(填“甲状腺肿大”,“贫血”或“骨质疏松”)而实施的项目.
(2)铁元素与地壳中含量最多的元素组成化合物的化学式为________(写出一种即可).高铁酸钠(Na2FeO4)是一种新型高效的净水剂,高铁酸钠中铁元素的化合价为________ .
(3)常见的食品脱氧剂多为无机铁系脱氧剂,其主要成分为活性炭粉.请将下列脱氧中的主要反应的化学方程式补充完整:4Fe(OH)2+O2+2________═4Fe(OH)3 , 此反应的基本类型是________ .
15.在①足球、②铜片 ③橡皮塞 ④大理石板 ⑤羊毛衫 ⑥保鲜膜、⑦钢筋混凝土、⑧坩埚中,属于有机高分子是________、________、________;属于金属材料的是________;属于复合材料的是________;属于无机非金属材料的是________.
三、实验探究题
16.为了解决环境因素对维生素C含量的影响,从而更好地保存有关食物,某兴趣小组同学根据维生素C可使高锰酸钾(KMnO4)溶液褪色的原理,进行了如下表所示的实验。
(1)他们探究了________对维生素C含量的影响。
(2)他们的探究对我们的启示是:在贮存富含维生素C的食物时,应________,以防止其中的维生素C过量流失,降低食物的营养价值。
(3)为了解维生素C的化学性质,他们用pH试纸测得该维生素C溶液的pH在1至2之间,说明维生素C具有________性。
四、综合题
17.2018年4月7日,我国“深海勇土”号载人潜水器完成运行阶段首航,作业能力达到水下4500米,潜水领域再次获得新突破。
(1)潜水器使用了钛合金等新型合金材料,避免普通的钢铁制品长期使用会生锈。铁生锈的条件是铁与________直接接触。
(2)潜水器内所用的下列材料属于有机合成材料的一项是_________ (填序号)。
A. 不锈钢机械臂 B. 有机玻璃仪表盘 C. 钢缆绳 D. 真皮坐垫
(3)潜水器可用过氧化钠(Na2O2)来供氧。过氧化钠能与人体呼出的二氧化碳反应生成氧气和一种俗名为纯碱的物质,请写出该反应的化学方程式________。
18.化学与健康息息相关。
(1)“合理膳食,均衡营养”会让我们更健康。
①下列食品中富含糖类的是________(填序号,下同)。
A.鸡蛋 B.馒头 C.蔬菜
②为了预防佝偻病,幼儿及青少年可以补充一些含________元素的食品。
(2)生活中的下列做法,不利于人体健康的是________。
A.食用霉变的花生 B.倡导大家不吸烟 C.食用甲醛溶液浸泡的海产品
19.成人每天饮少量葡萄酒,有益心脏健康,还促进血液循环和帮助消化的作用.许多人自己动手酿制葡萄酒.他们制作的方法是:选择成熟的葡萄,留蒂剪下用淡盐水浸泡清水,将葡萄捣碎后与白糖以6:1的质量比混合,装入瓶中密封25天左右,过滤就可得到色泽亮红的可口葡萄酒.但大多数人并不知道,自己酿制葡萄酒往往含有不同程度的有毒、有害物质甲醇(CH3OH),甲醛(CH2O)、朱醇油等,因此必须在专业人员的指导下经过再加工才可以放心使用.
(1)葡萄酒中的酒精是通过________(填“乳酸菌”或“酵母菌”)的无氧呼吸产生的.
(2)有害物质甲醇(CH3OH)属于________(填“有机物”或“无机物”).
(3)在葡萄酒制作过程中,用的葡萄含有花青素,这是一种与酸碱指示剂紫色石蕊试液一样的物质,所以鉴别真假葡萄酒可用家庭中的________.
20.人类利用化学变化,合成各种新材料,如合成纤维、合成塑料、合成橡胶等;新材料的应用,极大地促进了人.类社会的发展和人们生活水平的提高,请从化学视角回答下列问题:
(1)如图是某品牌服装标签的部分内容.请根据标签提供的信息回答:在面料中,属于天然纤维的是________,区分羊毛与涤纶的简单实验方法是________(选填“观察光泽”或“灼烧闻气味”).
(2)塑料制品在大量使用后随意丢弃会造成“白色污染”.为了保护环境,减少“白色污染”,请结合日常生活提出一条合理化建议:________.
答案解析部分
一、单选题
1.【答案】C
【考点】白色污染与防治,新材料的开发与社会发展的密切关系
【解析】【解答】A、塑料袋主要的成份时聚乙烯,是造成白色污染的首要物质,限塑可以减少污染,故A正确,
B、非法开采矿山的矿主只开采了富矿而贫矿却扔掉了,造成了资源的浪费,故B正确,
C、石油也是不可再生的资源,开采石油不属于开发新的能源,故C错误,
D、研制自清洁玻璃减少了清洁剂的使用,属于开发新材料,故D正确.
故选:C.
【分析】根据所学的化学知识和日常生活的常识进行判断说法的错误.本题主要对人们平常的一些做法进行了明确,使我们了解到关于环保的大量知识
2.【答案】A
【考点】塑料及其应用,合成材料的使用及其对人和环境的影响
【解析】【解答】A、由题中信息可知,降解塑料会迅速分解为无毒物质,不会引起白色污染,所以选项叙述错误.
B、由化学式[(C4H4O2)n可知其相对分子质量很大,是高分子化合物.正确.
C、它是一种有机合成材料,属塑料制品,正确.
D、由化学式知由C、H、O三种元素组成,根据燃烧的特征可知燃烧生成物是二氧化碳和水,正确.
故选A.
【分析】根据题干所给信息知降解塑料会迅速分析为无毒的物质,所以降解塑料不会引起污染,从其化学式及组成元素来分析解答.
3.【答案】C
【考点】人体的元素组成与元素对人体健康的重要作用,生命活动与六大营养素
【解析】【分析】A、根据合理膳食的原则判断.
B、根据维生素的食物来源判断.
C、根据合理膳食原则和微量元素的生理作用判断.
D、根据蛋白质的代谢过程判断.
【解答】A、油脂是人体的重要供能物质,是备用能源,根据合理膳食原则,应适量摄入,所以错误.
B、动物肝脏、鱼类、蛋类、奶类等也含有维生素,所以错误.
C、微量元素在人体内含量虽小,却是维持正常生命活动必须的,所以正确.
D、蛋白质在人胃肠里,在酶的作用下与水反应转化为氨基酸,其中部分氨基酸氧化分解,大部分再重新反应生成人体所需各种蛋白质,所以错误.
故选C.
4.【答案】A
【考点】生命活动与六大营养素
【解析】【解答】人体必需的营养素分别是蛋白质、糖类、油脂、维生素、水、无机盐;牛肉中富含蛋白质,面粉、白砂糖富含糖类,氯化钠中富含无机盐,食用油中富含油脂,还缺少水和维生素。
故答案为:A。
【分析】根据人体必需的营养素分别是蛋白质、糖类、油脂、维生素、水、无机盐进行分析。
5.【答案】B
【考点】有机高分子材料的分类及鉴别
【解析】【解答】A、丁基锂是由分子构成的,不是由原子直接构成的,不符合题意;
B、丁基锂中碳元素质量分数= ×100%=75%,符合题意;
C、丁基锂遇水易自燃,在运输或使用过程中如果发生燃烧,不能用水浇灭,不符合题意;
D、有机高分子化合物的相对分子质量大到几万、甚至几十万,丁基锂的相对分子质量为12×4+1×9+7=64,不属于有机高分子化合物,不符合题意。
故答案为:B。
【分析】A、丁基锂是分子构成的物质,4个碳原子、9个氢原子、1个锂原子构成的是它的一个分子;
B、某元素的质量分数等于该元素的原子个数乘以相对原子质量再除以相对分子质量;
C、根据丁基锂的性质判断;
D、丁基锂属于有机物,但相对分子质量较小,不属于高分子化合物。
6.【答案】B
【考点】人体的元素组成与元素对人体健康的重要作用,生命活动与六大营养素
【解析】【解答】A、缺少钙元素会导致骨质疏松,缺少碘元素会导致甲状腺肿大,说法错误,不符合题意;
B、香烟尾气中含有多种有毒物质,为防止吸入二手烟,故公共场合应全面禁止吸烟,说法正确,符合题意;
C、油脂会使人发胖,但它是人体的备用能源,故也应合理食用,说法错误,不符合题意;
D、高楼着火,不能迅速乘电梯下楼,而应走安全通道,说法错误,不符合题意;
故答案为:B【分析】A、根据碘的生理功能和缺乏症进行作答;
B、吸烟有害健康;
C、根据油脂的生理功能和合理膳食原则判断;
D、电梯的供电系统在火灾时随时可能会断电或因热的作用变形,会使人被困在电梯内进;
7.【答案】D
【考点】人体的元素组成与元素对人体健康的重要作用
【解析】【解答】钙质主要存在于骨骼和牙齿中,使骨骼和牙齿具有坚硬的结构,幼儿和青少年缺钙会导致佝偻病,老年人缺钙会导致骨质疏松。
故答案为:D。
【分析】熟记人体化学元素的分类、生理功能、食物来源、缺乏症、摄入时的注意事项是正确解答此类题的关键。
二、填空题
8.【答案】是人体生长发育、组织更新和修复的重要物质;水;再重新组成人体所需要的各种蛋白质;尿素;二氧化碳;水;能量
【考点】生命活动与六大营养素
【解析】【解答】解:蛋白质是构成细胞的基本物质,是人体生长发育、组织更新和修复的重要物质;蛋白质在胃肠中与水反应生成氨基酸再重新组成人体所需要的各种蛋白质,维持人体的生长发育和组织更新;另一部分氨基酸可被氧化,生成尿素、二氧化碳、水等排出体外,同时放出能量供人体活动的需要. 故答案为:是人体生长发育、组织更新和修复的重要物质;水;再重新组成人体所需要的各种蛋白质;尿素;二氧化碳;水;能量.
【分析】根据蛋白质的生理功能进行分析.
9.【答案】CO2
【考点】生命活动与六大营养素
【解析】【解答】解:因为葡萄糖含有碳和氢元素,所以葡萄糖缓慢氧化的最终产物是CO2和水, 故答案为:CO2
【分析】根据葡萄糖含有碳和氢元素进行分析.
10.【答案】A;水果或蔬菜
【考点】人体的元素组成与元素对人体健康的重要作用,生命活动与六大营养素,均衡营养与健康
【解析】【解答】解:A、钙主要存在于骨胳和牙齿中,骨头汤中含有钙元素,故正确. B、多吃含蛋白质的肉类,虽然可以补充蛋白质,但是维生素在调节人的新陈代谢方面也是至关重要的,我们也要多吃蔬菜水果补充维生素,故错误.
C、清蒸鱼可给人体补充蛋白质,白米饭主要成分是糖类,可给人体补充能量,故错误.
D、人体所需的六大营养素有:水、无机盐、维生素、糖类、油脂、蛋白质,而本题食物缺少维生素,维生素主要存在于蔬菜和水果中,需要补充水果或蔬菜,故应填:水果或蔬菜.
故选项为:A.填写:水果或蔬菜.
【分析】A、根据骨头汤中含有钙元素分析判断.
B、根据合理膳食的原则分析判断.
C、根据食物中所含营养素的主要成分分析判断.
D、根据人体所需的六大营养素结合本题食物中所提供的营养素分析解答.
11.【答案】自行车外胎;微量;糖类;铲子把
【考点】塑料及其应用,合成橡胶及其应用,矿物质与微量元素
【解析】【解答】(1)自行车的外胎是由合成橡胶制成的,故填:自行车外胎;
(2)锌元素属于人体必需的微量元素,故填:微量;
(3)小米粥中富含糖类物质,故填:糖类;
(4)炒菜的铲子的把是由热固性塑料制成的,故填:铲子把.
【分析】根据已有的知识进行分析解答,自行车的外胎是由合成橡胶制成的,锌元素属于人体必需的微量元素,小米粥中富含糖类物质,炒菜的铲子的把是由热固性塑料制成的,据此解答.
12.【答案】④;②④ ;①④;②;2H2 + O22H2O
【考点】合成纤维及其应用,棉纤维、羊毛纤维和合成纤维的鉴别,人体的元素组成与元素对人体健康的重要作用
【解析】【解答】(1)①草莓、②西红柿中富含维生素;③大米的主要成分是糖类;④鸡蛋中富含蛋白质,故选④。
(2)根据碘元素在周期表中的信息分析。
①加碘食盐中加的是碘酸钾,故加碘食盐的碘是指碘元素,错误;
②53代表的是碘的原子序数,正确;
③蔬菜、瓜果中富含维生素,而碘主要存在于海产品中,错误;
④126.9表示的是碘的相对原子质量,正确。故选②④。
(3)用有机高分子化合物制成的材料就是有机合成材料,包括合成纤维、合成橡胶、塑料。
①橡胶轮胎属于合成橡胶,②不锈钢锅是由金属制成的,③棉布围裙属于天然纤维制成,④塑料保鲜盒属于塑料制品,故选①④。
(4)蛋白质灼烧时有烧焦羽毛气味,羊毛的主要成分是蛋白质,故选②。
(5)氢气燃烧生成水,故化学方程式为2H2 + O22H2O。
【分析】本题难度不大,但考查的知识点较多,涉及的营养物质、化学元素与人体健康间的相关问题,既是社会热点,也是重要的中考热点之一,所以同学们在日常的学习中要注意相关知识的积累。
13.【答案】糖类 ;蔬菜
【考点】生命活动与六大营养素,均衡营养与健康
【解析】【解答】(1)根据六大营养素的食物来源分析,米饭中主要含有淀粉,属于糖类物质;
(2)人体需要的六大营养物质为蛋白质、糖类、油脂、维生素、无机盐和水,而结合题意可知,米饭中富含糖类,红烧肉、糖醋鱼、排骨汤富含油脂、蛋白质和无机盐,由此可知,食物中维生素的含量较少,故为使营养搭配更加合理,需要补充富含维生素的食物,如蔬菜等。
【分析】熟练掌握六大营养素的名称、作用、来源及其缺乏症等,是解答此类题的关键。
14.【答案】贫血;FeO或Fe2O3;+6;H2O;化合反应
【考点】人体的元素组成与元素对人体健康的重要作用
【解析】【解答】(1)铁是合成血红蛋白的主要元素,缺乏会患贫血.
(2)铁元素常见的化合价有+2或+3价,地壳中含量最多的元素是氧元素,氧元素显﹣2价,形成化合物的化学式为FeO或Fe2O3等.
钠元素显+1价,氧元素显﹣2价,设铁元素的化合价是x,根据在化合物中正负化合价代数和为零,可得:(+1)×2+x+(﹣2)×4=0,则x=+6 .
(3)根据反应的化学方程式,设未知反应物的化学式为X,应物中铁、氧、氢原子个数分别为4、10、8,反应后的生成物中铁、氧、氢原子个数分别为4、12、12,根据反应前后原子种类、数目不变,则2X含有2个氧原子和4个氢原子,则每个X子由1个氧原子和2个氢原子构成,则物质X的化学式为H2O.该反应符合“多变一”的特征,属于化合反应.
【分析】本题难度不大,掌握微量元素的生理功能和缺乏症、利用化合价的原则计算指定元素的化合价的方法、原子守恒来确定物质的化学式等即可正确解答本题.
15.【答案】①;③;⑥;②;⑦;④⑧
【考点】有机高分子材料的分类及鉴别,复合材料、纳米材料
【解析】【解答】属于有机高分子是①足球、③橡皮塞,⑥保鲜膜;属于金属材料的是②铜片;属于复合材料的是⑦钢筋混凝土.;属于无机非金属材料的是④大理石板⑧坩埚。
【分析】根据塑料、合成橡胶、合成纤维为合成材料分析,合成材料都是有机高分子材料;根据金属材料包括纯金属和合金分析;根据陶瓷、盐类等属于无机非金属材料分析;根据复合材料为含有两种或两种以上材料成分分析。
三、实验探究题
16.【答案】(1)光照、温度
(2)避光、低温保存
(3)酸
【考点】生命活动与六大营养素
【解析】【解答】根据题中表格对维生素的处理办法可知,该题是探究光照、温度对维生素C的影响,根据表格数据可知在光照、高温时,维生素C会部分变质,因此保存维生素C应避光、低温。pH小于7的溶液显酸性。
故答案为:光照、温度;避光、低温保存;酸。【分析】本题主要考察维生素的性质以及保持方法,物质的保持方法由性质决定。
四、综合题
17.【答案】(1)空气中的氧气和水(答案合理即可)
(2)B
(3)2Na2O2+2CO2=2Na2CO3+O2
【考点】有机高分子材料的分类及鉴别
【解析】【解答】(1)铁与氧气、水同时接触就会生锈。铁生锈的条件是铁与空气中的氧气和水直接接触。
(2)A、不锈钢机械臂是用不锈钢制成,属于金属材料;A不符合题意;
B、有机玻璃仪表盘是用塑料制成,属于有机合成材料,B符合题意;
C、钢缆绳是用钢制成,属于金属材料,C不符合题意;
D、真皮坐垫是用真皮制成,属于天然材料,D不符合题意。
故答案为:B;
(3)过氧化钠能与人体呼出的二氧化碳反应生成氧气和一种俗名为纯碱的物质,纯碱是碳酸钠的俗称,该反应的化学方程式是2Na2O2+2CO2=2Na2CO3+O2。
【分析】(1)金属锈蚀的条件是直接与氧气和水同时接触,一个条件都不能少。(2)利用定义区分金属材料、有机合成材料、天然材料等。(3)化学反应方程式要注意反应物、反应条件、生成物的书写以及配平,俗名与对应物质要记清楚。
18.【答案】(1)B;钙或Ca
(2)A、C
【考点】人体的元素组成与元素对人体健康的重要作用,生命活动与六大营养素,亚硝酸钠、甲醛等化学品的性质与人体健康
【解析】【解答】(1)食品中富含糖类的是馒头,主要含有淀粉;为了预防佝偻病,幼儿及青少年可以补充一些含钙元素元素的食品;(2)生活中的下列做法,不利于人体健康的是:食用霉变的花生、食用甲醛溶液浸泡的海产品等,因为都含有有害成分.
故答案为:(1)①B ②Ca ; (2)AC.
【分析】(1)①人类所需的六大营养素有:蛋白质、糖类、油脂、维生素、无机盐和水;前四者是有机物,而无机盐和水是无机物。维生素、无机盐和水可被人体直接吸收。馒头中含有大量的淀粉,淀粉富含的营养元素是糖类;②缺钙的表现:(青少年)佝偻病、发育不良;(老年人)骨质疏松
;(2)甲醛会破坏蛋白质的结构,使其变质,发生蛋白质的变性(不可逆):霉变花生中会生长大量的黄曲霉,会产生黄曲霉毒素;
19.【答案】(1)酵母菌
(2)有机物
(3)白醋
【解析】【解答】解:(1)葡萄酒是利用酵母菌的无氧呼吸获得酒精,是酵母菌发酵;(2)根据甲醇(CH3OH)的可知,甲醇是含有碳元素的化合物,属于有机物;(3)根据题意:用的葡萄含有花青素,这是一种与酸碱指示剂紫色石蕊一样的物质,可知:葡萄酒遇碱性溶液变蓝,遇酸性溶液变红;白醋呈酸性,可使葡萄酒变红,可以鉴别;故答案为:(2)酵母菌;(2)有机物;(3)白醋.
【分析】(1)根据葡萄酒进的发酵原理行分析解答即可;(2)根据有机物的概念分析,有机物是指含有碳元素的化合物;(3)根据已有的知识进行分析,紫色石蕊试液遇酸性溶液变红,遇碱性溶液变蓝,在中性溶液中为紫色,则葡萄酒遇酸碱性溶液也会发生类似的颜色变化.
20.【答案】(1)羊毛;灼烧闻气味
(2)废弃塑料回收利用
【考点】白色污染与防治,有机高分子材料的分类及鉴别
【解析】【解答】解:(1)面料中的羊毛属于天然纤维,羊毛的主要成分是蛋白质,灼烧有烧焦羽毛的气味,而涤纶灼烧没有烧焦羽毛的气味,故可以采用灼烧闻气味的方法鉴别,故填:羊毛;灼烧闻气味;(2)要减少白色污染,可以将废弃塑料回收利用,故填:废弃塑料回收利用. 【分析】根据物质的类别以及物质的性质差异进行分析解答;根据减少白色污染的措施进行分析解答即可.
编号
维生素C溶液的处理方法
使40毫升高锰酸钾(KMnO4)溶液褪色的滴数
①
放置于室内暗处0.5小时
15
②
阳光强烈直射5小时后,放置于室内暗处0.5小时
22
③
煮沸10分钟后,放置于室内暗处0.5小时
21
(人教版)中考化学一轮复习单元巩固讲义 第十二单元 化学与生活(含解析): 这是一份(人教版)中考化学一轮复习单元巩固讲义 第十二单元 化学与生活(含解析),共24页。
人教版中考化学一轮复习单元巩固精品讲义第十二单元 化学与生活(含解析): 这是一份人教版中考化学一轮复习单元巩固精品讲义第十二单元 化学与生活(含解析),共23页。
化学九年级下12.(备战中考化学巩固复习)第十二单元 化学与生活(含解析): 这是一份化学九年级下12.(备战中考化学巩固复习)第十二单元 化学与生活(含解析),共11页。试卷主要包含了单选题,填空题,实验探究题,综合题等内容,欢迎下载使用。

