高中化学苏教版 (2019)必修 第二册第三单元 含氮化合物的合理使用巩固练习
展开苏教版(2019)高中化学必修第二册专题7氮与社会可持续发展
第三单元含氮化合物的合理使用基础训练
一、单选题
1.下列除去杂质的方法可行的是( )
A.用饱和碳酸钠溶液除去CO2中混有的SO2 B.用饱和食盐水除去Cl2中混有的HCl
C.用浓硫酸除去NH3中混有的水蒸气 D.用灼热的氧化铜除去N2中混有的O2
2.某溶液中只可能含有下列离子中的几种:K+、、、、 (不考虑溶液中少量的H+和OH-),取200mL该溶液,分为两等份进行下列实验:
实验1:第一份加入足量的烧碱并加热,产生的气体在标准状况下为224mL;(已知NH4+在碱性条件下可以生成氨气)
实验2:第二份先加入足量的盐酸,无现象,再加入足量的BaCl2溶液,得固体2.33g。
下列说法正确的是:
A.该溶液中无法确定是否含有K+ B.该溶液中肯定含有、、、
C.不能确定该溶液中是否含有 D.该溶液中一定含K+,且n(K+)= 0.01mol
3.下列有关元素及其化合物的叙述正确的是( )
A.采用加热升华的方法除去NH4Cl晶体中混有的I2
B.除去CO2中的SO2可将气体通入饱和的Na2CO3溶液
C.将稀硫酸滴加到Fe(NO3)2溶液中无明显现象
D.H2、SO2、CO2三种气体都可以用浓硫酸干燥
4.下列说法或做法错误的是
A.垃圾不需要处理就可以直接填埋
B.污水处理的主要化学方法有混凝法、中和法和沉淀法
C.家用燃料燃烧烹调和吸烟产生的有害气体会造成室内空气污染
D.汽车尾气系统中安装催化转化器,可以有效降低CO、NO、等的排放
5.把 a L 含硫酸铵和硝酸铵的混合液分成两等份,一份需用 b mol 烧碱刚好把氨全部赶出,另一份与氯化钡溶液反应时,消耗 c mol 氯化钡,由此可知原溶液中 NO的物质的量浓度(单位:mol·L-1)是
A. B. C. D.
6.下列气体无色的是
A.NO2 B.Cl2 C.NO D.Br2
7.能通过化合反应生成的物质是
①Fe(OH)3 ②FeCl2 ③SO3 ④NH4Cl
A.只有①② B.只有②③④ C.只有①②③ D.全部
8.某混合气体中可能含有Cl2、O2、SO2、NO、NO2中的两种或多种气体。现将此无色透明的混合气体通过品红溶液后,品红溶液褪色,把剩余气体排入空气中,很快变为红棕色。对于原混合气体成分的判断中正确的是
A.肯定只有SO2 B.肯定没有Cl2、O2和NO2
C.可能有Cl2和O2 D.肯定只有NO
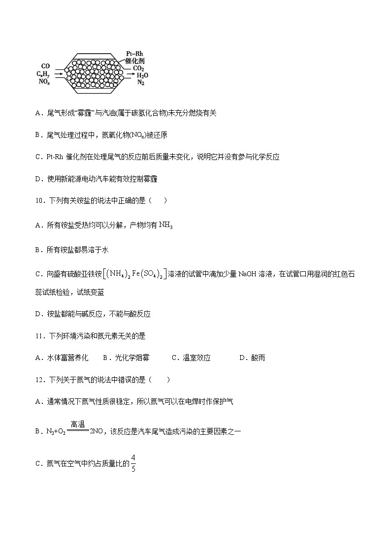
9.汽车尾气中的含氮氧化物(NOx)、碳氢化合物(CxHy)、碳等,直接排放容易形成“雾霾”。因此,不少汽车都安装尾气净化装置(净化处理过程如图)。下列有关叙述错误的是( )
A.尾气形成“雾霾”与汽油(属于碳氢化合物)未充分燃烧有关
B.尾气处理过程中,氮氧化物(NOx)被还原
C.Pt-Rh 催化剂在处理尾气的反应前后质量未变化,说明它并没有参与化学反应
D.使用新能源电动汽车能有效控制雾霾
10.下列有关铵盐的说法中正确的是( )
A.所有铵盐受热均可以分解,产物均有
B.所有铵盐都易溶于水
C.向盛有硫酸亚铁铵溶液的试管中滴加少量NaOH溶液,在试管口用湿润的红色石蕊试纸检验,试纸变蓝
D.铵盐都能与碱反应,不能与酸反应
11.下列环境污染和氮元素无关的是
A.水体富营养化 B.光化学烟雾 C.温室效应 D.酸雨
12.下列关于氮气的说法中错误的是( )
A.通常情况下氮气性质很稳定,所以氮气可以在电焊时作保护气
B.N2+O22NO,该反应是汽车尾气造成污染的主要因素之一
C.氮气在空气中约占质量比的
D.在反应3Mg+N2Mg3N2中,氮气作氧化剂
13.碳酸氢铵是白色固体,在生产、生活中应用广泛。它稍微受热就能快速分解:。下列有关叙述错误的是( )
A.食品工业上可用碳酸氢铵做膨松剂
B.加热碳酸氢铵时,白色固体会逐渐消失
C.碳酸氢铵要密封保存在阴凉干燥处
D.碳酸氢铵与草木灰混合施用能提高肥效
14.农业生产中常用到的氮肥很多是铵盐,检验某化肥中铵盐的方法是:取出少量待检物于试管中,然后
A.加热,将红色石蕊试纸放在试管口检验
B.加入苛性钠溶液,加热,将湿润的红色石蕊试纸放在试管口检验
C.加入碱溶液,加热,再滴入酚酞试液
D.用鼻子闻
15.起固定氮作用的化学反应是
A.雷雨时空气中的 NO转化为NO2 B.N2与H2在一定条件下反应生成NH3
C.用NaOH吸收NO2和NO D.工厂用NH3催化氧化制NO
16.下列关于N2的说法错误的是( )
A.通常情况下N2性质很稳定,所以N2可在电焊时作保护气
B.反应N2+O22NO是汽车尾气造成污染的主要原因之一
C. N2的质量约占空气总质量的
D.在反应3Mg+N2Mg3N2中,N2作氧化剂
17.下列根据实验现象所得出的结论中,一定正确的是( )
A.无色溶液使蓝色石蕊试纸变红,结论:溶液显酸性
B.无色溶液焰色反应呈黄色,结论:溶液是钠盐溶液
C.无色溶液加入Na2CO3溶液产生白色沉淀,结论:溶液中含Ca(OH)2
D.无色溶液中加入氢氧化钠溶液,加热产生的气体使湿润的红色石蕊试纸变蓝,结论:溶液中含NH3
二、综合题
18.膨松剂是一种食品添加剂,它在面包制作过程中发生反应产生气体,使面包变得松软。膨松剂反应产生气体的量是检验膨松剂品质的一项重要指标。已知某膨松剂的主要成分是碳酸氢钠、碳酸氢铵()中的一种或两种,某化学兴趣小组对它进行如下探究。
(查阅资料)
①2NaHCO3Na2CO3+H2O+CO2↑,NH4HCO3NH3↑+H2O+CO2↑;
②碱石灰是固体氢氧化钠和氧化钙的混合物,能吸收水和,不与氨气反应;
③浓硫酸常用于吸收水蒸气和氨气。
(活动探究一)探究膨松剂的主要成分
按如图所示连接好装置(夹持仪器略去,下同)。
(1)实验记录
实验操作 | 主要实验现象 | 实验结论或解释 | |
① | 点燃酒精灯,打开,关闭 | 试管中白色固体减少,________ | 有二氧化碳生成 |
② | 打开,关闭 | 无色酚酞试液变_________色 | 有氨气生成 |
③ | 继续加热 | 试管中仍有固体 | 试管中有不分解的固体 |
(2)得出结论:该膨松剂的主要成分为_________。
(活动探究二)探究膨松剂受热产生气体的量
(3)按如图所示装置测定二氧化碳的质量(气密性良好,A、C、D、E中的试剂均足量)。
将一定量的膨松剂装入装置B中,加热前,先对已连接好的装置A、B和C通一段时间的空气,再连接上装置D、E后进行加热。
①装置A的作用是吸收空气中的__________;
②装置C的作用是__________;
③停止加热后,应继续通入空气一段时间,以保证产生的气体被装置充分吸收。测定实验前后装置_______(填字母序号)的质量,其质量差即为样品产生的二氧化碳气体的质量。
(4)测定氨气的质量:需调整上图中_______(填装置字母序号)的连接顺序,另取一定量的膨松剂装入装置B中,通过测定实验前后装置C的质量,其质量差即为样品产生的氨气的质量。
(解释与结论)同学们进一步对实验结果进行分析后,认为该膨松剂品质良好。
(反思与评价)活动探究二中,若没有装置E,测定结果会_________(填“偏大”“不变”或“偏小”)。
19.Ⅰ.某化学学习小组为探究NO2和SO2的反应进行如图所示实验。
(1)图甲两集气瓶中__(填“上”或“下”)瓶气体颜色深。
(2)图乙中反应的现象是___。
(3)图丙中“有红棕色气体产生”说明SO2和NO2反应的产物中有__,NO2在该反应中显__性。
(4)由图乙和图丙中的现象写出NO2和SO2反应的化学方程式:___。
Ⅱ.某课外活动小组欲探究镁与NO2的反应。已知镁与CO2的反应为2Mg+CO22MgO+C。
(1)该小组类比Mg与CO2的反应对Mg与NO2的反应进行猜测,写出Mg与NO2反应的化学方程式:__。
(2)该小组设计如下实验验证上述猜测,实验装置(用于连接玻璃管的乳胶管均内衬锡纸)如图所示。
资料信息:2NO2+2NaOH=NaNO2+NaNO3+H2O
①装置A中的试剂是__。
②干燥管和装置B的作用分别是__、__。
③正确的实验操作步骤是__。
a.通入NO2
b.打开弹簧夹
c.点燃酒精灯
d.当硬质玻璃管充满红棕色气体后,关闭弹簧夹
20.某化学课外活动小组通过实验探究NO2的性质。已知:2NO2+2NaOH=NaNO3+NaNO2+H2O。任务1:利用如图所示装置探究NO2能否被NH3还原(夹持固定装置已略去)。
请回答下列问题:
(1)E装置中制取NO2的化学方程式是_____________________________。
(2)此实验装置存在的一个明显缺陷是_______________________________________。
任务2:探究NO2能否与Na2O2发生氧化还原反应。
(3)实验前,该小组同学提出三种假设。
假设1:二者不反应;假设2:NO2能被Na2O2氧化;
假设3:________________________________________________。
(4)为了验证假设2,该小组同学选用任务1中的B、D、E装置,将B中的药品更换为Na2O2,另选F装置(如图所示),重新组装,进行实验。
①装置的合理连接顺序是(某些装置可以重复使用)_________________。
②实验过程中,B装置中淡黄色粉末逐渐变成白色。经检验,该白色物质为纯净物,且无其他物质生成。推测B装置中发生反应的化学方程式为______________________。
21.某处工厂排出的烟道气中含氮氧化物(主要为NO、NO2)、粉尘和少量水蒸气。课外兴趣活动小组对该工厂排出的烟道气进行处理,并检测其氮氧化物含量,实验装置如图所示:
(1)装置A中放置无碱玻璃棉,其目的是除去___________。为保证检测的准确性,装置C中盛放的化学试剂可以是___________(填字母)。
a.碱石灰 b.浓硫酸 c.五水合硫酸铜(CuSO4·5H2O)
(2)装置D中主要发生:2NaOH+2NO2=NaNO2+NaNO3+H2O;2NaOH+NO+NO2=2NaNO2+H2O
①若反应后尾气无残留,则参加反应的NO2、NO物质的量比值为_______(填字母)。
a.≥1 b.≤1 c.任意值
②可使用适量酸性H2O2溶液,将溶液中的NO2-全部氧化为NO3-,发生反应的离子方程式是___________。
(3)溶液中NO3-直接排放在水体中也会造成污染,现用活泼金属将溶液中NO3-转化为N2,实现氮元素的脱除,具体步骤如下:
步骤一、取适量(2)中H2O2处理后的溶液,调节pH至中性,蒸发浓缩,得到c(NO3-)为0.100mol·L-1的溶液甲。
步骤二、现量取50mL溶液甲,分别用金属铝、金属铁和铝铁合金在45℃、惰性气体氛围中对溶液乙进行氮脱除。
步骤三、重复实验2~3次,溶液中NO3-的残留情况与反应时间的关系如图所示。
①金属铝和金属铁在0~3h内,NO3-的脱除效率均很低,几乎没被脱除,其可能的原因是___________。
②0~3h内铝铁合金的氮脱除效率比金属铝、金属铁大得多,其可能的原因________。
(4)气囊用来储存处理后气体,其中可能含少量NO气体,可用酸性NaClO溶液来处理。HClO氧化NO生成NO3-和Cl-,发生反应的离子方程式是___________。
参考答案
1.B2.C3.D4.A5.B6.C7.D8.B9.C10.B11.C12.C13.D14.B15.B16.C17.A
18.A中澄清石灰水变浑浊 红 碳酸氢铵和碳酸氢钠 二氧化碳 吸收水蒸气和氨气 D C和D 偏大
19.下 两气体混合后,红棕色消失 NO 氧化 NO2+SO2=NO+SO3 4Mg+2NO24MgO+N2 NaOH溶液 吸收NO2避免污染环境 收集N2 badc
20.Cu+4HNO3(浓)=Cu(NO3)2+2NO2↑+2H2O 缺少尾气吸收装置 NO2能被Na2O2还原 EDBDF 2NO2+Na2O2=2NaNO3
21.粉尘 b a H2O2+NO2-=NO3-+H2O 金属铁和金属铝表面都有一层氧化膜 铝铁合金在溶液中形成原电池,加快化学反应速率 3HClO+2NO+H2O=2NO3-+3Cl-+5H+
2021学年第三单元 含氮化合物的合理使用同步测试题: 这是一份2021学年第三单元 含氮化合物的合理使用同步测试题,共12页。试卷主要包含了单选题,综合题等内容,欢迎下载使用。
高中化学苏教版 (2019)必修 第二册第三单元 含氮化合物的合理使用课后练习题: 这是一份高中化学苏教版 (2019)必修 第二册第三单元 含氮化合物的合理使用课后练习题,共12页。试卷主要包含了单选题,综合题等内容,欢迎下载使用。
苏教版 (2019)必修 第二册第三单元 含氮化合物的合理使用综合训练题: 这是一份苏教版 (2019)必修 第二册第三单元 含氮化合物的合理使用综合训练题,共9页。试卷主要包含了单选题,填空题,实验题等内容,欢迎下载使用。

