2021年广东省广州市海珠区中考一模化学试题(word版 含答案)
展开一、单选题
1.下列过程中,发生了化学变化的是
A.氢氧化钠固体潮解B.二氧化碳气体经加压、降温变成干冰
C.用汽油除去衣服上的油污D.从空气中分离出氮气来生产氮肥
2.下列说法中,正确的是
A.空气中的氮气与氧气体积比约为5:1B.空气里氮气、氧气等分子均匀地混合在一起
C.氮气是无色、无味的气体,易溶于水D.稀有气体化学性质不活泼,不与任何物质发生反应
3.下列说法中,正确的是
A.石油产品可用于发电
B.开发新能源,促进碳中和,氢能、核能、天然气、太阳能均属新能源
C.水能灭火,主要是因为水蒸发吸热,降低了可燃物的着火点
D.二氧化硫、二氧化氮和一氧化碳都是造成酸雨的主要物质
4.下列描述正确的是
A.基本营养素包括蛋白质、糖类、油脂、维生素和水五大类
B.土豆、米饭、黄瓜、花生油都是富含糖类的食物
C.无人机的塑料外壳、汽车轮胎、涤纶衣服面料都是由有机合成材料制成的
D.酚醛塑料具有热塑性,可用于制造电源插座、开关
5.以下是实验室制取气体的部分装置,下列说法正确的是
A.如果用MnO2与浓H2SO4加热制取O2,可选用的发生装置是①
B.用⑤收集H2,待集气瓶里的水排完,在水面下用玻璃片盖住瓶口,把集气瓶移出水槽倒放在桌子上
C.可用④来收集CO2、NH3、C12等气体
D.选用②来制取气体时,分液漏斗下端管口应插入液面以下
6.下列关于水的说法正确的是
A.电解水时,正极产生的气体是氧气B.过滤和加热均能使硬水转化为软水
C.蒸馏或用活性炭吸附均可使海水转化为淡水D.液态水变成水蒸气时,水分子变大
7.丙氨酸(C3H7NO2)是组成人体蛋白质的20种氨基酸之一。下列说法不正确的是
A.1个丙氨酸分子中含有2个氧原子
B.丙氨酸属于有机物
C.89g丙氨酸中碳元素的质量是12g
D.丙氨酸中,氧元素的质量分数为
8.如图是某微粒M的结构示意图,关于该微粒的说法不正确的是
A.M的原子易得电子B.M的质子数是17
C.M为非金属元素D.x为8时,M为阳离子
9.下列关于碳和碳的氧化物的说法中,正确的是
A.焦炭能用于冶金工业,是因为其具有氧化性
B.石墨有滑腻感、导电性、还原性和常温下化学性质很稳定等性质
C.碳具有可燃性,碳燃烧时总是生成二氧化碳
D.高温下,一氧化碳与氧化铁的反应属于置换反应
10.下列关于金属材料的说法中,正确的是
A.黄铜片比铜片硬度小
B.铁钉锈蚀主要是铁与空气中的氧气、二氧化碳发生了化学反应
C.防止金属锈蚀是保护金属资源的有效途径
D.铝制品在空气中耐腐蚀是因为铝不活泼
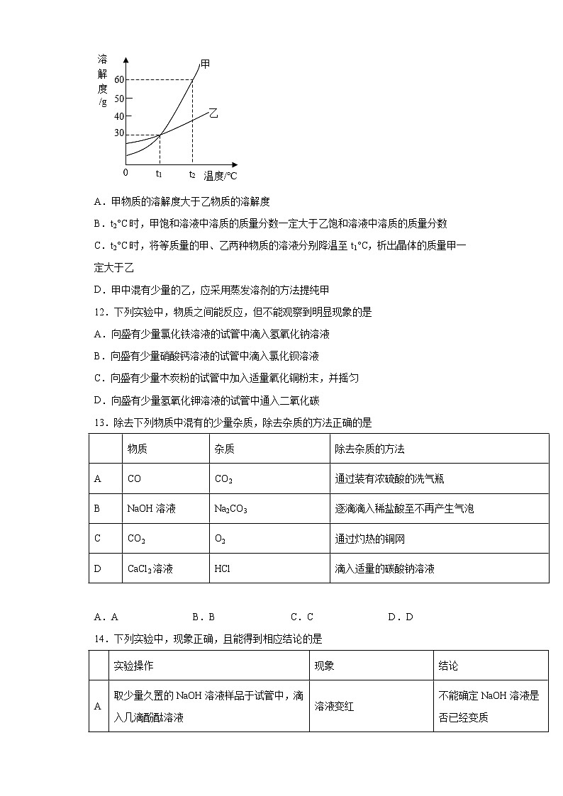
11.如图是甲、乙两种物质(均不含结晶水)的溶解度曲线,下列说法中正确的是
A.甲物质的溶解度大于乙物质的溶解度
B.t2°C时,甲饱和溶液中溶质的质量分数一定大于乙饱和溶液中溶质的质量分数
C.t2°C时,将等质量的甲、乙两种物质的溶液分别降温至t1°C,析出晶体的质量甲一定大于乙
D.甲中混有少量的乙,应采用蒸发溶剂的方法提纯甲
12.下列实验中,物质之间能反应,但不能观察到明显现象的是
A.向盛有少量氯化铁溶液的试管中滴入氢氧化钠溶液
B.向盛有少量硝酸钙溶液的试管中滴入氯化钡溶液
C.向盛有少量木炭粉的试管中加入适量氧化铜粉末,并摇匀
D.向盛有少量氢氧化钾溶液的试管中通入二氧化碳
13.除去下列物质中混有的少量杂质,除去杂质的方法正确的是
A.AB.BC.CD.D
14.下列实验中,现象正确,且能得到相应结论的是
A.AB.BC.CD.D
二、填空题
15.钼及其合金在冶金、电子、制药、航空等方面有着广泛的应用。用钼精矿(MS2)制备钼的步骤如下:
①将钼精矿在高温下焙烧,使MS2转化为MO3。
②用氨水浸取,将MO3转化为可溶性的钼酸铵;钼酸铵与盐酸反应,析出钼酸固体,把钼酸加热得到MO3。
③在加热条件下,用H2将MO3还原得到M。
(1)钼能被加工成钼丝、超薄钼箔,说明钼具有良好的______性。
(2)钼合金属于______(填标号)。
A单质 B化合物 C混合物 D纯净物
(3)完成步骤①的化学方程式:, ______。
(4)钼酸铵的化学式为:(NH4)2MO4,其中,钼元素的化合价为______。
(5)钼酸的化学式为______。
(6)步骤③的化学方程式为______。
16.盐酸是氯化氢气体溶于水形成的溶液;氯化氢气体也可溶于甲苯(一种有机溶剂)得到氯化氢的甲苯溶液。
(1)盐酸具有广泛的用途。
①实验室用盐酸制取二氧化碳,该反应的化学方程式为______。
②写出盐酸的另一种用途______。
(2)在充满HCl气体的试管中放入用石蕊染成紫色的干燥纸花,无明显现象;再滴入水,观察到的现象是______,原因是______。
(3)通过导电性实验知道,氯化氢的甲苯溶液不导电,从微观角度分析,可推断出其原因是______;为证明推断成立,在该溶液中加入少量的______(填化学式),预期的实验现象是______。
(4)画出氯化氢的甲苯溶液和盐酸的微观粒子组成示意图,并进行必要的标注(水分子、甲苯分子不用画)______、______。
三、推断题
17.有一包白色固体样品,可能含有NaC1、Na2CO3、(NH4)2SO4、BaC12、Na2SO4中的一种或几种,为分析其组成,进行如下实验:
①取适量样品与熟石灰混匀、共热,没有任何异味产生。
②另取适量样品加入足量水,搅拌、静置、过滤,得到白色沉淀和无色滤液。
③取步骤②中的白色沉淀,加入过量稀盐酸,产生大量气泡,白色沉淀全部消失。
根据以上实验回答下列问题:
(1)样品中一定含有______,一定不含有______。
(2)步骤②中反应的化学方程式为______。
(3)步骤②中的滤液,其组成有______种可能,如要确定该滤液的组成,需要用到的一种试剂是______(填化学式)。
四、流程题
18.铝的用途十分广泛。以铝土矿(主要成分为A12O3,含SiO2和Fe2O3等杂质)为原料制备铝的一种工艺流程如下:
已知:①SiO2在“碱溶”时转化为铝硅酸钠沉淀。
②Na2CO3可转化为 NaHCO3,反应的化学方程式为:。
回答下列问题:
(1)“碱溶”时,其中一个反应的化学方程式为:,X的化学式为______,“碱溶”的目的是______。
(2)在实验室里完成“操作1”,需要用到的玻璃仪器有______。
(3)在“滤液1”中加入NaHCO3溶液,三种物质反应(化学计量数之比为1:1:1)生成氢氧化铝固体和碳酸钠溶液,反应的化学方程式为______。
(4)流程中可循环利用的物质(水除外)是______(填化学式)。
(5)“灼烧”是使氢氧化铝受热分解为两种氧化物,反应的化学方程式为______。
(6)100kg含A12O360%的铝土矿,理论上可得到A1的质量为______kg(计算结果精确到0.1)。
19.氯化钠在生产、生活中具有广泛的用途。
(1)如图是利用海水提取粗盐的过程:
①图中M是______池。
②根据海水晒盐的原理,下列说法中不正确的是______(填标号)。
A海水进入贮水池,海水的成分基本不变
B在M中,海水中氯化钠的质量逐渐增加
C在M中,海水中水的质量逐渐减少
D析出晶体后的母液是氯化钠的不饱和溶液
③海水在浓缩过程中,密度与析出盐的种类和质量(g)关系如表:
Ⅰ.分析数据可知,普通海水的密度小于______g/mL。
Ⅱ.海水晒盐的过程中,母液的密度应控制在______g/mL范围内,原因是______。
(2)实验室用氯化钠固体配制100g质量分数为16%的氯化钠溶液。
①实验中除了用到托盘天平(含砝码)、药匙、烧杯、量筒、试剂瓶外,还需用到的玻璃仪器是______。
②量取水时,应选用的量筒规格是______mL(填“10”“100”或“250”);若仰视读数(其它操作正确),所得溶液的溶质质量分数______16%(填“大于”“小于”或“等于”)。
③ 常温下氯化钠的溶解度是36g。农业上常用质量分数为16%的氯化钠溶液来选种,该溶液是______溶液(填“饱和”或“不饱和”)。
④ 要将配制好的100g质量分数为16%的氯化钠溶液变成质量分数为24%的氯化钠溶液,需要再加入NaCl的质量是______g(计算结果精确到0.1)。
五、实验题
20.从组成、性质、用途和制备等方面来认识物质,是学习化学的重要方法。
(1)微量元素对植物的生长发育至关重要,有些植物和人体含有一些相同的微量元素。硫酸锌常用作微量元素肥料,原因是______。
(2)用两种不同的方法制备硫酸锌。
①可制备硫酸锌的化学反应方程式为______,其依据的反应规律是______。
②用锌盐作为其中一种原料来制备硫酸锌,反应的化学方程式为______。
(3)预测硫酸锌的化学性质,说明预测的依据,并设计实验验证。
物质
杂质
除去杂质的方法
A
CO
CO2
通过装有浓硫酸的洗气瓶
B
NaOH溶液
Na2CO3
逐滴滴入稀盐酸至不再产生气泡
C
CO2
O2
通过灼热的铜网
D
CaCl2溶液
HCl
滴入适量的碳酸钠溶液
实验操作
现象
结论
A
取少量久置的NaOH溶液样品于试管中,滴入几滴酚酞溶液
溶液变红
不能确定NaOH溶液是否已经变质
B
①将铜丝浸入AgNO3溶液中,过一儿取出
②将铜丝浸入A12(SO4)3溶液中,过会儿取出
①铜丝上有银白色固体,溶液颜色无明显变化
②无明显现象
金属活动性由强到弱:Al>Cu>Ag
C
点燃酒精,将一个冷而干燥的小烧杯罩在火焰上方
小烧杯内壁有水珠
酒精含有氧元素
D
把盛有燃着的硫的燃烧匙伸进充满氧气的集气瓶里
有刺激性气味的二氧化硫生成
硫能与氧气发生反应
海水密度(g/mL)
析出盐的种类和质量(g)
CaSO4
NaC1
MgC12
MgSO4
NaBr
1.13
0.56
1.20
0.91
1.21
0.05
3.26
0.004
0.008
1.22
0.015
9.65
0.01
0.04
1.26
0.01
2.64
0.02
0.02
0.04
1.31
1.4
0.54
0.03
0.06
预测
预测的依据
验证预测的实验操作与预期现象
实验结论
①能与_______(填物质类别)反应
______
取少量硫酸锌溶液于试管中,加入______,如果观察到______
预测成立
②能与_______(填物质类别)反应
______
取少量硫酸锌溶液于试管中,加入______,如果观察到______
预测成立
③能与_______(填物质类别)反应
______
取少量硫酸锌溶液于试管中,加入______,如果观察到______
预测成立
参考答案
1.D
【详解】
A、氢氧化钠潮解的过程中只是状态发生改变,没有新物质生成,属于物理变化,故选项错误;
B、二氧化碳气体经加压、降温得到干冰的过程中没有新物质生成,属于物理变化,故选项错误;
C、用汽油除去衣服上的油污是利用了油污能溶解在汽油中,溶解的过程中没有新物质生成,属于物理变化,故选项错误;
D、从空气中分离出的氮气,用于生产氮肥,此过程有新物质生成,属于化学变化,故选项正确。
故选D。
2.B
【详解】
A、空气的成分主要以氮气和氧气为主,氧气约占空气体积的五分之一,氮气约占空气体积的五分之四,因此氮气与氧气体积比约为4:1,此选项错误;
B、由于分子在不断运动,导致空气里氮气、氧气等分子均匀地混合在一起,此选项正确;
C、氮气是无色、无味的气体,难溶于水,此选项错误;
D、稀有气体化学性质很不活泼,一般不与物质发生化学反应,但特殊条件下也能反应,此选项错误。
故选B。
3.A
【详解】
A、石油中含有汽油、煤油、柴油等多种物质,可利用石油产品发电,故正确;
B、天然气属于化石燃料,不属于新能源,故错误;
C、着火点不能降低,水能灭火,主要是因为水蒸发吸热,降低了可燃物的温度到着火点以下,故错误;
D、二氧化硫、二氧化氮是造成酸雨是主要气体,一氧化碳易使人煤气中毒,故错误。
故选A。
4.C
【详解】
A、人体所需的基本营养素包括蛋白质、糖类、油脂、维生素、水和无机盐六大类,此选项错误;
B、土豆、米饭中含有丰富的糖类,黄瓜中含有丰富的维生素,花生油中含有丰富的油脂,此选项错误;
C、生活中用的最多的塑料、合成纤维和合成橡胶等属于合成有机高分子材料,此选项正确;
D、酚醛塑料具有热固性,热固性塑料成型后再加热也不会软化,适合用来制造电源插座、开关等,此选项错误。
故选C。
5.B
【详解】
A、如果用MnO2与浓H2SO4加热制取O2,属于固液加热反应,不能选择装置①,不符合题意;
B、氢气的密度比空气小,故用⑤收集H2,待集气瓶里的水排完,在水面下用玻璃片盖住瓶口,把集气瓶移出水槽倒放在桌子上,符合题意;
C、④是向上排空气法收集气体,二氧化碳和氯气的密度比空气大,可用④收集,氨气的密度比空气小,不能用④收集,不符合题意;
D、选用②来制取气体时,分液漏斗下端管口无需插入液面以下,因为分液漏斗有活塞,气体不会逸出,不符合题意。
故选B。
6.A
【详解】
A、电解水时,正极产生的气体是氧气,负极产生的气体是氢气,故选项说法正确;
B、过滤只能除去水中的难溶性杂质,不能除去水中的可溶性钙、镁化合物,所以不能将硬水转化为软水,故选项说法错误;
C、活性炭具有吸附性,可以除去水中的色素和异味,但不能除去可溶性杂质,即不能将海水转化为淡水,故选项说法错误;
D、液态水变成水蒸气时,水分子体积不变,水分子间隔变大,故选项说法错误。
故选A。
7.C
【详解】
A、1个C3H7NO2分子中含有2个氧原子,不符合题意;
B、丙氨酸是含碳元素的化合物,属于有机物,不符合题意;
C、丙氨酸相对分子质量为12×3+1×7+14+16×2=89,设89g氨基酸中碳元素的质量为x。
,,所以89g氨基酸中碳元素的质量为36g,符合题意;
D、丙氨酸中,氧元素的质量分数为,不符合题意;
故选C。
8.D
【分析】
在原子中,质子数=核电荷数=核外电子数=原子序数。
【详解】
A、在原子中,质子数=核电荷数=核外电子数,若M为原子,其最外层电子数为7,易得1个电子而形成阴离子,此选项正确;
B、根据图示可知,微粒M的核内质子数是17,此选项正确;
C、质子数=原子序数,微粒M的核内质子数是17,故它的原子序数是17,则它是氯元素,属于非金属元素,此选项正确;
D、若x为8时,质子数=17,核外电子数=18,质子数<核外电子数,M为阴离子,此选项错误。
故选D。
9.B
【详解】
A、焦炭具有还原性,可用于冶炼金属,故选项错误;
B、石墨有滑腻感、导电性、还原性和常温下化学性质很稳定等性质,故选项正确;
C、碳具有可燃性,碳不充分燃烧时生成一氧化碳,故选项错误;
D、一氧化碳在高温下与氧化铁反应生成铁和二氧化碳,该反应的反应物均是化合物,不属于置换反应,故选项错误。
故选B。
10.C
【详解】
A、合金性质是硬度大,熔点低,耐腐蚀。黄铜为合金,所以黄铜的硬度比纯铜的硬度要大,故A错误;
B、铁生锈属于电化腐蚀中的吸氧腐蚀,铁钉锈蚀主要是铁与空气中的氧气、水蒸气发生了化学反应,只能在铁制品表面“水膜" 接近中性才发生,但不与二氧化碳反应,故B错误;
C、防止金属锈蚀是保护金属资源的一种有效途径,而回收再利用、寻找替代品等都能够保护金属资源,故C正确;
D、铝制品在空气中耐腐蚀是因为铝的化学性质比较活泼,能和氧气反应生成氧化铝保护膜,故D错误;
故答案:C。
11.B
【详解】
A、由溶解度曲线可知,当温度低于t1℃时,乙的溶解度要大于甲的溶解度,所以此选项说法不正确;
B、t2℃时,甲的溶解度大于乙的溶解度,根据溶解度与饱和溶液的溶质质量分数的关系,溶解度越大,饱和溶液的溶质质量分数越大,由此可以知道,t2℃时,甲饱和溶液中溶质质量分数一定大于乙饱和溶液溶质质量分数;此选项说法正确;
C、由溶解度曲线可知,t2℃时,将等质量的甲、乙两物质的饱和溶液,分别降至t1℃时析出晶体的质量甲一定大于乙,所以此选项说法不正确;
D、由溶解度曲线可知,甲的溶解度受温度影响较大,应采用降温结晶的方法来提纯甲,此选项说法不正确。
故选B。
12.D
【详解】
A、向盛有少量氯化铁溶液的试管中滴入氢氧化钠溶液,氯化铁与氢氧化钠反应生成氢氧化铁和氯化钠,生成红褐色沉淀,不符合题意;
B、向盛有少量硝酸钙溶液的试管中滴入氯化钡溶液,硝酸钙和氯化钡不反应,不符合题意;
C、向盛有少量木炭粉的试管中加入适量氧化铜粉末,并摇匀,常温下,木炭和氧化铜不反应,不符合题意;
D、向盛有少量氢氧化钾溶液的试管中通入二氧化碳,氢氧化钾和二氧化碳反应生成碳酸钾和水,无明显现象,符合题意。
故选D。
13.C
【详解】
A、浓硫酸与一氧化碳和二氧化碳都不发生反应,所以无法去除一氧化碳中的二氧化碳,此选项错误;
B、将盐酸滴入氢氧化钠和碳酸钠混合溶液中,盐酸先与氢氧化钠反应,待氢氧化钠反应完后再与碳酸钠反应,所以此方法不仅去除了杂质还将原物质去除,此选项错误;
C、将混有氧气的二氧化碳混合气体通过灼热的铜网,氧气与铜网反应生成氧化铜,而二氧化碳不与铜网反应,可以起到去除杂质的作用,此选项正确;
D、向氯化钙和盐酸的混合溶液中加入碳酸钠溶液,碳酸钠先和盐酸反应生成氯化钠、水和二氧化碳,此时虽除去了杂质盐酸,但是引入了新的杂质氯化钠,此选项错误。
故选C。
【点睛】
除杂的原则:①不增:不增加新的物质;②不减:被提纯的物质不能减少;③易分:操作简便,易于分离。
14.A
【详解】
A、NaOH变质:氢氧化钠与二氧化碳生成碳酸钠和水,氢氧化钠和碳酸钠溶于水都显碱性,都可以使酚酞溶液变红,不能确定NaOH溶液是否已经变质,符合题意;
B、①铜丝浸入AgNO3溶液中,取出铜丝上有银白色固体,溶液颜色由无色变为蓝色,而不是溶液颜色无明显变化,不符合题意;
C、点燃酒精,罩在其上方的小烧杯内壁有水珠生成,说明有水,但是因为酒精在空气中燃烧,空气中有氧,不能判断酒精中含有氧元素,不符合题意;
D、现象错误,应为有刺激性气味生成,现象中不能描述为有刺激性的二氧化硫生成,不符合题意;
故选A。
15.延展 C SO2 +6 H2MO4
【详解】
(1)钼能做成丝,做成钼箔,说明有延展性,故填:延展。
(2)合金是由两种或两种以上的金属与非金属经过一定方法所合成的具有金属特性的物质,所以钼合金属于混合物,故填:C。
(3)根据质量守恒定律可知,反应前有2个钼原子、4个硫原子、14个氧原子;反应后有2个钼原子、6个氧原子,则4个该未知物质中含有4个硫原子和8个氧原子,故每个分子中含有1个硫原子和2个氧原子,故为二氧化硫;故填:SO2。
(4)在钼酸铵中,铵根离子显+1价,氧原子显-2价,根据化合物中正负化合价的代数和为零,设钼元素的化合价为,则,则钼元素的化合价为+6价,故填:+6。
(5)由钼酸铵的化学式(NH4)2MO4可知,将钼酸铵中的铵根离子换成氢离子就是钼酸的化学式,为:H2MO4。
(6)在加热条件下,用H2将MO3还原得到M,根据质量守恒定律,还有一种生成物应该是水,该化学方程式为:。
16. 除铁锈 紫色纸花变为红色 氯化氢气体溶于水形成盐酸,盐酸使紫色石蕊变红 氯化氢的甲苯溶液中没有自由移动的离子 没有气泡产生
【详解】
(1)①实验室用大理石或石灰石与稀盐酸反应制取二氧化碳,反应的化学方程式为:CaCO3+2HCl=CaCl2+H2O+CO2↑。
②盐酸可与金属氧化物反应,因此可用来除去锈,此外在电镀、化工等方面也会用到盐酸,合理即可。
(2)氯化氢气体本身不显酸性,溶液于水后形成盐酸,才显酸性,因此,观察到的现象是紫色纸花变为红色,原因是氯化氢气体溶于水形成盐酸,盐酸使紫色石蕊变红 。
(3)溶液靠自由移动的离子来导电,氯化氢的甲苯溶液不导电是因为该溶液中不含自由移动的离子;氢离子与碳酸根离子结合,会产生二氧化碳气体,有气泡产生,向氯化氢的甲苯溶液中滴入碳酸钠溶液,没有气泡产生,说明该溶液中不存在氢离子。
(4)氯化氢的甲苯溶液中不含离子,氯化氢以分子的形式存在,盐酸中含有氢离子和氯离子,图示分别为:
17.BaCl2、Na2CO3 (NH4)2SO4、Na2SO4 3 H2SO4
【详解】
(1)加入过量稀盐酸,产生大量气泡,白色沉淀全部消失,能产生此现象的只能是碳酸钡沉淀与稀盐酸反应,能够生成碳酸钡的,只能是碳酸钠与氯化钡,所以样品中一定含有碳酸钠和氯化钡。因为样品与熟石灰混匀、共热,没有任何异味产生,所以样品中不含有硫酸铵,如含硫酸铵就会产生具有刺激性气味的氨气;由“白色沉淀,全部消失”,可知白色沉淀不是硫酸钡,因为硫酸钡沉淀不溶于稀盐酸,白色沉淀不是硫酸钡,那么样品中就不含有硫酸钠。
(2)步骤②中碳酸钠和氯化钡反应生成碳酸钡和氯化钠,故其化学方程式为:
⑶如果碳酸钠与氯化钡恰好完全反应,则滤液中只含有氯化钠,如果碳酸钠与氯化钡之中有一种物质剩余,得可能出现两种情况,一种是含有氯化钠和氯化钡,另一种情况是含有氯化钠和碳酸钠,所以其组成有三种可能;如要确定该滤液的组成,需要用到的一种试剂是稀硫酸,向滤液中加入稀硫酸后,如果有气体生成,则滤液中含有碳酸钠和氯化钠,如果有白色沉淀生成,滤液中含有氯化钡和氯化钠。
18.H2O 除去SiO2 漏斗、烧杯和玻璃棒 Na2CO3
31.8
【详解】
(1)根据题干化学方程式原子个数守恒,反应前有2个铝原子、5个氧原子、2个钠原子和2个氢原子,反应后有:2个铝原子、4个氧原子和2个钠原子,则X分子由1个氧原子和2个氢原子构成,则X是水,其化学式为:H2O。根据题干信息,SiO2在“碱溶”时转化为铝硅酸钠沉淀,故“碱溶”的目的是:除去SiO2。故分别填:H2O;除去SiO2。
(2)根据图示信息,操作1是将不溶性滤渣和滤液分离,所以操作1是过滤,因此用到的玻璃仪器有:漏斗、烧杯和玻璃棒。
(3)根据题干信息,氧化铝和氢氧化钠反应生成NaA1O2和H2O,加入NaHCO3溶液,三种物质反应(化学计量数之比为1:1:1)生成氢氧化铝固体和碳酸钠溶液,则该反应的化学方程式为:。
(4)由(3)可知滤液2中含有Na2CO3溶液,再根据已知②中的信息,Na2CO3可转化为NaHCO3,所以可循环利用Na2CO3。
(5)氢氧化铝受热分解为两种氧化物,由化学反应前后元素的种类不变可知,两种氧化物分别是氧化铝和水,其化学方程式为:。
(6)设理论上可得到Al的质量为,由于;;,根据质量守恒定律,反应前后铝元素的质量不变,反应可以简化为:
理论上可得到A1的质量为31.8kg;故填:31.8。
19.蒸发池 BD 1.13 1.21 1.26 尽可能使氯化钠析出,尽量减少杂质盐类的析出 玻璃棒、胶头滴管 100 小于 不饱和 10.5g
【详解】
(1)①氯化钠的溶解度受温度的影响变化不大,海水晒盐的原理是利用阳光和风力的作用使水不断蒸发,氯化钠溶液越来越浓,当水蒸发到一定程度时,形成氯化钠的饱和溶液再继续蒸发时,就会有氯化钠晶体析出,所以①图中M是蒸发池,故答案:蒸发池。
②A.海水进入贮水池,只是将海水引入贮水池中,而海水的成分基本不变,故A正确;
B.在蒸发池中,海水中氯化钠的质量,在饱和以前或刚刚饱和时不变,在饱和以后,有氯化钠晶体析出,海水中氯化钠的质量逐渐减小,故B错误;
C.在蒸发池中,水不断的蒸发掉,海水中水的质量逐渐减小,故C正确;
D.析出晶体后的母液不能继续溶解氯化钠,析出晶体后的母液仍然是氯化钠的饱和溶液,故D错误;
故答案:BD。
③在海水浓缩的过程中会逐渐析出盐,在没有析出盐之前的水密度小于1.13g•mL-1故答案:1.13。
II根据图表中的数据进行分析可知,若得到纯度较高的粗盐和含浓度较高的卤水就是尽可能使氯化钠析出,尽量减少杂质盐类的析出,故应将密度控制在 1.26g . mL-1范围内。故答案:1.21 1.26;尽可能使氯化钠析出,尽量减少杂质盐类的析出。
(2)①实验室配制一定质量分数溶液时,需要用到的仪器为:托盘天平(含砝码)、药匙、烧杯、量筒、玻璃棒、胶头滴管,故答案:玻璃棒、胶头滴管。
②因为要配置100g的氯化钠溶液,应用的量筒规格是100mL;用量筒量取水时仰视液面读数,会比实际液体体积小,因此会造成实际量取的水的体积偏大,则会使溶质质量分数偏小。故答案:100;小于。
③由题可知,100g的水能溶解36g的氯化钠,在100g质量分数为16%的氯化钠溶液中,氯化钠的质量为100g16%= 16g,水的质量为100g-16g=84g,设84g的水最多能溶解氯化钠的质量为x,则,解得: x= 30.24g,大于16g,故为不饱和溶液。故答案:不饱和。
④设需要加入氯化钠的质量为y。则,解得: y= 10.5g,故答案:10.5g。
20.硫酸锌易溶于水,可以为植物提供微量元素锌。 活泼金属与稀硫酸反应生成相应的硫酸盐并生成氢气。 可溶性钡盐 可溶性硫酸盐能与可溶性钡盐反应生成硫酸钡沉淀。 氯化钡溶液 白色沉淀生成。 可溶性碱 可溶性锌盐能与可溶性碱反应生成氢氧化锌沉淀。 氢氧化钠溶液 有白色沉淀生成 可溶性碳酸盐 可溶性锌盐能与可溶性碳酸盐反应生成碳酸锌沉淀。 碳酸钠溶液 有白色沉淀生成。
【详解】
⑴锌作为植物和人体含有微量元素,硫酸锌易溶于水,便于锌元素的吸收。
⑵通过锌和稀硫酸反应生成硫酸锌和水来制备硫酸锌,所以其化学反应方程式为: ;用碳酸锌和稀硫酸反应来制备硫酸锌,反应的化学方程式为:
⑶①可溶性硫酸盐能与可溶性钡盐反应生成硫酸钡沉淀,取少量硫酸锌溶液于试管中,加入氯化钡溶液,可观察到白色沉淀生成。
②可溶性锌盐能与可溶性碱反应生成氢氧化锌沉淀,取少量硫酸锌溶液于试管中,加入氢氧化钠溶液,有白色沉淀生成。
③可溶性锌盐能与可溶性碳酸盐反应生成碳酸锌沉淀,取少量硫酸锌溶液于试管中,加入碳酸钠溶液,有白色沉淀生成。
2023年广东省广州市海珠区中考一模化学试题 (有答案): 这是一份2023年广东省广州市海珠区中考一模化学试题 (有答案),共7页。试卷主要包含了选择题等内容,欢迎下载使用。
2020年广东省广州市海珠区中考一模化学试题(含解析): 这是一份2020年广东省广州市海珠区中考一模化学试题(含解析),文件包含2020年广东省广州市海珠区中考一模化学试题解析docx、2020年广东省广州市海珠区中考一模化学试题docx等2份试卷配套教学资源,其中试卷共43页, 欢迎下载使用。
2022年广东省广州市海珠区执信中学琶洲实验学校中考三模化学试题(word版无答案): 这是一份2022年广东省广州市海珠区执信中学琶洲实验学校中考三模化学试题(word版无答案),共9页。试卷主要包含了5 Ce-140 F-19等内容,欢迎下载使用。

