湖北省武汉市2020年中考物理试题
展开2020年湖北省武汉市中考物理试题
学校:___________姓名:___________班级:___________考号:___________
1.全国多地在欢迎援鄂抗疫英雄凯旋时举行了“飞机过水门”的最高礼仪。某次仪式中,摄影师拍摄了如图所示的照片,他所用的照相机的镜头相当于一个凸透镜,像成在照相机的底片上,下列说法正确的是
A.所成的像是缩小的实像 B.所成的像是缩小的虚像
C.所成的像是放大的实像 D.所成的像是放大的虚像
2.关于声现象的描述,下列说法正确的是( )
A.图甲中,钢尺伸出桌边的长度越长,拨动时发出声音的响度越大
B.图乙中,逐渐抽出真空罩内的空气,闹钟发出的铃声逐渐变大
C.图丙中,戴上防噪声耳罩,可以在声源处减弱噪声
D.图丁中,开启倒车雷达,可利用超声波回声定位
3.在探究水沸腾时温度变化特点的实验中,某同学用如图甲所示的实验装置进行实验,并绘制了如图乙所示的图线①.现将烧杯中的水冷却至室温,倒掉约三分之一的水,保持其他条件不变,重做上述实验并绘制了图线,此图线是( )
A.① B.② C.③ D.④
4.关于能源,下 列说法正确的是
A.电能、地热能都是一次能源
B.风能、水能、太阳能都是不可再生能源
C.核反应堆中发生的链式反应,是可以控制的
D.大量氢核的裂变,可以在瞬间释放出巨大的核能
5.如图所示,将一把铁锁用绳子悬挂起来,把它拉到自己的鼻子附近,松手后铁锁来回摆动。下列说法正确的是( )
A.摆动过程中,绳子对铁锁的拉力和铁锁对绳子的拉力是一对平衡力
B.摆动过程中,铁锁的运动状态一定发生变化
C.摆动过程中,绳子一定发生塑性形变
D.若绳子突然断开,铁锁将做匀速直线运动
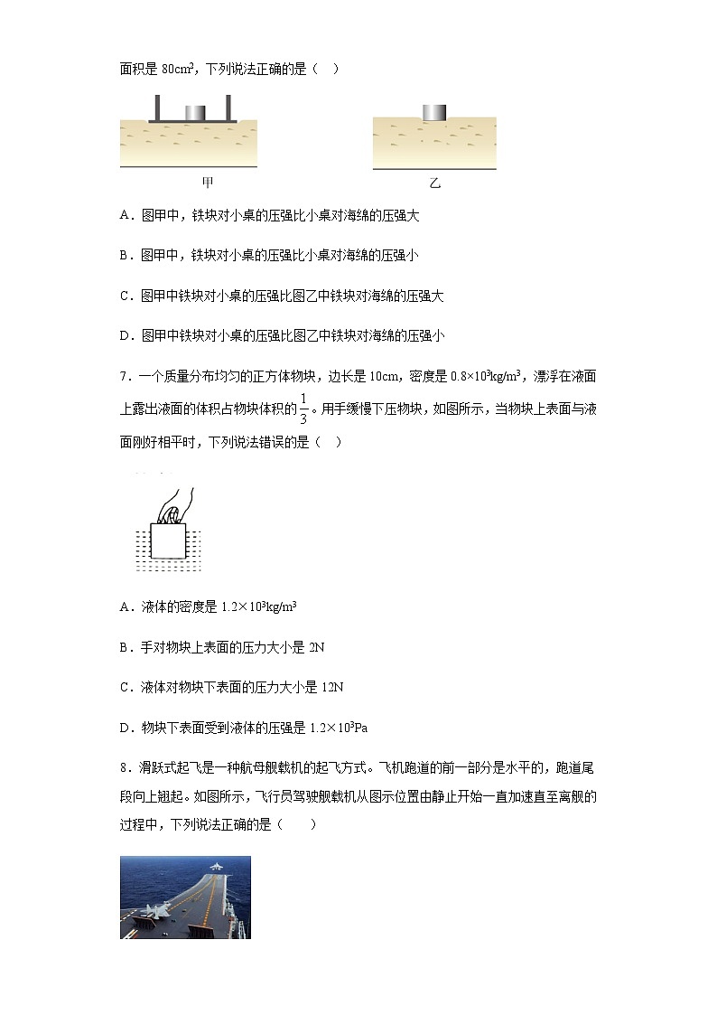
6.铁块和小桌静止在海绵上,如图甲所示。撤掉小桌后,铁块再次静止在海绵上,如图乙所示。铁块的质量是600g,铁块的底面积是20cm2,小桌的质量是200g,桌面的面积是80cm2,下列说法正确的是( )
A.图甲中,铁块对小桌的压强比小桌对海绵的压强大
B.图甲中,铁块对小桌的压强比小桌对海绵的压强小
C.图甲中铁块对小桌的压强比图乙中铁块对海绵的压强大
D.图甲中铁块对小桌的压强比图乙中铁块对海绵的压强小
7.一个质量分布均匀的正方体物块,边长是10cm,密度是0.8×103kg/m3,漂浮在液面上露出液面的体积占物块体积的。用手缓慢下压物块,如图所示,当物块上表面与液面刚好相平时,下列说法错误的是( )
A.液体的密度是1.2×103kg/m3
B.手对物块上表面的压力大小是2N
C.液体对物块下表面的压力大小是12N
D.物块下表面受到液体的压强是1.2×103Pa
8.滑跃式起飞是一种航母舰载机的起飞方式。飞机跑道的前一部分是水平的,跑道尾段向上翘起。如图所示,飞行员驾驶舰载机从图示位置由静止开始一直加速直至离舰的过程中,下列说法正确的是( )
A.飞行员的动能先增加后减少 B.飞行员的机械能一直减少
C.飞行员的机械能一直增加 D.飞行员的机械能先不变后增加
9.如图所示是一种温度自动报警器的原理图。制作水银温度计时,在玻璃管的两端分别封入一段金属丝。电池的两极分别与金属丝相连,当温度达到与电池正极相连的金属丝下端所指的温度时,电铃就响起来,发出报警信号下列说法正确的是( )
A.温度计中的水银是绝缘体
B.电铃响时,电磁铁右端是N极
C.温度降低到74℃以下,电铃响
D.电铃响且滑片P向左移动时,电磁铁磁性减弱
10.如图所示是现在一般标准住宅户内配电系统方框图。下列说法正确的是
A.电能表用来计量家中所有用电器的总功率
B.空调正常工作时,吊灯一定发光
C.如果插座被短路,“漏电保护器”就会切断电流
D.空气开关“跳闸”,可能是电路发生短路引起的
11.如图所示,电源电压15V保持不变,滑动变阻器的滑片在最右端。闭合开关S1,断开开关S2,滑片P移至中点附近时,电流表的示数是0.5A,保持滑片P不动,闭合开关S2,断开开关S1时,电流表的示数是0.2A,则电阻R3的阻值是
A.20Ω B.30Ω C.45Ω D.50Ω
12.如图甲所示的电路中,电源电压保持不变,灯泡L的I-U图象如图乙所示。当只闭合开关S1,滑动变阻器的滑片P在最右端时,电压表的示数是2V,电流表的示数是I1;当只闭合开关S1、S3,滑片P在最左端时,电流表的示数是I2;当只闭合开关S2、S3,滑片P在中点时,电压表的示数是3V,电流表的示数是I3。已知I1:I2=2:9,I2:I3=3:1。当滑片P在最左端时,通过开关通断,可使电路消耗的功率最大,该最大值是
A.7.2W B.8.1w C.9.0W D.9.9W
13.2020年6月23日,我国北斗三号全球卫星导航系统的最后一颗组网卫星成功发射,能为全球提供导航、定位、授时和短报文等服务。
(1)北斗卫星之间利用_____________(填“次声波”“电磁波”或“超声波”)相互传递信息,实现“星间链路”;
(2)“北斗+”让天地互通更加智慧。在某公交年站,一同学从电子站牌上看到一辆公交车需要时6分钟行驶3.2千米才能到达某站,由此他预测该车的速度是_____________千米/小时,该车实际上提前8秒到达此站,它的行驶速度是_________(结果保留两位小数)米/秒。
14.在探究影响滑动摩擦力大小的因素的实验中,某同学所用器材如图甲所示其中长木板B的表面比A的表面更粗糙,物块各表面的粗糙程度均相同,它的长、宽和高分别是10cm、8cm和6cm。
将物块放在水平放置的长木板上,再把砝码放在物块上,用弹簧测力计水平拉动物块,沿长木板做匀速直线运动,实验记录如下表:
实验次数 | 物块放置情况 | 接触面 | 压力情况 | 弹簧测力计示数/N |
1 | 平放 | A一物块 | 100g的砝码放在物块上 |
|
2 | 平放 | B一物块 | 100g的砝码放在物块上 | 2.2 |
3 | 平放 | B一物块 | 200g的砝码放在物块上 | 2.4 |
4 | 侧放 | B-物块 | 100g的砝码放在物块上 |
|
(1)第1次实验中,弹簧测力计示数如图乙所示,该示数是_____________N;
(2)由1、2两次实验可知:压力相同时,物块与长木板的接触面越粗糙,物块受到的滑动摩擦力______(填“越小”或“越大” );
由2、3两次实验可知:增加物块上砝码的质量,从而增大______(填“砝码对物块”“砝码对长木板”或“物块对长木板”)的压力,这样就可以探究接触面粗糙程度相同时,滑动摩擦力大小跟压力的关系;
(3)第4次实验中,弹簧测力计示数是___________N。
15.如图所示的装置可以用来研究_________(填“电动机”或“发电机”)的工作原理。
将图中的电源换成电流表,闭合开关,让导体ab左右摆动,发现电流表指针偏转,表明导体ab中_____(填“有”或“没有”)感应电流通过,导体ab的机械能转化为________能。
16.图甲是探究海波熔化时温度变化规律的实验装置,图乙是根据实验数据绘制的温度随时间变化的图象。
(1)该物质熔点是__________℃;
(2)从图象中发现海波熔化时间过短,下列措施中,一定不能延长海波熔化时间的是_______(填序号);
①增加试管中海波的质量 ②增加烧杯中水的质量 ③降低烧杯中水的初温 ④撤掉酒精灯或用“小火”加热
(3)夏天,我们要喝冰凉的饮料,往往会在饮料中加入适量冰块,而不是直接加入与冰块质量相等的冷水。一方面是因为冰块的_____更低,另一方面是因为冰块熔化成水的过程中_______热量,从而使饮料的温度下降得更多。
17.在探究平面镜成像特点的实验中:
(1)如图甲所示,在水平桌面上铺张大纸,将玻璃板竖立在纸上,沿着玻璃板在纸上画条直线,这条直线代表__________的位置;
(2)把一支点燃的蜡烛A放在玻璃板前面,可以看到它在玻璃板后面的像,再拿一支外形相同但不点燃的蜡烛B,竖立着在玻璃板后面移动,直到看上去蜡烛B跟蜡烛A的像完全重合。若在蜡烛B和玻璃板之间竖直放置一张不透明的白纸,则从C处一定能看到的是____(填“蜡烛B”、“蜡烛A的像”、“蜡烛B的像”或“蜡烛A的像和蜡烛B”);
(3)一束光从空气斜射向这块玻璃,并穿过玻璃进入空气中。请在图乙中画出这束光进入玻璃和离开玻璃后的光线。(要求标出法线)(______)
18.在探究电阻一定时电流与电压关系的实验中,小强和小红设计的电路如图甲所示,电源电压3V保持不变。
(1)闭合开关前,滑动变阻器的滑片P应该置于_________(填“a”或“b”)端。
(2)小强同学按图甲正确连接电路,闭合开关S,调节滑片P,得到的实验数据如下表:
实验序号 | 1 | 2 | 3 | 4 | 5 |
电压U/V | 0.6 | 0.9 | 1.2 | 1.5 | 1.8 |
电流I/A | 0.15 | 0.32 | 0.30 | 0.38 | 0.45 |
分析数据可知,应将实验序号_________的一组数据剔除,进而得出结论:电阻一定时,______________,
为了能够顺利完成上述实验,所用滑动变阻器的最大阻值不小于__________Ω。
(3)小红同学连接的电路如图乙所示小强同学发现接错了一根导线,请在这根导线上打“x”,并补画出正确的那根导线。(______)
19.一种新型井盖排水系统如图甲所示,系统结构简化示意图如图乙所示,排水系统由井盖、两个相同杠杆(AOB是其中之一)、容器等组成,AB长度是300mm,AO长度是120mm,井盖的上表面和侧面都有排水孔,下暴雨时,雨水从排水孔经排水管导流到容器中,再从容器底部的排水孔流入下水道,由于容器的排水速度较小,当容器中的雨水上升到一定高度时,容器下降,拉动杠杆,将井盖项起,加速路面排水。当容器中的雨水下降到一定高度时,井盖自动下降盖住井口,不影响车辆、行人的通行。该井盖的质量是28.8kg,不考虑杠杆的质量,不考虑各连接处的摩擦。
(1)球墨铸铁强度高、韧性好,密度是7.2×103kg/m3,若上述规格的井盖全部用球墨铸铁制成,则制作一个这样的井盖需要多少立方米的球墨铸铁?
(2)下暴雨时,杠杆会将井盖顶起50mm,如图丙所示。两个相同杠杆对井盖至少做了多少焦耳的功?
(3)某次调试中,为了节约用水,调试人员将容器底部的排水孔全部堵住,测出容器的质量是4.2kg,再将容器和杠杆组装在一起,直接向容器内匀速注水,注水120秒时井盖刚好被项起,假设在任意时刻水对容器的压力与容器中水的重力大小相等,求每分钟向容器内注水的体积是多少升?
参考答案
1.A
【解析】
【分析】
【详解】
照相机的镜头相当于一个凸透镜,此时飞机很远,物距大于二倍焦距,凸透镜成倒立、缩小的实像,A正确,BCD错误。故选A。
2.D
【解析】
【分析】
【详解】
A.钢尺伸出桌面的长度越长,拨动时振动的频度越慢,音调越低,故A错误;
B.声音的传播需要介质,真空不能会场,逐渐抽出真空罩内的空气,闹钟发出的铃声逐渐变小,故B错误;
C.戴上防噪声耳罩,是在人耳处减弱噪声,故C错误;
D.汽车的倒车雷达,是因为超声波具有方向性强的特点,利用回声定位工作的,故D正确。
故选D。
3.D
【解析】
【分析】
【详解】
保持其他条件不变,说明气压、液体都不变,所以水的沸点不变,当水的质量减小时,由可知,水升高的温度较快,水达到沸点的时间缩短,故图线④符合题意。
故选D。
4.C
【解析】
【分析】
【详解】
AB.一次能源是直接从外界获取的能源,二次能源需要消耗一次能源才能获得,电能属于二次能源,风能、水能、太阳能都是可再生能源,AB错误;
C.核反应堆又称原子反应堆或反应堆,是装配了核燃料以实现大规模可控制裂变链式反应的装置,C正确;
D.氢核发生聚变,可以在瞬间释放出巨大的核能,氢弹就是根据这一原理制成的,D错误。
故选C。
5.B
【解析】
【分析】
【详解】
A.摆动过程中,绳子对铁锁的拉力和铁锁对绳子的拉力是相互作用力,故A错误;
B.摆动过程中,铁锁的运动速度和运动方向在发生改变,即运动状态在发生改变,故B正确;
C.摆动过程中,绳子发生弹性形变,故C错误;
D.若绳子突然断开,铁锁由于重力作用,不处于平衡状态,故不做匀速直线运动,故D错误。
故选B。
6.A
【解析】
【分析】
【详解】
图甲中,铁块对小桌的压强为
小桌对海绵的压强为
图乙、图甲中,铁块对小桌和铁块对海绵的压力相等,都等于小球所受的重力,小桌和海绵的受力面积相等,都等于小球的底面积,故小球对海绵的压强等于,小球对小桌的压强,即
则
故选A。
7.B
【解析】
【分析】
【详解】
当物块漂浮时,物块所受的浮力等于其所受的重力,即
则有
因有露出水面,故
故
故A正确,不符合题意;
B.由题意知,手对物块的压力,等于物块浸没液体中所受的浮力,即
故B错误,符合题意;
CD.物块下表面受到的压强为
下表面受到的压力为
故CD正确,不符合题意。
故选B。
8.C
【解析】
【分析】
【详解】
飞行员一直加速直至离舰的过程中,飞机跑道的前一部分是水平的,飞行员重力势能不变,速度增大,质量不变,动能增大,机械能增大。跑道尾段向上翘起,质量不变,速度增大,高度增高,所以飞行员的动能增大,重力势能增大,机械能增大。
故选C。
9.B
【解析】
【分析】
【详解】
A.水银属于金属,金属是导体,故A错误;
B.由安培定则知,电磁铁的右端为N极,故B正确;
C.由电路图知,温度降到74℃时,控制电路断开,电磁铁无磁性,衔铁被释放,电铃不响,故C错误;
D.由电路图知,当滑片向左移动时,变阻器接入电路的阻值减小,由欧姆定律知,电路中的电流增大,电磁铁的磁性增强,故D错误。
故选B。
10.D
【解析】
【分析】
【详解】
A.电能表是用来计量家中所有用电器消耗的电能的,A错误;
B.空调和吊灯属于并联,他们并不影响互相的工作,B错误;
C.漏电保护器与插座是串联的,插座处发生漏电或有人触电时才会切断电源;如果插座被短路,空气开关就会切断电流,故C错误;
D.电路发生短路,电路中的电流非常大,这时空气开关就会“跳闸”,D正确。
故选D。
11.C
【解析】
【分析】
【详解】
分析电路可知, 闭合开关S1,断开开关S2,R2和R1串联,滑片P移至中点附近时,设R2和R1串联的总电阻为R′,电流表的示数是0.5A,由欧姆定律可得
R′===30Ω
闭合开关S2,断开开关S1时,R2、R3和R1串联,保持滑片P不动,设R2、R3和R1串联的总电阻为R″,电流表的示数是0.2A, 由欧姆定律可得
R″===75Ω
滑片P保持不动,故电阻R3的阻值为
R3= R″- R′=75Ω-30Ω=45Ω
故选C。
12.B
【解析】
【分析】
【详解】
当滑片P在最左端时,通过开关通断,要使电路消耗的功率最大,根据公式可得,整个电路电阻应最小,当闭合开关S1、S2、S3时,电阻、并联后与电灯泡再并联,此时电路总电阻最小;
当只闭合开关S1,滑动变阻器的滑片P在最右端时,电路为、串联的简单电路,电压表测电压,电流表的示数是I1,此时有
当只闭合开关S2、S3,滑片P在中点时,电路为、灯泡串联的简单电路,电压表测灯泡电压,电压表的示数是3V,电流表的示数是I3,根据乙图可知,I3=0.3A,此时有
已知I1:I2=2:9,I2:I3=3:1,则
联立上面方程可求出
U=6V
当只闭合开关S1、S3,滑片P在最左端时,此时电路为、并联的电路,电流表的示数是I2,则有
整个电路电阻应最小,当闭合开关S1、S2、S3时,电阻、并联后与电灯泡再并联,由乙图,此时灯泡电压为6V,可算出灯泡电阻为
电路总电阻为
此时电路消耗的最小功率为
故ACD不符合题意,B符合题意。
故选B。
13.电磁波 32 9.09
【解析】
【分析】
【详解】
(1)[1]广播、电视、移动通信、卫星通信是利用电磁波来传递信息的。
(2)[2]由可得该车的速度是
[3]该车实际上提前8秒到达此站,它的行驶速度是
14.1.8 越大 物块对长木板 2.2
【解析】
【分析】
【详解】
(1)[1]由图乙知,弹簧测力计的分度值为0.2N,示数为1.8N。
(2)[2]由1、2两次实验数据分析知,当压力相同时,物块与长木板的接触面越粗糙,物块受到的滑动摩擦力越大。
[3]由2、3两次实验可知:增加物块上砝码的质量,从而增大物块对长木板的压力。
(3)[4]由2、4两次实验可知,物块对长木板的压力相同,接触面的粗糙程度相同,故木块两受到摩擦力相同,故弹簧测力计示数是2.2N。
15.电动机 有 电
【解析】
【分析】
【详解】
[1]闭合开关,处在磁场中的导体棒ab中有电流通过时,它就会运动起来,表明通电导体在磁场中受到力的作用,该装置可以用来研究电动机的工作原理。
[2][3]将图中的电源换成电流表,使导体ab左右摆动,它此时做切割磁感线运动,闭合电路中会产生感应电流,即导体ab中有感应电流通过,电流表指针发生偏转,该过程消耗机械能,获得电能,将机械能转化为电能。
16.48 ③ 温度 吸收
【解析】
【分析】
【详解】
(1)[1]由图乙知,该物质的熔点为48℃。
(2)[2]①可以增加海波的质量,可以延长海波熔化的时间,故①不符合题意;
②增加水的质量,在吸收相同的热量时,水的温度上升得较缓,从而延长海波熔化的时间,故②不符合题意;
③降低烧杯中水的初温,只能使加热的时间延长,不能延长海波熔化的时间,故③符合题意;
④撤去酒精灯或用小火加热,可以减少水吸收的热量,从而使的温度上升得较缓,可以延长海波的熔化时间,故④不符合题意。
故选③。
(3)[3][4]夏天,我们要喝冰凉的饮料,往往会在饮料中加入适量冰块,而不是直接加入与冰块质量相等的冷水。一方面是因为冰块的温度更低,另一方面是因为冰块熔化成水的过程中吸收热量,从而使饮料的温度下降得更多。
17.平面镜 蜡烛A的像
【解析】
【分析】
【详解】
(1)[1]在水平桌面上铺张大纸,由于玻璃的透光性,便于确定像的位置,将玻璃板竖立在纸上,沿着玻璃板在纸上画条直线,这条直线代表平面镜的位置。
(2)[2]平面镜成像的原理是:光的反射,蜡烛A发出的光,经平面镜反射后,反射光线达到人的眼睛内,逆着反射光线看去,感觉光是由蜡烛A的像发出的,故在C一定能看见蜡烛A的像。
(3)[3]过O点做法线,当光从空气中斜射入玻璃中时,入射角小于折射角,再过点做法线,光线玻璃中斜射入空气中,此时,折射角大于入射角,如下图所示。
18.a 2 电流跟电压成正比 16
【解析】
【分析】
【详解】
(1)[1]为了保护电路,闭合开关之前应将滑动变阻器调到阻值最大的地方,即滑片P应该置于a端。
(2)[2][3]分析数据得知,第2组数据电压与电流比值,明显不同其他组的比值,故第2组数据错误,应剔掉,实验结论电阻一定时,电流跟电压成正比。
[4]由第一组数据分析得知,定值电阻电压为0.6V,则滑动变阻器至少要分得2.4V电压,即滑动变阻器分得的电压是定值电阻的4倍,因此滑动变阻器的阻值为定值电阻阻值的4倍,根据公式可算出定值电阻的阻值为
因此滑动变阻器最大阻值为16Ω。
(3)[3]如图乙所示的电路连接,此时滑动变阻器没有接入电路,正确画法,如图所示。
19.(1);(2) 14.4J ;(3)
【解析】
【分析】
【详解】
(1)球墨铸铁的体积
(2)两个相同杠杆对井盖至少做功
W=Gh=28.8kg×10N/kg×50×10-3m=14.4J
(3)井盖刚好顶起时,杠杆AOB的A端受到的压力
根据杠杆的平衡条件有
FALOA=FBLOB
则容器对杠杆B端的拉力
容器中水的重力
G水=2FB-G容=192N-42N=150N
每分钟向容器注水的体积
答:(1)球墨铸铁强度高、韧性好,密度是7.2×103kg/m3,若上述规格的井盖全部用球墨铸铁制成,则制作一个这样的井盖需要的球墨铸铁。
(2)下暴雨时,杠杆会将井盖顶起50mm,如图丙所示。两个相同杠杆对井盖至少做了14.4J的功。
(3)某次调试中,为了节约用水,调试人员将容器底部的排水孔全部堵住,测出容器的质量是4.2kg,再将容器和杠杆组装在一起,直接向容器内匀速注水,注水120秒时井盖刚好被项起,假设在任意时刻水对容器的压力与容器中水的重力大小相等,求每分钟向容器内注水的体积是。
2022年湖北省武汉市中考物理试题: 这是一份2022年湖北省武汉市中考物理试题,共20页。
2023年湖北省武汉市中考物理试题: 这是一份2023年湖北省武汉市中考物理试题,共8页。试卷主要包含了本试卷由第Ⅰ卷两部分组成,答第Ⅱ卷时,答案用0,认真阅读答题卡上的注意事项, 同学们可能做过这样的实验, 小红同学用气球等内容,欢迎下载使用。
2023年湖北省武汉市中考物理试题: 这是一份2023年湖北省武汉市中考物理试题,共8页。试卷主要包含了本试卷由第Ⅰ卷两部分组成,答第Ⅱ卷时,答案用0,认真阅读答题卡上的注意事项, 同学们可能做过这样的实验, 小红同学用气球等内容,欢迎下载使用。

