资料中包含下列文件,点击文件名可预览资料内容
还剩1页未读,
继续阅读
所属成套资源:A佳湖南大联考2020-学年高一下学期4月期中考试卷及答案(九大学科)
成套系列资料,整套一键下载
A佳湖南大联考2020-2021学年高一下学期4月期中考试:政治卷(有答案)
展开
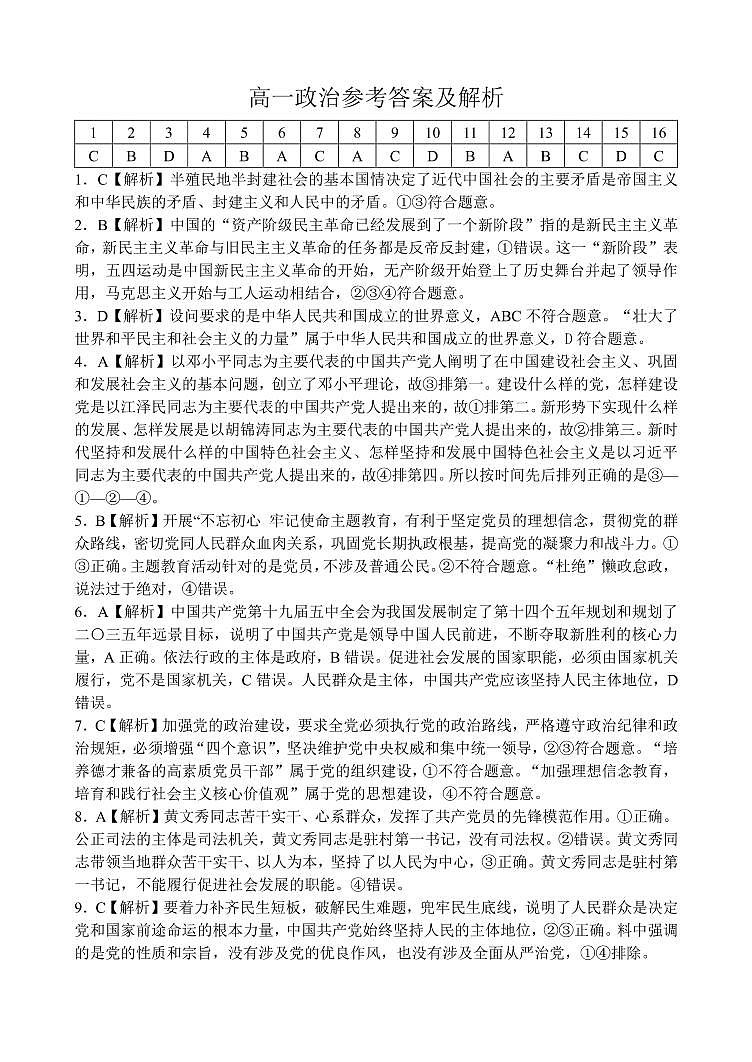
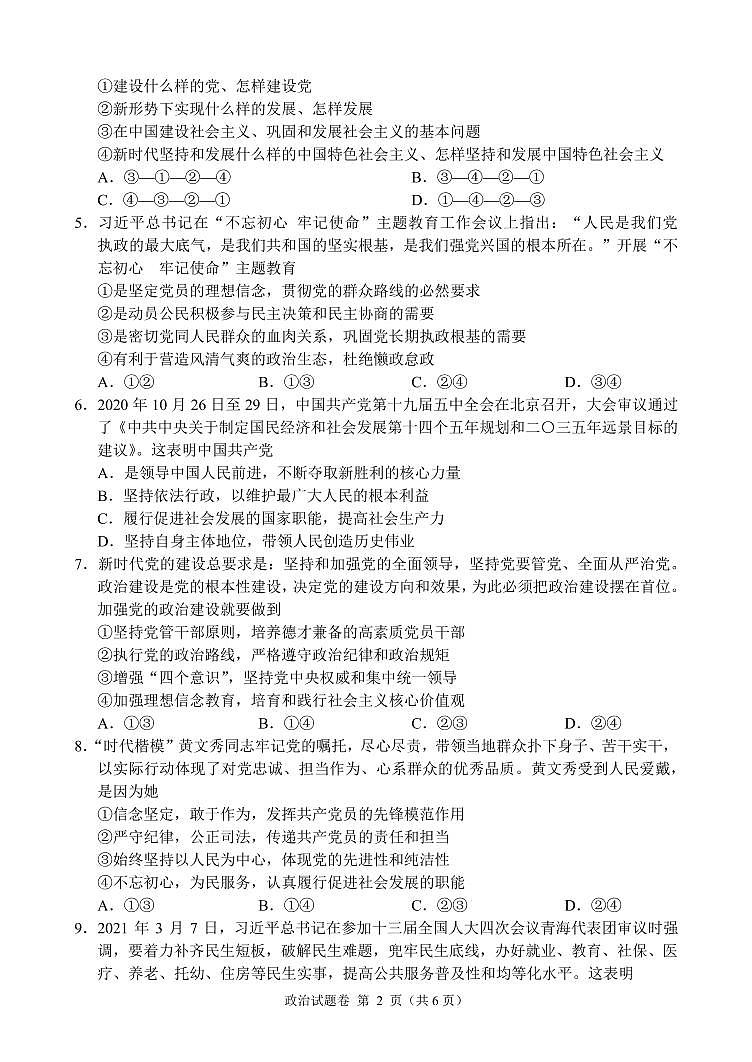
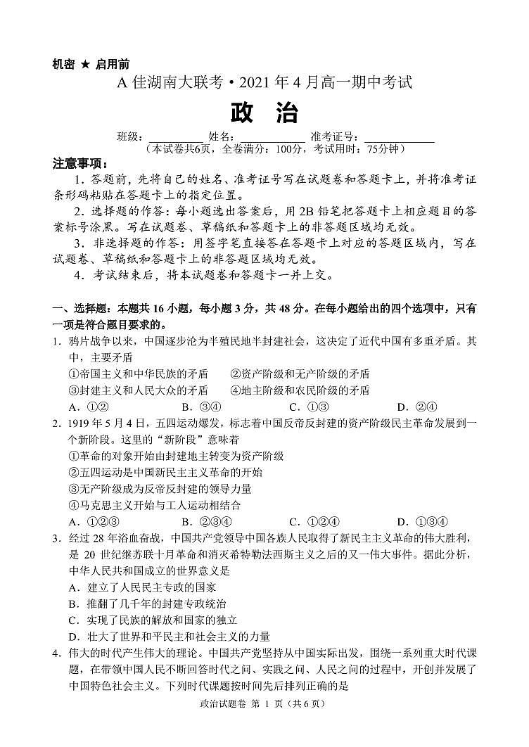
这是一份A佳湖南大联考2020-2021学年高一下学期4月期中考试:政治卷(有答案),文件包含高一政治pdf、高一政治参考答案pdf、高一政治答题卡pdf等3份试卷配套教学资源,其中试卷共0页, 欢迎下载使用。
相关试卷
2024湖南省A佳教育高三上学期11月联考试题政治PDF版无答案:
这是一份2024湖南省A佳教育高三上学期11月联考试题政治PDF版无答案,共8页。
2021A佳湖南大联考高一下学期4月期中考试政治含解析:
这是一份2021A佳湖南大联考高一下学期4月期中考试政治含解析
2021湖南省A佳大联考高三上学期12月月考政治试题含答案:
这是一份2021湖南省A佳大联考高三上学期12月月考政治试题含答案,共12页。

