2020-2021学年八年级下学期生物期中考试试题(人教版) (word版 含答案)
展开八年级(下)期中生物试卷
一、单项选择题(下列毎小题的四个选项中,只有一个选项符合题目要求,共35小题,每题2分,共70分)
1.(2分)下列物体中,属于生物的是( )
A.生石花 B.奔驰的汽车 C.木马病毒 D.恐龙化石
2.(2分)小明是B型血,在18岁生日那天,他选择无偿献血作为成人纪念。以下血型的人最适合作为其受血者的是( )
A.A型 B.B型 C.O型 D.AB型
3.(2分)下列生态系统中,自动调节能力最强的是( )
A.农田生态系统 B.城市生态系统
C.校园生态系统 D.森林生态系统
4.(2分)如图表示生态系统中几种生物的关系图。下列有关说法正确的是( )
A.该生态系统就是一条食物链
B.②和③是捕食和竞争的关系
C.①②③④共同构成了生态系统
D.图中①→②→③可表示一条食物链
5.(2分)橘子的皮、橘子瓣上的“丝络”、甜甜的果肉分别属于( )
A.输导组织、营养组织、结缔组织
B.上皮组织、输导组织、营养组织
C.保护组织、输导组织、营养组织
D.保护组织、营养组织、结缔组织
6.(2分)关注健康已成为现代人们关注的焦点。健康的生活方式不包括( )
A.合理膳食 B.适量运动 C.抽烟喝酒 D.拒绝毒品
7.(2分)下列是显微镜在使用过程中遇到的问题与对应的解决办法,正确的是( )
A.视野较暗﹣改用大光圈和凹面镜
B.物像偏右下方﹣向左上方移动玻片
C.物像模糊﹣调节粗准焦螺旋
D.镜头污染﹣用干净的纱布擦拭
8.(2分)用显微镜观察时,目镜选10×,物镜选45×,所观察的物体被放大了( )
A.10倍 B.45倍 C.55倍 D.450倍
9.(2分)关节是能活动的骨连结,在运动中起支点的作用。如图是关节结构模式图,下列说法不正确的是( )
A.骨本身是不能运动的
B.与骨连接的肌肉至少是由两组肌肉互相配合活动的
C.②内的滑液可以减少骨与骨之间的摩擦
D.③和⑤共同围成②
10.(2分)菠菜浸泡在清水中,清水不变色;用开水浸泡菠菜后,水会变成绿色。这是由于高温破坏了( )
A.细胞膜 B.细胞壁 C.液泡膜 D.细胞核
11.(2分)生物圈是地球上最大的生态系统,下列有关叙述正确的是( )
A.生物圈是由地球上所有生物及它们生活的环境组成
B.生物所生活的环境是指阳光、温度、水等非生物因素
C.生物圈中的生物就是指各种大型动物和绿色开花植物
D.生物圈的各组成部分之间通过食物链和食物网密切联系
12.(2分)水分吸收的主要部位、运输的通道、散失的门户依次是( )
A.根毛、导管、气孔 B.气孔、根毛、导管
C.根毛、气孔、导管 D.表皮、叶脉、气孔
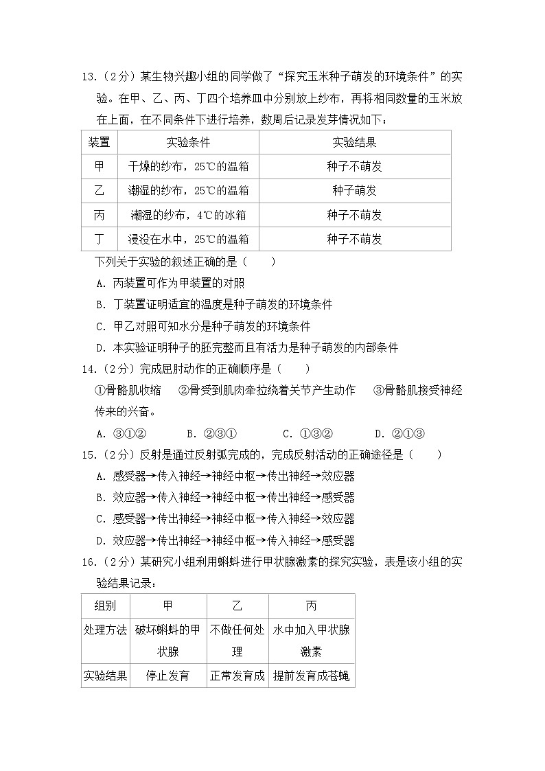
13.(2分)某生物兴趣小组的同学做了“探究玉米种子萌发的环境条件”的实验。在甲、乙、丙、丁四个培养皿中分别放上纱布,再将相同数量的玉米放在上面,在不同条件下进行培养,数周后记录发芽情况如下:
装置 | 实验条件 | 实验结果 |
甲 | 干燥的纱布,25℃的温箱 | 种子不萌发 |
乙 | 潮湿的纱布,25℃的温箱 | 种子萌发 |
丙 | 潮湿的纱布,4℃的冰箱 | 种子不萌发 |
丁 | 浸没在水中,25℃的温箱 | 种子不萌发 |
下列关于实验的叙述正确的是( )
A.丙装置可作为甲装置的对照
B.丁装置证明适宜的温度是种子萌发的环境条件
C.甲乙对照可知水分是种子萌发的环境条件
D.本实验证明种子的胚完整而且有活力是种子萌发的内部条件
14.(2分)完成屈肘动作的正确顺序是( )
①骨骼肌收缩 ②骨受到肌肉牵拉绕着关节产生动作 ③骨骼肌接受神经传来的兴奋。
A.③①② B.②③① C.①③② D.②①③
15.(2分)反射是通过反射弧完成的,完成反射活动的正确途径是( )
A.感受器→传入神经→神经中枢→传出神经→效应器
B.效应器→传入神经→神经中枢→传出神经→感受器
C.感受器→传出神经→神经中枢→传入神经→效应器
D.效应器→传出神经→神经中枢→传入神经→感受器
16.(2分)某研究小组利用蝌蚪进行甲状腺激素的探究实验,表是该小组的实验结果记录:
组别 | 甲 | 乙 | 丙 |
处理方法 | 破坏蝌蚪的甲状腺 | 不做任何处理 | 水中加入甲状腺激素 |
实验结果 | 停止发育 | 正常发育成 青蛙 | 提前发育成苍蝇般大小的青蛙 |
甲组后来又在水中加入甲状腺激素,结果蝌蚪又能继续发育。据此判断,下列叙述错误的是( )
A.乙丙两组实验的变量是甲状腺激素的有无
B.甲状腺能分泌甲状腺激素
C.甲状腺激素能影响蝌蚪的发育
D.乙组在实验中起对照作用
17.(2分)细胞分裂后形成的新细胞与原细胞比较,其内含的( )
A.染色体形态和数目相同
B.染色体形态和数目不同
C.染色体形态相同但数目不同
D.遗传物质不一样
18.(2分)在探究“洗手对细菌真菌数量的影响”活动中,有“用手在培养基上轻轻按压”的步骤,这属于细菌真菌培养过程中的( )
A.制作培养基 B.消毒 C.接种 D.培养
19.(2分)生物都是生活在一定的环境中的,其生活和分布会受到环境中各种生态因素的影响。在同学们熟悉的诗句“竹外桃花三两枝,春江水暖鸭先知”中,影响生物生活的主要非生物因素是( )
A.水 B.光 C.空气 D.温度
20.(2分)发电厂可以利用煤、天然气、核能发电,这三种原料中最容易引发酸雨的是( )
A.天然气 B.煤 C.核能 D.三者都可能
21.(2分)“穿花蛱蝶深深见,点水蜻蜓款款飞”,这句诗里分别描述了蛱蝶、蜻蜓的( )
A.觅食行为、觅食行为 B.繁殖行为、防御行为
C.觅食行为、繁殖行为 D.争斗行为、繁殖行为
22.(2分)中国人喜食瓜子。图中的甲发育成带壳葵花子,乙发育成南瓜子,下列关于向日葵和南瓜的叙述错误的是( )
A.花最重要的结构是雌蕊和雄蕊
B.开花后要经过传粉、受精才能形成瓜子
C.向日葵和南瓜都属于被子植物中的双子叶植物
D.葵花子和南瓜子分别是由胚珠和子房发育而来
23.(2分)烟草燃烧时,烟雾中含有多种对人体有害的物质。若长期吸烟,很可能诱发( )
A.胃癌 B.肺癌 C.心脏病 D.肝硬化
24.(2分)关于人类细胞中染色体数目和类型,叙述正确的是( )
A.人体细胞中染色体是22对+XX
B.人体卵细胞中染色体是22条+X
C.人体精子中染色体是22条+Y
D.人体精子中染色体是22条+XY
25.(2分)根据生命起源的化学演化进程来看,原始生命诞生于( )
A.原始海洋 B.原始大气 C.原始平原 D.原始土壤
26.(2分)生物种子随“神舟七号”飞船在太空中飞行,通过这次飞行,可能使种子出现某种地球上无法获得的变异,而大大提升生物的品种质量,这种育种方法的原理是( )
A.诱导染色体变异 B.诱导基因突变
C.人工选择培育 D.杂交
27.(2分)如图,基因组成是BB的桃树枝条①嫁接到基因组成为bb的砧木②上,接受的花粉的基因组成为b,所结桃子可食部分的性状表现和它的胚的基因组成分别为( )
A.①的性状,BB B.②的性状,bb C.①的性状,Bb D.②的性状,Bb
28.(2分)在生物分类等级中,介于“纲”与“科”之间的等级是( )
A.门 B.目 C.属 D.种
29.(2分)在地球上,不同生物体内所携带的基因是不同的,即使是同一种生物,不同个体的基因也是不同的。这种现象称为( )
A.遗传的多样性 B.物种的多样性
C.生态系统的多样性 D.生物的多样性
30.(2分)你吃过“麻辣小龙虾”吗?其口感麻辣、口味鲜香,是夏夜街边的经典小吃。小龙虾属于( )
A.环节动物 B.节肢动物 C.爬行动物 D.软体动物
31.(2分)环境污染、过度采伐等会导致地球生物多样性锐减,保护生物多样性刻不容缓,下列说法不正确的是( )
A.生物多样性是指生物种类的多样性
B.生物种类的多样性实质上是基因的多样性
C.建立自然保护区是保护生物多样性最有效的措施
D.生物的种类越丰富,生态系统越稳定
32.(2分)下列单细胞生物中,无成形的细胞核的是( )
A.酵母菌 B.霉菌 C.大肠杆菌 D.衣藻
33.(2分)如图为人的心脏结构示意图,①、②、③、④分别表示与心脏相连的四条血管,箭头表示血液流动方向。以下描述正确的是( )
A.①为动脉,内流动脉血 B.②为静脉,内流动脉血
C.③为动脉,内流静脉血 D.④为静脉,内流静脉血
34.(2分)当遇到因溺水等意外事故心脏停止的患者,需要进行“人工胸外心脏挤压”。下列做法中错误的是( )
A.救护者站在患者的左侧
B.救护者双手叠放在一起,有节奏、带有冲击力地用力向下按
C.应按压病人的胸骨下端,使其下陷3﹣4厘米,然后放松
D.每做一次人工呼吸,就做一次胸外心脏挤压,反复进行
35.(2分)保护环境是每个公民应尽的义务。下列不符合“绿色环保,低碳出行”的行为是( )
A.利用秸秆生产沼气,可减少焚烧秸秆产生的环境污染
B.推广生态农业,坚持植树造林
C.制造效力更强的杀虫剂,提高杀虫效果
D.尽量选择骑自行车和乘坐公交车出行
二、非选择题(每空1分,共30分)
36.(7分)如图为部分生物的生殖发育示意图,请据图分析回答:
(1)A、B、C反映了动物的某种发育方式是 。
(2)D、E两图所示结构反应了动物的两种生殖方式,分别是 和 ,尤其是后者大大提高了后代的成活率。
(3)在D结构中,鸟卵进行胚胎发育的部位是 ;在E中,胎儿通过 从母体获得氧气和营养物质。
(4)对比ABCDE和F的生殖方式,F为 生殖,成功的关键是接穗和砧木的 紧密结合。
37.(8分)如图是表示人的呼吸、泌尿、消化及循环等系统之间关系的示意图(①~⑩表示生理过程)。请据图回答下列问题:
(1)完成②生理过程的主要器官是 ,淀粉在消化道内被分解成 后才能被吸收,最终在组织细胞的 内被彻底氧化分解,释放能量。
(2)完成③④生理过程是通过 运动实现的;⑤过程是分泌的激素,不通过导管,直接进入腺体内的 ,并随血液循环输送到全身各处。
(3)①~⑩表示的生理过程中属于排泄的是 。
(4)⑨⑩过程是 与血液的气体交换,经过该过程后,血液中 含量增加。
38.(8分)认真阅读资料,回答问题:
资料一:新冠肺炎是由病毒引起的一种急性呼吸道传染病,通过空气、飞沫传播,主要症状在早期以干咳、发热和乏力为主,少数的患者会出现有流鼻涕、打喷嚏或者是出现腹泻的现象。对患者应隔离治疗。2020年3月19日,我国重组新型冠状病毒(2019﹣CoV)疫苗I期临床试验开始,第一批志愿者接受了新型冠状病毒疫苗的注射。
资料二:艾滋病(AIDS)是一种免疫缺陷病,目前还没有研制出可临床使用的疫苗。据报道,全世界每天有1.7万人感染艾滋病病毒(HIV),全球患病人数达数亿。艾滋病的传播途径主要有:性传播、静脉注射吸毒和母婴传播、血液及血制品传播(输入被HIV污染的血液及其血液制品)等。
(1)从传染病的角度看,新冠肺炎病毒和艾滋病病毒称为 。
(2)新冠肺炎病毒和艾滋病病毒不同于其他生物,没有细胞结构,由蛋白质的外壳和内部的 组成。
(3)资料一中,对新冠肺炎患者隔离治疗,属于传染病预防措施中的 。
(4)从人体免疫角度分析,注射的疫苗属于 。
(5)资料一中,人体接种新型冠状病毒疫苗后,会刺激淋巴细胞产生只对新型冠状病毒有抵抗力的抗体,这种免疫属于 免疫。
(6)资料二中,艾滋病目前还没有研制出可临床使用的疫苗,因此所有可能直接或间接接触到艾滋病传染源的人都属于 。
(7)为了预防新型冠状肺炎,日常生活中,我们应该这么做,比如 和 。
39.(7分)甲图为某生物小组同学设计验证“光合作用需要二氧化碳”的实验装置(氢氧化钠溶液能够吸收二氧化碳)。图乙为B装置叶片在晴朗一天内呼吸作用和光合作用的变化曲线。请据图回答问题:
(1)该实验中需排除叶片中原有的淀粉对实验结果的影响,方法是将该植物进行 处理。
(2)按图甲将装置安装好后,放在光照环境中几小时。取下叶片A和B,处理叶片脱色使其变成黄白色,取出叶片用清水漂洗,然后用碘液分别检验,观察到实验结果为 (填“A”或“B”)叶片变蓝,证明光合作用产生 等。
(3)本实验中,同时设置A和B的作用是形成 ;本实验的单一变量是 。
(4)根据活动强度的变化,乙图中曲线I表示 (呼吸作用/光合作用)。
(5)对图甲B装置中的叶片进行脱水称重,欲使其质量最大,结合图乙中的曲线,时间应该选择 点左右摘取叶片为佳。
参考答案
一、1~5 A BDDC
6~10 CADDA
11~15 AACAA
16~20 AACDB
21~25 CDBBA
26~30 BABAB
31~35 ACCDC
二、36.(1)变态发育
(2)卵生;胎生
(3)胚盘;胎盘和脐带)
(4)无性;形成层
37.(1)小肠;葡萄糖;线粒体;
(2)呼吸;毛细血管;
(3)④⑥;
(4)肺泡;氧气
38.(1)病原体
(2)遗传物质(核酸)
(3)控制传染原
(4)抗原
(5)特异性免疫
(6)易感人群
(7)勤洗手;戴口罩
39.(1)暗;
(2)B淀粉
(3)对照:二氧化碳
(4)光合作用
(5)18。
2020-2021学年七年级下学期生物期中考试试题(人教版) (word版 含答案): 这是一份2020-2021学年七年级下学期生物期中考试试题(人教版) (word版 含答案),共12页。试卷主要包含了单项选择题,简答题等内容,欢迎下载使用。
2020-2021学年七年级下学期生物期中考试试题(人教版) (word版 含答案) (4): 这是一份2020-2021学年七年级下学期生物期中考试试题(人教版) (word版 含答案) (4),共11页。试卷主要包含了选择题,判断题,填空题,综合题等内容,欢迎下载使用。
2020-2021学年七年级下学期生物期中考试试题(人教版)(word版 含答案): 这是一份2020-2021学年七年级下学期生物期中考试试题(人教版)(word版 含答案),共9页。试卷主要包含了单项选择题,非选择题等内容,欢迎下载使用。

