


天津市第一中学2021届高三下学期第四次月考生物(含答案)
展开天津一中2020—2021学年度高三年级四月考
生物学科试卷
本试卷分为第I卷(选择题)、第Ⅱ卷(非选择题)两部分,共100分,考试用时60分钟。考生务必将答案涂写在答题卡规定的位置上,答在试卷上的无效。
祝各位考生考试顺利!
第I卷(本卷共12道题,每题4分,共48分)
一、单选题
1.在线粒体中,线粒体DNA能通过转录和翻译控制某些蛋白质的合成。下列物质或结构中,线粒体不含有的是( )
A.信使RNA B.转运RNA
C.核糖体 D.染色质
2.生物大分子之间的相互结合在生物体的生命活动中发挥重要作用。下列叙述正确的是( )
A.蛋白质与DNA结合后都能调控基因表达
B.RNA聚合酶与起始密码子结合启动转录的起始
C.RNA与蛋白质的结合在细胞生物中普遍存在
D.DNA与RNA的结合可发生在HIV中
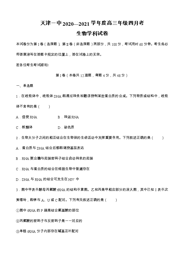
3.图中甲表示酵母丙氨酸tRNA的结构示意图。乙和丙是甲相应部分的放大图,其中已知Ⅰ表示次黄嘌呤,能够与A、U或C配对。下列有关叙述正确的是( )
①图中tRNA的P端是结合氨基酸的部位
②丙氨酸的密码子与反密码子是一一对应的
③单链tRNA分子内部存在碱基互补配对
④转录丙所示序列的双链DNA片段含有3个腺嘌呤
A.①③ B.②③ C.②④ D.③④
4.某同学用黑藻叶临时装片观察叶绿体后,进一步探究植物细胞的吸水和失水现象。下列叙述正确的是
( )
A.可观察到细胞中有螺旋带状叶绿体
B.由于叶片薄,叶肉细胞少,被卡尔文用作发现光合作用过程的实验材料
C.高浓度乙醇可引起细胞的质壁分离和复原
D.处于质壁分离状态的细胞,细胞液浓度可能等于细胞外液的浓度
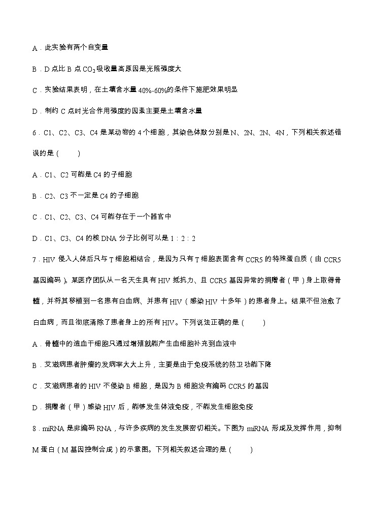
5.为探究影响光合作用强度的因素,将同一品种玉米苗置于25℃条件下培养,实验结果如图所示。下列叙述,错误的是( )
A.此实验有两个自变量
B.D点比B点CO2吸收量高原因是光照强度大
C.实验结果表明,在土壤含水量40%-60%的条件下施肥效果明显
D.制约C点时光合作用强度的因素主要是土壤含水量
6.C1、C2、C3、C4是某动物的4个细胞,其染色体数分别是N、2N、2N、4N,下列相关叙述错误的是( )
A.C1、C2可能是C4的子细胞
B.C2、C3不一定是C4的子细胞
C.C1、C2、C3、C4可能存在于一个器官中
D.C1、C3、C4的核DNA分子比例可以是1:2:2
7.HIV侵入人体后只与T细胞相结合,是因为只有T细胞表面含有CCR5的特殊蛋白质(由CCR5基因编码)。某医疗团队从一名天生具有HIV抵抗力、且CCR5基因异常的捐赠者(甲)身上取得骨髓,并将其移植到一名患有白血病、并患有HIV(感染HIV十多年)的患者身上。结果不但治愈了白血病,而且彻底清除了患者身上的所有HIV。下列说法正确的是( )
A.骨髓中的造血干细胞只通过增殖就能产生血细胞补充到血液中
B.艾滋病患者肿瘤的发病率大大上升,主要是由于免疫系统的防卫功能下降
C.艾滋病患者的HIV不侵染B细胞,是因为B细胞没有编码CCR5的基因
D.捐赠者(甲)感染HIV后,能够发生体液免疫,不能发生细胞免疫
8.miRNA是非编码RNA,与许多疾病的发生发展密切相关。下图为miRNA形成及发挥作用,抑制M蛋白(M基因控制合成)的示意图。下列相关叙述合理的是( )
A.在miRNA基因与M基因的转录过程中,RNA聚合酶会催化形成磷酸二酯键
B.由于基因的选择性表达,部分细胞内出现miRNA控制合成的相关蛋白
C.M蛋白不能合成的原因是miRNA蛋白质复合物影响了相关酶的活性
D.M基因的mRNA可以同时结合多个核糖体,在不受影响时,提升翻译效率
阅读下列材料,回答9-10题
线粒体是细胞内的“动力车间”,细胞生命活动所需的能量绝大部分来自线粒体。很多研究发现线粒体损伤导致的细胞能量代谢异常与癌症的发生密切相关。
正常情况下,细胞在有氧、无氧情况下分别进行有氧呼吸和无氧呼吸。肿瘤细胞无论在有氧或无氧情况下,都主要通过无氧呼吸进行代谢,并释放大量乳酸。肿瘤细胞产生的乳酸可被单羧酸转运蛋白(MCT)转运出肿瘤细胞,以防止乳酸对细胞自身造成毒害。
研究发现,患者的肿瘤细胞中存在有缺陷的CcO(细胞色素C氧化酶,它参与氧气生成水的过程)。进一步研究发现仅破坏CcO的单个蛋白质亚基,可导致线粒体功能发生重大变化,引发线粒体激活应激信号到细胞核,细胞核中促进肿瘤发展基因的表达量均上升,进而细胞表现出癌细胞的所有特征。
基于这些发现,研究人员可找到一些肿瘤治疗的潜在药物作用靶点,从而达到控制和治疗癌症的目的。
9.上述资料中涉及的细胞呼吸过程下列叙述不正确的是( )
A.肿瘤细胞生长旺盛,比正常细胞消耗的葡萄糖更多
B.正常细胞葡萄糖在线粒体中被彻底氧化分解释放大量能量
C.肿瘤细胞生命活动所需的能量主要来源于细胞呼吸的第一阶段
D.CcO参与有氧呼吸的第三阶段,位于线粒体内膜
10.结合材料推测以下说法不正确的是( )
A.抑制癌细胞中单羧酸转运蛋白(MCT)功能,阻止乳酸排出,可抑制肿瘤细胞生长
B.破坏CcO后可能引起细胞表面的糖蛋白减少
C.编码细胞色素C氧化酶的基因突变后可能会使细胞周期缩短
D.CcO功能的研究表明,细胞能量代谢异常是细胞癌变后导致的结果
阅读下列材料,回答11-12题
北美的黄石国家公园内,野生狼种群在历史上曾被人为清除。20世纪90年代中期,公园管理者把狼重引入黄石的生态系统。作为群居的大型食肉动物,狼成为公园内野生马鹿的主要捕食者,而马鹿的取食则影响着园内植物的生长。在1998-2001年期间,随着狼种群数量的持续增长,研究者在马鹿被狼被捕食风险低(左列图)和捕食风险高(右列图)的地方,分别测量了三角杨(马鹿的主要食物之一)被啃食植株的比例(上排图)与平均植株高度(下排图)(*代表数量少)。请根据这些信息,完成以下问题:
11.根据这些信息分析,下列叙述不正确的是( )
A.被狼捕食的压力增加可以使马鹿对植物的啃食强度明显下降
B.在马鹿被捕食风险高区域中的三角杨的生长比在风险低区域更困难
C.狼的引入不仅可以调节生产者和消费者之间的数量关系,也可以提高生态系统的抵抗力稳性
D.马鹿被捕食风险高区域内三角杨被啃食比例的变化趋势与捕食风险低区域内相反
12.如果从该生态系统中移除狼,那么以下情况中会发生的有( )
①被马鹿啃食的三角杨的比例将增加
②三角杨幼树每年实际增长的高度将增加
③马鹿对三角杨的啃食强度将降低
④三角杨的生长将受到更强的抑制
A.①② B.①④ C.②④ D.③④
二、简答题(共52分)
13.外泌体是细胞分泌的一种微小囊泡,其中可含有蛋白质、mRNA、DNA片段等生物活性物质。科研人员对外泌体在乳腺癌细胞间耐药信息的传递方式进行了相关研究
(1)获得乳腺癌细胞阿霉素耐药株MA,并提取其外泌体AE,将AE与乳腺癌细胞阿霉素敏感株M共培养12h,测定阿霉素对乳腺癌细胞增殖的影响,实验结果如图1所示,比较三组结果,初步说明_________________________________________________________________________________。
(2)研究发现多耐药基因(MDR)表达产物是P-gp,该蛋白有ATP依赖性载体蛋白活性,可将药物(阿霉素)通过______________方式转运至细胞外,使细胞具有耐药性。
(3)检测发现M+AE共培养后的M株P-gp表达量提高,为探究其原因,科研人员进行了相关研究结果如图2和图3所示。实验结果否定了外泌体仅通过携带P-gp的方式传递耐药信息推测可能的其他方式是__________________________________________________________________________________。
(4)下列关于外泌体的叙述正确的是(多选)( )
A.可参与细胞间通讯 B.可实现基因跨细胞表达
C.可望成为药物载体 D.不能存在于细胞内液中
14.胰岛素在血糖调节中起重要作用,其作用机制见图1(GLUT-4是一种葡萄糖转运蛋白)。
(1)胰岛素与靶细胞上的胰岛素受体结合后,经过一系列的信号传导途径,一方面增加组织细胞对葡萄糖的摄取,另一方面促进组织细胞对葡萄糖的______________。
(2)糖尿病的发生与生活方式有关,肥胖、体力活动不足的人易发生胰岛素抵抗,但由于胰岛素水平_______________,使血糖能够维持正常。继续发展,______________细胞因长期过劳而衰竭,因炎症反应而损伤,进而形成糖尿病,需要注射胰岛素治疗。
(3)尿液形成过程中,原尿中的葡萄糖通过肾小管上皮细胞的葡萄糖转运蛋白(SGLT-2)重吸收回血液。当血糖浓度超过肾小管对葡萄糖的重吸收能力,将形成糖尿。试分析SGLT-2抑制剂辅助治疗血糖高的原理:________________________________________________________。
(4)将糖尿病患者(志愿者)分为两组,实验组用SGLT-2抑制剂(每日一次口服10mg)联合胰岛素治疗,对照组仅用胰岛素治疗。两组患者均按照糖尿病饮食要求用餐、适量运动,根据血糖情况调整胰岛素使用剂量,使空腹血糖值和餐后2小时血糖值均稳定在血糖控制目标范围内,结果如图2。结合以上信息,分析实验组结果出现的可能原因:___________________。(写出1种可能原因即可)
15.生长素(IAA)对植物根系生长具有重要作用。为探讨IAA作用机制,科研人员做了如下研究。
(1)用浓度为0.1mgL的IAA处理拟南芥植株,并检测拟南芥植株中一系列基因的表达量,其中V蛋白基因表达量结果如图1。
由图得知V蛋白基因表达量__________________,推测V蛋白可能参与IAA作用过程。
(2)已有研究表明,V蛋白需要与其它蛋白质结合发挥作用。科研人员为了寻找细胞中与V蛋白相互作用的蛋白质,通过图2所示体系(YN、YC两种蛋白结合后可发出荧光),利用相关蛋白的基因构建表达载体并导入拟南芥原生质体,实验处理如表1。
表1将基因表达载体导入拟南芥原生质体的实验组别
组别 | 导入的表达载体 | 预测结果 | |
对照组1 | yn | ① | ② |
对照组2 | yn | yc-x | 无荧光 |
对照组3 | ③ | yc | 无荧光 |
实验组 | yn-v | yc-x | ④ |
注:X1、X2、…代表一系列待检测蛋白质;yn基因控制YN蛋白的合成,以此类推。
请完成表中对应的内容:①__________________②__________________③__________________④__________________
利用此方法选出了与V蛋白相互作用的R蛋白,V蛋白将R蛋白运输并定位在细胞膜上,从而使R蛋白接受胞外信号,利于主根的生长。
16.为使水稻获得抗除草剂性状,科研人员将除草剂草甘膦抗性基因转入水稻植株,获得抗草甘膦转基因水稻。
注:GUS基因表达产物经染色能从无色变成蓝色
(1)将草甘膦抗性基因作为__________________,与Ti质粒构建基因表达载体。
(2)用__________________处理农杆菌后获得感受态细胞,将其与基因表达载体混合完成__________________后,在添加潮霉素的培养基中,经筛选1得到含基因表达载体的农杆菌。
(3)取某品种水稻的幼胚,先进行__________________处理,然后接种到培养基中,水稻幼胚细胞发生__________________形成愈伤组织。用含基因表达载体的农杆菌侵染该愈伤组织。
(4)利用PCR技术,可以鉴定被侵染的愈伤组织中是否含有草甘膦抗性基因。草甘膦抗性基因的部分序列如下:
5'---ATGGCT……AGGAAC---3'
3'---TACCGA……TCCTTG---5'
根据上述序列应选择引物___________(填字母)进行PCR。(多选)
A.引物:5'-TACCGA-3' B.引物:5'-GTTCCT-3'
C.引物:5'-AUGGCU-3' D.引物:5'-ATGGCT-3'
(5)除了鉴定愈伤组织中是否含有目的基因以外,还可以利用GUS基因表达产物的鉴定进行图中的筛选2,以确定目的基因是否______________。两次筛选后得到的转基因愈伤组织经过细胞的___________过程,获得转基因水稻。
17.某多年生植物的宽叶和窄叶由等位基因A、a控制,红花和白花由等位基因R、r控制。用两种纯合植株杂交得到实验结果如下表。请回答下列问题
亲本组合 | F1 | F2 | |||
宽叶红花 | 宽叶红花 | 宽叶白花 | 窄叶红花 | 窄叶白花 | |
宽叶白花♀×窄叶红花♂ | 98 | 102 | 61 | 63 | 20 |
宽叶白花度♂×窄叶红花♀ | 101 | 103 | 62 | 61 | 21 |
(1)F2中出现的四种表现型的比例约为______________,研究小组经分析提出了两种假说。假说一:F2中有两种基因型致死且致死的基因型为______________。假说二:______________。
(2)请利用上述实验中的植株为材料,设计一个杂交实验检验假说二。(要求:写出简要实验设计思路,并指出支持假说二的预期实验结果。)
(3)如果假说一成立,用F2中宽叶红花自交,后代窄叶白花植株所占比例是______________。
参考答案
一、选择题(共12小题,每题4分,共48分)
1-6DCDDAA 7-12DABDBB
二、简答题(除标注外,每条线2分)
13.【答案】(8分)(1)AE可向M传递耐药信息,一定程度提高了M细胞对阿霉素的耐药性(2)主动运输(3)外泌体通过携带MDR的mRNA的方式传递耐药信息(4)ABC
14.【答案】(10分)(1)利用和储存(2)高于正常值 胰岛B细胞(3)可以抑制肾脏对葡萄糖的重吸收,使过量的葡萄糖从尿液中排出,降低血糖(4)SGLT-2抑制剂改善胰岛素抵抗,使外源胰岛素使用量减少;SGLT-2抑制剂一定程度上修复胰岛B细胞功能,使内源胰岛素增加,外源胰岛素使用量减少
15.答案:(7分)(1)随时间延长而显著增加(2)yc(1分)无荧光(1分)yn-v(1分)有荧光或无荧光
16.(16分)(1)目的基因(2)CaCl2转化 消毒 脱分化(4)BD 表达 再分化
17.答案(11分)(1)5:3:3:1 AaRR、AARr F1中基因型为AR的雌配子或雄配子致死
(2)(共3分)以F1中的宽叶红花作为父本或母本分别与F2中的窄叶白花测交(1分),观察子代的表型并统计比例(1分)。若两种方式的测交实验中有一种子代出现宽叶白花:窄叶白花:窄叶红花=1:1:1(子代不出现宽叶红花),则假说二成立(1分)。(3)1/16
天津市第一中学2022-2023学年高三下学期第四次月考生物试题: 这是一份天津市第一中学2022-2023学年高三下学期第四次月考生物试题,文件包含天津市一中2022-2023学年高三下学期第四次月考生物试题解析版docx、天津市一中2022-2023学年高三下学期第四次月考生物试题原卷版docx等2份试卷配套教学资源,其中试卷共26页, 欢迎下载使用。
2022-2023学年天津市南开中学高三下学期第四次月考生物试题含解析: 这是一份2022-2023学年天津市南开中学高三下学期第四次月考生物试题含解析,共34页。试卷主要包含了单项选择题,非选择题等内容,欢迎下载使用。
2023天津市南开中学高三下学期第四次月考生物试题含解析: 这是一份2023天津市南开中学高三下学期第四次月考生物试题含解析,文件包含天津市南开中学2022-2023学年高三下学期第四次月考生物试题含解析docx、天津市南开中学2022-2023学年高三下学期第四次月考生物试题docx等2份试卷配套教学资源,其中试卷共33页, 欢迎下载使用。