


湖北省十堰市2021届高三下学期4月调研考试历史(含答案)
展开湖北省十堰市2024届高三上学期1月调研考试历史: 这是一份湖北省十堰市2024届高三上学期1月调研考试历史,文件包含湖北省十堰市2023-2024学年高三上学期元月调考考试历史试卷docx、2024年元月调考高三历史答案pdf等2份试卷配套教学资源,其中试卷共8页, 欢迎下载使用。
2023届湖北省十堰市高三年级四月调研考试历史试题含答案: 这是一份2023届湖北省十堰市高三年级四月调研考试历史试题含答案,共9页。试卷主要包含了选择题的作答,非选择题用0,考生必须保持答题卡的整洁,15世纪,意大利学者法尔莱特说等内容,欢迎下载使用。
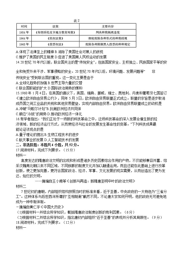
湖北省十堰市2023届高三下学期4月调研考试历史试卷(含答案): 这是一份湖北省十堰市2023届高三下学期4月调研考试历史试卷(含答案),共10页。试卷主要包含了单选题,材料题,论述题等内容,欢迎下载使用。