 
 
 
课时跟踪检测(十) 钠及其化合物(基础课)
展开1.下列关于金属钠单质及其化合物的说法中,不正确的是( )
A.NaCl可用作食品调味剂
B.相同温度下NaHCO3的溶解度大于Na2CO3
C.Na2CO3的焰色反应呈黄色
D.工业上Na可用于制备钛、锆等金属
解析:选B A项,氯化钠有咸味,可用作食品调味剂;B项,碳酸氢钠的溶解度小于碳酸钠的溶解度;C项,钠元素的焰色反应为黄色;D项,钠的金属活动性比较强,可以从熔融盐中置换出钛、锆等金属。
2.化学与科学、技术、社会、环境密切相关。下列有关说法中正确的是( )
A.小苏打可用于生产玻璃,也可用来除去物品表面的油污
B.过氧化钠可用于食品、羽毛和织物等的漂白
C.医用酒精、次氯酸钠等消毒液均可以将病毒氧化而达到消毒的目的
D.使用含有氯化钠的融雪剂会加快桥梁的腐蚀
解析:选D 常用于生产玻璃和除油污的是碳酸钠(苏打),A错误;过氧化钠具有强氧化性,因而具有漂白性,但不可用于食品漂白,B错误;医用酒精是通过使病毒的蛋白质变性而消毒,并非是将病毒氧化,C错误;氯化钠溶液可以充当原电池的电解质溶液,使桥梁形成无数个微小的原电池,从而加速腐蚀,D正确。
3.(2021·长春模拟)下列有关物质的实验操作、现象及结论描述正确的是( )
解析:选A 火焰呈紫色(透过蓝色钴玻璃),说明待测试液中一定含有钾元素,由于蓝色钴玻璃能滤去黄色光,所以可能含钠元素,故A正确;白色沉淀可能是硅酸、氢氧化铝等,该溶液中可能含有SiO eq \\al(\s\up1(2-),\s\d1(3)) 、AlO eq \\al(\s\up1(-),\s\d1(2)) ,故B错误;使品红溶液褪色的气体可能是臭氧、氯气、二氧化硫等,故C错误;NaOH溶液过量,可与氯化镁、氯化铁反应,均有沉淀生成,而不是沉淀的转化,则不能说明Fe(OH)3的溶解度小于Mg(OH)2的溶解度,故D错误。
4.如图所示,若锥形瓶内是水,分液漏斗内的液体也是水,向烧杯内滴加水时,发现U形管内液体慢慢右移,恢复到原温度后液面左边与右边基本相平,则烧杯内的物质是( )
A.过氧化钠 B.钠
C.氧化钠 D.钾
解析:选C 过氧化钠溶于水放出热量并生成氧气,使容器内温度升高,压强增大,U形管内液体慢慢右移,但恢复到原温度后液面左边仍然比右边低,故A错误;钠加入水中放热并生成氢气,使容器内温度升高,压强增大,U形管内液体慢慢右移,但恢复到原温度后液面左边仍然比右边低,故B错误;氧化钠与水反应放出热量,使容器内温度升高,压强增大,U形管内液体慢慢右移,恢复到原温度后液面左边与右边基本相平,故C正确;钾加入水中放热并生成氢气,使容器内温度升高,压强增大,U形管内液体慢慢右移,但恢复到原温度后液面左边仍然比右边低,故D错误。
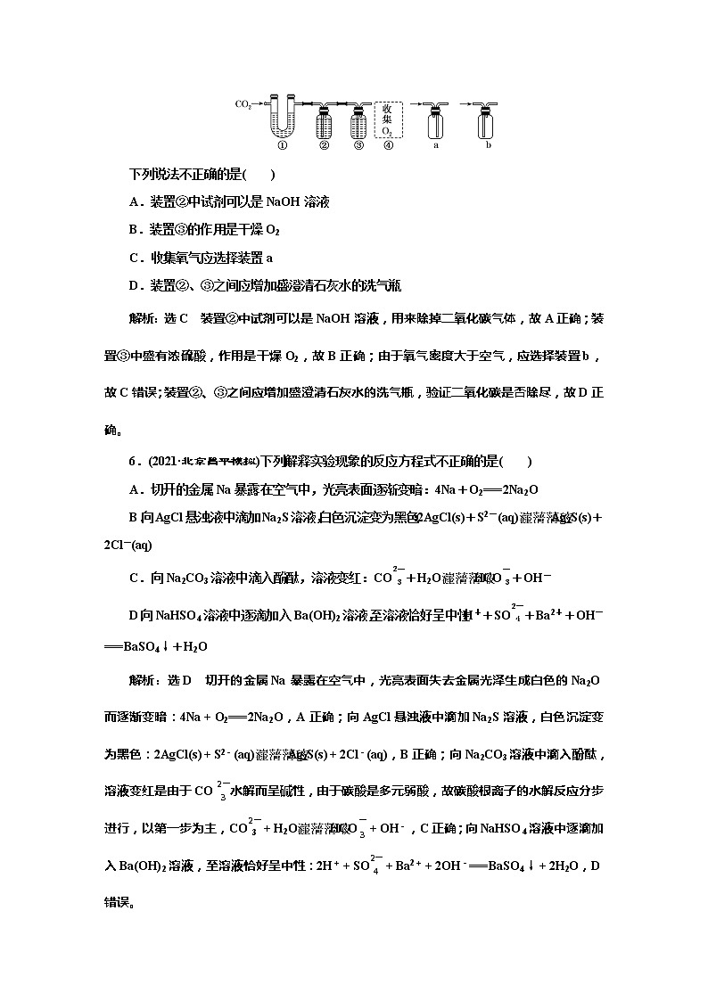
5.(2021·佳木斯模拟)以CO2和Na2O2为原料,制取纯净干燥的O2,实验装置如下:
下列说法不正确的是( )
A.装置②中试剂可以是NaOH溶液
B.装置③的作用是干燥O2
C.收集氧气应选择装置a
D.装置②、③之间应增加盛澄清石灰水的洗气瓶
解析:选C 装置②中试剂可以是NaOH溶液,用来除掉二氧化碳气体,故A正确;装置③中盛有浓硫酸,作用是干燥O2,故B正确;由于氧气密度大于空气,应选择装置b,故C错误;装置②、③之间应增加盛澄清石灰水的洗气瓶,验证二氧化碳是否除尽,故D正确。
6.(2021·北京昌平模拟)下列解释实验现象的反应方程式不正确的是( )
A.切开的金属Na暴露在空气中,光亮表面逐渐变暗:4Na+O2===2Na2O
B.向AgCl悬浊液中滴加Na2S溶液,白色沉淀变为黑色:2AgCl(s)+S2-(aq)Ag2S(s)+2Cl-(aq)
C.向Na2CO3溶液中滴入酚酞,溶液变红:CO eq \\al(\s\up1(2-),\s\d1(3)) +H2OHCO eq \\al(\s\up1(-),\s\d1(3)) +OH-
D.向NaHSO4溶液中逐滴加入Ba(OH)2溶液,至溶液恰好呈中性:H++SO eq \\al(\s\up1(2-),\s\d1(4)) +Ba2++OH-===BaSO4↓+H2O
解析:选D 切开的金属Na暴露在空气中,光亮表面失去金属光泽生成白色的Na2O而逐渐变暗:4Na+O2===2Na2O,A正确;向AgCl悬浊液中滴加Na2S溶液,白色沉淀变为黑色:2AgCl(s)+S2-(aq)Ag2S(s)+2Cl-(aq),B正确;向Na2CO3溶液中滴入酚酞,溶液变红是由于CO eq \\al(\s\up1(2-),\s\d1(3)) 水解而呈碱性,由于碳酸是多元弱酸,故碳酸根离子的水解反应分步进行,以第一步为主,CO eq \\al(\s\up1(2-),\s\d1(3)) +H2OHCO eq \\al(\s\up1(-),\s\d1(3)) +OH-,C正确;向NaHSO4溶液中逐滴加入Ba(OH)2溶液,至溶液恰好呈中性:2H++SO eq \\al(\s\up1(2-),\s\d1(4)) +Ba2++2OH-===BaSO4↓+2H2O,D错误。
7.碱金属钫(Fr)具有放射性,它是碱金属元素中最重的元素,根据碱金属元素性质的递变规律预测其性质,其中不正确的是( )
A.在碱金属元素中它具有最大的原子半径
B.钫在空气中燃烧时,只生成化学式为Fr2O的氧化物
C.它的氢氧化物的化学式为FrOH,这是一种极强的碱
D.它能与水反应生成相应的碱和氢气,由于反应剧烈而发生爆炸
解析:选B 根据同主族元素性质的递变规律,从金属锂到金属钫随原子序数的递增,原子半径逐渐增大,元素的金属性逐渐增强,最高价氧化物对应的水化物的碱性逐渐增强,与水反应的剧烈程度逐渐增强,与氧气反应的产物越来越复杂,可以生成过氧化物、超氧化物甚至臭氧化物等。
8.为鉴别K2CO3和NaHCO3两种白色固体,有4位同学分别设计了下列四种不同的方法,其中不可行的是( )
A.分别加入1 ml·L-1的盐酸,看气泡产生的快慢
B.分别取样在试管中加热,将可能产生的气体通入澄清石灰水中,观察有无白色浑浊
C.分别取样配成溶液,滴加Ba(OH)2溶液,观察有无白色沉淀
D.分别配成溶液,做焰色反应实验,观察火焰的颜色
解析:选C A项,因K2CO3与盐酸反应分步进行,先生成碳酸氢钾,盐酸过量时才生成气体,故可行;B项,K2CO3受热不分解,NaHCO3受热分解产生CO2,故可行;C项,二者与Ba(OH)2溶液反应都产生白色沉淀BaCO3,故不可行;D项,钾的焰色反应为紫色(透过蓝色钴玻璃观察),钠的焰色反应为黄色,故可行。
9.(2021·郑州模拟)根据侯氏制碱原理制备少量NaHCO3的实验,经过制取氨气、制取NaHCO3、分离NaHCO3、干燥NaHCO3四个步骤。下列图示装置和原理能达到实验目的的是( )
解析:选C 氯化铵受热分解生成的氨气和氯化氢在试管口遇冷又生成氯化铵固体,不能用加热氯化铵固体的方法制备氨气,A错误;气流方向错,应该从右侧导管通入CO2气体,B错误;从溶液中分离出碳酸氢钠固体用过滤的方法,C正确;碳酸氢钠受热易分解,不能用该装置干燥碳酸氢钠,D错误。
10.(2021·佛山模拟)某溶液中含有下列六种离子:①HCO eq \\al(\s\up1(-),\s\d1(3)) 、②SO eq \\al(\s\up1(2-),\s\d1(3)) 、③K+、④CO eq \\al(\s\up1(2-),\s\d1(3)) 、⑤NH eq \\al(\s\up1(+),\s\d1(4)) 、⑥NO eq \\al(\s\up1(-),\s\d1(3)) ,向其中加入稍过量Na2O2后,溶液中离子浓度基本保持不变的是( )
A.③⑥ B.④⑥
C.③④⑥ D.①②⑤
解析:选A 由于Na2O2与水反应生成NaOH和O2,即2Na2O2+2H2O===4NaOH+O2↑,反应后溶液呈碱性,HCO eq \\al(\s\up1(-),\s\d1(3)) 能与OH-反应生成CO eq \\al(\s\up1(2-),\s\d1(3)) 和H2O,即HCO eq \\al(\s\up1(-),\s\d1(3)) +OH-===H2O+CO eq \\al(\s\up1(2-),\s\d1(3)) ,NH eq \\al(\s\up1(+),\s\d1(4)) 能与OH-反应生成一水合氨,即NH eq \\al(\s\up1(+),\s\d1(4)) +OH-===NH3·H2O,则①HCO eq \\al(\s\up1(-),\s\d1(3)) 、④CO eq \\al(\s\up1(2-),\s\d1(3)) 、⑤NH eq \\al(\s\up1(+),\s\d1(4)) 浓度发生变化,Na2O2具有强氧化性,②SO eq \\al(\s\up1(2-),\s\d1(3)) 被氧化生成SO eq \\al(\s\up1(2-),\s\d1(4)) ,则②SO eq \\al(\s\up1(2-),\s\d1(3)) 浓度也发生变化,根据分析可知,溶液中离子浓度基本保持不变的是③K+、⑥NO eq \\al(\s\up1(-),\s\d1(3)) ,A正确。
11.某班级化学兴趣小组做如下实验,请回答相关问题:
(1)甲组做金属钠在空气中燃烧的实验。实验室取用金属钠的方法是________________
__________________________________________________。
(2)金属钠燃烧时会生成黑色固体,黑色固体的可能来源是________________、________________。
(3)某同学想用金属钠和空气制备纯度较高的Na2O2(不考虑空气中的N2),可利用的装置如下:
①装置Ⅳ中盛放的药品是________,若没有该装置可能导致生成的Na2O2中含有________,其反应的化学方程式为______________________________________________
________________________________________________________________________。
②若规定气流的方向为从左到右,各仪器连接的顺序是:空气进入________,________接________,________接________,________接________(填字母)。
③装置Ⅱ的作用是_______________________________________________________。
解析:(3)要制备高纯度的Na2O2,需要除去空气中的CO2和水蒸气。装置Ⅲ的作用是除去水蒸气,装置Ⅳ的作用是用NaOH溶液除去CO2,如果不除去CO2,则CO2会与Na2O2反应生成Na2CO3;装置Ⅱ连接在硬质玻璃管末端,作用是防止空气中的水蒸气和CO2进入装置Ⅰ,所以连接顺序是空气→h→g→f→e→a→b→c。
答案:(1)打开盛放金属钠的试剂瓶,用镊子取出一块钠,放在滤纸上吸干表面的煤油,再用小刀切下所需大小的钠块,余下的放回原试剂瓶,盖好即可
(2)金属钠表面的煤油 空气中的二氧化碳 酒精灯挥发的酒精 金属钠存在杂质铁元素,燃烧时生成铁的氧化物(答任意两点即可)
(3)①氢氧化钠溶液 Na2CO3 2Na2O2+2CO2===2Na2CO3+O2 ②h g f e a b c
③防止空气中的水和二氧化碳进入装置Ⅰ
12.(2021·廊坊模拟)Na2O2具有强氧化性,H2具有还原性,某同学根据氧化还原反应的知识推测Na2O2与H2能发生反应。为了验证此推测结果,该同学设计并进行如下实验。
实验探究
步骤1:按如图所示的装置组装仪器(图中夹持仪器已省略)并检查装置的气密性,然后装入药品。
步骤2:打开K1、K2,在产生的氢气流经装有Na2O2的硬质玻璃管的过程中,未观察到明显现象。
步骤3:进行必要的实验操作,淡黄色的粉末慢慢变成白色固体,无水硫酸铜未变蓝色。
(1)组装好仪器后,要检查装置的气密性。简述检查虚线框内装置气密性的方法:
________________________________________________________________________
________________________________________________________________________。
(2)B装置中所盛放的试剂是________,其作用是__________________________________
________________________________________________________________________。
(3)步骤3中的必要操作为打开K1、K2,__________(请按正确的顺序填入下列步骤的字母)。
A.加热至Na2O2逐渐熔化,反应一段时间
B.用小试管收集气体并检验其纯度
C.关闭K1
D.停止加热,充分冷却
(4)由上述实验可推出Na2O2与H2反应的化学方程式为___________________________
_____________________________________________。
(5)实验结束后,该同学欲测定C装置硬质玻璃管内白色固体中未反应完的Na2O2含量。其操作流程如下:一定量样品 eq \(――→,\s\up7(稀盐酸),\s\d5( )) eq \x(操作1) ―→ eq \x(溶液转移) ―→ eq \x(操作2) eq \(――→,\s\up7(冷却),\s\d5( )) eq \x(称量)
①测定过程中需要的仪器除固定、夹持仪器外,还有电子天平、烧杯、酒精灯、蒸发皿和________。
②在转移溶液时,若溶液转移不完全,则测得的Na2O2质量分数________(填“偏大”“偏小”或“不变”)。
解析:(1)关闭K1,向A装置中的漏斗中加水至漏斗内液面高于漏斗外液面,并形成一段水柱,一段时间后水柱稳定不下降,说明启普发生器的气密性良好。(2)A中生成的H2中混有水蒸气和挥发出的HCl,应利用B装置中所盛放的碱石灰吸收氢气中的水和氯化氢。(3)步骤3中的必要操作为打开K1、K2,应先通一会儿氢气并用小试管收集气体并检验其纯度,当装置内空气完全除去后,加热C至Na2O2逐渐熔化,反应一段时间,然后停止加热,充分冷却,最后关闭K1,故操作顺序为B、A、D、C。(4)Na2O2与H2反应无水生成,说明产物为NaOH,发生反应的化学方程式为Na2O2+H2 eq \(=====,\s\up7(△),\s\d5( )) 2NaOH。(5)①NaCl溶液蒸发操作需要用玻璃棒搅拌,则操作过程中需要的仪器除固定、夹持仪器外,还有电子天平、烧杯、酒精灯、蒸发皿和玻璃棒。②在转移溶液时,若溶液转移不完全,则得到的NaCl的固体质量偏低,固体增重偏低,导致NaOH的含量偏高,则测得的Na2O2质量分数偏小。
答案:(1)关闭K1,向A装置中的漏斗中加水至漏斗内液面高于漏斗外液面,并形成一段水柱,一段时间后水柱稳定不下降,说明虚线框内的装置气密性良好
(2)碱石灰 吸收氢气中的水和氯化氢 (3)BADC (4)Na2O2+H2 eq \(=====,\s\up7(△),\s\d5( )) 2NaOH (5)①玻璃棒 ②偏小
13.(2021·杭州模拟)Ⅰ.某学习小组做Na2O2与H2O反应的实验,发现一些有趣的现象:
①取适量Na2O2固体用脱脂棉包好放在石棉网上,然后向脱脂棉上滴加3~4滴水,结果脱脂棉剧烈燃烧。②取适量Na2O2固体置于试管中,加水使其充分反应至不再产生气体为止,滴入几滴酚酞试液,溶液先变红后褪色,回答有关问题:
(1)已知Na2O2可看作是二元弱酸H2O2对应的盐,其第一步水解完全进行。写出其第一步水解的离子方程式___________________________________________________________。
(2)由①实验现象所得出的有关结论是:A.有氧气生成;B.________。
Ⅱ.为探究Na2O2与H2O反应的机理,他们在老师的指导下设计了如图所示装置。连接好装置,打开K1、K2,通过注射器注入适量蒸馏水,充分反应后用气球鼓气,Na2S溶液变浑浊,酸性KMnO4溶液褪色。分别取A、C中溶液滴入几滴酚酞,开始都变红,之后A中溶液很快褪色,C中溶液缓慢褪色。另取A、C中溶液分别加入少量二氧化锰,充分振荡,发现均反应剧烈,产生大量气泡,把带火星的木条伸入试管,木条复燃,向反应后的溶液中滴入几滴酚酞试液,溶液变红不褪色。
(3)A中冰盐和C中热水的作用分别是_________________________________________,
____________。
(4)用化学方程式表示Na2S溶液变浑浊的原因_____________________________
________________________________________________________________________。
(5)用离子方程式表示酸性KMnO4溶液褪色的原因(MnO eq \\al(\s\up1(-),\s\d1(4)) 在酸性条件下被还原成Mn2+)
_____________________________________________________________________________。
(6)Na2O2与H2O反应的机理是(用化学方程式表示)第一步________________,第二步__________________。
(7)若向Na2O2中滴加适量的稀盐酸,也能同样产生使木条复燃的气体,请写出该反应的化学方程式____________________________________________________________。
解析:(1)Na2O2可看作是二元弱酸H2O2对应的盐,其第一步完全水解,水解的离子方程式为Na2O2+H2O===2Na++HO eq \\al(\s\up1(-),\s\d1(2)) +OH-。(2)适量Na2O2固体用脱脂棉包好放在石棉网上,然后向脱脂棉上滴加3~4滴水,结果脱脂棉剧烈燃烧,结合可燃物燃烧的条件可知,Na2O2与水反应,除生成氧气,此反应还是放热反应。(3)双氧水不稳定,温度过高容易分解,则A中用冰盐冷浴,目的是防止温度过高H2O2分解;C中用热水浴可使H2O2分解。(4)Na2S溶液中滴加H2O2溶液,有S生成,结合原子守恒和电子守恒,发生反应的化学方程式为Na2S+H2O2===S↓+2NaOH。(5)酸性高锰酸钾溶液具有强氧化性,H2O2使酸性KMnO4溶液褪色,体现了双氧水的还原性,反应的离子方程式为2MnO eq \\al(\s\up1(-),\s\d1(4)) +5H2O2+6H+===2Mn2++5O2↑+8H2O。(6)根据实验可知,过氧化钠与水反应的机理为Na2O2与H2O反应生成H2O2,H2O2遇热分解生成氧气,反应方程式为Na2O2+2H2O===2NaOH+H2O2、2H2O2 eq \(=====,\s\up7(△),\s\d5( )) 2H2O+O2↑。(7)Na2O2中滴加适量的盐酸,也能产生使带火星的木条复燃的气体,过氧化钠和盐酸反应生成氯化钠、氧气和水,反应的化学方程式为2Na2O2+4HCl===4NaCl+2H2O+O2↑。
答案:(1)Na2O2+H2O===2Na++HO eq \\al(\s\up1(-),\s\d1(2)) +OH- (2)反应放热 (3)防止生成的H2O2分解 使H2O2分解 (4)Na2S+H2O2===S↓+2NaOH
(5)2MnO eq \\al(\s\up1(-),\s\d1(4)) +5H2O2+6H+===2Mn2++5O2↑+8H2O (6)Na2O2+2H2O===2NaOH+H2O2 2H2O2 eq \(=====,\s\up7(△),\s\d5( )) 2H2O+O2↑ (7)2Na2O2+4HCl===4NaCl+2H2O+O2↑
选项
实验操作及现象
结论
A
用铂丝蘸取某待测液在酒精灯外焰上灼烧,火焰呈紫色(透过蓝色钴玻璃)
待测试液中一定含有钾元素,可能含钠元素
B
向某无色溶液中通入过量的CO2气体,有白色沉淀产生
该溶液中一定含有SiO eq \\al(\s\up1(2-),\s\d1(3))
C
向品红溶液中通入某气体后,溶液褪色
该气体一定是SO2
D
向NaOH溶液中滴加MgCl2溶液,产生白色沉淀,继续滴加FeCl3溶液,产生红褐色沉淀
Fe(OH)3的溶解度小于Mg(OH)2的溶解度
2024届高考化学一轮复习 课时跟踪检测(十) 钠及其化合物(含答案): 这是一份2024届高考化学一轮复习 课时跟踪检测(十) 钠及其化合物(含答案),共15页。试卷主要包含了选择题,非选择题等内容,欢迎下载使用。
课时跟踪检测(二十四) 原电池原理及应用(基础课): 这是一份课时跟踪检测(二十四) 原电池原理及应用(基础课),共10页。试卷主要包含了某原电池装置如图所示,应用电化学原理,回答下列问题等内容,欢迎下载使用。
课时跟踪检测(十五) 硫及其重要化合物(基础课): 这是一份课时跟踪检测(十五) 硫及其重要化合物(基础课),共10页。
 
 
 
 
 
 
 
 
 
 
 


