


20届高考地理一轮复习讲义 必修② 第4章 第22讲 工业的区位选择
展开
第22讲 工业的区位选择
[考纲呈现]
1.工业区位因素。
2.工业生产活动对地理环境的影响。
[考纲解读]
1.理解影响工业区位的主要因素,掌握主要工业导向类型的特点及区位选择。
2.运用工业区位原理进行工业布局的合理选择,掌握工业区位分析方法。(重难点)
[思维导图]
考点一 工业区位因素
1.工业区位因素
2.工业区位选择
(1)工业区位选择的思路
(2)工业区位选择的具体分析
①自然因素:要考虑是否有修建工厂所需的良好地质、地形条件和气候条件;是否有丰富的土地资源和水资源。
②社会经济因素:需要考虑是否接近原料、动力、市场和交通运输便利的地区,以降低生产成本,提高经济效益;是否有良好的社会协作条件。理想的区位应具备的条件是原料、动力充足,劳动力质优价廉、市场前景广阔。
③环境因素:应根据不同工业部门的污染特点,尽量减少对城区或居民区的污染。
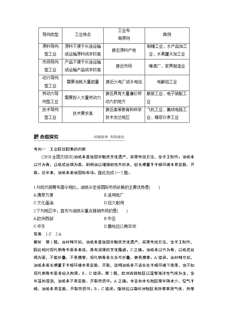
3.工业主导因素
导向类型
工业特点
工业布
局原则
典例
原料导向
型工业
原料不便于长途运输或运输原料成本较高
接近原料产地
制糖工业、水产品加工业、水果罐头加工业
市场导向
型工业
产品不便于长途运输或运输产品成本较高
接近市场
啤酒厂、家具制造业
动力导向
型工业
需要消耗大量能量
接近火电厂或水电站
电解铝工业
劳动力导
向型工业
需要投入大量劳动力
接近具有大量廉价劳动力的地方
服装工业、电子装配工业
技术导向
型工业
技术要求高
接近高等教育和科学技术发达地区
飞机工业、集成电路工业、精密仪表工业
考向一 工业区位因素的判断
(2018·全国文综Ⅲ)油纸伞是我国非物质文化遗产,采用传统方法,全手工制作。油纸伞以竹为骨,以纸或丝绸为面,刷桐油以增强韧性并防水,但长期置于干燥环境中易变脆、开裂。近年来,油纸伞走俏国际市场。据此完成1~2题。
1.与现代钢骨布面伞相比,油纸伞走俏国际市场依赖的主要优势是( )
A.携带方便 B.适用地广
C.文化蕴涵 D.经久耐用
2.下列地区中,宜作为油纸伞重点推销市场的是( )
A.欧洲西部 B.中亚
C.中东 D.撒哈拉以南非洲
答案 1.C 2.A
解析 第1题,由材料可知,油纸伞是我国非物质文化遗产,采用传统方法,全手工制作,因此相对现代钢骨布面伞来说,具有深厚的文化蕴涵。C正确。油纸伞以竹为骨,以纸或丝绸为面,不能折叠,不易携带;现代钢骨伞大多可折叠,更易携带。A错误。由材料可知,油纸伞若长期置于干燥环境中易变脆、开裂,说明油纸伞不适合在干燥环境下使用,也不如现代钢骨布面伞经久耐用。B、D错误。第2题,欧洲西部地区以温带海洋性气候为主,全年温和湿润,油纸伞不易变脆、开裂而损坏。A正确。中亚和中东地区常年降水少,空气干燥,油纸伞易变脆、开裂而损坏。B、C错误。撒哈拉以南非洲地区有热带草原气候、热带雨林气候、热带沙漠气候和小部分的地中海气候,其中热带沙漠气候全年干旱少雨,热带草原气候和地中海气候都有长时间的干季,油纸伞易变脆、开裂而损坏。D错误。
(2016·海南地理)非洲的马达加斯加(约12°S~26°S)于1991年开设免税工业区,吸引国际投资,产业以纺织、普通服装制造为主。1997年,我国某羊绒企业在该免税工业区投资办厂,生产羊绒衫等纺织品,产品直接面向欧美市场。当时欧美对进口我国的羊绒衫等纺织产品设置配额,而对产自非洲的同类产品没有此限制。据此完成3~5题。
3.除政策优惠外,马达加斯加吸引国际纺织、服装类企业来投资办厂的主导因素是( )
A.交通 B.劳动力
C.资源 D.技术
4.导致马达加斯加对羊绒衫几乎没有市场需求的主要因素是( )
A.居民收入 B.文化传统
C.国家政策 D.气候
5.当时,我国该羊绒企业在马达加斯加兴办工厂,主要目的是( )
A.增加产品销量 B.接近消费市场
C.提高设计水平 D.增加当地就业
答案 3.B 4.D 5.A
解析 第3题,纺织、普通服装制造企业是劳动力密集型产业。非洲马达加斯加经济发展水平较低,技术水平相对较低,交通通达度较差,加上岛屿面积不大,纺织和服装的原料相对较少,但却有大量廉价的劳动力,所以吸引国际企业在此投资办厂的主导因素是劳动力。故选B。第4题,根据马达加斯加的纬度(约12°S~26°S)判断,其地处低纬度地区,终年气温较高,所以当地对羊绒衫市场需求很小。故选D。第5题,相比我国,马达加斯加的设计水平不高。我国在马达加斯加办厂,由于“产品直接面向欧美市场”,所以会远离部分消费市场;可以增加当地就业,但不是主要目的。从材料提取信息“当时欧美对进口我国的羊绒衫等纺织产品设置配额,而对产自非洲的同类产品没有此限制”,说明我国在该地兴办工厂的主要目的是增加销量。故选A。
考向二 工业的区位选择
(2018·全国文综Ⅱ)1994年,我国M公司(服装企业)在浙江温州成立,发展过程如下图所示。据此完成6~8题。
6.1996年,M公司关闭自有生产厂,主要是为了( )
A.提高附加值 B.降低人工成本
C.缩小规模 D.加强合作
7.M公司依次将研发中心和总部迁入上海,主要是因为上海( )
A.基础设施好 B.交通便利
C.销售市场大 D.信息通达
8.从发展过程看,M公司一直致力于( )
A.打造自主品牌 B.扩大生产规模
C.产品款式多样 D.增强国际影响
答案 6.A 7.D 8.A
解析 第6题,A对:关闭自有生产厂,把主要精力投入到打造自主品牌和营销方面,可以提高附加值。B错:降低人工成本不是主要目的。C错:1995年已经有多家生产厂加盟,可以看出该企业规模不断扩大。D错:关闭自有生产厂对加强企业间的合作作用不大,因此加强合作并不是主要目的。第7题,研发中心和总部主要从事企业产品的研发和对市场信息的获取,上海相对于温州,科技发达,信息通达度高,市场信息来源广。故选D。第8题,A对:从图中可以看出,M公司在1996年关闭了自有生产厂,后期注重产品的研发、市场信息的获取以及产品的销售等,这说明该企业注重打造自主品牌。B错:该企业关闭自有生产厂说明该企业并不是一直致力于扩大生产规模。C、D错:图中没有信息显示M公司在产品款式以及国际影响力等方面的投入。
(2018·北京文综)随着汽车等工业产品的废弃量增加,主要利用废钢冶炼的电炉炼钢技术日渐普及。下图示意国外某流域的钢铁厂分布。读图,回答第9题。
9.甲、乙两类钢铁厂在区位选择上均靠近( )
①铁矿 ②大城市 ③交通线路 ④钢铁消费地
A.①② B.③④
C.①③ D.②④
答案 B
解析 ③④对:读图可知,甲、乙两类钢铁厂都靠近交通线路(铁路线、河流)和钢铁消费地(大城市或城镇)。①②错:甲类钢铁厂的主要原料是铁矿石,而乙类钢铁厂的主要原料是废钢,可见两类钢铁厂的原料不同,结合图中信息可判断,两类钢铁厂并非都靠近铁矿;甲类钢铁厂都位于大城市附近,而乙类钢铁厂有的位于大城市附近,有的位于城镇附近。
考点二 工业区位因素的变化及工业生产对地理环境的影响
1.工业区位因素变化
补充点拨 钢铁工业区位选择的三次变化
时间
主导因素
区位布局
19世纪
煤炭资源
靠近大煤田
20世纪初
铁矿资源
靠近大铁矿
第二次世界大战后
市场
靠近沿海消费区
2.环境对工业区位选择的影响
(1)考虑工业的环境要求
区位选择要求
典例
对大气环境十分敏感的工厂,应建在空气比较洁净的地区,远离烟尘污染严重的工厂
电子厂、感光器材厂
需要清洁水源的工厂,应布局在流经市区河流的上游
自来水厂、啤酒厂
(2)考虑工业的污染程度
区位选择要求
典例
规模小、基本无污染的工厂可以有组织地布局在城区
服装厂、玩具厂
规模大、对空气有轻度污染的工厂可布局在城市边缘或近郊区
机械厂
污染严重的工厂宜布局在远离城市的郊区
钢铁厂、水泥厂
(3)考虑工业的污染类型
区位选择要求
典例
已知主导风向的,应布局在当地主导风向的下风向
水泥厂、酿造厂、火电厂、钢铁厂
季风气候区,则应布局在与当地盛行风向垂直的郊区
已知最小风频的,应布局在最小风频的上风向
城郊热力环流显著的地区,宜布局在城市风的下沉距离之外
水污染严重的工厂,污水排放应远离水源地及河流上游,尽量布局在流经城市河流的下游
印染厂、造纸厂
固体废弃物污染严重的工厂,要远离农田和居民区
钢铁厂、火电厂
(4)考虑地形的影响
对大气污染比较严重的工业部门要布局在通风良好的地形区,避免布局在通风效果不理想的山谷与盆地中,以免废气大量聚集而危害人体健康。
3.工业生产对地理环境的影响
(1)有利影响
人类文明的体现,改变了人类的生产和生活方式,深刻影响人与环境的关系。
(2)不利影响
①工业生产对原材料的需求与自然界中有限的资源能源之间的矛盾加剧,一方面会产生资源、能源短缺问题,另一方面人类对资源的不合理开采会造成严重的生态破坏。
②人类对资源的不合理利用会造成严重的工业污染,并直接破坏环境。
考向一 工业区位因素的变化
(2018·全国文综Ⅰ)近年来,世界上出现了将精密机械设备的组装或加工工厂建在地下的现象。例如,日本岐阜某激光加工机组装企业和我国大连某数控机床加工企业,都将工厂建于地面10米以下。据此完成1~3题。
1.将生产精密机械设备的工厂建在地下有利于( )
①保持恒温环境 ②储存原材料和产品 ③降低生产成本 ④减小地面振动影响
A.①③ B.②③
C.①④ D.②④
2.与岐阜相比,大连地下工厂的设计与施工较少考虑的问题是( )
A.防渗水 B.防噪声
C.防坍塌 D.防地震
3.推断上述企业将工厂建在地下的直接目的是( )
A.增强保密程度 B.保证产品品质
C.满足战备需要 D.集约利用土地
答案 1.C 2.D 3.B
解析 第1题,C对:把工厂建在地下,是因为精密机械设备的组装或加工精度要求极高,对温度、湿度和外界振动都有着严格的要求。地下空间可以提供一个稳定的温度和湿度环境,外界的振动也难传导到车间内部,非常适合这种高精度加工组装的要求,因此①④说法正确。A、B、D错:储存原材料和产品的仓库完全可以建在地表,不用建于地面10米以下;与地面建设厂房相比,将工厂建于地面10米以下,非但不能降低生产成本,反而增加生产成本,故②③说法错误。第2题,D对:与岐阜相比,大连远离太平洋板块和亚欧板块交界处,地壳相对稳定,因此大连地下工厂的设计与施工较少,考虑的问题是防地震。A、B、C错:将工厂建于地面10米以下,两地都会面临渗水、坍塌问题,而噪声是导致两地将工厂建在地下的另一个重要因素。第3题,B对:地下空间可以为精密机械设备的组装或加工提供一个稳定的温度和湿度环境,外界的振动也很难传导到车间内部,能够保证此类产品的质量。A、C错:激光加工机组装企业和数控机床加工企业并不属于军工企业,所以不需要考虑保密和战略问题。D错:土地集约利用实质上体现的是土地投入产出的关系,即在土地上用最少的投入获得最高产出,显然这不是将精密机械设备的组装或加工工厂建于地面10米以下的直接目的。
工业是国民经济的主导产业,而工业区位选择是多种区位因素综合作用的结果。据此回答4~5题。
4.以下世界著名工业区中,钢铁、冶金企业主要依靠进口原料、燃料的是( )
A.德国鲁尔工业区 B.中国京津唐工业区
C.日本阪神工业区 D.美国东北部工业区
5.曾经的杨浦“工业锈带”上,科技园区、创业园区、孵化基地如雨后春笋般地兴起。“锈带铮亮”反映了某些区位要素的影响力越来越强,这些要素主要是( )
A.能源与原材料
B.技术与人文环境
C.物流与市场
D.劳动力与土地价格
答案 4.C 5.B
解析 第4题,德国鲁尔工业区是在煤炭资源基础上发展起来的,但依赖进口铁矿石;中国京津唐工业区靠近煤、铁资源产地;日本阪神工业区煤、铁资源都依赖进口;美国东北部工业区靠近铁矿和煤矿。第5题,科技园区、创业园区、孵化基地是高新技术产业园区,它们的发展依靠高新技术、优美的地理环境及便利的交通运输,反映了科技与人文环境要素的影响力越来越强。
考向二 工业污染与工业布局
(2015·海南地理)电解铝业是高耗能、高污染产业。近年来,我国新建电解铝产能主要分布在西北地区。有人认为,我国电解铝业西移是大势所趋。下图示意铝工业主要部门及其在我国的主要分布省区(2010年前)。据此完成6~7题。
6.西北地区大规模发展电解铝业依赖的优势条件是( )
A.廉价而充足的电力 B.良好的生态环境
C.充足的原料供应 D.良好的工业基础
7.西北地区电解铝厂选址应远离( )
A.交通线 B.输电线
C.绿洲 D.荒漠
答案 6.A 7.C
解析 第6题,我国西北地区电力资源较为充足,发展电解铝业依赖的优势条件是廉价而充足的电力。西北地区气候干旱,生态环境脆弱;西北地区铝土矿资源不丰富;西北地区经济较为落后,工业基础较差。第7题,电解铝厂污染较为严重,西北地区人口、城市等主要分布在绿洲地区,为减少对该地的污染,电解铝厂选址应远离绿洲。
考向三 工业生产活动对地理环境的影响
(2018·辽宁省部分重点中学协作体高三模拟)河北承德市双滦区,一座座工业厂房正拔地而起,以前满目的低丘、缓坡、荒滩,已变身为集中连片、错落有致的“坡地工业”区。近几年,承德市通过山地整治,累计新增建设用地近万亩,吸引了雨润集团等28个项目落户。据此完成8~9题。
8.承德双滦区发展“坡地工业”的直接原因是( )
A.山地面积大 B.工业用地少
C.人均耕地少 D.林地面积大
9.承德双滦区大量发展“坡地工业”,对当地产生的主要影响是( )
A.减少了坡地的水土流失
B.缓解了城区的交通压力
C.降低了基础设施的成本
D.提高了企业的集聚效应
答案 8.B 9.D
解析 第8题,向低丘、缓坡、荒滩发展工业用地,说明原有的工业用地少,B项正确;山地面积大和人均耕地少不是直接原因,林地面积大更不是原因,A、C、D三项错误。第9题,土地植被遭到破坏,容易造成水土流失,A项错误;建设新工业区不能缓解城区的交通压力,B项错误;山区建设工业增加基础设施成本,C项错误;工业相对集中,提高了企业的集聚效应,D项正确。
(2019·湖南省雅礼中学高三模拟)下图为“尼日利亚木材工业、食品工业和棉毛纺织工业分布图”。读图完成10~11题。
10.a、b、c工业对应的类型分别是( )
A.木材工业、棉毛纺织工业、食品工业
B.棉毛纺织工业、木材工业、食品工业
C.食品工业、木材工业、棉毛纺织工业
D.木材工业、食品工业、棉毛纺织工业
11.c工业的扩展在该地区引发的主要环境问题是( )
①大气污染加剧 ②水资源短缺 ③海水入侵 ④盐碱化加剧
A.①② B.②④ C.①③ D.③④
答案 10.D 11.B
解析 第10题,木材工业为原料导向型工业,应分布在森林资源较为丰富的地区;食品工业为市场导向型工业,需要庞大的消费人群及便利的交通条件;棉毛纺织工业以棉花、羊毛等为原料,应靠近草场及棉花产地。据图可知,b工业沿公路分布,交通便利,应为市场导向的食品工业;尼日利亚南部为热带雨林气候,北部为热带草原气候,而a工业主要位于热带雨林地区,应为木材加工工业;c工业则位于热带草原区,主要是发展以棉花和羊毛为原料的纺织工业。结合选项可知,D正确。第11题,c工业为棉毛纺织工业,其扩展会使得棉花种植业及畜牧业进一步发展,易导致水资源短缺及土壤盐碱化,故正确答案选B。
阅读图文资料,完成下列要求。
沙特阿拉伯人口主要集中在沿海和内陆绿洲地区。21世纪初,该国甲地发现便于开采、储量丰富的优质磷酸盐矿(位置见下图)。初期开采的矿石送往乙地加工。2013年,该国在甲地附近筹建磷酸盐工业城,使其成为集开采、加工于一体的国际磷酸盐工业中心。
(1)分析沙特阿拉伯建设国际磷酸盐工业中心的优势条件。
(2)分析在甲地附近建设磷酸盐工业城需要克服的不利地理条件。
答案 (1)沙特阿拉伯(靠近亚洲、非洲、欧洲市场)濒临海洋,产品运输方便;磷酸盐矿品位高,储量大,易开采;油气资源丰富,能源成本低;资金雄厚。
(2)高温干燥,淡水资源短缺,施工环境差;地处偏远地区,人口稀少,劳动力缺乏;地区开发历史短,工业与基础设施薄弱。
解析 (1)从交通、原料、市场、资金、能源等方面分析回答,上述方面在图文材料中都有体现,通过认真分析材料将有效信息提取出来。(2)沙特阿拉伯人口主要集中在沿海和内陆绿洲地区,而甲地位于内陆干旱沙漠区,因而水源缺乏、劳动力不足、工业基础差等成为限制磷酸盐工业发展的不利条件。
1.工业区位条件评价类题目的答题思路
角度一 工业区位因素和区位选择,其答题思路为:
角度二 区域工业发展条件的评价,其答题思路为:
2.工业区位条件评价用语
分析角度
评价用语
自然
条件
原料
接近原料产地(原料充足)
燃料
接近燃料地(煤矿等),能源充足
水源
靠近水源(河流、湖泊、水库),水资源丰富
土地
地势平坦开阔,利于建厂;地价低,利于降低成本
经济
条件
市场
接近市场(人口密集、市场广阔)
交通
靠近铁路(公路、港口、机场),交通便利
技术
靠近高等院校和科研院所,有人才和技术优势
劳动力
人口稠密,劳动力丰富、廉价或劳动力素质高
产业基础
靠近商品粮基地或农业产区,农业基础好;工业基础好
社会
条件
国家政策
有国家政策的扶持和鼓励
工业惯性
搬迁费用高
社会协作
设施完善,社会协作条件好
环境
因素
大气
不污染城区空气
水
远离城市河流上游或水源地
1.(2018·北京文综)读图文材料,回答问题。
《京津冀协同发展规划纲要》明确了京、津、冀在协同发展中的战略定位。如图文字所示。
图中★所示内容是京、津、冀的产业发展定位,请分别列举三地实现各自产业发展定位最具优势的一项区位条件。
答案 京:科技力量雄厚(科技人才集中)。津:现代工业基础好(制造业技术水平较高)。冀:传统工业基础好(与京、津两市相邻;劳动力丰富;土地资源丰富)。
解析 在长期的区域发展过程中,北京知名的高校和研究院所越来越多,科技人才优势比较突出;天津现代工业基础雄厚,制造业水平一直处于领先地位;河北传统工业基础好,虽然经济实力稍微落后,但是有距离北京和天津较近的良好区位,且有劳动力价格低、土地数量丰富的优势,京津冀区域优势差异明显,互补性强。
2.(2018·全国文综Ⅲ)阅读图文资料,完成下列要求。
1991年博茨瓦纳在索瓦(下图)建立纯碱厂,采盐沼地下卤水,入蒸发池,再用蒸发后的浓缩卤水生产纯碱,纯碱产品主要销往南非。近年来,由于采取环保新工艺和来自美国产品的竞争,纯碱厂常处于亏损状态。
(1)分析在索瓦建纯碱厂有利和不利的社会经济条件。
(2)近年来,纯碱厂常处于亏损状态。当地对是否关闭纯碱厂有不同观点。表明你支持的观点并说明理由。
答案 (1)有利条件:接近原料地;可用地广(地价低)。
不利条件:交通不便,距离市场远,基础设施不足(投入高)。
(2)同意关闭:技术水平较低,生产成本高,运费高,竞争力弱,短期内难以改变亏损状态;国内资金不足;市场狭小(主要销往南非)。
不同意关闭:保护民族工业,保障就业,带动当地相关产业的发展。
课时作业
(2019·广东深圳模拟)江苏无锡是中国光伏产业最为集中的地区。自2001年首家中澳合资光伏企业成立。至2011年,无锡光伏产业发展实行两头在外的发展模式(关键零部件、生产设备和销售市场主要依赖国外)参与国际市场竞争。2016年,无锡市太阳能电池产能占全国总规模的50%以上,已形成包括光伏材料、电池原件、光伏组件、逆变器、运维服务、数据管理等各生产环节的全产业链竞争优势。光伏制造设备的本地化率已经超过50%;企业在为客户提供电子化学品原料的同时,还针对单晶硅和多晶硅生产中的化学品污染问题,主动研发废化学品的回收再利用技术;开发了可以通过互联网实现对遥远地区的风能、光伏等发电装置的远程监控、运行管理和维护技术。据此完成1~3题。
1.与发达国家相比,2001~2011年间无锡光伏产业参与国际市场竞争的主要有利条件是( )
A.生产成本较低 B.原料资源丰富
C.交通位置优越 D.市场需求量大
2.无锡光伏产业在短短10多年间,从两头在外发展模式到形成全球性竞争优势,主要得益于( )
A.生产规模不断扩大
B.智能化的运行管理和维护服务
C.技术研发和创新
D.废化学品的回收再利用
3.2016年,江苏省光伏累计装机容量位列全国第五,仅次于4个太阳能资源一类地区——新疆、甘肃、青海和内蒙古。在东部沿海各省区中,江苏省光伏累计装机容量居首位的比较优势是( )
A.太阳能资源丰富
B.国家新能源政策的扶持
C.清洁能源市场需求量大
D.光伏全产业链的强力支撑
答案 1.A 2.C 3.D
解析 第1题,当时无锡“实行两头在外的发展模式”,即加工型工业,则中国的优势是土地、劳动力价格低,故A正确。第2题,“形成包括光伏材料、电池原件、光伏组件、逆变器、运维服务、数据管理等各生产环节的全产业链竞争优势”,说明除以前的加工环节外,在产品技术研发环节已有提升,则C正确。第3题,材料信息主要是江苏在光伏产业中的产业链的发展过程,从中可看出江苏的优势体现在具有全产业链生产、组织能力,故D正确。
(2019·湖北武汉模拟)“建水紫陶”是云南省建水县的汉族传统手工艺品,始于元末明初,为中国四大名陶之一。其主要用建水近郊五色陶土(红黄青褐白)制作成型,经过书画、雕刻、填刮、烧炼、磨光等工序。“建水紫陶”是以心手感应的手工拉坯为成型工艺,其工艺以手口相传为主。目前“建水紫陶”文化产业仍以个体作坊生产经营为主,并未形成产业化、规模化效应。据此完成4~5题。
4.限制“建水紫陶”产业化、规模化发展的主要原因是( )
A.工艺复杂 B.交通不便
C.知名度低 D.手工生产
5.目前,限制建水县个体陶瓷作坊陶艺产品互联网销量的瓶颈是( )
A.劳动力成本过高
B.互联网技术落后
C.交通通达度较低
D.紫陶产品产量低
答案 4.D 5.D
(2019·湖南长郡中学模拟)读图1和图2,完成6~8题。
6.据图1信息判断制糖工业属于( )
A.市场导向型工业
B.劳动力导向型工业
C.原料导向型工业
D.技术导向型工业
7.近年我国制糖工业有逐渐向西部省区转移的趋势,最主要的原因是( )
A.东北市场处于饱和状态
B.东部原料供应日渐困难
C.西部生产技术更加先进
D.西部交通条件日渐改善
8.与传统单一的制糖企业相比,图2中企业实现了( )
A.劳动力成本降低
B.蔗糖的生产量上升
C.废弃物的零排放
D.经济效益的大幅提高
答案 6.C 7.B 8.D
解析 第6题,读图分析可知,该工业的分布与我国糖料作物甜菜和甘蔗的种植区基本一致。制糖工业属原料不便于长距离运输且制成品重量和体积大大减少的企业,为原料导向型工业。故答案选C项。第7题,制糖工业属于原料导向型工业,随着制糖工业的迅速发展,食糖需求的增加,东部原料的供应日益不足,出现供应困难。同时糖料生产向西部地区转移趋势明显,因此导致我国制糖工业有逐渐向西部省区转移的趋势,B正确;制糖工业不属于市场导向型工业,并且东北市场并未达到饱和,A错;东部制糖工业历史悠久,经验丰富,生产技术更加先进,C错误;西部交通改善,但交通并不是影响制糖工业的主要因素,D错误。故选B项。第8题,读图分析可知,该图反映的是制糖业的生产流程,该流程为清洁生产,将生产过程中的废弃物加以利用和回收,这在一定程度上,能够减少废弃物的排放,同时能增加原料的利用率,增加了产品种类,从而提高经济效益,D正确;该企业降低了原料成本,对劳动力成本影响不大,A错误;该流程增加了废弃物的利用,产生了更多的副产品,而糖的产量变化不大,B错误;减少废弃物的排放,但不是零排放,C错误。故选D项。
(2018·淄博模拟)冻干食品是将含水食品冻结后,在真空环境下加热,使食品中水分直接升华排出得到的食品,是随着技术的进步和人们生活水平的提高而出现的,具有食用快捷、营养、安全等优点。冻干食品国际需求量巨大,中国正处于起步阶段。据此完成9~10题。
9.与日韩相比较,中国发展冻干食品加工业的主要优势条件是( )
A.市场广阔
B.技术先进
C.原料丰富且廉价
D.交通便利
10.中国果蔬冻干食品加工企业可能首先兴起于( )
A.东部地区
B.中部地区
C.西部地区
D.青藏地区
答案 9.C 10.A
解析 第9题,材料中指出“冻干食品是随着技术的进步和人们生活水平的提高而出现的,与日韩相比,我国不存在技术优势和市场优势,排除A、B;交通条件不是影响冻干食品的主要条件,排除D;我国最大的优势就是国土面积大,冻干食品的原料丰富且廉价,故选C。第10题,我国冻干食品处于起步阶段,而东部地区社会经济基础好、发展速度快,农产品加工技术和生活水平高,能够最先提供冻干食品发展必需的技术和市场条件。
(2019·东北六校联考)下表表示有生产联系的甲、乙两个工厂单位产品部分成本在过去10年间的变化(+10表示增加10%,-10表示减少10%,0表示没有变化)。读表回答11~12题。
甲
乙
原料
0
0
原料(零部件)运费
-15
+10
能源
0
0
能源运费
-5
-2
劳动力
+2
+5
地租
0
+6
产品运费
+5
-15
广告费
0
-5
排污费用
0
-6
11.据表中甲、乙两工厂成本变化情况推测,引起甲工厂原料(零部件)运费变化的主要原因最可能是( )
A.交通发展
B.信息网络发展
C.产业集聚
D.科技发展
12.下列关于甲、乙两工厂组合最合适的是( )
A.甲—汽车厂 乙—煤炭厂
B.甲—芯片厂 乙—硅片厂
C.甲—钢铁厂 乙—焦化厂
D.甲—纺织厂 乙—服装厂
答案 11.C 12.C
解析 第11题,甲工厂原料(零部件)运费、能源运费降低,而产品运费增加,说明该类企业发生集聚,由于集聚效应导致上述变化。第12题,甲、乙两工厂具有生产联系,且能发生大规模的集聚,结合其成本构成可以推测甲为钢铁厂,乙为焦化厂。
13.(2019·河北衡水中学模拟)阅读图文材料,回答下列问题。
江西省进贤县文港镇毛笔制作已有1 600多年历史。目前,其毛笔生产企业、作坊多达5 000多家,毛笔产量占全国70%以上。文港镇从业人员有3万多人,其中毛笔技工1.2万人,是全国闻名的“华夏笔都”“中国毛笔之乡”。但年产值百万元以上的企业只有几十家,多以家庭作坊为主。文港镇欲以毛笔产业为龙头,推动区域整体发展,提出了“生产+互联网=在线定制”的发展思路。下图为文港镇周边环境示意图。
(1)简析文港镇成为“中国毛笔之乡”的有利社会经济条件。
(2)简述文港镇家庭作坊式生产的优势。
(3)指出文港镇毛笔制造业目前存在的不足。
(4)推测文港镇提出“生产+互联网=在线定制”发展思路的理由。
答案 (1)历史悠久,品牌效应显著;劳动力丰富、素质高;传承传统技艺,技术水平高;交通便利,便于原料及产品的运输。
(2)灵活安排生产,劳动力资源利用率高;适应性强,可及时根据市场需求调整生产;投资少,生产成本低。
(3)家庭作坊式生产(生产规模小),不利于技术的创新;同类产业集聚,易产生无序竞争;专业化程度不高,产业链配置不全。
(4)利用互联网销售,有利于降低销售成本,扩大销售范围;满足个性化、定制生产需求。
解析 (1)读材料可知,文港镇毛笔制作历史悠久,技术水平高,品牌效应显著;毛笔制作需要大量的劳动力,本区劳动力丰富、素质高;从图中知,该地交通便利,便于原料及产品的运输。(2)家庭作坊式生产灵活,便于安排生产,劳动力资源利用率高;规模小可以随时改变生产,对市场适应性强;规模小,投资少,生产成本低。(3)结合生产规模分析,不利于技术创新,容易产业竞争,专业化程度不高,产业链配置不全。(4)“生产+互联网=在线定制”模式是利用互联网销售,有利于降低销售成本,扩大销售范围,增加销售,满足个性化、定制生产需求。
14.(2019·河南中原名校质考)阅读图文材料,回答下列问题。
第二次世界大战结束后,马来西亚轨道装备制造业落后而且发展较慢。2015年7月9日,中国轨道装备首个海外制造基地在马来西亚霹雳州首府怡保市建成投产,马来西亚由此成为东盟第一个拥有轨道装备产品制造能力的国家。该项目为马来西亚提供了市场份额80%以上的产品,马来西亚为生产提供了90%以上的员工。下图为马来西亚局部图。
(1)我国选择在马来西亚投资轨道装备制造基地的原因有哪些?
(2)分析影响怡保轨道装备制造基地快速发展的有利因素。
(3)简述怡保轨道装备制造基地快速发展对当地产生的有利影响。
答案 (1)马来西亚地处东盟核心地带,地理位置优越;靠近沿海,海运便利;周边多为发展中国家,交通基础设施落后,市场广阔;劳动力丰富且廉价;经济落后,地价低廉。
(2)世界轨道交通运输业发展迅速,市场需求增大;中国轨道装备制造技术扶持;政府支持,入驻后有政策优惠。
(3)有利于增加就业机会;有利于促进当地经济发展,增加财政收入;有利于促进当地产业结构升级,带动相关产业发展;有利于加快当地工业化和城市化进程。
高考地理一轮复习第2部分人文地理第10章第1讲工业的区位选择学案: 这是一份高考地理一轮复习第2部分人文地理第10章第1讲工业的区位选择学案,共15页。学案主要包含了工业区位因素,工业区位因素的变化,工业生产活动对地理环境的影响等内容,欢迎下载使用。
20届高考地理一轮复习讲义 必修② 第1章 第16讲 人口的空间变化: 这是一份20届高考地理一轮复习讲义 必修② 第1章 第16讲 人口的空间变化,共16页。
20届高考地理一轮复习讲义 必修② 第3章 第19讲 农业的区位选择: 这是一份20届高考地理一轮复习讲义 必修② 第3章 第19讲 农业的区位选择,共16页。