2021届高考模拟题精细分类—化学与STES1四组叙述型1(含解析)
展开四组叙述型
1.(2020·威海4月模拟)化学与科技、生产、生活等密切相关,下列说法错误的是( )。
A.尼龙是有机合成高分子材料,强度很大
B.碳纳米管和石墨烯互为同分异构体
C.游乐场应用的玻璃钢是一种复合材料
D.新型冠状病毒可用医用酒精消毒,因为酒精能使病毒的蛋白质变性
【解析】选B。尼龙绳的主要成分为合成高分子化合物,强度很大,故A正确;碳纳米管和石墨烯为C元素的不同单质,为同素异形体,故B错误;玻璃钢由合成树脂和玻璃纤维构成的复合材料,故C正确;酒精能够使蛋白质变性,所以可以用酒精杀菌消毒,故D正确。
2.(2020·泰安一模)化学与生产、生活及环境密切相关,下列说法不正确的是( )。
A.针对新冠肺炎疫情,可用高锰酸钾溶液、无水酒精、双氧水对场所进行杀菌消毒
B.常用危险化学品标志中的数字主要表示的是危险的类别
C.硅胶常用作食品干燥剂,也可以用作催化剂载体
D.葡萄酒中通常含有微量SO2,既可以杀菌又可以防止营养成分被氧化
【解析】选A。高锰酸钾溶液和双氧水是利用其强氧化性进行杀菌消毒,酒精能够使蛋白质变质,但不是用无水酒精,而是用75%左右的酒精水溶液消毒,故A错误;危险化学品标志中的数字是对其危险特性的分类:如第1类爆炸品、第2类易燃气体、第3类易燃液体等,故B正确;硅胶具有较强的吸附性,可用于催化剂载体或干燥剂,故C正确;二氧化硫能杀菌还有较强的还原性,故添加在葡萄酒中既能杀菌又能防止葡萄酒被氧化,故D正确。
3.(2020·山东省实验中学一模)化学科学对提高人类生活质量和促进社会发展具有重要作用。下列说法正确的是( )。
A.某些金属元素的焰色试验、海水提溴、煤的气化、石油的裂化都是化学变化的过程
B.氮氧化物的大量排放,会导致光化学烟雾、酸雨和温室效应等环境问题
C.油脂的主要成分是高级脂肪酸甘油酯,长时间放置的油脂会因水解而变质
D.白葡萄酒含维生素C等多种维生素,通常添加微量SO2的目的是防止营养成分被氧化
【解析】选D。焰色试验是物理变化,故A错误;氮氧化物的大量排放,会导致光化学烟雾、酸雨环境问题,温室效应是CO2造成的,故B错误;长时间放置的油脂会因被氧化而变质,故C错误;白葡萄酒含维生素C等多种维生素,SO2具有还原性,通常添加微量SO2的目的是防止营养成分被氧化,故D正确。
4.(2020·日照4月模拟)化学与生活密切相关。抗击疫情要戴口罩,勤洗手,下列有关说法正确的是( )。
A.新型冠状病毒可能通过气溶胶传播,说明病毒的粒子直径可能在纳米级范围内
B.为增强消毒效果可将医用消毒酒精与84消毒液混合使用
C.甲醛和戊二醛可杀灭多种病原体,可用于空气、餐具的消毒
D.可用铝制容器配制过氧乙酸(CH3COOOH)消毒剂
【解析】选A。气溶胶属于胶体,胶体的粒子直径为1~100nm,新型冠状病毒可能通过气溶胶传播,可以说明病毒的粒子直径可能在纳米级范围内,A选项正确;84消毒液的有效成分为NaClO,具有强氧化性,乙醇具有还原性,两者混合后发生氧化还原反应产生有毒的Cl2,不仅降低消毒效果,还可能引发中毒,B选项错误;甲醛和戊二醛均为有毒物品,不能用于空气、餐具的消毒,C选项错误;过氧乙酸(CH3COOOH)具有强氧化性,对金属有腐蚀性,不能用铝制容器进行配制,D选项错误。
5.(2020·济宁5月模拟)化学与生产、生活及社会发展密切相关。下列说法不正确的是( )。
A.N95口罩所使用的熔喷布为聚丙烯,属于合成高分子材料
B.为增强“84”消毒液的消毒效果,可加入适量稀盐酸
C.“煤改气”可以减少SO2等有害物质的排放量,有利于打赢蓝天保卫战
D.《墨子·天志》中记载:“书之竹帛,镂之金石”。其中的“金”指的是金属
【解析】选B。聚丙烯为丙烯发生加聚反应形成的高聚物,属于合成高分子材料,故A正确;84消毒液的主要成分为NaClO,与盐酸混合会生成氯气,造成中毒,故B错误;改燃煤为燃气,可减少废气中SO2等有害物质的量,可有效减少雾霾和酸雨的发生,故C正确;“书之竹帛,镂之金石”意为把字写在竹简和帛上,雕刻在金属、石头上,故“金”指的是金属,故D正确。
6.(2020·菏泽一模)化学与生活密切相关。下列说法不正确的是( )。
A.蛋白质、DNA和RNA均属于生物高分子
B.纤维素和蔗糖水解的最终产物均为葡萄糖
C.体积分数为75%的乙醇溶液常用于医疗消毒
D.紫外光和高温均能使新型冠状病毒蛋白质变性
【解析】选B。蛋白质是由氨基酸构成的生物大分子,DNA、RNA是由核苷酸构成的生物大分子,故A正确;蔗糖的水解产物为葡萄糖和果糖,故B错误;体积分数为75%的乙醇溶液常用于医疗消毒,故C正确;光、热使病毒蛋白质失去活性,故D正确。
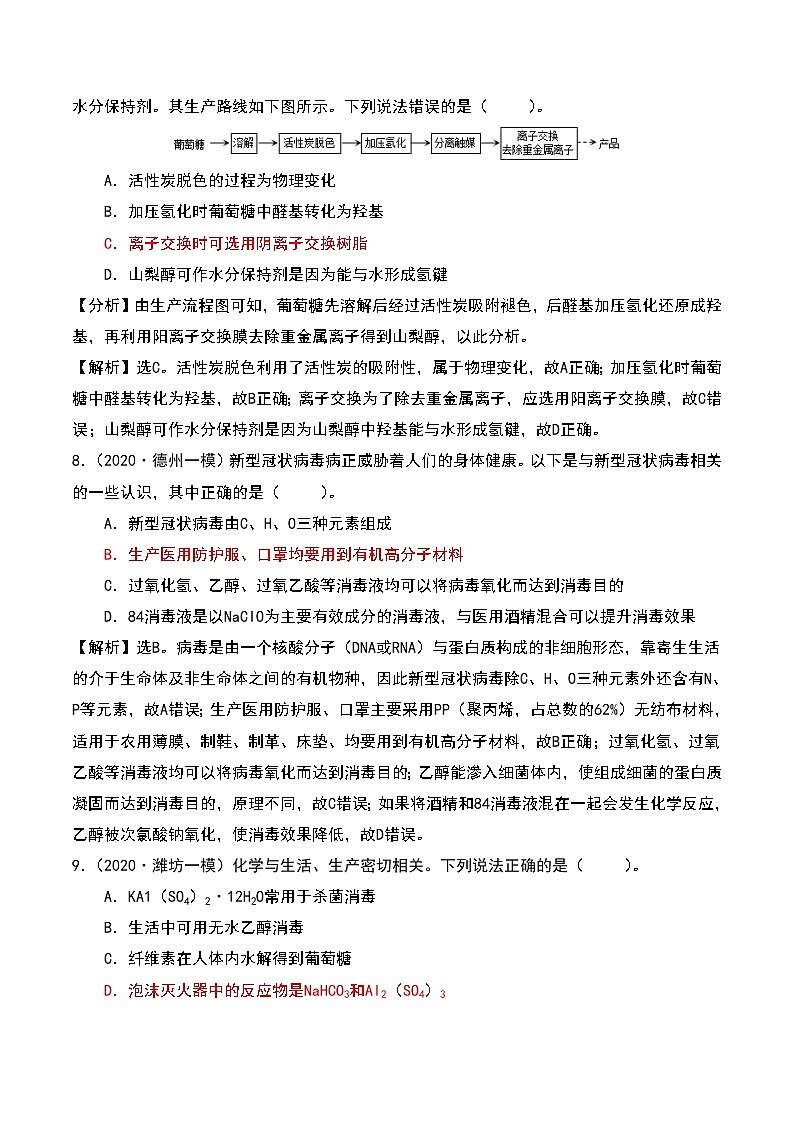
7.(2020·山东省学业水平等级模拟二)山梨醇[CH2OH(CHOH)4CH2OH]可用作牙膏、食品的水分保持剂。其生产路线如下图所示。下列说法错误的是( )。
A.活性炭脱色的过程为物理变化
B.加压氢化时葡萄糖中醛基转化为羟基
C.离子交换时可选用阴离子交换树脂
D.山梨醇可作水分保持剂是因为能与水形成氢键
【分析】由生产流程图可知,葡萄糖先溶解后经过活性炭吸附褪色,后醛基加压氢化还原成羟基,再利用阳离子交换膜去除重金属离子得到山梨醇,以此分析。
【解析】选C。活性炭脱色利用了活性炭的吸附性,属于物理变化,故A正确;加压氢化时葡萄糖中醛基转化为羟基,故B正确;离子交换为了除去重金属离子,应选用阳离子交换膜,故C错误;山梨醇可作水分保持剂是因为山梨醇中羟基能与水形成氢键,故D正确。
8.(2020·德州一模)新型冠状病毒病正威胁着人们的身体健康。以下是与新型冠状病毒相关的一些认识,其中正确的是( )。
A.新型冠状病毒由C、H、O三种元素组成
B.生产医用防护服、口罩均要用到有机高分子材料
C.过氧化氢、乙醇、过氧乙酸等消毒液均可以将病毒氧化而达到消毒目的
D.84消毒液是以NaClO为主要有效成分的消毒液,与医用酒精混合可以提升消毒效果
【解析】选B。病毒是由一个核酸分子(DNA或RNA)与蛋白质构成的非细胞形态,靠寄生生活的介于生命体及非生命体之间的有机物种,因此新型冠状病毒除C、H、O三种元素外还含有N、P等元素,故A错误;生产医用防护服、口罩主要采用PP(聚丙烯,占总数的62%)无纺布材料,适用于农用薄膜、制鞋、制革、床垫、均要用到有机高分子材料,故B正确;过氧化氢、过氧乙酸等消毒液均可以将病毒氧化而达到消毒目的;乙醇能渗入细菌体内,使组成细菌的蛋白质凝固而达到消毒目的,原理不同,故C错误;如果将酒精和84消毒液混在一起会发生化学反应,乙醇被次氯酸钠氧化,使消毒效果降低,故D错误。
9.(2020·潍坊一模)化学与生活、生产密切相关。下列说法正确的是( )。
A.KA1(SO4)2·12H2O常用于杀菌消毒
B.生活中可用无水乙醇消毒
C.纤维素在人体内水解得到葡萄糖
D.泡沫灭火器中的反应物是NaHCO3和Al2(SO4)3
【解析】选D。明矾常用于净水,利用Al3+水解成氢氧化铝胶体,吸附水中悬浮固体颗粒,达到净水目的,明矾不能杀菌消毒,故A错误;生活中常用75%乙醇进行消毒,故B错误;人体中不含水解纤维素的酶,即纤维素在人体中不能水解成葡萄糖,故C错误;利用NaHCO3和Al2(SO4)3发生双水解反应:Al3++3HCO3-=Al(OH)3↓+3CO2↑,故D正确。
10.(2020·烟台一模)化学与生活密切相关,下列说法错误的是( )。
A.将“84”消毒液与75%酒精1∶1混合,消毒效果更好
B.“霾尘积聚难见路人”,雾霾所形成的气溶胶有丁达尔效应
C.用含有橙红色酸性重铬酸钾的仪器检验酒驾,利用的是乙醇的还原性
D.电热水器用镁棒防止内胆腐蚀,采用的是牺牲阳极保护法
【解析】选A。84消毒液的有效成分为NaClO,具有强氧化性,乙醇具有还原性,两者混合后发生氧化还原反应产生有毒的Cl2,不仅降低消毒效果,还可能引发中毒,A选项错误;雾霾所形成的气溶胶属于胶体,胶体可以发生丁达尔效应,B选项正确;乙醇具有还原性,可将橙红色的酸性重铬酸钾溶液还原为绿色的Cr3+,故用含有橙红色酸性重铬酸钾的仪器检验酒驾,利用的是乙醇的还原性,C选项正确;电热水器内胆连接一个镁棒,就形成了原电池,因为镁棒比较活泼,所以是原电池的负极,从而对正极的热水器内胆起到了保护作用,这种方法是牺牲阳极的阴极保护法,D选项正确。
11.(2020·淄博一模)化学与人类生活、社会可持续发展密切相关,下列说法错误的是( )。
A.新型冠状病毒主要由C、H、O、N、S等元素组成,常用质量分数为75%的医用酒精杀灭新型冠状病毒
B.葡萄中含有的花青素在碱性环境下显蓝色,可用苏打粉检验假葡萄酒
C.植物油长期露置在空气中会因发生氧化反应而变质
D.防疫时期很多家庭都备有水银温度计,若不慎打破,应立即用硫磺粉末覆盖
【解析】选A。新型冠状病毒主要由C、H、O、N、P等元素组成,常用体积分数为75%的医用酒精杀灭新型冠状病毒,故A错误;葡萄中含有的花青素在碱性环境下显蓝色,苏打粉是碳酸钠,溶液呈碱性,可用苏打粉检验假葡萄酒,故B正确;植物油含有碳碳双键,长期露置在空气中会因发生氧化反应而变质,故C正确;Hg和S常温下反应生成HgS,水银温度计不慎打破,应立即用硫磺粉末覆盖,故D正确。
12.(2020·山东新高考仿真一)在2020年抗击新型冠状病毒肺炎的战役中化学品发挥了重要作用。下列说法中错误的是( )。
A.医用消毒酒精中乙醇的浓度为95%
B.生产医用防护口罩的原料聚丙烯纤维属于有机高分子材料
C.84消毒液、二氧化氯泡腾片可作为环境消毒剂
D.硝酸铵制成的医用速冷冰袋利用了硝酸铵溶于水吸热的性质
【解析】选A。医用消毒酒精中乙醇的浓度为75%,这个浓度的酒精使病毒中的蛋白质变性,从而杀死病毒,A错误;PP纤维也称聚丙烯纤维,由聚丙烯及多种有机、无机材料,经特殊的复合技术精制而成的有机高分子材料,B正确;84消毒液、二氧化氯具有强氧化性,可作为环境消毒剂,C正确;硝酸铵溶于水是吸热的,可以用于医用速冷冰袋,D正确。
13.(2020·聊城一模)化学与生活密切相关,下列说法错误的是( )。
A.84消毒液、75%的乙醇溶液均可以杀灭新型冠状病毒
B.糖类、油脂、蛋白质均为有机高分子
C.聚乳酸可用于制作免拆型手术缝合线
D.食品生产中添加适量苯甲酸钠可以防腐
【解析】选B。84消毒液主要成分是次氯酸钠,具有强氧化性的作用,强氧化性还可以使病毒的蛋白灭活,从而降低其传染性,75%的乙醇溶液能使蛋白质变性,使蛋白质失去原有的生理活性,所以84消毒液、75%的乙醇溶液均可以杀灭新型冠状病毒,A正确;糖类中单糖和二糖是小分子不是高分子、油脂也不是高分子,只有淀粉、纤维素、蛋白质为有机高分子,B错误;聚乳酸相容性与可降解性良好,可用于制作免拆型手术缝合线,C正确;苯甲酸钠是一种常见的防腐剂,所以食品生产中添加适量苯甲酸钠可以防腐,D正确。
14.(2020·泰安三模)化学与生活密切相关,下列说法错误的是( )。
A.推广使用新能源汽车可以减少尾气的排放
B.红葡萄酒中充入的少量SO2具有抗氧化的作用
C.消毒液长时间敞开保存会增强其消毒效果
D.作为医用呼吸机原材料之一的ABS树脂属于有机高分子材料
【解析】选C。使用清洁能源,可以保护空气,保护环境,节约化石燃料,减少尾气的排放,故A正确;二氧化硫具有还原性,具有抗氧化作用,故B正确;消毒液长时间敞开保存会挥发、分解、变质等,故其消毒效果会减弱,故C错误;ABS树脂是指丙烯腈、丁二烯、苯乙烯的共聚物,故属于有机高分子材料,故D正确。
15.(2020·北京西城区6月模拟)化学与生活密切相关,下列说法不正确的是( )。
A.灼烧的方法能区分蚕丝和棉纤维
B.酿酒过程中葡萄糖在酒化酶的作用下发生水解反应生成乙醇
C.CO、甲醛、放射性元素氡(Rn)都是室内空气污染物
D.混凝法、中和法和沉淀法是常用的工业污水处理方法
【解析】选B。蚕丝的主要成分是蛋白质,棉纤维的主要成分是纤维素,二者可用灼烧的方法区别,有烧焦的羽毛气味的是蚕丝,故A正确;酿酒过程中葡萄糖转化为乙醇是氧化反应,淀粉转变为葡萄糖是水解反应,故B错误;石材会释放放射性元素,装饰材料会释放CO、甲醛,均是室内空气污染物,故C正确;混凝法是利用了胶体的凝聚作用,中和法是利用中和反应调节污水的pH,沉淀法是利用化学反应使重金属离子生成沉淀而除去,都可用于废水处理,故D正确。
16.(2020·北京清华附中5月诊断)化学与生活生产密切相关,下列说法正确的是( )。
A.我国海洋开发走向深蓝,大型舰船的底部常镶嵌锌块做正极,防止船底腐蚀
B.补铁酱油中含有三价铁,可补充人体缺乏的铁元素
C.采用“燃煤固硫”、“煤的气化液化”、“静电除尘”、“汽车尾气催化净化”等方法,提高了空气质量,使我们的生活环境更美好
D.“歼-20”飞机上使用的碳纤维被誉为“新材料之王”,是我国打破其他国家技术垄断,自主研发和生产的一种新型有机高分子材料
【解析】选C。我国海洋开发走向深蓝,大型舰船的底部常镶嵌锌块做负极,防止船底腐蚀,A错误;补铁酱油中含有二价铁,可补充人体缺乏的铁元素,B错误;采用“燃煤固硫”、“煤的气化液化”、“静电除尘”、“汽车尾气催化净化”等方法可以减少酸雨、粉尘污染等,可以提高空气质量,C正确;碳纤维为碳单质,属于无机物,D错误。
17.(2020·北京丰台区二模)化学与生活密切相关。下列说法不正确的是( )。
A.CO2、NO2或SO2都会导致酸雨的形成
B.疫苗一般应冷藏存放,以避免蛋白质变性
C.泡沫灭火器可用于一般的起火,但不适用于电器起火
D.水中的钢闸门连接电源的负极,可防止钢闸门被腐蚀
【解析】选A。因酸雨的形成是由于NO2或SO2而引起的,与CO2无关,二氧化碳过多会造成温室效应,故A错误;疫苗是指用各类病原微生物制作的用于预防接种的生物制品。由于疫苗对温度比较敏感,温度较高时,会因为蛋白质变性,而失去活性,所以疫苗一般应该冷藏保存,故B正确;泡沫灭火器中加入的主要是碳酸氢钠和硫酸铝溶液,两者混合的时候发生双水解反应,生成大量的二氧化碳气体泡沫,该泡沫喷出进行灭火。但是,喷出的二氧化碳气体泡沫中一定含水,形成电解质溶液,具有一定的导电能力,可能导致触电或电器短路,不适用于电器起火,故C正确;金属防腐的措施中,使用外加电流的阴极保护法,被保护的金属连接未加电源的负极,水中的钢闸门连接电源的负极,符合题意,故D正确。
18.(2020·安徽肥东1月调研)化学与生产、生活、环境等息息相关,下列有关说法中不正确的是( )。
A.PM2.5是指粒径不大于2.5μm的可吸入悬浮颗粒物
B.绿色化学要求从源头上消除或减少生产活动对环境的污染
C.双氧水、高锰酸钾溶液可以杀灭病毒,其消毒原理与二氧化硫漂白丝织物原理相同
D.工业上生产玻璃、水泥、漂白粉及用铁矿石冶炼铁,均需要用石灰石为原料
【解析】选C。PM2.5是指空气中直径等于或小于2.5μm的悬浮颗粒物,它能较长时间悬浮于空气中,其在空气中含量浓度越高,就代表空气污染越严重,故A正确;绿色化学的核心是利用化学原理从源头上消除或减少生产生活对环境的污染,而不能污染后再治理,故B正确;双氧水、高锰酸钾溶液可以杀灭病毒是因为其强的氧化性,二氧化硫漂白丝织物是因为二氧化硫能够与有色物质化合生成不稳定的无色物质,二者原理不同,故C错误;制玻璃的原料:石英砂、石灰石、长石、纯碱、硼酸等;制水泥的原料:石灰石和黏土;制漂白粉的原料:用石灰石可以制得氧化钙进而得到消石灰,用氯气与消石灰反应得到漂白粉,因此工业上生产玻璃、水泥、漂白粉,均需要用石灰石为原料,故D正确。
【点睛】本题考查了绿色化学、PM2.5、常见杀菌消毒剂、漂白剂的原理,化工生产的原料,题目难度不大,侧重于考查化学知识在生产生活中的应用,解题关键:相关物质的性质,熟悉绿色化学的核心,易错点:D,要熟悉常见工业生产的原料。
19.(2020·惠州第三次调研)下列说法错误的是( )。
A.建筑钢筋属于金属材料
B.制玻璃和水泥都要用到石灰石
C.天然气、水煤气、液化石油气均是化合物
D.聚乙烯、纤维素都属于高分子化合物
【解析】选C。建筑钢筋是铁、碳的合金,属于金属材料,A正确;制玻璃的原料是纯碱、石灰石和石英,制水泥的原料是黏土和石灰石,B正确;天然气、水煤气、液化石油气均是混合物,C错误;聚乙烯、纤维素的相对分子质量都大于10000,都属于高分子化合物,D正确。
20.(2020·陕西韩城四模)化学与生活、生产、环境密切相关。下列说法错误的是( )。
A.侯德榜制碱法制备NaHCO3的原理是利用溶解度较大的物质制备溶解度较小的物质
B.“雷雨肥庄稼”含义是N2最终转化成NO3-,此转化过程中氮元素被还原
C.“金柔锡柔,合两柔则为刚”中“金”为铜,说明合金的硬度一般大于各组分金属
D.我国科学家利用蜡虫肠道菌群将塑料降解的时间由500年缩减到24小时,有助于解决“白色污染”问题
【解析】选B。侯德榜制碱法是依据离子反应发生的原理进行的,离子反应会向着离子浓度减小的方向进行,利用溶解度较大的物质制备溶解度较小的物质,故A正确;根据氧化还原反应理论可知,N2最终转化成NO3-,氮元素的化合价升高,失去电子,做还原剂,被氧化,发生氧化反应,故B错误;合金是金属与金属或金属与非金属的混合,具有低熔点、高硬度、抗腐蚀能力强等特点,故C正确;加快塑料降解速率,可减少“白色污染”,所以将塑料降解的时间由500年缩减到24小时,有助于解决“白色污染”问题,故D正确。
【点睛】氧化还原反应口诀:升(化合价)失(电子)氧化(被氧化、发生氧化反应、得氧化产物)还原剂(还原性)。
21.(2020·陕西韩城四模)化学与生活、社会发展息息相关,下列有关说法不正确的是( )。
A.将海水中的镁转化为氯化镁,再电解熔融氯化镁可制得金属镁
B.稻草秸秆和甘蔗渣中富含纤维素,可以用来制造纸张
C.《己亥杂诗》中“落红不是无情物,化作春泥更护花”蕴藏着自然界碳、氮的循环
D.《周礼》中“煤饼烧蛎房成灰”(蛎房即牡蛎壳),“灰”的主要成分为CaCO3
【解析】选D。镁是活泼金属,在工业上采用电解其熔融盐的方法冶炼,所以工业提取镁是将海水中的镁转化为氯化镁,再电解得到单质镁,故A正确;秸秆和甘蔗渣中富含纤维素,可以用来制造纸张,故B正确;动植物遗体腐烂、分解,转化成二氧化碳、水和无机盐;二氧化碳、水等通过光合作用生成有机物,有机物和硝酸盐等转化为有机体,所以该诗句蕴含了生态系统中的C、N循环,故C正确;牡蛎壳的主要成分是CaCO3,高温分解生成CaO,所以“灰”的主要成分为CaO,故D错误。
22.(2020·四川南充一诊)化学与生活、人类生产、社会可持续发展密切相关,下列叙述正确的是( )。
A.塑料、有机玻璃、光导纤维、碳纤维都是新型有机高分子材料
B.磁性氧化铁可用于制备红色颜料和油漆
C.用明矾溶液可清除铜镜表面的铜锈,是因为溶液中的Al3+离子能与铜锈反应
D.肾功能衰竭等疾病引起的血液中毒,可利用血液透析进行治疗,该过程涉及胶体性质的应用
【解析】选D。光导纤维主要成分是二氧化硅不属于有机高分子材料,故A错误;磁性氧化铁的成分是四氧化三铁,是黑色固体,不能制备红色颜料和油漆,故B错误;明矾溶液中Al3+水解使溶液呈酸性,铜锈为Cu2(OH)2CO3溶于酸性溶液,故能利用明矾溶液的酸性清除铜镜表面的铜锈,而不是因为溶液中的Al3+离子能与铜锈反应,故C错误;血液透析原理就是胶体的渗析原理,胶体不能通过半透膜,涉及胶体性质,故D正确。
23.(2020·四省八校一模)化学与生产、生活、科技、环境等密切相关,下列说法错误的是( )。
A.可溶性铜盐有毒,但铜元素是生命不可缺少的微量元素
B.光电池中高纯二氧化硅,能将太阳光能转化为电能
C.CO2水溶液显酸性,但大气中CO2浓度增大不是形成酸雨的原因
D.“地沟油”可用来生产肥皂和生物柴油,生物柴油是一种可再生清洁能源
【解析】选B。可溶性铜盐中含有重金属离子铜离子,重金属离子可以使蛋白质变性,所以说可溶性铜盐有毒;铜与人体健康有着密切的关系,铜是人体健康内一种必需的微量元素,在人体的新陈代谢过程中起着重要的作用,故A正确;光导纤维,就是依靠光在线缆中进行全反射从而达到用光进行载体传输信息的介质,并不是将光能转换为电能,故B错误;二氧化硫、氮的氧化物会导致酸雨,CO2浓度增大,是导致温室效应的主要原因,故C正确;地沟油属于油脂,可用于制造肥皂、提取甘油,可用于生产生物柴油,生物柴油是一种可再生清洁能源,故D正确。
24.(2020·天津一模)化学与生产、生活密切相关。下列叙述正确的是( )。
A.煤的干馏和煤的液化均是物理变化
B.海水淡化的方法有蒸馏法、电渗析法等
C.天然纤维和合成纤维的主要成分都是纤维素
D.用活性炭为糖浆脱色和用次氯酸盐漂白纸浆的原理相同
【解析】选B。煤的干馏是指将煤隔绝空气加强热使之分解的过程,有新物质产生,属于化学变化;煤液化生成甲醇,属于化学变化,故A错误;海水淡化是指除去海水中的盐分以获得淡水的工艺过程(又称海水脱盐),蒸馏是分离和提纯液态混合物常用的方法之一蒸馏法是人类最早使用的淡化海水的方法,技术和工艺比较完备;离子交换法是用阳离子交换树脂(HR)和水中的金属离子Mn+进行交换的一种方法,通常通过阳离子交换树脂可以除去钙离子和镁离子得到软水,不是历史最久、技术和工艺较完善的主要方法;电渗析法是一种利用离子交换膜进行离子交换的方法,是近年发展起来的一种较好的海水淡化技术,原理为通电后,阴离子移向阳极,阳离子移向阴极,分离盐和水,故B正确;蚕丝是天然纤维,成分为蛋白质,合成纤维的成分是化学纤维,不属于糖类,如聚乙烯,故C错误;活性炭脱色是利用它的吸附性,而次氯酸盐漂白纸浆是利用了次氯酸钠的强氧化性,原理不同,故D错误。
25.(2020·天津河北区质检二)化学与科学、技术、社会、环境密切相关,下列说法正确的是( )。
A.SiO2具有导电性,可用于制作光导纤维和光电池
B.煤经过气化和液化等物理变化可转化为清洁燃料
C.乙酰胺(CH3--NH2)与甘氨酸的化学性质相同
D.屠呦呦用乙醚从青蒿中提取出对治疗疟疾有特效的青蒿素,该过程包括萃取操作
【解析】选D。二氧化硅对光具有良好的全反射作用,则用于制作光导纤维,而Si为半导体材料可作光电池材料,故A错误;煤经过气化生成水煤气,液化生成甲醇,都有新物质生成,都是化学变化,故B错误;乙酰胺(CH3--NH2)分子式为CH3CONH2与甘氨酸分子式为C2H5NO2,二者分子式不同,结构也不同,则化学性质不相同,故C错误;用乙醚从青蒿中提取出对治疗疟疾有特效的青蒿素,利用溶解性差异分离,为萃取分液法,故D正确。
26.(2020·浙江选考模拟)人类生活离不开化学知识,下列叙述不正确的是( )。
A.臭氧是饮用水的理想消毒剂之一,因为它杀菌能力强且不影响水质
B.因患“禽流感”而被捕杀的家禽尸体常用生石灰处理
C.医疗上常用体积分数为75%的酒精进行皮肤消毒
D.食品加工、消毒、防腐常使用福尔马林
【解析】选D。A项,臭氧具有强氧化性,可用于杀菌消毒,与水不反应,且无残留,不影响水质,故A正确;B项,家禽尸体常用生石灰处理,是因为生石灰和水作用产生的熟石灰具有消毒杀菌的作用,使家禽体内的细菌不再向外界扩散的缘故,故B正确;C项,使用70%~75%的酒精,能使组成细菌的蛋白质凝固,具有消毒杀菌作用,常用于医疗卫生方面的消毒,故C正确;D项,甲醛有毒,能破坏蛋白质的结构,不但对人体有害,而且降低了食品的质量,故D错误。
【点睛】福尔马林有毒,不能用于食品加工是解答关键。
27.(2020·西北工业大学附中质量监测)根据所给的信息和标志,判断下列说法错误的是( )。
A
B
C
D
《神农本草经》记载,麻黄能“止咳逆上气”
碳酸氢钠药片
古代中国人已用麻黄治疗咳嗽
该药是抗酸药,服用时喝些醋能提高药效
看到有该标志的丢弃物,应远离并报警
贴有该标志的物品是可回收物
【解析】选B。麻黄碱具有平喘功能,常常用于治疗气喘咳嗽,A正确;醋酸能够与碳酸氢钠反应,降低药效,B错误;图示标志为放射性标志,对人体伤害较大,看到有该标志的丢弃物,应远离并报警,C正确;该标志为可回收物标志,D正确。
【点睛】常见的化学标志
物品回收标志
中国节能标志
禁止放易燃物标志
节水标志
禁止吸烟标志
中国环境标志
绿色食品标志
易燃物质标志
28.(2020·西安中学第八次模拟)化学与生活密切相关。下列叙述错误的是( )。
A.传播新冠病毒的气溶胶具有胶体性质
B.硫酸亚铁可用作袋装食品的脱氧剂
C.用水玻璃浸泡过的纺织品可防火
D.食用单晶冰糖的主要成分是单糖
【解析】选D。气溶胶是分散质粒子分散到气态分散剂里所得到的胶体分散系,气溶胶属于胶体,具有胶体性质,A选项正确;硫酸亚铁里的铁元素为+2价具有还原性,与空气中的氧气反应,可以用于袋装食品的脱氧剂,B选项正确;硅酸钠的水溶液俗称水玻璃,不易燃烧,用水玻璃浸泡过的纺织品可防火,C选项正确;冰糖的主要成分是蔗糖,属于二糖,D选项错误。
29.(2020·四川绵阳一诊)化学与生产、生活、科技、环境等密切相关。下列说法正确的是( )。
A.“华为麒麟980”手机芯片的主要成分是二氧化硅
B.高铁“复兴号”车厢连接关键部位所使用的増强聚四氟乙烯板属于无机髙分子材料
C.公共交通推广使用利用原电池原理制成的太阳能电池汽车,减少化石能源的使用
D.用“静电除尘”、“燃煤固硫”、“汽车尾气催化净化”等方法,可提髙空气质量
【解析】选D。晶体硅常用于制作芯片,而二氧化硅不能用来制作芯片,A项错误;聚四氟乙烯是一种有机高分子材料,B项错误;太阳能汽车是直接将光能转化为电能的器件,并不是按照原电池原理制成的,C项错误;这些方法都可以减少大气中的污染物,提高空气质量,D项正确。
30.(2020·天津滨海新区4月统考)化学与生活生产息息相关,下列说法正确的是( )。
A.制作一次性医用防护服的主要材料聚乙烯、聚丙烯是通过缩聚反应生产的
B.气溶胶的分散剂可以是空气或液体水
C.FeCl3溶液可以作为“腐蚀液”处理覆铜板制作印刷电路板
D.福尔马林(甲醛溶液)可用于浸泡生肉及海产品以防腐保鲜
【解析】选C。制作一次性医用防护服的主要材料聚乙烯、聚丙烯是通过加聚反应生产的,A错误;气溶胶的分散剂可以是空气,但不能是液体水,B错误;FeCl3溶液可以作为“腐蚀液”处理覆铜板制作印刷电路板,C正确;福尔马林(甲醛溶液)常用于皮毛、衣物、器具熏蒸消毒和标本、尸体防腐,会强烈刺激眼膜和呼吸器官,不可用于浸泡生肉及海产品以防腐保鲜,D错误。
31.(2020·天津滨海新区4月统考)下列有关说法正确的是( )。
A.糖类、蛋白质、油脂都属于天然高分子化合物
B.石油经过蒸馏、裂化过程可以得到生产无纺布的原材料丙烯等
C.根据组成,核酸分为脱氧核糖核酸(DNA)和核糖核酸(RNA),它们都是蛋白质
D.医药中常用酒精来消毒,是因为酒精能够使细菌蛋白质发生变性
【解析】选D。糖类中的单糖、油脂的相对分子质量较小,不属于高分子化合物,A错误;石油经过分馏、裂化和裂解过程可以得到丙烯等,B错误;蛋白质是由氨基酸构成的,核酸不属于蛋白质,C错误;酒精能使蛋白质变性,用来杀属菌消毒,D正确。
【点睛】油脂均不属于高分子化合物,此为易错点。
32.(2020·天津宝坻二模)下列说法正确的是( )。
A.电解熔融金属氯化物制备Na、Mg、Al
B.配制Fe(NO3)2溶液时需加入稀硝酸防止水解
C.“一带一路”中的丝绸的主要成分是天然纤维素,属于高分子化合物
D.牙齿的矿物质Ca5(PO4)3OH+F-Ca5(PO4)3F+OH-,故使用含氟牙膏可以防止龋齿的形成
【解析】选D。AlCl3是共价化合物,不能通过电解熔融AlCl3制备Al,故A错误;Fe2+能被稀硝酸氧化为Fe3+,故B错误;丝绸的主要成分是蛋白质,不是天然纤维素,故C错误;由平衡Ca5(PO4)3OH+F-Ca5(PO4)3F+OH-可知,增大F-浓度,平衡正向移动,生成更难溶的氟磷灰石,氟磷灰石比羟基磷灰石更能抵抗酸的侵蚀,故使用含氟牙膏可以防止龋齿的形成,故D正确。
33.(2020·天津滨海新区一模)化学与社会、生产、生活密切相关。下列说法正确的是( )。
A.石英只能用于生产光导纤维
B.复旦大学研究的能导电、存储的二维材料二硫化钼是一种新型有机功能材料
C.中国歼-20上用到的氮化镓材料是当作金属合金材料使用的
D.医用双氧水和酒精均可用于伤口清洗,两者消毒原理不相同
【解析】选D。石英是光导纤维的材料,但还可生产玻璃等,故A错误;二硫化钼属于无机物,不属于新型有机功能材料,故B错误;氮化镓是化合物,不是合金,故C错误;双氧水具有强氧化性,酒精没有强氧化性,均能使蛋白质变性,用于消毒杀菌,但原理不相同,故D正确。
【点睛】高考命题侧重氧化还原反应的基本概念、判断氧化还原反应中电子转移的方向和数目、配平反应方程式和化学计算等多个知识点。本题将氧化还原反应基础知识与常见元素及其化合物的性质结合起来,这种考查方式在历年高考中再现率较高,成为高考的热点,在复习时要引起足够的重视。明确常见物质的化学性质是解答该题的关键。
34.(2020·天津河北区一模)化学与生活密切相关。下列说法错误的是( )。
A.疫苗一般应冷藏存放,以避免蛋白质变性
B.陶瓷是应用较早的人造材料,主要化学成分是硅酸盐
C.棉、麻、丝、毛及合成纤维完全燃烧都只生成CO2和H2O
D.为使水果保鲜,在水果箱内放入用高锰酸钾溶液浸泡过的硅藻土
【解析】选C。疫苗是指用各类病原微生物制作的用于预防接种的生物制品,由于疫苗对温度比较敏感,温度较高时,会因为蛋白质变性,而失去活性,所以疫苗一般应该冷藏保存,故A正确;陶瓷是传统无机非金属材料,主要原料是黏土,是人类应用很早使用的硅酸盐材料,故B正确;丝、毛的主要成份是蛋白质,蛋白质由C、H、O、N等元素组成,完全燃烧的产物是CO2、H2O和N2,故C错误;水果在存放过程中会释放出乙烯,乙烯具有催熟的作用,在水果箱内放入高锰酸钾溶液浸泡过的硅藻土可以吸收掉乙烯,延长水果的保鲜期,故D正确。
【点睛】丝、毛的主要成份是蛋白质,蛋白质由C、H、O、N等元素组成,完全燃烧的产物是CO2、H2O和N2是解答易错点。
35.(2020·天津静海区3月统练)下列有关化学与生活、工业的叙述中,不正确的是( )。
A.工业上生产玻璃、水泥、漂白粉及用铁矿石冶炼铁,均需要用石灰石为原料
B.未成熟的苹果肉遇碘酒变蓝色,成熟苹果的汁液能与银氨溶液发生反应
C.面粉中禁止添加CaO2、过氧化苯甲酰等增白剂,CaO2属于碱性氧化物,过氧化苯甲酰属于有机物
D.大力实施矿物燃料“脱硫、脱硝技术”,可以减少硫的氧化物和氮的氧化物对环境的污染
【解析】选C。制玻璃的原料:石英、石灰石、纯碱等;制水泥的原料:石灰石和黏土;制漂白粉的原料:用石灰石可以制得氧化钙进而得到消石灰,用氯气与消石灰反应得到漂白粉;炼铁的原料:铁矿石、焦炭、石灰石,因此工业上生产玻璃、水泥、漂白粉及用铁矿石冶炼铁,均需要用石灰石为原料,A正确;未成熟的苹果肉含有大量淀粉,遇碘酒变蓝色,成熟苹果淀粉水解生成了葡萄糖,葡萄糖中含-CHO,能与银氨溶液发生反应,B正确;碱性氧化物是指和酸反应生成盐和水的氧化物,过氧化钙属于过氧化物,不是碱性氧化物,C错误;二氧化硫和氮氧化物都是有毒物质,矿物中含有氮、硫元素,如果矿物进行“脱硫、脱硝技术”,能减少二氧化硫和氮氧化物的排放,从而减少硫的氧化物和氮的氧化物对环境的污染,D正确。
【点睛】注意金属氧化物不一定均是碱性氧化物,也可能是酸性氧化物或两性氧化物或三者均不是。碱性氧化物、酸性氧化物或两性氧化物判断时一定要严格按照概念分析,即能与酸反应生成盐和水的氧化物是碱性氧化物,能与碱反应生成盐和水的氧化物均是酸性氧化物,既能与酸反应生成盐和水,也和碱反应生成盐和水的氧化物是两性氧化物,氧化铝是典型的两性氧化物。
36.(2020·宁夏石嘴山三模)化学与生产、生活、材料密切相关,下列说法正确的是( )。
A.食品工业以植物油和氢气为原料生产氢化植物油,发生了取代反应
B.向鸡蛋清中加入饱和(NH4)2SO4溶液有沉淀析出,加水后沉淀溶解
C.北斗导航卫星使用的太阳能电池板是将电能转化为化学能
D.聚乙烯、聚氯乙烯都是高分子化合物,属于纯净物
【解析】选B。植物油是不饱和脂肪酸甘油酯,与氢气发生加成反应得到氢化植物油,A错误;向鸡蛋清溶液中加入饱和(NH4)2SO4溶液,降低了蛋白质的溶解度,从而有沉淀析出,加水后沉淀会再次溶解,B正确;北斗导航卫星使用的太阳能电池板是将太阳能转化为电能,C错误;虽然聚合物一般是由相同的单体聚合得到的,但是聚合得到的分子链所含单体的数目可能不同,即聚合度不同,如聚乙烯中,不同的链中n值可能不同,若未指明n值,一般视做是不同的分子,所以聚乙烯、聚氯乙烯都是高分子化合物,但属于混合物,D错误。
37.(2020·山东新高考质量测评联盟5月联考)中国科研提供抗疫“硬核力量”,在对新冠病毒的认识与防控中,化学知识起到了重要作用。下列说法不正确的是( )。
A.新冠病毒DNA分子内存在氢键,氢键具有一定的方向性和饱和性
B.聚丙烯是生产医用口罩熔喷布的主要原料,其单体分子中碳原子均以sp2杂化
C.为了防止蛋白质变性,病毒疫苗一般需要冷藏存放
D.在选用酒精消毒时,75%的酒精溶液比95%的杀菌效果好
【解析】选B。新冠病毒DNA分子内存在氢键,氢键具有一定的方向性和饱和性,故A正确;聚丙烯是生产医用口罩熔喷布的主要原料,其单体分子CH2=CHCH3中碳原子采用sp3、sp2杂化,故B错误;温度过高会使蛋白质变性,因此为了防止蛋白质变性,病毒疫苗一般需要冷藏存放,故C正确;酒精的浓度是杀菌的主要因素,常用的浓度75%,过高过低浓度都会影响杀菌功能,过高浓度的酒精会在细菌表面形成一层保护膜,阻止其进入细菌体内,难以将细菌彻底杀死。因此75%的酒精溶液比95%的杀菌效果好,故D正确。
38.(2020·首师大附中一模)化学与社会、生产、生活密切相关。下列说法正确的是( )。
A.柠檬属于酸性食物
B.油脂是人类维持生命活动所需能量的主要来源
C.PM2.5是指空气中氮氧化物和硫氧化物含量之和
D.登高山时防晒是为了防止强紫外线引起皮肤蛋白质被灼伤变性
【解析】选D。柠檬属于水果,在人体内代谢后生成碱性物质,属于碱性食物,故A错误;糖类是最主要的供能物质,人体进行各项生命活动所消耗的能量主要来自于糖类的氧化分解,约占人体能量供应量的70%,故B错误;PM2.5是指大气中直径小于或等于2.5微米的颗粒物,故C错误;蛋白质在强酸、强碱、高温、强紫外线照射等条件下能够发生变性,所以强紫外线灼伤人体皮肤属于皮肤蛋白质的变性,故D正确。
39.(2020·玉溪二模)化学与生活、社会发展息息相关。下列有关说法不正确的是( )。
A.新版人民币票面文字处的油墨中所含有的Fe3O4是一种磁性氧化物
B.5G技术联通世界离不开光缆,光缆的主要成分是晶体硅
C.雷雨过后感觉到空气清新是因为空气中产生了臭氧
D.“白墙黑瓦青石板,烟雨小巷油纸伞”,诗中伞骨架主要成分可用(C6H10O5)n表示
【解析】选B。Fe3O4是磁性氧化物,具有磁性的物质,所以四氧化三铁有磁性,故A正确;5G技术联通世界离不开光缆,光缆的主要成分是二氧化硅,故B错误;雷雨过后空气中的少部分氧气在放电的情况下变成了臭氧,臭氧具有消毒、灭菌、降尘的功能,故感觉到空气清新,故C正确;做伞骨架的竹纤维的主要成分纤维素,可表示为(C6H10O5)n,故D正确。
40.(2020·乌鲁木齐一中一模)化学与社会、环境密切相关,下列说法不正确的是( )。
A.2022年冬奥会聚氨酯速滑服不属于无机非金属材料
B.使用太阳能热水器、沼气的利用、玉米制乙醇都涉及到生物质能的利用
C.氢键在形成蛋白质二级结构和DNA双螺旋结构中起关键作用
D.港珠澳大桥使用新一代环氧涂层钢筋,可有效抵御海水浸蚀
【解析】选B。聚氨酯,属于有机高分子材料,A正确;太阳能热水器将太阳能转化为热能,与生物质能无关,B错误;蛋白质二级结构是通过骨架上的羰基和酰胺基之间形成的氢键维持,氢键是稳定二级结构的主要作用力;DNA双螺旋结构中,碱基对以氢键维系,A与T间形成两个氢键,G与C间形成三个氢键。C正确;环氧涂层钢筋,是将环氧树脂粉末喷涂在钢筋表面,由于环氧涂层能抵抗海水浸蚀,从而保护钢筋不受腐蚀,D正确。
【点睛】环氧树脂涂层钢筋是在工厂生产条件下,采用静电喷涂方法,将环氧树脂粉末喷涂在普通带肋钢筋和普通光圆钢筋的表面生产的一种具有涂层的钢筋。环氧树脂涂层钢筋有很好的耐蚀性,与混凝土的粘结强度无明显降低,适用于处在潮湿环境或侵蚀性介质中的工业与民用房屋、一般构筑物及道路、桥梁、港口,码头等的钢筋混凝土结构中。
41.(2020·拉萨一模)化学与生活密切相关,下列有关说法错误的是( )。
A.新能源汽车的推广与使用,有助于减少光化学烟雾的产生
B.铁在潮湿的空气中放置,易发生化学腐蚀而生锈
C.氯气泄漏时,可用蘸有肥皂水的湿毛巾捂住口鼻疏散到安全区域
D.地球上99%的溴元素以Br-的形式存在于海水中,溴化钠和溴化钾在医药上常用作镇静剂
【解析】选B。新能源汽车的推广与使用,可以减少汽油的使用,有助于减少光化学烟雾的产生,A选项正确;铁在潮湿的空气中放置,会形成原电池,易发生电化学腐蚀而生锈,而不是化学腐蚀,B选项错误;肥皂水显碱性,可以与氯气反应降低其毒性,因此氯气泄漏时,可用蘸有肥皂水的湿毛巾捂住口鼻疏散到安全区域,C选项正确;地球上99%的溴元素以Br-的形式存在于海水中,溴的化合物可用于医学镇静剂,溴化钠和溴化钾在医药上常用作镇静剂,D选项正确。
42.(2020·山南一模)生活中处处有化学。下列说法正确的是( )。
A.制饭勺、饭盒、高压锅等的不锈钢是合金
B.做衣服的棉和麻均与淀粉互为同分异构体
C.煎炸食物的花生油和牛油都是可皂化的饱和酯类
D.磨豆浆的大豆富含蛋白质,豆浆煮沸后蛋白质变成了氨基酸
【解析】选A。“不锈钢是合金”,不锈钢是铁、钴、镍的合金,故A正确;棉和麻主要成分是纤维素,与淀粉一样都属于混合物,不属于同分异构体,故B错误;花生油是不饱和酯类,牛油是饱和酯类,故C错误;豆浆煮沸是蛋白质发生了变性,故D错误。
43.(2020·内蒙古阿拉善盟一模)化学与生活、生产密切相关,下列叙述正确的是( )。
A.用含橙色的酸性重铬酸钾溶液的仪器检验酒驾,利用了乙醇的挥发性和还原性
B.空气污染日报中的空气污染指数的主要项目有可吸入颗粒物、二氧化硫、二氧化氮和二氧化碳
C.为消除碘缺乏症,我国卫生部门规定食盐中必须加碘,其中碘元素以KI形式存在
D.为了获得更好的消毒效果,医用酒精的浓度通常为95%
【解析】选A。乙醇的沸点低,易挥发,能与酸性重铬酸钾反应,反应中乙醇作还原剂,表现还原性,所以用含橙色酸性重铬酸钾的仪器检验酒驾,利用了乙醇的挥发性和还原性,故A正确;可吸入颗粒物、二氧化硫、二氧化氮为污染环境的主要物质,为空气污染日报中的空气污染指数,其中没有二氧化碳这一项,故B错误;为消除碘缺乏症,卫生部规定食盐中必须加含碘物质,在食盐中所加含碘物质是碘酸钾(KIO3),故C错误;医用酒精的浓度为75%,不是95%,故D错误。
44.(2020·内蒙古呼伦贝尔一模)化学与生活密切相关,下列说法正确的是( )。
A.pH小于7的雨水是酸雨
B.氨可用作制冷剂
C.PM2.5中含有铅、铬、钒、砷等对人体有害的元素均是金属元素
D.含有氟化钠等氟化合物的牙膏有害健康,应禁止使用
【解析】选B。雨水因溶有空气中的二氧化碳(生成碳酸)而略显酸性属于正常雨水;人们通常把pH小于5.6的降水成为酸雨,故A错误;液氨气化吸热,能降温,所以氨可用作制冷剂,故B正确;PM2.5含有的铅、镉、铬、钒、砷等对人体有害的元素,其中铅、镉、铬、钒均是金属元素,砷为非金属元素,故C错误;氟元素可以帮助人体形成骨骼和牙齿,缺氟易患龋齿,氟化合物的牙膏中的计量严格符合标准,不会对人体造成危害,故D错误。
【点睛】化学是人类进步的关键,很多化学品在人类社会发展中起着关键作用,应该合理使用,例如含氟牙膏的合理使用是可以的。
45.(2020·呼和浩特质量普查调研)化学与生产、生活和社会密切相关。下列有关说法正确的是( )。
A.食品袋中放置的CaO可防止食品氧化变质
B.华为继麒麟980之后自主研发的7m芯片问世,芯片的主要成分是二氧化硅
C.纳米铁粉可以高效地去除被污染水体中的Pb2+、Cu2+、Cd2+、Hg2+等重金属离子,其本质是纳米铁粉对重金属离子较强的物理吸附
D.SO2具有漂白性可用来漂白纸浆、毛、丝、草帽辫
【解析】选D。CaO没有强还原性,故不能防止食品的氧化变质,只能起到防潮的作用,A项错误;硅是半导体,芯片的主要成分是硅单质,B项错误;Fe具有还原性,能把Pb2+、Cu2+、Cd2+、Hg2+等重金属离子还原,所以纳米铁粉可以高效地去除被污染水体中的Pb2+、Cu2+、Cd2+、Hg2+等重金属离子是利用Fe的还原性,与吸附性无关,C项错误;SO2能与有色物质化合生成无色物质,可用于漂白纸浆、毛、丝、草帽辫等,D项正确。
46.(2020·鄂尔多斯一模)化学与生产、生活及社会发展密切相关,下列有关说法不正确的是( )。
A.“血液透析”和“静电除尘”利用了胶体的不同性质
B.氨基酸在人体中生成新的蛋白质的反应属于缩聚反应
C.从海水中提取物质都必须通过化学反应才能实现
D.在食品袋中放入盛有硅胶的透气小袋,可防止食物受潮
【解析】选C。血液和空气都属于胶体,“血液透析”利用的是渗析原理,“静电除尘”利用的是胶体的电泳原理,利用了胶体的不同性质,A项正确;氨基酸在人体中生成新的蛋白质的反应属于缩聚反应,B项正确;从海水中提取物质不一定要通过化学反应才能实现,如提取氯化钠,蒸发结晶即可,C项错误;硅胶具有吸水作用,可防止食物受潮,D项正确。
【点睛】C项考查的是关于海水水资源的利用常识,海水中可以提取溴、碘、镁元素,每个工艺流程及所涉及的化学反应,学生要注意归纳总结,这些过程均涉及化学变化,而海水中提取氯化钠、蒸馏水等则是物理变化,学生要加以理解并识记。
47.(2020·赤峰一模)化学与生产、生活密切相关。下列有关叙述正确的是( )。
A.常温下,成语“金戈铁马”中的金属能溶于浓硝酸
B.“一带一路”被誉为现代丝绸之路,丝绸属于纤维素
C.汉代烧制出“明如镜、声如馨”的瓷器,其主要原料为石灰石
D.港珠澳大桥采用的聚乙烯纤维吊绳,其商品名为“力纶”,是有机高分子化合物
【解析】选D。常温下,成语“金戈铁马”中的金属铁在浓硝酸中钝化故不能溶解,A错误;丝绸属于蛋白质,B错误;瓷器,其主要原料为石灰石和黏土,例如高岭石,C错误;聚乙烯是有机高分子化合物,D正确。
48.(2020·广西来宾4月模拟)化学与生活、生产密切相关。下列叙述不正确的是( )。
A.高纯硅可用于制作光导纤维
B.碳酸钠热溶液呈碱性,可用于除去餐具上的油污
C.利用太阳能蒸发海水的过程属于物理变化
D.淀粉和纤维素水解的最终产物均为葡萄糖
【解析】选A。高纯硅用于制太阳能电池或芯片等,而光导纤维的材料是二氧化硅,故A错误;利用碳酸钠热溶液水解呈碱性,可除餐具上的油污,故B正确;海水蒸发是物理变化,故C正确;淀粉和纤维素均为多糖,一定条件下,淀粉和纤维素水解的最终产物均为葡萄糖,故D正确。
49.(2020·衡水中学3月模拟)化学与生活密切相关,下列有关说法错误的是( )。
A.用灼烧的方法可以区分蚕丝和人造纤维
B.食用油反复加热会产生稠环芳香烃等有害物质
C.加热能杀死流感病毒是因为蛋白质受热变性
D.医用消毒酒精中乙醇的浓度(体积分数)为95%
【解析】选D。蚕丝的主要成分是蛋白质,在灼烧时有烧焦羽毛的气味,人造纤维在灼烧时会蜷缩成一个小球,产生大量的黑烟,两者灼烧时的现象不同,A正确;食用油反复高温会发生化学变化,产生多种有毒、有害甚至是致癌的稠环芳香烃等物质,进而会危害人体健康,B正确;加热或高温会使蛋白质发生变性,一般高温可消毒杀菌,C正确;医用消毒酒精中乙醇的浓度(体积分数)通常是75%,乙醇浓度太大,杀菌能力强但渗透性差,95%的酒精溶液会导致病毒表面的蛋白质变性,当病毒退壳后,里面的蛋白质仍然会危害人体健康,D错误。
50.(2020·保定二模)化学与生活密切相关。下列说法错误的是( )。
A.在食品袋中放入盛有硅胶的透气小袋,可防止被盛装食品受潮
B.淀粉可用于制取葡萄糖、乙醇、乙酸
C.化妆品中添加甘油,具有保湿效果
D.使用75%的酒精、0.1%的次氯酸钠和1%的食盐水均可以快速高效杀死新冠病毒
【解析】选D。在食品袋中放入盛有硅胶的透气小袋,硅胶(具有吸湿性)能吸收水分,故A正确;淀粉水解可以生成葡萄糖,葡萄糖发酵生成乙醇,乙醇氧化生成乙酸,故B正确;甘油分子中含亲水基,具有吸湿性,添加到化妆品中有保湿作用,故C正确;75%的酒精、0.1%的次氯酸钠均能使病毒的蛋白质变性失活,则可用来杀死新冠病毒,而1%的食盐水不能杀灭病毒,则不能用1%的食盐水杀死新冠病毒,故D错误。
51.(2020·武威三诊)化学与生产、生活及社会发展密切相关,下列有关说法不正确的是( )。
A.“血液透析”和“静电除尘”利用了胶体的不同性质
B.把石灰浆喷涂在树干上可消灭树皮上的过冬虫卵
C.酸性重铬酸钾用于检查酒驾是利用其强还原性
D.在食品袋中放入盛有硅胶和铁粉的透气小袋,可防止食物受潮、氧化
【解析】选C。血液属于胶体,血液不能透过半透膜,“血液透析”利用渗析原理,“静电除尘”利用了胶体的电泳,A项正确;石灰浆为Ca(OH)2悬浊液,虫卵含蛋白质,强碱能使蛋白质发生变性,把石灰浆喷涂在树干上可消灭树皮上的过冬虫卵,B项正确;酸性重铬酸钾具有强氧化性,故酸性重铬酸钾用于检查酒驾是利用其强氧化性,C项错误;硅胶具有吸水性,可以防止食物受潮,铁粉具有还原性,可以防止食物氧化,D项正确。
52.(2020·北京市一零一中学一模)下列说法不正确的是( )。
A
B
C
D
带玻璃塞的试剂瓶
聚乙烯盒
铁罐车
铝制饭盒
可用于盛放氢氧化钠溶液
可用于盛装食品
可用于运输浓硫酸
不宜长时间存放酸性或碱性的食物
【解析】选A。氢氧化钠呈强碱性,能和二氧化硅反应生成硅酸钠,硅酸钠具有黏性,能把玻璃塞黏住,所以不能用带玻璃塞的试剂瓶存放氢氧化钠溶液,故A错误;因为聚乙烯塑料无毒,所以可以用来盛放食品,故B正确;用铁制容器盛放和运输浓硫酸,是因为铁在冷的浓硫酸中发生钝化,故C正确;因为铝及其氧化铝具有两性,即能与酸反应又能与强碱反应,所以铝制饭盒不宜长时间存放酸性或碱性的食物,故D正确。
53.(2020·北京市一零一中学一模)下列说法不正确的是( )。
A.加热鸡蛋、肉类,可使其中的蛋质变性
B.碳酸氢钠、氢氧化铝可用于治疗胃酸过多
C.将海水中钢闸门连接电源负极可防止其被腐蚀
D.明矾[KAl(SO4)2·12H2O]用于净水是因为它有氧化性
【解析】选A。加热能使蛋白质发生变性,A说法正确;碳酸氢钠、氢氧化铝均能和胃酸反应,且刺激性小,对身体几乎无害,均可以治疗胃酸过多,B说法正确;将海水中钢铁闸门与电源的负极相连,铁是阴极被保护,可防止闸门被腐蚀,C说法正确;明矾[KAl(SO4)2·12H2O]用于净水是因为铝离子水解生成的氢氧化铝胶体具有吸附性,D说法正确。
54.(2020·北京密云区一模)化学与生活密切相关,下列有关说法不正确的是( )。
A.在海轮外壳镶嵌锌块能减缓轮船的腐蚀
B.燃煤中加入CaO可以减少温室气体的排放
C.加热能杀死新型冠状病毒是因为蛋白质受热变性
D.医用消毒酒精中乙醇的浓度(体积分数)为75%
【解析】选B。Zn、Fe、海水形成原电池中,Zn比Fe活泼作负极,Fe作正极,发生得电子的还原反应得到保护,该方法为牺牲阳极的阴极保护法,故A正确;燃煤中加入CaO可吸收二氧化硫,减少酸雨的发生,不能减少温室气体的排放,故B错误;加热可使蛋白质发生变性,则加热能杀死新型冠状病毒是因为蛋白质受热变性,故C正确;75%的酒精可用于杀菌消毒,杀毒效果好,对人体危害最小,浓度太大易在细胞壁上形成一层膜阻止酒精渗入,浓度太小杀菌效果差,故D正确。
55.(2020·北京平谷区一模)下列说法不正确的是( )。
A.高级脂肪酸甘油酯属于有机高分子化合物
B.紫外线、高温、酒精可杀菌消毒的原理是蛋白质变性
C.塑料、合成纤维、合成橡胶称为三大合成高分子材料
D.维生素C又称抗坏血酸,新鲜蔬菜中富含维生素C
【解析】选A。高级脂肪酸甘油酯相对分子质量很大,但没有几万,不属于高分子化合物,A项错误;紫外线、高温、酒精可使蛋白质变性,B项正确;三大合成高分子材料为塑料、合成纤维、合成橡胶,C项正确;维生素C具有还原性,又称抗坏血酸,新鲜蔬菜中富含维生素C,D项正确。
56.(2020·北京西城区一模)化学与生产生活密切相关,下列说法不正确的是( )。
A.用食盐、蔗糖等作食品防腐剂
B.用氧化钙作吸氧剂和干燥剂
C.用碳酸钙、碳酸镁和氢氧化铝等作抗酸药
D.用浸泡过高锰酸钾溶液的硅藻土吸收水果产生的乙烯以保鲜
【解析】选B。食盐、蔗糖能够使细菌脱水死亡,达到抑制细菌繁殖的目的,可做防腐剂,故A正确;氧化钙没有还原性,不能作吸氧剂,故B错误;碳酸钙、碳酸镁和氢氧化铝可与胃液中的盐酸反应,常用于作抗酸药,故C正确;乙烯是一种植物生长调节剂,对水果蔬菜具有催熟的作用,为了延长水果的保鲜期,应除掉乙烯,所以将浸泡有酸性高锰酸钾溶液的硅藻土放置在盛放水果的容器中除去乙烯,故D正确。
【点睛】乙烯是一种植物生长调节剂,对水果蔬菜具有催熟的作用,乙烯能被酸性高锰酸钾氧化是解答关键。
57.(2020·北京延庆区一模)化学与生产、生活密切相关。下列说法不正确的是( )。
A.维生素C具有还原性,应密封保存
B.用Na2S处理工业废水中的Cu2+、Hg2+等重金属离子
C.75%的酒精能使蛋白质变性,可用于医用消毒
D.酸性洁厕灵与碱性“84消毒液”共用,可提高清洁效果
【解析】选D。维生素C具有还原性,易被氧化剂氧化,应密封保存,A项正确;重金属的硫化物的溶解度非常小,工业上常使用硫化物沉淀法处理废水中的重金属离子,B项正确;病毒的主要成分有蛋白质,75%的酒精能使蛋白质变性,可用于医用消毒,C项正确;洁厕灵(有效成分为HCl)与84消毒液(有效成分为NaClO)混合使用发生氧化还原反应生成氯气,容易引起中毒,不能混用,D项错误。
58.(2020·北京一零一中三模)化学与社会、生产、生活紧切相关。下列说法正确的是( )。
A.棉花和木材的主要成分都是纤维素,蚕丝和合成纤维的主要成分都是蛋白质
B.石油干馏可得到石油气、汽油、煤油、柴油等
C.从海水中提取物质都必须通过化学反应才能实现
D.纯碱可用于生产普通玻璃,日常生活中也可用纯碱溶液来除去物品表面的油污
【解析】选D。棉花和木材的主要成分都是纤维素,蚕丝主要成分是蛋白质,合成纤维的主要成分不是蛋白质,故A错误;石油分馏可得到石油气、汽油、煤油、柴油等,故B错误;海水晒盐是物理变化,故C错误;纯碱可用于生产普通玻璃,纯碱水解显碱性,故日常生活中也可用纯碱溶液来除去物品表面的油污,故D正确。
59.(2020·江西省顶级名校第四次联考)下列有关化学与生产、生活的说法中,不正确的是( )。
A.陶瓷、水泥和玻璃都属于硅酸盐产品
B.“雨后彩虹”“海市蜃楼”既是一种光学现象,也与胶体的知识有关
C.铝合金的大量使用归功于人们能使用焦炭从氧化铝中获得铝
D.二氧化硫是主要的大气污染物,能形成酸雨,其pH小于5.6
【解析】选C。陶瓷、水泥和玻璃的原材料都需要含有Si的物质,都属于传统无机硅酸盐工业的产品,与题意不符,A错误;彩虹是阳光通过空气中的小水珠发生折射,由于不同颜色的光折射的角度不同,从而将太阳光分解成七色光的现象,是光的色散,与胶体丁达尔效应性质有关;海市蜃楼是光线在沿直线方向密度不同的气层中,经过折射造成的结果,常在海上、沙漠中产生,与胶体丁达尔效应性质有关,与题意不符,B错误;铝合金的大量使用归功于人们能使用电解熔融的氧化铝获得铝,符合题意,C正确;二氧化硫是主要的大气污染物之一,在空气中能形成硫酸形成酸雨,其pH小于5.6,与题意不符,D错误。
60.(2020·临川第三次模拟)生活中处处有化学,下列说法正确的是( )。
A.煎炸食物的花生油和牛油都是可皂化的饱和高级脂肪酸甘油酯
B.晶体硅可作光伏电池材料,其性质稳定,不与酸、碱发生反应
C.雾霾天气会危害人类的健康,“雾”和“霾”的分散质微粒不同
D.“绿色化学”的核心是应用化学原理对环境污染进行治理
【解析】选C。植物油是不饱和高级脂肪酸的甘油酯,故不是饱和甘油酯类,故A错误;晶体硅是良好的半导体材料晶体硅可作光伏电池材料,其性质稳定,可与氢氟酸、氢氧化钠反应,故B错误;雾滴的尺度比较大,从几微米到100微米,平均直径大约在10~20微米左右;霾粒子的分布比较均匀,而且灰霾粒子的尺度比较小,从0.001微米到10微米,平均直径大约在1~2微米左右,故C正确;“绿色化学”的核心就是要利用化学原理从源头消除污染而不是对污染进行治理,故D错误。
61.(2020·浙江教育绿色评价联盟模拟)下列说法正确的是( )。
A.在常温下浓硫酸与铁不反应,所以可以用铁制容器来装运浓硫酸
B.侯氏制碱工业是以氯化钠为主要原料,制得大量NaOH
C.我国华为AI芯片已跻身于全球AI芯片榜单前列,该芯片的主要材料是二氧化硅
D.垃圾分类是化废为宝的重要举措,厨余垃圾可用来制沼气或堆肥
【解析】选D。常温下Fe在浓硫酸中被氧化形成一层致密的氧化膜,从而保护金属,A错误;侯氏制碱法以氯化钠为原料制得大量碳酸氢钠,进而由碳酸氢钠得到碳酸钠,B错误;电子芯片的主要成分为单晶硅,C错误;厨余垃圾可用来制沼气或堆肥,D错误。
62.(2020·浙江十校联盟模拟)下列说法不正确的是( )。
A.数字化实验采用传感器来完成,中和滴定可以采用传感器采集pH数据,从而绘制出中和滴定曲线图
B.工业上采用电解熔融氧化铝的方法冶炼铝,为了降低氧化铝的熔点,在实际生产中,向氧化铝中添加冰晶石
C.使用可再生资源、提高原子经济性、推广利用二氧化碳与环氧丙烷生成的可降解高聚物等都是绿色化学的内容
D.在人类研究物质微观结构的过程中,先后使用了光学显微镜、电子显微镜、扫描隧道显微镜三种不同层次的观测仪器
【解析】选B。中和滴定的原理就是利用H+和OH-的定量反应,来测定酸或碱的浓度,传统的中和滴定是利用指示剂的变色来指示滴定终点,而指示剂的变色都有一定的范围,且用眼睛观察颜色的变化往往会有判断误差,用pH传感器判断pH的变化计算机控制,精确度较高故A正确;电解时加冰晶石是降低氧化铝的熔化温度,而不是熔点,故B错误;使用可再生资源、注重原子的经济性、推广利用二氧化碳与环氧丙烷生成的生物降解材料等可以消除对人体健康,安全和生态环境有毒有害的化学品,都是绿色化学的内容,故C正确;光学显微镜距离直接观察原子和分子实在太遥远了,而电子显微镜虽然比光学显微镜前进了一大步,但是离开直接观察原子和分子还有一段距离。20世纪80年代初发展起来的扫描隧道显微镜是使人们能够直接观察和研究物质微观结构的新型显微镜,故D正确。
【点睛】本题易错B选项,加了冰晶石后,由于冰晶石熔点相对较低,加热时他会先熔化,变为液体,而氧化铝可以溶于这种液体中,是降低熔化温度而不是降低熔点。
63.化学与人类生活、生产和社会可持续发展密切相关。下列说法正确的是( )。
A.铝及其合金是使用广泛的金属材料,通常用电解氯化铝的方法制备铝
B.为测定熔融氢氧化钠的导电性,常将氢氧化钠固体放在石英坩埚中加热熔化
C.采取“静电除尘”“燃煤固硫”“汽车尾气催化净化”等方法,可提高空气质量
D.氰化物泄漏时,可直接将其冲入下水道,让其自然消解
【解析】选C。氯化铝为共价化合物,熔融状态下不导电,工业上常电解熔融氧化铝冶炼金属铝,故A错误;石英为SiO2,能与NaOH发生反应,因此熔化NaOH固体时,不能用石英坩埚,故B错误;静电除尘:烟尘为胶体,利用电泳,达到除尘的目的;燃煤固硫:燃煤中加入CaO或石灰石,与生成的SO2反应,转化成CaSO4,达到除去硫的目的;汽车尾气催化净化:将氮的氧化物转化成N2,故C正确;氰化物有剧毒,不能直接排放到自然界中,故D错误。
64.化学与生活密切相关,下列说法正确的是( )。
A.中国天眼用到碳化硅,芯片用到高纯硅,石英玻璃用到硅酸盐
B.《本草经集注》中关于鉴别硝石(KNO3)和朴硝(Na2SO4)的记载:“以火烧之,紫青烟起,乃真硝石也”,该方法应用了焰色反应
C.宋·王希孟《千里江山图》卷中的绿色颜料铜绿的主要成分是氢氧化铜
D.“笔、墨、纸、砚”在中国传统文化中被称为“文房四宝”,用石材制作砚台的过程是化学变化
【解析】选B。石英玻璃的主要成分为二氧化硅,不是硅酸盐。选项A错误;鉴别KNO3和Na2SO4,利用钾元素和钠元素的焰色反应不同,钠元素焰色反应为黄色,钾元素焰色反应为透过钴玻璃为紫色。选项B正确;铜绿的主要成分是碱式碳酸铜。选项C错误;有新物质生成的变化是化学变化,用石材制作砚台的过程没有新物质生成,属于物理变化。选项D错误。
65.化学与生产、生活密切相关。下列说法正确的是( )。
A.砒霜的主要成分是三硫化二砷
B.氢氧化铝和碳酸钠均可用于治疗胃酸过多
C.过量服用阿司匹林引起酸中毒后,可用静脉注射NaHCO3溶液的方法解毒
D.铜单质制成的“纳米铜”在空气中能燃烧,说明“纳米铜”的金属性比铜片强
【解析】选C。砒霜的主要成分是三氧化二砷,故A错误;碳酸钠溶液碱性较强,具有较强的腐蚀性,不能用作抗酸药,可用于治疗胃酸过多的是碳酸氢钠,故B错误;阿司匹林为感冒用药,但因其含有水杨酸,服用过量易造成酸中毒,可静脉注射碳酸氢钠来降低酸性,故C正确;铜片在空气中难燃烧,纳米级铜粉在空气中易燃烧,是因为与氧气的接触面积不同,不能说明“纳米铜”的还原性比铜片强,故D错误。
66.化学与生活、社会可持续发展密切相关,下列叙述错误的是( )。
A.CO2的大量排放会导致酸雨的形成
B.黄河三角洲的形成体现了胶体聚沉的性质
C.推广使用燃料电池汽车,可减少颗粒物、CO等有害物质的排放
D.轮船上挂锌锭防止铁腐蚀,属于牺牲阳极的阴极保护法
【解析】选A。正常雨水中溶解二氧化碳,酸雨与N、S的氧化物有关,SO2的大量排放会导致酸雨的形成,故A错误;黄河三角洲的形成,为土壤胶体发生聚沉,体现胶体聚沉的性质,故B正确;燃料电池可减少颗粒物、CO等有害物质的排放,故C正确;轮船上挂锌锭防止铁腐蚀,构成原电池时Zn为负极,Zn失去电子,属于牺牲阳极的阴极保护法,故D正确。
67.下列有关化学与生活、工业的叙述中,不正确的是( )。
A.工业上生产玻璃、水泥、漂白粉及用铁矿石冶炼铁,均需要用石灰石为原料
B.未成熟的苹果肉遇碘酒变蓝色,成熟苹果的汁液能与银氨溶液发生反应
C.面粉中禁止添加CaO2、过氧化苯甲酰等增白剂,CaO2属于碱性氧化物,过氧化苯甲酰属于有机物
D.大力实施矿物燃料“脱硫、脱硝技术”,可以减少硫的氧化物和氮的氧化物对环境的污染
【解析】选C。制玻璃的原料:石英、石灰石、纯碱等;制水泥的原料:石灰石和黏土;制漂白粉的原料:用石灰石可以制得氧化钙进而得到消石灰,用氯气与消石灰反应得到漂白粉;炼铁的原料:铁矿石、焦炭、石灰石,A正确;未成熟的苹果肉含有大量淀粉,遇碘酒变蓝色,成熟苹果淀粉水解生成了葡萄糖,葡萄糖中含-CHO,能与银氨溶液发生反应,B正确;碱性氧化物是指和酸反应生成盐和水的氧化物,过氧化钙属于过氧化物,不是碱性氧化物,C错误;二氧化硫和氮氧化物都是有毒物质,矿物中含有氮、硫元素,如果矿物进行“脱硫、脱硝技术”,能减少二氧化硫和氮氧化物的排放,从而减少硫的氧化物和氮的氧化物对环境的污染,D正确。
68.化学与人类的生活、生产息息相关,下列说法不正确的是( )。
A.“地沟油”禁止食用,但可以用来制肥皂或燃油
B.水泥、陶瓷、玻璃工业的生产原料中都用到了石灰石
C.光导纤维的主要成分是SiO2,太阳能电池使用的材料是单质硅
D.双氧水、高锰酸钾溶液可杀死埃博拉病毒,其消毒原理与漂白粉消毒饮用水的原理相同
【解析】选B。“地沟油”中主要含油脂,还含有害物质,不能食用,但可用来制肥皂(碱性条件下水解)或燃油(油脂能燃烧),故A正确;水泥的生产工艺,以石灰石和黏土为主要原料;生产玻璃的原料为石英、石灰石、纯碱;常见的陶瓷原料有黏土等,所以陶瓷的原料没有石灰石,故B错误;二氧化硅传导光的能力非常强,Si为常见的半导体材料,则光导纤维的主要成分是SiO2,太阳能电池使用的材料是单质硅,故C正确;高锰酸钾和双氧水都是利用其强氧化性杀菌消毒,漂白粉溶液中有次氯酸,具有强氧化性,也有杀菌消毒作用,原理一样,故D正确。
69.化学与生活、环境密切相关,下列说法正确的是( )。
A.氢氧化钠和氢氧化铝都可治疗胃酸过多
B.葡萄酒中常含有一定量的SO2用来防氧化和杀菌
C.酱油中含有的三价铁可补充人体缺乏的铁元素
D.石油分馏的目的是为了获得乙烯、丙烯和丁二烯
【解析】选B。氢氧化钠有很强的腐蚀性,不能用于治疗胃酸过多,A错误;二氧化硫具有还原性,具有抗氧化作用,可使蛋白质变性,起杀菌作用,B正确;酱油中添加的是二价铁,可补充人体缺乏的铁元素,C错误;石油分馏可得到饱和烃类有机物,裂解可获得烯烃类有机物,D错误。
70.化学与生产、生活、社会密切相关。下列有关说法中正确的是( )。
A.航天服的材质是由碳化硅、陶瓷和碳纤维等复合而成,它是一种新型有机合成材料
B.煤中含有苯、二甲苯等,可以通过煤的干馏得到,并将它们分离
C.经过一定的化学变化,可以从海水中提取氯化钠、镁、溴等
D.在海轮外壳镶嵌锌块,能减缓轮船的腐蚀,是利用牺牲阳极的阴极保护法
【解析】选D。航天服的材质是由几种材料复合而成,是一种复合材料,A错误;煤干馏后的煤焦油中含苯、二甲苯等芳香族化合物,煤本身不含这些物质,B错误;从海水中提取NaCl属于物理变化,C错误;锌比铁活泼,锌、铁、海水构成原电池时,锌作负极发生氧化反应而消耗,铁作为正极被保护,D正确。
71.化学与生活各个方面息息相关,下列说法错误的是( )。
A.化肥普钙[Ca(H2PO4)2]不可与草木灰混合使用
B.贵州省“桐梓人”是中国南方发现的最早智人之一,可以用14C测定其年代
C.化学污染是由玻璃反射,造成光线强对眼睛有害的污染
D.锂电池是一种高能电池,其有比能量高,工作时间长,工作温度宽,电压高等优点
【解析】选A。Ca(H2PO4)2电离显酸性,草木灰水解显碱性,若混合使用,则会生成难溶性的CaHPO4或Ca3(PO4)2,易造成磷肥肥效降低,故A正确;14C具有放射性,能发生衰变,可以用来测定文物年代,故B正确;光化学污染是指NOx气体对人类的影响,而非玻璃反射,故C错误;锂电池是一种高能电池,其有比能量高,工作时间长,工作温度宽,电压高等优点,故D正确。
72.化学与社会、生产、生活密切相关。下列说法不正确的是( )。
A.地沟油可用来生产肥皂、甘油,达到废物利用的目的
B.锅炉水垢中含有的CaSO4,可先用Na2CO3溶液处理,后用酸除去
C.《泉州府志》:元时南安有黄长者为宅煮糖,宅垣忽坏,去土而糖白,后人遂效之。泥土具有吸附作用,能将红糖变白
D.“梨花淡自柳深青,柳絮飞时花满城”中柳絮的主要成分和棉花不同
【解析】选D。地沟油的主要成分是油脂,油脂可发生皂化反应,该反应可用于工业上生产肥皂、甘油,达到废物利用的目的,A正确;CaSO4不溶于酸,CaSO4用Na2CO3溶液处理后可转化为CaCO3,CaCO3可溶于酸,B正确;泥土颗粒表面积较大,因而具有吸附作用,能吸附红糖中的色素使其变白,C正确;柳絮的主要成分是纤维素,和棉花相同,D不正确。
73.化学与生活、科技、社会、环境等密切相关。下列说法中正确的是( )。
A.月饼包装盒中的铁粉可以起到吸潮作用,防止月饼潮解
B.为了防止感染“新冠病毒”,坚持每天使用无水酒精杀菌消毒
C.用肥皂在硬水中洗衣效果较差,将硬水烧开后再用肥皂洗衣能提高洗衣效果
D.高铁动车的车厢厢体材料主要是不锈钢、高纯铝及其他复合材料,优化了列车性能
【解析】选C。月饼包装盒中的铁粉能吸收氧气,防止月饼氧化变质,故A错误;医用消毒酒精是75%的乙醇,不是无水乙醇,故B错误;因硬水中含有的Ca2+、Mg2+能与肥皂作用形成不溶于水的沉淀,降低了洗衣效果,将硬水烧开后,水中的Ca2+、Mg2+转化为CaCO3、Mg(OH)2沉淀出来,能提高肥皂的洗衣效果,故C正确;铝的纯度越高,其质地越软,高铁动车的车厢厢体主要是不锈钢铝合金及其他复合材料,而不直接用高纯铝,故D错误。
74.(2020·汉中第六次质检)化学与人类生产、生活、科研密切相关,下列有关说法正确的是( )。
A.新能源汽车的推广使用有助于减少光化学烟雾
B.黑火药燃烧反应时,氧化剂只是单质硫
C.“侯氏制碱”中的“碱”不属于碱,而是盐NaHCO3
D.杜康用高粱酿酒的原理是通过蒸馏法将高粱中的乙醇分离出来
【解析】选A。新能源汽车的推广使用,可减少氮氧化合物的排放,因此有助于减少光化学烟雾的产生,A正确;黑火药燃烧反应时,氧化剂有单质硫和硝酸钾,B错误;“侯氏制碱”中的“碱”是纯碱Na2CO3,不属于碱,而是盐,D错误;高粱中不含有乙醇,用高粱酿酒是高粱中的淀粉在酒曲作用下反应产生乙醇,然后根据乙醇与水的沸点不同,用蒸馏方法分离出来,D错误。
75.(2020·汉中一模)化学与我们的生活密切相关。下列说法错误的是( )。
A.开发可燃冰,有利于节省化石燃料,并减少空气污染
B.酒精能杀菌,浓度越大效果越好
C.钻石、水晶、刚玉都是人们熟知的宝石,但其化学成分不同
D.用热的纯碱溶液和直馏汽油去油污原理不同
【解析】选B。“可燃冰”是天然气水合物,燃烧生成二氧化碳和水,属于清洁能源,有利于节省化石燃料,并减少空气污染,故A正确;医用酒精的浓度为75%,并不是越大越好,浓度过大的酒精能够使细菌表明的蛋白质凝固,形成一层硬膜,这层硬膜阻止酒精分子进一步渗入细菌内部,反而保护了细菌,故B错误;钻石的成分是碳单质,水晶的成分是二氧化硅、刚玉的成分是氧化铝,三者成分不同,故C正确;纯碱水解显碱性,油脂在碱性环境下水解,直馏汽油去油污是利用相似相溶原理,所以二者去油污原理不同,故D正确。
【点评】本题考查物质性质与用途,为高频考点,把握有机物的组成、结构、性质为解答的关键,侧重分析与应用能力的考查,题目难度不大。
76.(2020·西安一模)化学与工农业生产、日常生活、材料等有密切的联系,下列说法正确的是( )。
A.华为公司自主研发的“麒麟970”芯片需要以高纯度的二氧化硅为原料
B.笔、墨、纸、砚为传统的文房四宝,上述物质中的(毛)笔与(宣)纸均含有机物
C.电影《红高梁》中用高粱酿酒的原理是通过蒸馏法将高梁中的乙醇分离出来
D.有机高分子明星材料石墨烯,具有优异的光学、电学、力学和热学性质
【解析】选B。二氧化硅是光导纤维的主要成分,不能导电,不是制造芯片的原料,硅为半导体材料,可以用于制造芯片,A项错误;毛笔笔头是由动物鬓毛制成,动物鬓毛的主要成分是蛋白质,纸的主要成分是纤维素,均含有机物,B项正确;高粱中不含乙醇,用高粱酿酒是高粱中的淀粉先水解生成葡萄糖,葡萄糖在酒曲酶的作用下反应生成乙醇,然后用蒸馏法将乙醇分离出来,C项错误;石墨烯是一种由碳元素组成的单质,不是有机高分子,D项错误。
77.(2020·陕西兴平一模)化学与生活密切相关,下列有关说法正确的是( )。
A.黑火药是我国古代四大发明之一,配方为“一硫二硝三木炭”,其中的硝是指硝酸
B.包装食品里常有硅胶.生石灰.还原铁粉三类小包,其作用相同
C.洪灾区民众用明矾净水并用漂白粉消毒,二者化学原理相同
D.家中做卫生保洁时,不可将“84”消毒液与洁厕精(含浓盐酸)混合使用
【解析】选D。黑火药是我国古代四大发明之一,配方为“一硫二硝三木炭”,其中的硝是指硝酸钾,故A错误;包装食品里常有硅胶、生石灰是干燥剂,还原铁粉是还原剂防氧化,故B错误;明矾净水是利用氢氧化铝的吸附性、用漂白粉消毒是利用次氯酸的强氧化性,故C错误;“84”消毒液与洁厕精(含浓盐酸)混合使用会生成氯气,故D正确。
78.(2020·成都一模)人类的生产、生活与化学息息相关,下列说法不正确的是( )。
A.将铝制品置于电解液中作为阳极,用电化学氧化的方法,可以在铝制品表面生成坚硬的氧化膜
B.防治酸雨的措施可以对煤燃烧后形成的烟气脱硫,目前主要用石灰法
C.压敏胶黏剂(即时贴)只需轻轻一压就能黏结牢固,其黏附力为分子间作用力
D.人体所需六大营养物质:糖类、油脂、蛋白质、维生素、无机盐和水,其中产能最高的是糖类
【解析】选D。活泼金属铝作电解池的阳极时,为活泼电极,失去电子生成氧化铝,所以铝制品作电解池阳极电解,可在铝制品表面生成坚硬的氧化物保护膜,故A正确;二氧化硫能形成酸雨,并且二氧化硫、氧气和碳酸钙反应生成硫酸钙,所以在燃煤中加入石灰石,可对煤燃烧后形成的烟气脱硫,故B正确;压敏胶属于有机物,具有较强的分子间作用力,能牢固黏贴物品,故C正确;人体所需六大营养物质中:直接的供能物质是糖类,产能最高的是油脂,故D错误。
【点评】本题综合考查物质的性质与用途,为高考常见题型,侧重学生的分析能力的考查,有利于培养学生的良好的科学素养,提高学习的积极性,题目难度不大。
79.(2020·乐山一模)化学与社会、生活密切相关。下列现象或事实的解释不正确的是( )。
选项
现象或事实
化学解释
A
Fe3O4用于人民币票面文字等处的油墨
Fe3O4是一种红棕色物质
B
祖国七十华诞焰火五彩缤纷
金属元素的焰色试验
C
现代旧房拆除定向爆破用铝热剂
铝热反应放热使建筑物的钢筋熔化
D
金属焊接前用NH4Cl溶液处理焊接处
NH4Cl溶液呈弱酸性
【解析】选A。Fe3O4是磁性氧化物,具有磁性的物质,俗称磁性氧化铁,是黑色物质,不是俗称铁红的氧化铁,故A错误;焰火的五彩缤纷是某些金属元素燃烧显示不同的火焰颜色的展现,故B正确;金属Al能与某些金属氧化物发生铝热反应,并且放出大量热,可使钢铁熔化,所以旧房拆除定向爆破可用铝热剂实现,故C正确;NH4Cl是强酸弱碱盐,水解使溶液呈酸性,铁锈的主要成分是氧化铁,氧化铁能与酸性溶液反应,所以金属焊接前可用NH4Cl溶液处理焊接处铁锈,故D正确。
【点评】本题考查物质的性质及应用,为高频考点,把握物质的性质、发生的反应、性质与用途为解答的关键,侧重分析与应用能力的考查,注意生活与化学的联系,题目难度不大。
80.(2020·雅安一模)化学与生产生活密切相关。下列有关说法正确的是( )。
A.食品包装袋内放置铁粉与放置硅酸干凝胶的作用相同
B.纯碱既可用于清洗油污,也可用于治疗胃酸过多
C.二氧化硫可作葡萄酒的食品添加剂
D.漂白粉长期放置会因氧化而变质
【解析】选C。食品包装袋中放置的铁粉,其目的吸收氧气,防止食品氧化,硅酸干凝胶的作用是吸收水,防止食品受潮发生变质,两种物质的作用不同,故A错误;纯碱可用于清洗油污,但水溶液的碱性较强,不能用于治疗胃酸过多,故B错误;葡萄酒中含有极少量的SO2,其目的是调节酸度、抗氧化和杀菌等作用,故C正确;漂白粉的有效成分是Ca(ClO)2,失效的原因是Ca(ClO)2+CO2+H2O=CaCO3↓+2HClO,2HClOO2↑+H2O,不是发生氧化而变质,故D错误。
81.下列说法正确的是( )。
A.古人煮沸海水制取淡水,现代人可通过向海水中加入明矾实现海水淡化
B.秦始皇统一币制,规定金为上币,铜为下币,金、铜均属于有色金属
C.“结草为庐”所用的秸秆,经现代科技可转化为苯乙酸、苯乙烯等芳香烃
D.我国山水画所用的炭黑与“嫦娥四号”卫星所使用的碳纤维互为同素异形体
【解析】选B。明矾能净水,但不能使海水淡化,故A错误;有色金属指铁、铬、锰以外其他的金属,所以金和铜都属于有色金属,故B正确;苯乙酸含有氧元素,不属于芳香烃,故C错误;碳纤维属于新型纤维材料,不属于碳的同素异形体,故D错误。
82.化学与生活密切相关。下列说法中正确的是( )。
A.水泥、水玻璃、水晶均属于硅酸盐产品
B.防晒霜能够防止强紫外线引起皮肤中蛋白质的盐析
C.利用肥皂水处理蚊虫叮咬,主要是利用肥皂水的弱碱性
D.食品包装盒中的生石灰或铁粉,都可以起到抗氧化作用
【解析】选C。水泥、水玻璃的主要成分为硅酸盐,属于硅酸盐产品,但水晶的主要成分为二氧化硅,不属于硅酸盐,A错误;紫外线能使蛋白质变性,不是盐析,应注意防晒,B错误;铁在食品包装盒中起到了吸收氧气的作用即抗氧化作用,生石灰不能与氧气反应,可以作干燥剂,不能作抗氧化剂,D错误。
83.化学与人类社会的生产、生活有着密切联系。下列叙述中正确的是( )。
A.切开的苹果和纸张久置在空气中变黄原理一致
B.铁制品和铜制品均能发生吸氧和析氢腐蚀
C.高温加热和“84”消毒液均可杀死禽流感病毒
D.误食重金属盐引起人体中毒,可饮用大量的食盐水解毒
【解析】选C。A项,切开的苹果变黄是发生氧化反应,纸张久置变黄是经SO2漂白后生成的无色物质分解导致,原理不一致,错误;B项,铜没有氢活泼,不能发生析氢腐蚀,错误;C项,高温加热和“84”消毒液均能使蛋白质变性,可杀死禽流感病毒,正确;D项,食盐水不能与重金属离子发生反应,所以误食重金属盐不能用食盐水解毒,错误。
84.纵观古今,化学与环境、材料、生产、生活关系密切,下列说法正确的是( )。
A.推广使用煤液化技术,可减少二氧化碳等温室气体的排放
B.刚玉、红宝石的主要成分是氧化铝,玛瑙、分子筛的主要成分是硅酸盐
C.《本草图经》在绿矾项载:“盖此矾色绿,味酸,烧之则赤……”因为绿矾能电离出H+,所以“味酸”
D.“霾尘积聚难见路人”,雾霾所形成的气溶胶有丁达尔效应
【解析】选D。煤液化并没减少碳原子,因此推广使用煤液化技术,不能减少CO2等温室气体的排放,A错误;刚玉、红宝石主要成分是氧化铝,玛瑙的主要成分为二氧化硅、分子筛的主要成分是硅酸盐,B错误;绿矾溶液中FeSO4电离出Fe2+和SO,没有H+电离,“味酸”是因为Fe2+水解,使溶液显酸性,C错误。
85.(2020·南昌一模)化学与生产生活社会密切相关。下列做法不正确的是( )。
A.碳纳米管是一种比表面积大的有机合成纤维,可用作新型储氢材料
B.空间实验室的硅电池板将光能直接转换为电能
C.在家可用食醋代替CO2来增强漂白粉的漂白性
D.“一带一路”是“丝绸之路经济带”和“21世纪海上丝绸之路”的简称。丝绸的主要成分是蛋白质,属于高分子化合物
【解析】选A。碳纳米管主要成分是碳元素,不是有机合成纤维,A错误。
86.化学与生活、社会发展息息相关。下列说法错误的是( )。
A.用“静电除尘”“燃煤固硫”“汽车尾气催化净化”等方法,可提高空气质量
B.“山东疫苗案”涉及的疫苗因未冷藏储运而失效,这与蛋白质变性有关
C.2018年11月福建东港石化“碳九”泄露事件引发社会关注。“碳九”通常是指一系列含9个碳原子的碳氢化合物
D.有人称“一带一路”是“现代丝绸之路”。丝绸的主要成分是纤维素,属于天然高分子化合物
【解析】选D。丝绸的主要成分是蛋白质,属于天然高分子化合物,D错误。
87.(2020·湖北名师联盟一模)化学与生活密切相关。下列说法错误的是( )。
A.泡沫灭火器可用于一般的起火,也适用于电器起火
B.疫苗一般应冷藏存放,以避免蛋白质变性
C.家庭装修时用水性漆替代传统的油性漆,有利于健康及环境
D.电热水器用镁棒防止内胆腐蚀,原理是牺牲阳极的阴极保护法
【解析】选A。泡沫灭火器中加入的主要是碳酸氢钠和硫酸铝溶液,两者混合的时候发生双水解反应,生成大量的二氧化碳气体泡沫,该泡沫喷出进行灭火。但是,喷出的二氧化碳气体泡沫中一定含水,形成电解质溶液,具有一定的导电能力,可能导致触电或电器短路,A错误。疫苗是指用各类病原微生物制作的用于预防接种的生物制品。由于疫苗对温度比较敏感,温度较高时,会因为蛋白质变性,而失去活性,所以疫苗一般应该冷藏保存,B正确。油性漆是指用有机物作为溶剂或分散剂的油漆;水性漆是指用水作为溶剂或分散剂的油漆,使用水性漆可以减少有机物的挥发对人体健康和室内环境造成的影响,C正确。电热水器内胆连接一个镁棒,就形成了原电池,因为镁棒比较活泼所以应该是原电池的负极,从而对正极的热水器内胆(多为不锈钢或铜制)起到了保护作用,这种保护方法为:牺牲阳极的阴极保护法,D正确。
【点睛】本题是一道比较传统的化学与生产生活相关的问题,需要学生能够熟悉常见化学物质的性质和用途,同时能用化学原理解释生产生活中的某些过程。需要指出的是。选项D中的牺牲阳极的阴极保护法,实际指的是形成原电池的保护方法。
88.(2020·吉林德惠一模)下列有关化学与生产、生活的说法中,不正确的是( )。
A.陶瓷、水泥和玻璃都属于硅酸盐产品
B.低温下甲醇与水蒸气催化制氢,该反应属于氧化还原反应
C.铝合金的大量使用归功于人们能使用焦炭从氧化铝中获得铝
D.屠呦呦用乙醚从青蒿中提取出对治疗疟疾有特效的青蒿素,该过程包括萃取操作
【解析】选C。陶瓷、水泥和玻璃的主要成分均为硅酸盐,都属于硅酸盐产品,故A正确;甲醇与水蒸气催化制氢,H元素的化合价发生变化,为氧化还原反应,故B正确;Al为活泼金属,应选电解熔融氧化铝的方法冶炼Al,故C错误;用乙醚从青蒿中提取出对治疗疟疾有特效的青蒿素,是利用溶解性的差异分离的,为萃取分液法,故D正确。
89.(2020·苏州一模)化学与人类的生产、生活密切相关。下列说法正确的是( )。
A.含有氟化钠等氟化物的牙膏有害健康,应禁止使用
B.油脂属于高分子化合物,使用一定的油脂能促进人体对某些维生素的吸收
C.将少量二氧化硫添加于红酒中可以起到杀菌和抗氧化作用,是法律允许的做法
D.废旧电池应集中处理主要是要回收其中的金属材料
【解析】选C。氟元素可以帮助人体形成骨骼和牙齿,缺氟易患龋齿,故A错误;油脂既能运送营养素,也能作为维生素A、D、E、K的溶剂,它们必须溶在油脂里面,才会被消化吸收,但油脂是小分子,不是高分子,故B错误;将二氧化硫添加于红酒中,利用了SO2具有杀菌作用和抗氧化特性,故C正确;废旧电池含有汞、镉等重金属,用完随便丢弃容易造成环境污染,应集中回收处理,防止污染土壤与水体,故D错误。
90.(2020·西宁一模)化学与生活密切相关,下列说法正确的是( )。
A.硅酸钙可用于生产黏合剂和防火剂
B.改燃煤为燃气,可以减少废气中SO2等有害物质的排放量
C.合成纤维、人造纤维及碳纤维都属于有机高分子材料
D.发泡塑料饭盒适用于微波炉加热食品,不适于盛放含油较多的食品
【解析】选B。硅酸钠可用于生产黏合剂和防火剂,硅酸钙难溶于水,不能用于生产黏合剂和防火剂,A错误;天然气燃烧生成二氧化碳和水,因此改燃煤为燃气,可以减少废气中SO2等有害物质的排放量,B正确;碳纤维是一种纤维状碳材料,不属于有机高分子材料,C错误;发泡塑料饭盒主要材质是高分子材料,发泡塑料饭盒不适用于微波炉加热食品,高分子材料能被油脂缓慢的溶解,所以发泡塑料饭盒不适于盛放含油较多的食品,D错误。
91.(2020·银川一模)下列说法正确的是( )。
A.食盐抗结剂K4[Fe(CN)6](黄血盐)可用KCN和FeCl2代替
B.ClO2和75%酒精均可用于新冠肺炎期间消毒,二者杀菌原理相同
C.添加碱性蛋白酶等水解酶的洗衣粉去污能力更好,水温越高酶的活性越高
D.用超临界液态CO2代替有机溶剂萃取大豆油,有利于环保
【解析】选D。KCN有剧毒,不能用于食品添加剂,故A错误;酒精可使病菌细胞脱水,ClO2具有强氧化性而杀菌消毒,二者的原理不同,故B错误;温度升高,可使蛋白质变性,使酶失去活性,故C错误;用超临界液态CO2代替有机溶剂萃取大豆油,可减少有机溶剂的使用,有利于环保,故D正确。
92.(2020·银川二模)化学与社会、环境密切相关,下列有关说法正确的是( )。
A.绿色化学的核心是应用化学原理对环境污染进行治理
B.“梨花淡自柳深青,柳絮飞时花满城”中柳絮的主要成分和棉花的主要成分相同,都是合成纤维
C.高纯度的二氧化硅广泛用于制作光导纤维,光导纤维遇强碱会“断路”
D.对“地沟油”蒸馏可以获得汽油
【解析】选C。“绿色化学”的核心就是要利用化学原理从源头消除污染,不是用化学原理对环境污染进行治理,A选项错误;柳絮的主要成分和棉花的主要成分相同,都是纤维素,B选项错误;二氧化硅能用于制光导纤维,二氧化硅能与氢氧化钠溶液反应,生成硅酸钠和水,所以光导纤维遇强碱会“断路”,C选项正确;“地沟油”的主要成分是油脂,而汽油是烃的混合物,所含元素的种类不同,所以不能通过蒸馏“地沟油”获得汽油,D选项错误。
93.(2020·吕梁一模)化学与人类的生活、生产息息相关,下列说法不正确的是( )。
A.生活中常用小苏打来治疗胃酸过多
B.水泥、陶瓷、玻璃工业的生产原料中都用到了石灰石
C.硫酸钡可用于胃肠X射线造影检查
D.双氧水、高锰酸钾溶液可杀死埃博拉病毒,其原理与漂白粉消毒饮用水的原理相同
【解析】选B。A选项,生活中常用小苏打、氢氧化铝来治疗胃酸过多,故A正确;B选项,水泥主要原料是黏土、石灰石、石膏,陶瓷主要原料是黏土,玻璃工业主要原料是碳酸钠、碳酸钙、二氧化硅,因此生产原料中不是都用到了石灰石,故B错误;C选项,硫酸钡男溶于水和酸,可用于胃肠X射线造影检查,故C正确;D选项,双氧水、高锰酸钾溶液具有强氧化性,可用于杀死埃博拉病毒,漂白粉消毒饮用水主要是氢氧化性,因此原理都相同,故D正确。
94.化学与生活、生产密切相关。下列说法错误的是( )。
A.铁质器件附有铜质配件,在接触处易生铁锈
B.燃煤中加入生石灰可有效减少污染物的排放量
C.二氧化硫可广泛用于食品的漂白
D.漂白粉可作棉、麻的漂白剂,也可用作环境的消毒剂
【解析】选C。铁质器件附有铜配件时,在接触电解质溶液时,铁是原电池的负极,易被腐蚀生成铁锈,故A正确;利用生石灰可以“固硫”,反应为2CaO+2SO2+O2=2CaSO4,所以可以减少二氧化硫的排放,故B正确;SO2不能用于漂白食品,故C错误;漂白粉具有强氧化性、漂白性,可作棉、麻的漂白剂,也可用作环境的消毒剂,故D正确。
95.从古至今化学与生产、生活密切相关。下列说法正确的是( )。
A.我国已能利用3D打印技术,以钛合金粉末为原料,通过激光熔化逐层堆积,来制造飞机钛合金结构件。高温时可用金属钠还原相应的氯化物来制取金属钛
B.“天宫二号”使用的碳纤维,是一种新型有机高分子材料
C.推广使用煤液化技术,可减少二氧化碳等温室气体的排放
D.汉代烧制出“明如镜、声如磬”的瓷器,其主要原料为石灰石
【解析】选A。钠与熔融的盐反应发生置换反应,生成相应的单质,所以高温时可用金属钠还原相应的氯化物来制取金属钛,故A正确;碳纤维属于无机材料,故B错误;煤的组成元素主要是碳,完全燃烧生成二氧化碳,液化后,不能减少二氧化碳的排放,故C错误;瓷器由黏土烧制而成,瓷器的主要原料为黏土,故D错误。
96.化学与生活密切相关,下列说法正确的是( )。
A.中国天眼用到碳化硅,芯片用到高纯硅,石英玻璃用到硅酸盐
B.《本草经集注》中关于鉴别硝石(KNO3)和朴硝(Na2SO4)的记载:“以火烧之,紫青烟起,乃真硝石也”,该方法应用了焰色反应
C.宋·王希孟《千里江山图》卷中的绿色颜料铜绿的主要成分是氢氧化铜
D.“笔、墨、纸、砚”在中国传统文化中被称为“文房四宝”,用石材制作砚台的过程是化学变化
【解析】选B。石英玻璃的主要成分为二氧化硅,不是硅酸盐。选项A错误;鉴别KNO3和Na2SO4,利用钾元素和钠元素的焰色反应不同,钠元素焰色反应为黄色,钾元素焰色反应为透过钴玻璃为紫色。选项B正确;铜绿的主要成分是碱式碳酸铜。选项C错误;有新物质生成的变化是化学变化,用石材制作砚台的过程没有新物质生成,属于物理变化。选项D错误。
97.化学与社会、生活密切相关。对下列现象或事实的解释正确的是( )。
选项
现象或事实
解释
A
福尔马林可作食品的保鲜剂
福尔马林是甲醛的水溶液,可使蛋白质变性
B
“地沟油”禁止食用,但可以用来制肥皂
地沟油的主要成分是高级脂肪酸甘油酯,可以用于制肥皂(皂化反应)
C
石英能用于生产光导纤维
石英的主要成分是SiO2,SiO2有导电性
D
在食物中可适量使用食品添加剂
食品添加剂可以增加食物的营养成分
【解析】选D。甲醛有毒,不可用作食品的保鲜剂,A项错误;SiO2没有导电性,C项错误;食品添加剂不是营养成分,D项错误。
98.(2020·张家口一模)化学与生活密切相关。下列叙述错误的是( )。
A.镍铬烤瓷牙是一种由镍铬合金制成的牙齿,它耐腐蚀,价格低廉,是国内做的最多的烤瓷牙,28号镍元素属于过渡元素
B.燃放烟花是利用了某些金属元素的焰色试验
C.氢氧化铝是医用胃酸中和剂的一种
D.青花瓷、石英玻璃的主要成分都是硅酸盐
【解析】选D。镍铬烤瓷是镍铬合金,物质的性质如硬度、耐腐蚀性等均优于Ni和Cr,用途比Ni和Cr更广泛,其中Ni的原子序数为28,属于过渡性的副族元素,故A正确;焰色试验为元素的性质,燃放烟花是某些金属元素焰色试验所呈现出来的不同色彩,故B正确;氢氧化铝具有弱碱性,能与盐酸中和反应生成氯化铝和水,胃酸的成分中含有盐酸,所以氢氧化铝是医用的胃酸中和剂,故C正确;石英玻璃的主要成分是二氧化硅,不是硅酸盐,故D错误。
99.(2020·安庆一模)化学与生产、生活密切相关。下列有关说法不正确的是( )。
A.锅炉煤改气可减少SO2、CO、粉尘对大气的污染
B.硫酸可用于精炼石油、金属加工前的酸洗及制取某些挥发性酸
C.“碳纳米泡沫”被誉为第五形态单质碳,与金刚石互为同素异形体
D.古丝绸之路贸易中的陶瓷、茶叶、丝绸、中草药的主要成分都是有机物
【解析】选D。锅炉煤改气可减少SO2、CO、粉尘对大气的污染,A正确;硫酸可用于精炼石油、金属加工前的酸洗及制取某些挥发性酸,B正确; “碳纳米泡沫”是单质碳,与金刚石互为同素异形体,故C正确;古丝绸之路贸易中的陶瓷的主要成分是硅酸盐,属于无机物,故D错误。
100.(2020·黄山一模)化学与生活、生产密切相关,下列说法错误的是( )。
A.用灼烧的方法可以区分蚕丝和人造纤维
B.按照规定对生活废弃物进行分类放置有利于保护环境
C.纳米铁粉可以高效地去除被污染水体中的Pb2+、Cu2+、Cd2+、Hg2+等重金属离子,其本质是纳米铁粉对重金属离子较强的物理吸附
D.光导纤维是无机非金属材料,合成纤维是有机高分子材料
【考点】无机非金属材料,氨基酸、蛋白质的结构和性质特点
【解析】选C。蛋白质灼烧产生烧焦羽毛的气味,所以用灼烧的方法可以区分蚕丝和人造纤维,故A项不符合题意;垃圾分类有利于环境的保护和资源的再利用,符合保护环境的措施,故B项不符合题意;纳米铁粉可以高效地去除被污染水体中的Pb2+、Cu2+、Cd2+、Hg2+等重金属离子,其本质是纳米铁粉和Pb2+、Cu2+、Cd2+、Hg2+等发生置换反应,故C项符合题意;光导纤维的成分为二氧化硅,属于无机非金属材料,塑料、合成纤维和合成橡胶均属于有机高分子材料,故D项不符合题意。
101.(2020·梅州一模)化学与生活密切相关,下列说法错误的是( )。
A.泡沫灭火器可用于一般的起火,也适用于电器起火
B.用K2FeO4处理自来水,既可杀菌消毒又可除去悬浮杂质
C.蒸馏法是常用的海水淡化的方法之一
D.黏土既是制水泥的原料又是制陶瓷的原料
【解析】选A。泡沫灭火器中加入的主要是碳酸氢钠和硫酸铝溶液,两者混合的时候发生双水解反应,生大量的二氧化碳气泡,含有大量的电解质,不适用于电器起火,A错误;用K2FeO4处理自来水,K2FeO4形成的溶液中,+6价的铁变为+3价,有强氧化性,可以杀菌,铁离子水解生成氢氧化铁胶体,可以去除悬浮物质,B正确;蒸馏是分离和提纯液态混合物常用的方法之一,是分离沸点不同的液体混合物的一种方法,蒸馏法是人类最早使用的淡化海水的方法,技术和工艺比较完备,C正确;水泥以粘土和石灰石为主要原料;陶瓷的原料是粘土,黏土既是制水泥的原料又是制陶瓷的原料,D正确。
102.(2020·贵阳一模)化学与生产、生活息息相关。下列说法不正确的是( )。
A.活性炭可用于杀菌和除异味
B.镁可用于制造信号弹和焰火
C.氯化钠可用于配制生理盐水
D.碘酸钾可用作加碘食盐的添加剂
【解析】选A。活性炭具有吸附性,能除异味,但不能杀菌消毒,A项错误;因为镁燃烧发出耀眼的白光,所以可以制造信号弹和烟火,B项正确;生理盐水的成分就是氯化钠,所以可以用氯化钠配制,C项正确;食盐中的碘元素主要是碘酸钾,所以碘酸钾可以作为加碘食盐的添加剂,D项正确。
103.(2020·贵阳一模)化学与生活密切相关,下列说法正确的是( )。
A.焰色试验是物质灼烧时火焰呈现的颜色变化,属于化学变化
B.对“地沟油”进行分馏可得到汽油
C.漂白粉长期暴露在空气中最后会变质失效
D.氯气溶于水生成的次氯酸有强氧化性,可以起净水和杀菌消毒作用
【解析】选C。焰色试验属于物理变化,故A错误;地沟油属于油脂,汽油属于矿物油,故B错误;漂白粉长期暴露在空气中,会与空气中的CO2、H2O反应生成的HClO,HClO光照分解成HCl和O2而失效,故C正确;HClO有杀菌消毒作用,没有净水的作用,故D错误。
104.(2020·郑州第二次质量预测)化学与生活密切相关。下列说法错误的是( )。
A.棉花、蚕丝、腈纶均为天然纤维
B.淀粉可用于制取葡萄糖、乙醇、乙酸
C.氢氧化铝可用于中和胃酸过多
D.纯碱溶液可用于去除餐具表面的油污
【解析】选A。棉花、蚕丝均为天然纤维,腈纶不是天然纤维,故A错误;淀粉是多糖,水解生成葡萄糖,葡萄糖发酵生成乙醇,乙醇氧化生成乙酸,故B正确;氢氧化铝是两性氢氧化物,氢氧化铝可用于中和胃酸过多,故C正确;纯碱水解后溶液呈碱性,可以用于去除餐具表面的油污,故D正确。
105.(2020·哈尔滨第二次调研)化学与生活、社会可持续发展密切相关,下列叙述错误的是( )。
A.CO2的大量排放会导致酸雨的形成
B.黄河三角洲的形成体现了胶体聚沉的性质
C.推广使用燃料电池汽车,可减少颗粒物、CO等有害物质的排放
D.高纯度的二氧化硅广泛用于制作光导纤维,光导纤维遇强碱会“断路”
【解析】选A。正常雨水中溶解二氧化碳,酸雨与N、S的氧化物有关,SO2的大量排放会导致酸雨的形成,CO2的大量排放会导致温室效应,故A错误;黄河三角洲的形成,为土壤胶体在海水中电解质作用下发生聚沉,体现胶体聚沉的性质,故B正确;燃料电池可减少颗粒物、CO等有害物质的排放,则推广使用燃料电池汽车,减少化石能源的使用,故C正确;高纯度的二氧化硅广泛用于制作光导纤维,二氧化硅可与强碱反应,导致光导纤维溶解“断路”,故D正确。
106.(2020·哈尔滨第一次调研)化学与生活密切相关。下列叙述不正确的是( )。
A.二氧化硅是将太阳能转变为电能的常用材料
B.中国古代利用明矾溶液的酸性清除铜镜表面的铜锈
C.使用含钙离子浓度较大的地下水洗衣服,肥皂去污能力差
D.汉代烧制出“明如镜、声如磬”的瓷器,其主要原料为黏土
【解析】选A。单质硅可用于制作太阳能电池的原料,太阳能电池可将太阳能转化为电能,二氧化硅是光导纤维的成分,故A错误;明矾溶液中Al3+水解使溶液呈酸性,铜锈为Cu2(OH)2CO3,能够溶于酸性溶液,可以利用明矾溶液的酸性清除铜镜表面的铜锈,故B正确;含钙离子浓度较大的地下水能够与高级脂肪酸钠反应生成高级脂肪酸钙沉淀,去污能力减弱,故C正确;瓷器由黏土烧制而成,瓷器的主要原料为黏土,故D正确。
107.(2020·哈尔滨第一次调研)化学与社会、生产生活和科技都密切相关。下列说法正确的是( )。
A.在军舰船底镶嵌锌块作正极,以防船体被蚀
B.“天宫二号”使用的碳纤维是一种新型有机高分子材料
C.SO2具有氧化性,可用于漂白纸浆
D.维生素C易被氧气氧化,用作食品抗氧化剂
【解析】选D。锌的活泼性强于铁,军舰船底镶嵌锌块作负极,以防船体被腐蚀,为金属的牺牲阳极的阴极保护法,故A错误;碳纤维成分为碳单质,是无机物,不是有机高分子材料,故B错误;二氧化硫可用于漂白纸浆是利用了二氧化硫的漂白性,不是二氧化硫的氧化性,故C错误;维生素C具有还原性,则用作食品抗氧化剂,故D正确。
108.(2020·济南一模)新冠肺炎疫情出现以来,一系列举措体现了中国力量。在各种防护防控措施中,化学知识起了重要作用,下列有关说法错误的是( )。
A.使用84消毒液杀菌消毒是利用HClO或ClO-的强氧化性
B.使用医用酒精杀菌消毒的过程中只发生了物理变化
C.N95型口罩的核心材料是聚丙烯,属于有机高分子材料
D.医用防护服的核心材料是微孔聚四氟乙烯薄膜,其单体四氟乙烯属于卤代烃
【解析】选B。84消毒液的主要成分是NaClO,ClO-能发生水解生成HClO,HClO或ClO-具有强氧化性能使蛋白质变性,从而起到杀菌消毒的作用,故A说法正确;酒精能使蛋白质变性,属于化学变化,故B说法错误;聚丙烯是由丙烯发生加聚反应得到,即聚丙烯属于高分子材料,故C说法正确;四氟乙烯的结构简式为CF2=CF2,仅含有C和F两种元素,即四氟乙烯属于卤代烃,故D说法正确。
109.(2020·日照三模)化学与生活密切相关。下列说法正确的是( )。
A.可以注射消毒液杀灭人体内的新型冠状病毒
B.干粉灭火器主要用于扑救有机溶剂、可燃气体和电气设备的初期火灾
C.家蚕丝心蛋白水解生成的甘氨酸和丙氨酸共能形成3种二肽
D.骨水泥(骨粘固剂)的主要成分聚甲基丙烯酸甲酯的单体是甲基丙烯酸和甲醇
【解析】选B。将消毒液注入人体,可导致人体蛋白质变性,危害人体生命安全,A错误;干粉灭火器主要用于扑救有机溶剂、可燃气体和电气设备的初期火灾,B正确;用A代表甘氨酸,用B代表丙氨酸,二者可形成4种二肽:A-A、B-B、A-B、B-A,C错误;骨水泥(骨粘固剂)的主要成分聚甲基丙烯酸甲酯的单体是甲基丙烯酸甲酯,D错误。
2021届高考模拟题精细分类—化学与STES6化学与医药(含解析): 这是一份2021届高考模拟题精细分类—化学与STES6化学与医药(含解析),共5页。
2021届高考模拟题精细分类—化学与STES3化学与材料(含解析): 这是一份2021届高考模拟题精细分类—化学与STES3化学与材料(含解析),共12页。
2021高考模拟题精细分类—氧化还原反应 专题8 无机反应分析型(含解析): 这是一份2021高考模拟题精细分类—氧化还原反应 专题8 无机反应分析型(含解析),共25页。试卷主要包含了,其主要反应为等内容,欢迎下载使用。

