简答题集训之重点填空汇编(解析版)
展开(1)天然存在的最硬的物质是___________(填名称),它通常用来裁玻璃、切割大理石等。
(2)为抗击新冠肺炎疫情而修建的火神山医院,铺设了3万平方米的HDPE(高密度聚乙烯)防渗膜,防止污水渗入地下。HDPE防渗膜属于_______(选填“天然”“合成”或“金属”)材料。
(3)牙膏的pH约为9,说明牙膏显__________(选填“酸”“中”或“碱”)性。
(4)市售“自热米饭”的自热原理是:加入的水与发热包中的生石灰接触,反应并放出大量的热。该反应的化学方程式为__________。
【答案】 (1). 金刚石 (2). 合成 (3). 碱 (4).
【详解】(1)天然存在的最硬的物质是金刚石。
(2)HDPE(高密度聚乙烯)防渗膜属于合成材料。
(3)牙膏的pH约为9,pH大于7,显碱性。
(4)水与发热包中的生石灰接触,发生的反应为水和氧化钙反应生成氢氧化钙,化学方程式为CaO+H2O=Ca(OH)2。
2.郑万高铁襄阳至保康段正在紧张施工中,高铁让襄阳人出行更为方便。
(1)架设高铁的铁轨不是纯铁制造,而是用锰钢制造,因为与纯铁比较,锰钢具有___________等突出的优点(填字母序号)。
A 韧性好、硬度大 B 可塑性好、易加工
(2)高铁经过汉江时架设了一座美丽的大桥,在大桥上方的钢梁表面刷漆,主要是为了防止钢梁与_________、水蒸气接触而锈蚀。
【答案】 (1). A (2). 氧气
【分析】
合金的强度和硬度一般比组成它的纯金属更高,抗腐蚀性能等也比组成它的纯金属更好;但是,大多数合金的熔点比它的纯金属的熔点低,导电、导热性能比它的纯金属差;金属铁锈蚀的条件是铁与水、空气中氧气接触。
【详解】(1)架设高铁的铁轨不是纯铁制造,而是用锰钢制造,因为与纯铁比较,锰钢具有韧性好、硬度大等突出的优点,锰钢硬度大,不具有可塑性好、易加工特点;故填:A。
(2)高铁经过汉江时架设了一座美丽的大桥,在大桥上方的钢梁表面刷漆,主要是为了防止钢梁与氧气、水蒸气接触而锈蚀。
3.纽扣电池是生活中常用的电源,下图是银锌纽扣电池的构造示意图,回答下列问题。
(1)纽扣电池的外壳可以加工得很薄,说明金属具有_____性。
(2)氧化银加热分解可以得到两种单质,其化学反应方程式为_______。
(3)该电池中涉及的铁、锌、银三种金属,它们的金属活动性由强到弱的顺序是_____,为了验证该结论,某同学向质量、外形相同的铁片、锌片、银片中分别加入足量15%的稀盐酸,以下现象中不能成为该结论证据的是________(填序号)。
A 银表面没有气泡生成
B 铁表面最终生成气体的总量比锌多
C 铁表面产生气泡的速率比锌慢
【答案】 (1). 延展性 (2). (3). 锌、铁、银 (4). B
【详解】(1)纽扣电池外壳可以加工得很薄,说明金属具有延展性;
(2)氧化银加热分解生成银和氧气,其化学反应方程式为;
(3)根据金属性顺序可知,铁、锌、银三种金属活动性由强到弱的顺序是锌、铁、银;
A、银表面没有气泡生成,说明银不能与盐酸反应,证明银排在氢后,故正确;
B、铁表面最终生成气体的总量比锌多,不能证明活动性强弱,故错误;
C、铁表面产生气泡的速率比锌慢,证明铁不如锌活泼,故正确。故选B。
4.今年新冠病毒肆虐全球,抗疫过程我们用到了多种材料。
(1)医用口罩、隔离服、防护罩中的材料大部分是______(填“天然”或“合成”)材料。
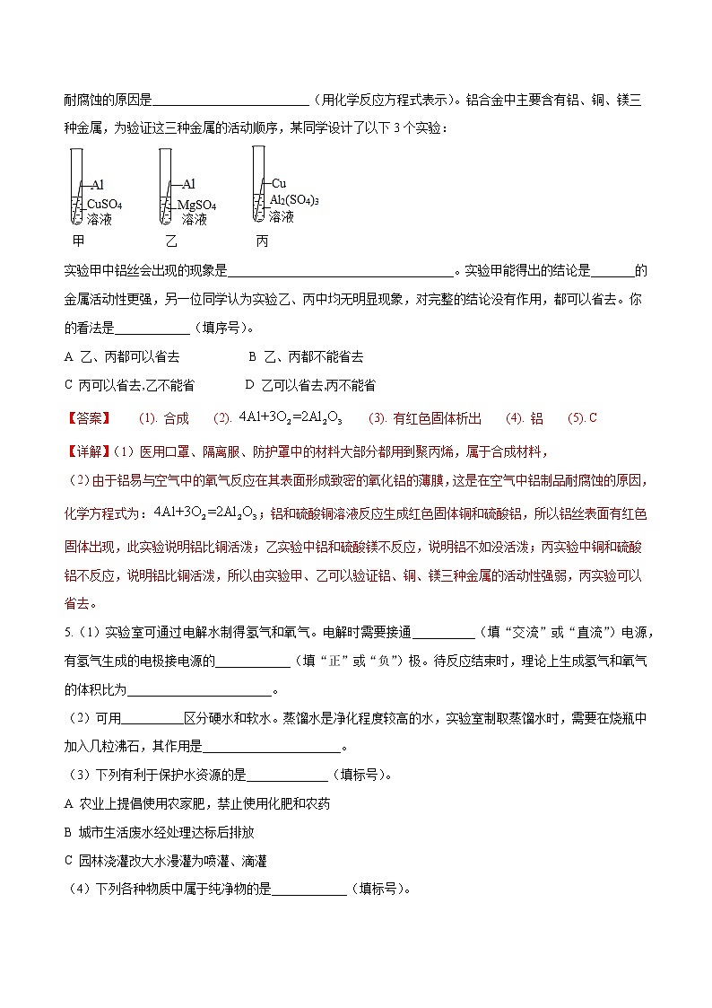
(2)修建火神山、雷神山两座医院时,用到了大量铝合金材料,铝合金密度小、硬度大、耐腐蚀。铝制品耐腐蚀的原因是_________________________(用化学反应方程式表示)。铝合金中主要含有铝、铜、镁三种金属,为验证这三种金属的活动顺序,某同学设计了以下3个实验:
实验甲中铝丝会出现的现象是____________________________________。实验甲能得出的结论是_______的金属活动性更强,另一位同学认为实验乙、丙中均无明显现象,对完整的结论没有作用,都可以省去。你的看法是____________(填序号)。
A 乙、丙都可以省去 B 乙、丙都不能省去
C 丙可以省去,乙不能省 D 乙可以省去,丙不能省
【答案】 (1). 合成 (2). (3). 有红色固体析出 (4). 铝 (5). C
【详解】(1)医用口罩、隔离服、防护罩中的材料大部分都用到聚丙烯,属于合成材料,
(2)由于铝易与空气中的氧气反应在其表面形成致密的氧化铝的薄膜,这是在空气中铝制品耐腐蚀的原因,化学方程式为:;铝和硫酸铜溶液反应生成红色固体铜和硫酸铝,所以铝丝表面有红色固体出现,此实验说明铝比铜活泼;乙实验中铝和硫酸镁不反应,说明铝不如没活泼;丙实验中铜和硫酸铝不反应,说明铝比铜活泼,所以由实验甲、乙可以验证铝、铜、镁三种金属的活动性强弱,丙实验可以省去。
5.(1)实验室可通过电解水制得氢气和氧气。电解时需要接通__________(填“交流”或“直流”)电源,有氢气生成的电极接电源的____________(填“正”或“负”)极。待反应结束时,理论上生成氢气和氧气的体积比为_______________________。
(2)可用__________区分硬水和软水。蒸馏水是净化程度较高的水,实验室制取蒸馏水时,需要在烧瓶中加入几粒沸石,其作用是______________________。
(3)下列有利于保护水资源的是_____________(填标号)。
A 农业上提倡使用农家肥,禁止使用化肥和农药
B 城市生活废水经处理达标后排放
C 园林浇灌改大水漫灌为喷灌、滴灌
(4)下列各种物质中属于纯净物的是____________(填标号)。
A 苏打水 B 稀盐酸 C 果汁 D 雨水 E 水
【答案】 (1). 直流 (2). 负 (3). 2:1 (4). 肥皂水 (5). 防止暴沸 (6). B、C (7). E
【详解】电解水需要通入直流电,电解水时正极出现氧气,负极出现氢气;反应结束时,理论上生成氢气和氧气的体积比为2:1。因此(1)实验室可通过电解水制得氢气和氧气。电解时需要接通直流电源,有氢气生成的电极接电源的负极。待反应结束时,理论上生成氢气和氧气的体积比为2:1。
(2)可用肥皂水区分硬水和软水,泡沫多的是软水,泡沫少的是硬水。蒸馏水是净化程度较高的水,实验室制取蒸馏水时,需要在烧瓶中加入几粒沸石,其作用是防止暴沸。
(3)A、应该是减少使用化肥和农药而不是禁止,错误;B、城市生活废水经处理达标后排放C、园林浇灌改大水漫灌为喷灌、滴灌,正确符合题意,因此选择B、C。
(4)A 苏打水,B 稀盐酸, C 果汁, D 雨水这四种物质都是水和其他物质的混合物,只有E 水是纯净物,因此选择E。
6.化学与生产、生活、能源、环境、健康息息相关.
(1)请将下列物质和对应的用途连线_______
(2)84消毒液、医用口罩、医用酒精在新冠病毒防疫中起到重要的作用。
①84消毒液成分为次氯酸钠(NaClO)、表面活性剂和水等,次氯酸钠中氯元素的化合价为_______。
②医用口罩对细菌、病毒有较强的阻隔作用。取口罩体中层材料灼烧,观察到卷曲成团,冷却后凝固成坚硬的小球,则该材料的主要成分属于___(填“天然纤维”或“合成纤维”)。
③75%的医用酒精可以灭活新冠病毒,其溶质是________。
(3)全球能源结构正在向多元、清洁、低碳转型。下表是我国能源结构变化的调整表,请依据表中数据回答相关问题:
注:其它可再生能源是指太阳能、风能等能源。
①化石燃料是目前应用最广泛的能源,但其不可再生且燃烧会对环境造成污染。在2015年我国能源结构中,占比最小的化石燃料是____________。
②从2015、2030、2050年能源结构变化看出,占比增加最多的能源是_______。
【答案】 (1). (2). +1 (3). 合成纤维 (4). 酒精(或C2H5OH) (5). 天然气 (6). 其他可再生能源
【解析】
【详解】(1)小苏打的主要成分是NaHCO3,可与酸反应,胃酸的主要成分是HCl,因此小苏打用于治疗胃酸过多;石墨可以导电,因此石墨用于做电极;稀有气体经过电能的激发可以发出不同颜色的光,因此稀有气体用于做霓虹灯。故答案为:;
(2)①根据化合物中各元素化合价代数和为0,Na显+1价,O显-2价,因此Cl显+1价;
②根据题目所给现象“灼烧后观察到卷曲成团,冷却后凝固成坚硬的小球”,可知该材料为合成材料;
③医用酒精是酒精和水的混合物,在有水的液体混合物中,不论水的含量多少,都以水为溶剂,因此医用酒精中的溶质是酒精(或C2H5OH);
(3)根据表格内的信息可发现,在化石能源:煤、石油、天然气中,2015年天然气的使用量是最低的,为23%;继续根据表格信息可知,从2015~2050所有能源的增量中,其他可再生能源的增量最多的,有13%,故占比增量最大的能源是其他可再生能源。
7..写出下列反应的化学方程式。
(1)碳在氧气中充分燃烧_____________。
(2)氧化铜与氢气在加热条件下反应_____________。
(3)氢氧化钠溶液与稀盐酸混合_________________
【答案】 (1). (2). (3).
【详解】(1)碳在氧气中充分燃烧生成二氧化碳,反应的化学方程式为:。
(2)氧化铜与氢气在加热条件下,氢气还原氧化铜生成铜与水,反应的化学方程式为:。
(3)氢氧化钠溶液与稀盐酸混合,发生中和反应生成氯化钠和水,反应的化学方程式为:。
8.金属材料广泛应用于生产、生活中。
(1)如图台灯中,铜质插头是利用了金属铜的__________性(填“导电”或“导热”)。灯管后面的反光片为铝箔。铝在空气中与氧气反应,生成氧化铝,反应的化学方程式为___________。
(2)明代宋应星所著《天工开物》中记载了我国古代炼铁方法。现代工业利用高炉炼铁,其主要反应原理是一氧化碳与氧化铁的反应,该反应的化学方程式为__________。
(3)某锌粉含有铜、镁中的一种杂质,取该样品6.5g与足量稀盐酸充分反应,生成氢气0.21g,该锌粉中含有的杂质是__________。另取一定量该样品放入硫酸铜溶液中,充分反应后过滤,得到滤渣和滤液。将滤渣洗浄,滴入稀硫酸,有气泡产生,则滤液中一定含有的溶质是__________(填化学式)。
【答案】 (1). 导电 (2). (3). (4). 镁 (5). MgSO4
【分析】
铝和氧气生成氧化铝,镁和硫酸铜反应生成硫酸镁和铜,镁和稀硫酸反应生成硫酸镁和氢气,锌和稀硫酸反应生成硫酸锌和氢气。
【详解】(1)铜具有导电性,故铜质插头是利用了金属铜的导电性。铝在空气中与氧气反应,生成氧化铝,反应的化学方程式为。
(2)现代工业利用高炉炼铁,其主要反应原理是一氧化碳与氧化铁高温反应生成铁和二氧化碳,故该反应的化学方程式为。
(3)锌和稀盐酸反应生成氯化锌和氢气,镁和稀盐酸反应生成氯化镁和氢气,铜和稀盐酸不反应,反应的关系式为,,则6.5g锌与稀盐酸充分反应生成0.2g氢气,样品6.5g与足量稀盐酸充分反应,生成氢气0.21g,说明杂质也能与稀盐酸反应,故该锌粉中含有的杂质是镁。样品中含有镁,镁的金属活动性比锌强,则镁先和硫酸铜反应生成硫酸镁和铜,充分反应后过滤,得到滤渣和滤液,将滤渣洗净,滴入稀硫酸,有气泡产生,说明滤渣中一定含有锌,可能含有镁,则滤液中一定含有的溶质是硫酸镁,化学式为MgSO4。
9.阅读下面的短文,回答有关问题
新型灭菌消毒剂——ClO2
目前,新冠肺炎疫情肆虐全球。为抑制新冠病毒传播,“含氯消毒剂”被广泛使用,其中就包含一种新型灭菌消毒剂——ClO2在通常情况下,CIO2是一种有刺激性气味的黄绿色气体,溶点-59℃,沸点11°C。在常温下,1L水中大约能溶解2.9gClO2。ClO2受热或者见光易分解,具有强氧化性和很强的腐蚀性。含有2%的ClO2和0.085%Na2CO3的水溶液无色、无臭、无腐蚀性,常温下稳定,不易分解;该溶液用于杀菌、消毒的同时,还有除臭、防霉、保鲜等作用,是特性优良,高效安全的消毒剂。我国从2000起就逐渐用ClO2取代氯气(Cl2)对饮用水进行消毒。
(1)ClO2的名称是_____________,分子中氯元素的化合价是______________。
(2)下列消毒剂中,不属于“含氯消毒剂”的是____________(填字母序号)。
A84消毒液(含 NaClO)
B双氧水
C氯气
D过氧乙酸(C2H4O3)
(3)ClO2的化学性质有_____________(写出两点即可)。
(4)下列有关ClO2的说法正确的是_____________(填字母序号)。
A0℃时,ClO2为黄绿色气体
B常温下,100g水中大约能溶解0.29gClO2
C用棕色试剂瓶盛装ClO2并置于冷暗处保存
DClO2溶液浓度越小杀菌效果越差
(5)ClO2遇热水生成次氯酸(HClO)和两种气态单质。完成该反应的化学方程式:______+______+______。
【答案】 (1). 二氧化氯 (2). +4 (3). BD (4). ClO2受热或者见光易分解、有强氧化性、很强的腐蚀性(写出两点即可) (5). BCD (6). (7). (8). (不要求顺序)
【分析】
充分阅读文献内容,获取信息;利用化学式计算化合价,根据质量守恒定律书写化学方程式。
【详解】(1)ClO2的名称是二氧化氯,设氯元素的化合价是x,根据化合物中正负化合价的代数和为零有:x+(-2)×2=0,解得x=+4;
(2)含氯消毒剂必须含有氯元素,所以含氯消毒剂是84消毒液(含 NaClO)和氯气(Cl2),双氧水、过氧乙酸(C2H4O3)不是含氯消毒剂,故选BD;
(3)根据文章叙述ClO2的化学性质有:ClO2受热或者见光易分解,具有强氧化性和很强的腐蚀性;
(4)A、根据文章叙述,ClO2常温为黄绿色气体,ClO2溶点-59℃,沸点11°C,所以 0℃时,ClO2是液体,不符合题意;
B、根据文章叙述,常温下,100g水中大约能溶解0.29gClO2,符合题意;
C、ClO2受热或者见光易分解,用棕色试剂瓶盛装ClO2并置于冷暗处保存,符合题意;
D、一般情况下消毒剂的有效浓度愈高,杀菌效果愈好,ClO2溶液浓度越小杀菌效果越差,符合题意。故选BCD。
(5)根据质量守恒定律:ClO2遇热水反应生成次氯酸(HClO)、氯气和氧气;该反应的化学方程式: 。
10.化学就在我们身边,生活中蕴藏着丰富的化学知识。
(1)妈妈为了让小宇身体更健康,给她买了某品牌的保健品,标签部分信息如下:
这里钙、铁、锌、硒指的是_____________。(选填“原子”、“分子”、“物质”、“元素”)
(2)均衡膳食,保持良好的饮食习惯,就能满足健康成长的需要,不必刻意用保健品来补充。某天,妈妈准备的午餐如下:米饭、红烧肉、排骨汤、炸鸡腿。
从均衡营养的角度看,这份午餐还缺少的营养素是_____________。(填字母编号)
A.糖类 B.蛋白质 C.油脂 D.维生素
(3)妈妈炒菜的铁锅、烧水的铝壶都属于_________材料。(选填“金属”、“无机非金属”、“有机高分子”、“复合材料”)。
【答案】 (1). 元素 (2). D (3). 金属
【详解】(1)该保健品中钙、铁、锌、硒指的是物质中存在的元素,与具体形态无关。
(2)米饭中富含淀粉,淀粉属于糖类,红烧肉、排骨汤、炸鸡腿中含有蛋白质、油脂、无机盐和水,从均衡营养的角度看,这份午餐还缺少的营养素是维生素,故选D。
(3)铁锅和铝壶都是由金属或合金制成的,故属于金属材料。
11.金属材料广泛应用于生产、生活中。
(1)下列物品所用主要材料中,属于金属材料的是___________________。
A 塑料水杯 B 汽车轮胎 C 青铜古剑 D 医用口罩
(2)用盐酸可除去铁表面的铁锈,反应的化学方程式是_____________________。
(3)不法分子常用铜锌合金制成假金币行骗。能有效鉴别“金币”真假的一种方法是:将“金币”浸入稀硫酸中,产生气泡的是假金币。原理是____________(用化学方程式表示)。
【答案】 (1). C (2). Fe2O3+6HCl═2FeCl3+3H2O (3). Zn+H2SO4=ZnSO4+H2↑
【详解】(1)A、塑料水杯是用合成塑料制成的,属于合成材料,不符合题意;
B、汽车轮胎是用合成橡胶制成的,属于合成材料,不符合题意;
C、青铜属于铜合金,属于金属材料,符合题意;
D、制作医用口罩的无纺布的成分中含有涤纶等,涤纶属于合成纤维,不符合题意。故选C。
(2)铁锈的主要成分是氧化铁,与盐酸反应生成氯化铁和水,反应的化学方程式是:Fe2O3+6HCl═2FeCl3+3H2O。
(3)假金币为铜锌合金,金属活动性顺序为锌>(氢)>铜>金,所以锌可以和稀硫酸反应生成硫酸锌和氢气,而金不和稀硫酸反应,故将“金币”浸入稀硫酸中,产生气泡的是假金币。原理是Zn+H2SO4=ZnSO4+H2↑。
12.维生素C(化学式C6H8O6)对人体皮肤和牙龈健康有重要作用。缺乏维生素C会引起坏血病,中学生每天需要补充约60mg维生素C。请回答下列问题:
(1)维生素C由__________种元素组成,它属于__________(填“无机物”或“有机物”)。
(2)含2g氢元素的维生素C中,氧元素质量为____________g;17.6g维生素C中含_________g碳元素。
【答案】(1)3;有机物;(2)24;7.2
【详解】(1)维生素C(化学式C6H8O6)由碳、氢、氧3种元素组成,它属于有机物。
(2)含2g氢元素的维生素C的质量为,则氧元素质量为;17.6g维生素C中含碳元素。
13.
阅读下面科普短文
人类目前所消耗的能量主要来自于化石能源,化石燃料是由古代生物的遗骸经过一系列复杂的变化形成的。化石燃料燃烧时产生的一些物质。如一氧化碳、二氧化硫、未燃烧的碳氢化合物及碳粒、氮的氧化物等排放到空气中,会对空气造成污染。二氧化硫和氮的氧化物在空气中发生反应后的生成物溶于雨水,会形成酸雨。天然气是一种重要的化石燃料,主要含有碳和氢组成的碳氢化合物,其中最主要的是甲烷。不同地区天然气的主要成分有较大差异,我国部分地区天然气的主要成分如下表所示:
注:1.表中数据均表示体积分数。2.“—”表示含量过低,当前所用仪器未检出。
天然气的用途非常广泛,可作为燃料直接使用。天然气在不同设备中燃烧产生的污染物的含量也不尽相同,几种常见设备中天然气燃烧时产生的污染物(kg/Mm3)如图所示:
现代社会对能量的需要量越来越大,化石燃料日渐枯竭,人们正在利用和开发其他能源。这些能源的利用,可以部分解决化石燃料面临耗尽的问题,并在一定程度上减少了对耗尽的污染。
依据文章内容,回答下列问题。
(1)化石燃料是_____________(填“可再生”或“不可再生”)能源,主要包括______、_______和天然气。
(2)________油田的天然气中丙烷(C3H8)含量最高,写出丙烷完全燃烧的化学方程式____________。
(3)氮的氧化物排放到空气中可形成酸雨,酸雨是pH<_______的降雨。
(4)在电厂、工业锅炉和民用采暖设备中天然气燃烧效率最低的是___________。
A电厂 B工业锅炉 C民用采暖设备
(5)甲烷除用作燃料外,在工业上也有这样的用途。科学家探索出在一定条件下用甲烷为原料制成了金刚石,写出该反应的化学方程式______________。
【答案】 (1). 不可再生 (2). 煤 (3). 石油 (4). 华北 (5). (6). 5.6 (7). C (8).
【详解】(1)化石燃料是由古代生物的遗骸经过一系列复杂的变化形成的。故化石燃料属于不可再生能源;
化石燃料主要包括煤、石油、天然气;
(2)由表中数据可知,华北油田的天然气中丙烷(C3H8)含量最高;
丙烷完全燃烧生成二氧化碳和水,该反应的化学方程式为:;
(3)酸雨是pH<5.6的降雨;
(4)由图可知,民用采暖设备生成的一氧化碳和碳氢化合物的含量最高,生成的氮的氧化物的含量最少,说明民用采暖设备燃烧效率最低。故选C。
(5)在一定条件下用甲烷为原料制成了金刚石,根据质量守恒定律,化学反应前后,元素的种类不变,反应物中含C、H,生成物中含C,故生成物中还应含氢,故还生成了氢气,该反应的化学方程式为:。
14.文宏同学利用“金属树”趣味实验来验证 Zn、Cu、Ag 三种金属的活动性顺序。
(1)为确保实验效果,CuCl2溶液和 AgNO3溶液需现配。配制 50 g 质量分数为 12%的 CuCl2溶液,应称量____g CuCl2,加水时应选用_____mL 的量筒。除量筒外,配制溶液还需要的玻璃仪器有____。
(2)向两个放有宣纸的培养皿中分别滴入适量 CuCl2溶液、AgNO3溶液,再放入锌粒,一段时间后观察到的实验现象如图。
①形成“铜树”时发生反应的化学方程式是_________。
②仅用“铜树”和“银树”实验尚不能验证________的金属活动性顺序,需补充一个实验来证明,应选用的药品是___________(可供选择的药品有:锌粒、铜丝、银丝、稀盐酸、CuCl2溶液、AgNO3溶液)。
【答案】 (1). 6.0 (2). 50 (3). 烧杯、玻璃棒、胶头滴管(未答胶头滴管不扣分) (4). (5). Cu、Ag(或铜、银) (6). 铜丝、AgNO3溶液
【详解】(1)配制 50 g 质量分数为 12% CuCl2溶液,应称量50g×12%=6.0g CuCl2,加水46mL ,量取水时应选用50mL 的量筒。除量筒外,配制溶液还需要的玻璃仪器有烧杯、玻璃棒、胶头滴管。
(2)①形成“铜树”时发生反应为锌与氯化铜反应生成氯化锌和铜,反应的化学方程式是。
②仅用“铜树”和“银树”实验证明金属活动性:锌>银、锌>铜,尚不能验证Cu、Ag(或铜、银)的金属活动性顺序,需补充一个实验来证明,应选用的药品是铜丝、AgNO3溶液,若铜能置换出银,则可知金属活动性:铜>银。
【点睛】考查金属活动性应用,掌握金属活动性应用“反应则活泼、不反应则不活泼”是正确解答此类题的关键。
物质 用途
小苏打 治疗胃酸过多症
石墨 制作霓虹灯
稀有气体 作电极
石油
天然气
煤炭
水电
核电
其它可再生能源
2015年
33%
23%
30%
7%
4%
3%
2030年
31%
26%
24%
7%
5%
7%
2050年
27%
27%
18%
7%
5%
16%
CH4
C2H6
C3H8
CO2
N2
H2S
西南油田
93.1098
3.8914
0.1447
1.3092
0.5341
—
华北油田
80.8430
9.7326
5.7538
0.9288
0.3200
—
陕甘宁油田
95.9500
0.9675
0.1367
1.5038
—
0.0002
实验题集训之重点实验汇编(解析版): 这是一份实验题集训之重点实验汇编(解析版),共10页。试卷主要包含了下列实验方案合理的是,下列实验方案设计合理的是,下列实验方案设计正确的是等内容,欢迎下载使用。
简答题集训之制气实验(2)(解析版): 这是一份简答题集训之制气实验(2)(解析版),共12页。试卷主要包含了 试管 ,根据下列装置图回答问题,化学是一门以实验为基础的科学等内容,欢迎下载使用。
简答题集训之制气实验(1)(解析版): 这是一份简答题集训之制气实验(1)(解析版),共13页。试卷主要包含了根据如图回答问题, 催化作用 ,氧气是人类无法离开的物质,根据下列实验装置回答问题,下图是实验室中常见装置,如图是实验室常用的部分实验装置,大多数化工生产都有催化剂的参与,根据下列装置回答问题等内容,欢迎下载使用。

