


【鲁科版】高考化学一轮复习课时作业12碳硅及无机非金属材料(含解析)
展开1.(2019·天津静海调研)《厉害了,我的国》“中国名片”中航天、军事、天文等领域的发展受到世界瞩目,它们与化学有着密切联系。下列说法正确的是 ( )
A.“中国天眼”的“眼眶”是钢铁结成的圈梁,属于新型无机非金属材料
B.“中国歼-20”上用到的氮化镓材料属于合金材料
C.“神舟十一号”宇宙飞船返回舱外表面使用的高温结构陶瓷是新型无机非金属材料
D.“天宫二号”空间实验室的太阳能电池板的主要材料是二氧化硅
C [钢铁属于金属材料,故A项错误;合金是由两种或两种以上的金属(或金属与非金属)熔合而成的具有金属特性的物质,是混合物,而氮化镓是化合物,不属于合金,故B项错误;高温结构陶瓷属于新型无机非金属材料,故C项正确;太阳能电池板的主要材料是单质硅,故D项错误。]
2.(2019·湖南永州模拟)化学与科技、生活密切相关。下列叙述正确的是 ( )
A.泰国银饰和土耳其彩瓷是“一带一路”沿线国家的特色产品,其主要成分均为金属材料
B.从石墨中剥离出的石墨烯薄片能导电,因此石墨烯是电解质
C.中国天眼FAST用到的高性能碳化硅是一种新型的有机高分子材料
D.国产客机大规模使用先进的材料铝锂合金,该合金密度小,强度高
D [泰国银饰中的银为金属单质,属于金属材料,土耳其彩瓷的主要成分是硅酸盐,属于无机非金属材料,故A项错误;电解质是指在水溶液或熔融状态下能导电的化合物,而从石墨中剥离出的石墨烯薄片属于单质,故B项错误;中国天眼FAST用到的碳化硅是一种新型的无机非金属材料,故C项错误;铝锂合金的密度较小,且其强度较高,可以大规模使用在国产客机上,故D项正确。]
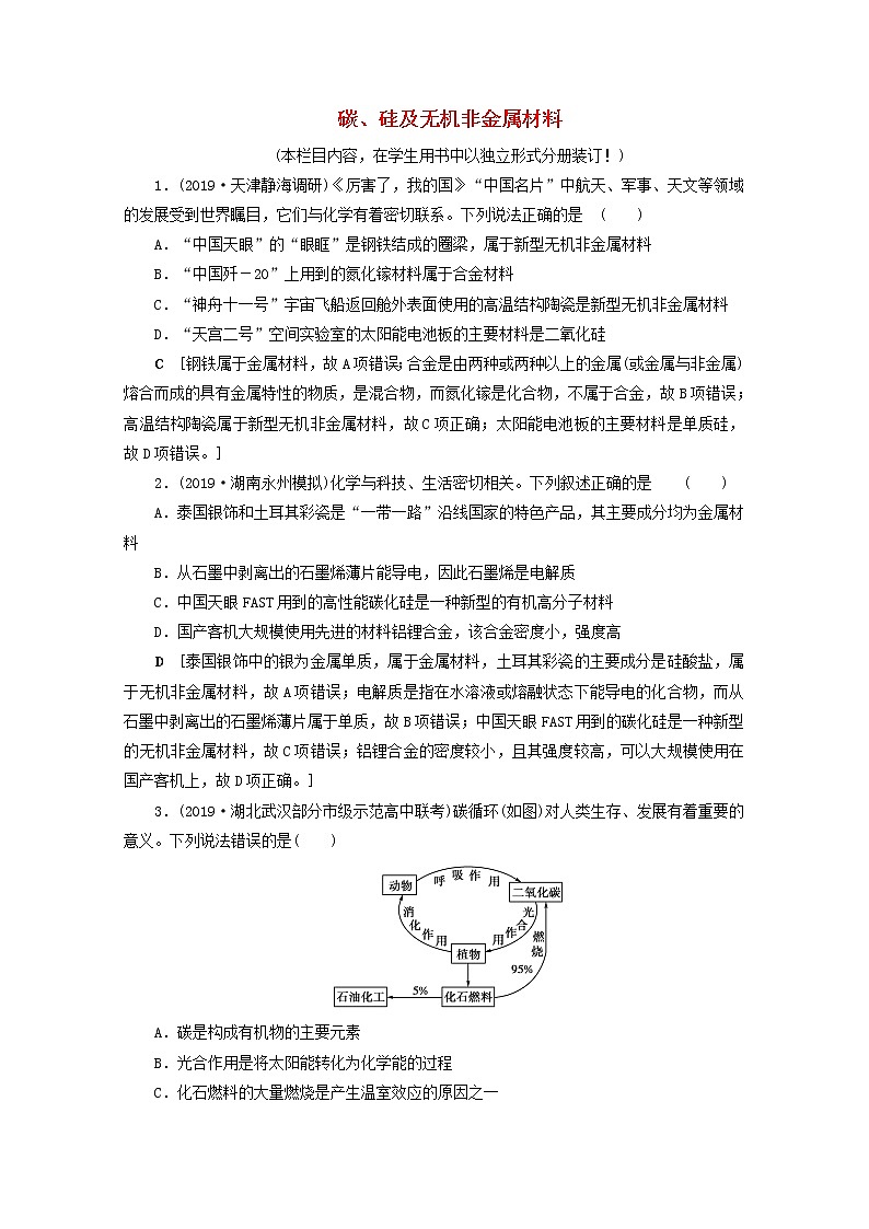
3.(2019·湖北武汉部分市级示范高中联考)碳循环(如图)对人类生存、发展有着重要的意义。下列说法错误的是( )
A.碳是构成有机物的主要元素
B.光合作用是将太阳能转化为化学能的过程
C.化石燃料的大量燃烧是产生温室效应的原因之一
D.石油的年产量是衡量一个国家石油化工发展水平的标志
D [碳是构成有机物的主要元素,A项正确;光合作用是绿色植物利用光能把二氧化碳和水合成葡萄糖,同时放出氧气的过程,即光合作用可将太阳能转化为化学能,B项正确;化石燃料燃烧生成大量二氧化碳气体,是产生温室效应的原因之一,C项正确;乙烯的年产量是衡量一个国家石油化工发展水平的重要标志,D项错误。]
4.(2019·山东莱芜月考)下列关于碳及其氧化物的说法不正确的是 ( )
A.过度排放CO2会导致“温室效应”,应提倡“低碳生活”
B.一氧化碳易与血液中的血红蛋白结合
C.金刚石和石墨都是碳单质,但原子排列方式不同,物理性质也不同
D.CO、CO2、葡萄糖都属于有机物
D [二氧化碳是一种温室气体,故A项正确;一氧化碳有毒,容易与血液中的血红蛋白结合,故B项正确;金刚石和石墨的结构不同,物理性质也不同,故C项正确;含有碳元素的化合物不一定属于有机物,如CO、CO2不属于有机物,故D项错误。]
5.(2019·江西上饶二中月考)向下列饱和溶液中通入过量的CO2气体,最后肯定有沉淀生成的是( )
①Ca(OH)2 ②CaCl2 ③Na2CO3 ④Ca(ClO)2
⑤Na[Al(OH)4]
A.①③④ B.③
C.③⑤ D.①②③④⑤
C [①向Ca(OH)2饱和溶液中通入过量的CO2气体会生成易溶于水的Ca(HCO3)2,最后没有沉淀生成;②CaCl2与CO2气体不反应;③向Na2CO3饱和溶液中通入过量的CO2气体生成NaHCO3,NaHCO3的溶解度比Na2CO3小,且反应消耗水,最后有沉淀析出;④向Ca(ClO)2饱和溶液中通入过量的CO2气体会生成易溶于水的Ca(HCO3)2,最后没有沉淀生成;⑤向Na[Al(OH)4]饱和溶液中通入过量的CO2气体生成Al(OH)3沉淀。综上所述,本题选C。]
6.下列所列各物质的用途不正确的是( )
A.分子筛:吸附剂、催化剂
B.硅胶:干燥剂、吸附剂、催化剂载体
C.碳化硅:砂纸、砂轮
D.硅酸:黏合剂、耐火材料
D [硅胶和分子筛均为疏松多孔物质,表面积大,可作为吸附剂以及催化剂的载体等,A、B项正确;碳化硅硬度大,可制作砂纸、砂轮等,C项正确;硅酸不能作耐火材料,D项错误。]
7.(2019·河北石家庄行唐三中月考)下列说法正确的是( )
A.硅的化学性质不活泼,常温下不与任何物质反应
B.酸性氧化物都只能与碱反应,不能与任何酸发生反应
C.工业上用焦炭和石英制取粗硅的化学方程式为SiO2+Ceq \(=====,\s\up7(高温))Si+CO2↑
D.不能用SiO2与水反应来制取硅酸,不能用瓷坩埚来加热烧碱或纯碱使其熔化
D [硅在常温下可与氢氟酸、氢氧化钠溶液反应,A项错误;SiO2能与氢氟酸反应,B项错误;工业上用焦炭和石英制取粗硅的化学方程式为SiO2+2Ceq \(=====,\s\up7(高温))Si+2CO↑,C项错误;二氧化硅不溶于水,也不与水反应,故不能用SiO2与水反应来制取硅酸,在加热条件下,二氧化硅与氢氧化钠、碳酸钠固体反应,故不能用瓷坩埚来加热烧碱或纯碱使其熔化,D项正确。]
8.(2019·黑龙江哈尔滨调研)下列关于CO2和SiO2性质的说法中,不正确的是( )
A.CO2与SiO2在物理性质上差别很大
B.SiO2不与CaCl2溶液反应,而CO2通入CaCl2溶液中可得到白色沉淀
C.CO2和SiO2都是酸性氧化物,都能与NaOH溶液反应
D.CO2通入水玻璃中可以得到硅酸
B [二氧化碳为分子晶体,二氧化硅为原子晶体,二者结构不同,物理性质差别很大,故A项正确;盐酸的酸性强于碳酸,二氧化碳与氯化钙溶液不反应,故B项错误;CO2和SiO2都是酸性氧化物,都能与NaOH溶液反应生成对应的盐和水,故C项正确;碳酸的酸性强于硅酸,硅酸钠的水溶液俗称水玻璃,CO2通入水玻璃中可以得到硅酸,故D项正确。]
9.(2019·河南洛阳月考)将足量CO2气体通入水玻璃(Na2SiO3溶液)中,然后加热蒸干,再在高温下充分灼烧,最后得到的固体物质是( )
A.Na2SiO3 B.Na2CO3、Na2SiO3
C.Na2CO3、SiO2 D.SiO2
A [将足量CO2气体通入硅酸钠溶液中生成硅酸沉淀和碳酸氢钠:2CO2+Na2SiO3+2H2O===H2SiO3↓+2NaHCO3;然后加热蒸干,再在高温下充分灼烧,NaHCO3、H2SiO3受热易分解:2NaHCO3eq \(=====,\s\up7(△))Na2CO3+H2O+CO2↑、H2SiO3eq \(=====,\s\up7(△))H2O+SiO2,生成的Na2CO3和SiO2的物质的量之比为1∶1,二者在高温下充分反应:Na2CO3+SiO2eq \(=====,\s\up7(高温))Na2SiO3+CO2↑,所以最后得到的固体物质是硅酸钠,A正确。]
10.(2019·福建福州长乐高中考试)二氧化硅又称硅石,是制备硅及其化合物的重要原料(制备流程如图所示)。下列说法正确的是( )
A.SiO2既能与HF反应,又能与NaOH反应,属于两性氧化物
B.SiO2和Si都是光导纤维材料
C.在硅胶中加入CCl2可显示硅胶是否吸水失效
D.图中所示转化反应都是非氧化还原反应
C [两性氧化物的定义为:与酸和碱反应均生成盐和水的氧化物,SiO2与HF反应得到的SiF4不属于盐类,A项错误;SiO2是光导纤维材料,Si为半导体材料,B项错误;CCl2在吸水和失水状态下显示不同的颜色,C项正确;制取Si的过程中涉及了氧化还原反应,D项错误。]
11.科学家最新研制的利用氯化氢和氢气生产高纯硅的工艺流程如图所示:
容器①中进行的反应为①Si(粗)+3HCl(g)===SiHCl3(l)+H2(g);容器②中进行的反应为②SiHCl3+H2===Si(纯)+3HCl。下列说法正确的是( )
A.该工艺流程的优点是部分反应物可循环使用
B.最好用分液的方法分离Si和SiHCl3
C.反应①和②中HCl均作氧化剂
D.反应①和②属于可逆反应
A
12.(2019·山东济南联考)某学习小组拟探究CO2和锌粒反应是否生成CO,已知CO能与银氨溶液反应产生黑色固体。实验装置如图所示:
下列说法正确的是 ( )
A.实验开始时,先点燃酒精灯,后打开活塞K
B.b、c、f中试剂依次为氢氧化钠溶液、浓硫酸、银氨溶液
C.装置e的作用是收集一氧化碳气体
D.用上述装置(另择试剂)可以制备氢气并探究其还原性
D [实验开始时,需先打开活塞K,利用a中反应产生的CO2排尽装置内空气,避免点燃酒精灯时装置中的空气与锌粉反应,A项错误;a中制得的CO2中含有HCl和水蒸气,用饱和碳酸氢钠溶液除去CO2中的HCl,B项错误;装置e作安全瓶,作用是防止装置f中的液体倒吸到硬质玻璃管中,C项错误;a装置适用于块状固体与液体反应,可以用锌粒与稀盐酸或稀硫酸反应制备氢气,可将d装置中锌粒换成氧化铜来探究H2的还原性,D项正确。]
13.胃舒平的主要成分是氢氧化铝,同时含有三硅酸镁
(Mg2Si3O8·nH2O)等化合物。
(1)三硅酸镁的氧化物形式为
________________________________________________________________________。
(2)Al2O3、MgO和SiO2都可以制耐火材料,其原因是________(填字母)。
a.Al2O3、MgO和SiO2都是白色固体
b.Al2O3、MgO和SiO2都是金属氧化物
c.Al2O3、MgO和SiO2都有很高的熔点
解析: (1)Mg2Si3O8·nH2O改写成氧化物的形式为
2MgO·3SiO2·nH2O。
(2)Al2O3、MgO和SiO2均具有很高的熔点,故可制耐火材料。
答案: (1)2MgO·3SiO2·nH2O (2)c
14.氮化硅(Si3N4)是一种高温陶瓷材料,它的硬度大、熔点高、化学性质稳定,工业上曾普遍采用高纯硅与纯氮气在1 300 ℃时反应获得。
(1)根据性质,推测氮化硅陶瓷的用途是________(填序号)。
A.制汽轮机叶片 B.制有色玻璃
C.制永久性模具 D.制陶瓷发动机
(2)氮化硅陶瓷抗腐蚀能力强,除氢氟酸外,它不与其他无机酸反应。该陶瓷被氢氟酸腐蚀的化学方程式:
________________________________________________________________________
________________________________________________________________________。
(3)现用SiCl4和N2(在H2气氛下),加强热发生反应,可获得较高纯度的氮化硅,反应的化学方程式为
________________________________________________________________________
________________________________________________________________________。
解析: 由Si3N4的硬度大、熔点高、化学性质稳定,可知Si3N4的用途符合A项、C项、D项。
答案: (1)ACD (2)Si3N4+12HF===3SiF4↑+4NH3↑(或Si3N4+16HF===3SiF4↑+4NH4F)
(3)3SiCl4+2N2+6H2eq \(=====,\s\up7(高温))Si3N4+12HCl
15.(2019·重庆七校联考节选)为探究CO的化学性质,某课外小组的同学按如图所示装置进行实验。打开K2,关闭K1和K3。已知Cu2Cl2的氨水溶液可以将CO氧化为草酸铵,同时本身被还原为Cu。
(1)实验前需进行的操作是
________________________________________________________________________。
(2)一段时间后b处
________________________________________________________________________
(填现象),打开K1,并在F处点燃CO,试管中氧化铜由黑色逐渐变红,a处澄清石灰水变浑浊。说明CO具有的化学性质有
________________________________________________________________________。
(3)待试管中固体颜色全部变为红色,关闭K1,稍后关闭K2,停止通入CO,再打开K3。c装置的作用是
________________________________________________________________________
________________________________________________________________________,
此处反应的离子方程式为
________________________________________________________________________。
解析: (1)有气体通过的装置在实验前都需要检查装置的气密性。(2)b处的活鼠因CO而中毒死亡;在加热条件下,CO还原氧化铜得到二氧化碳,试管中黑色的氧化铜变为红色的铜,生成的二氧化碳能使澄清石灰水变浑浊,由以上实验现象可以说明CO有毒性和还原性。(3)CO有毒,不能直接排放到空气中,由题意Cu2Cl2的氨水溶液可以将CO氧化为草酸铵,同时本身被还原为Cu,则c装置的作用是吸收尾气CO,结合题给条件写出离子方程式:Cu2Cl2+2CO+4NH3+2H2O===4NHeq \\al(+,4)+C2Oeq \\al(2-,4)+2Cl-+2Cu↓。
答案: (1)检验装置的气密性 (2)活鼠中毒死亡 毒性和还原性 (3)吸收尾气CO 2CO+Cu2Cl2+4NH3+2H2O===2Cu↓+2Cl-+4NHeq \\al(+,4)+C2Oeq \\al(2-,4)
16.(2019·四川蓉城名校联盟联考) 半导体工业需要高纯硅,粗硅中含有SiO2、Fe2O3、CuO、C等杂质,提纯硅的方法比较多,其中三氯氢硅(有一定毒性)氢还原法和四氯化硅氢还原法应用较为广泛,如图所示是实验室模拟工业上三氯氢硅氢还原法的基本原理:
已知:①Si+3HCleq \(⇌,\s\up7(280~320 ℃))SiHCl3+H2(主要反应);
Si+4HCleq \(⇌,\s\up7(280~320 ℃))SiCl4+2H2(次要反应)。
②硅的重要化合物的部分性质如表:
(1)在1 100~1 200 ℃条件下,利用图乙在石英管中可以获得硅,写出该反应的化学方程式:
________________________________________________________________________
________________________________________________________________________;
烧杯中水的作用是
________________________________________________________________________
________________________________________________________________________;
该装置使用石英管而不是普通玻璃管的原因是
________________________________________________________________________
________________________________________________________________________。
(2)三氯氢硅氢还原法用SiHCl3在图乙装置中制硅,不足之处有__________________(写出一点即可)。
(3)SiCl4与氢气反应也能得到硅,但反应所需温度不同,在工业上往往将三氯氢硅中混入的SiCl4分离后再与氢气反应,你认为最好的分离方法是
________________________________________________________________________。
(4)工业上如果用四氯化硅氢还原法制硅,其原理如下:Si、Ceq \(――→,\s\up7(氯气/加热),\s\d5(分离C))SiCl4eq \(――→,\s\up7(氢气/加热))Si。该方法与用三氯氢硅氢还原法比较,其缺点至少有两处,分别是
________________________________________________________________________
________________________________________________________________________。
解析: (1)由图乙可知,反应的化学方程式为SiHCl3+H2eq \(=====,\s\up7(1 100~1 200 ℃))Si+3HCl;烧杯中水的作用是加热SiHCl3,使之变成蒸气进入石英管;该装置使用石英管而不是普通玻璃管的原因是反应温度较高,普通玻璃管不能承受该高温。
(2)由题给信息知三氯氢硅有毒,该装置不足之处是没有进行尾气处理。
(3)根据题给信息,SiHCl3和SiCl4的溶解性相近,但沸点相差较大,最好的分离方法是蒸馏。
(4)由上述分析及题给信息知,该方案的不足之处在于①使用了有毒气体氯气;②三氯氢硅氢还原法中HCl和H2可以直接循环利用,节约了成本,而四氯化硅氢还原法中没有可循环利用的原料。
答案: (1)SiHCl3+H2eq \(=====,\s\up7(1 100~1 200 ℃))Si+3HCl 加热SiHCl3,使之变成蒸气进入石英管 反应温度较高,普通玻璃管不能承受该高温
(2)没有进行尾气处理(合理即可) (3)蒸馏
(4)①使用了有毒气体;②三氯氢硅氢还原法中HCl和H2可以直接循环利用,节约了成本,而四氯化硅氢还原法中没有可循环利用的原料物质
熔点/℃
沸点/℃
溶解性
SiHCl3
-127
33
易溶于多数有机溶剂
SiCl4
-70
57.6
易溶于多数有机溶剂
(新高考)高考化学一轮复习课时练习第4章第1讲碳、硅及无机非金属材料(含解析): 这是一份(新高考)高考化学一轮复习课时练习第4章第1讲碳、硅及无机非金属材料(含解析),共22页。试卷主要包含了碳及其重要化合物,硅 无机非金属材料等内容,欢迎下载使用。
人教版高考化学一轮复习课时练12碳硅无机非金属材料环境保护与绿色化学含答案: 这是一份人教版高考化学一轮复习课时练12碳硅无机非金属材料环境保护与绿色化学含答案
人教版高考化学一轮复习课时作业9碳硅和无机非金属材料含答案: 这是一份人教版高考化学一轮复习课时作业9碳硅和无机非金属材料含答案