2020-2021学年浙教版科学八年级下册复习专题:式量计算 含答案
展开1.(2020九上·余姚月考)根据物质相对分子质量和所含元素化合价有规律排列的一组化学式:CH4、X、H2O、HF,其中X应选择( )
A. HCl B. NH3 C. PH3 D. H2S
2.(2020九上·慈溪月考)欲使 SO2 和 SO3 两种物质中所含氧元素的质量相等,则 SO2 和 SO3 的质量比为( )
A. 1∶1 B. 2∶3 C. 3∶2 D. 6∶5
3.(2020九上·宁波月考)宁波盛产杨梅。杨梅中含有丰富的叶酸,对防癌抗癌有积极作用,其化学式为 C19H19N7O6。下列有关叶酸的说法中正确的是( )
A. 叶酸的相对分子质量为 441g
B. 叶酸由 19 个碳原子、19 个氢原子、7 个氮原子和 6 个氧原子构成
C. 叶酸中碳、氢、氮、氧四种元素质量比为 19∶19∶7∶6
D. 叶酸中氮元素的质量分数大于氧元素的质量分数
4.由于铁丝在氧气中高温燃烧,故部分熔化的铁没有及时反应便融入到生成物中,得到的黑色固体为Fe3O4和Fe。若实验时,铁丝全部用完,测定瓶底黑色固体中氧元素质量分数为24%,则黑色固体中没有反应的Fe占黑色固体的质量分数约为( )
A. 17% B. 63% C. 21% D. 13%
5.在19世纪,化学家对氧化锆的化学式有争议。经测定,锆(Zr)的相对原子质量为91,其氯化物的式量是233。若氧化锆中锆的化合价与氯化物中的相同,则氧化锆的化学式为( )
A. ZrO2 B. Zr2O C. Zr2O3 D. ZrO
6.已知FeO、Fe2O3 和Fe3O4组成的混合物中,铁元素和氧元素的质量比为21∶8,则混合物中Fe2O3、FeO和Fe3O4三种物质的质量比可能是( )
A. 18∶20∶5 B. 9∶20∶33 C. 2∶3∶5 D. 40∶18∶31
7.2015年诺贝尔医学奖获得者屠呦呦创制的抗疟药物青蒿素挽救了数百万人的生命。下列关于青蒿素(化学式为C15H22O5)的说法正确的是( )
A. 青蒿素中含有42个原子
B. 青蒿素是由15个碳原子、22个氢原子、5个氧原子构成的
C. 青蒿素中C、H元素的质量比为15∶22
D. 青蒿素中H的质量分数计算式为: 1×2212×15+1×22+16×5 ×100%
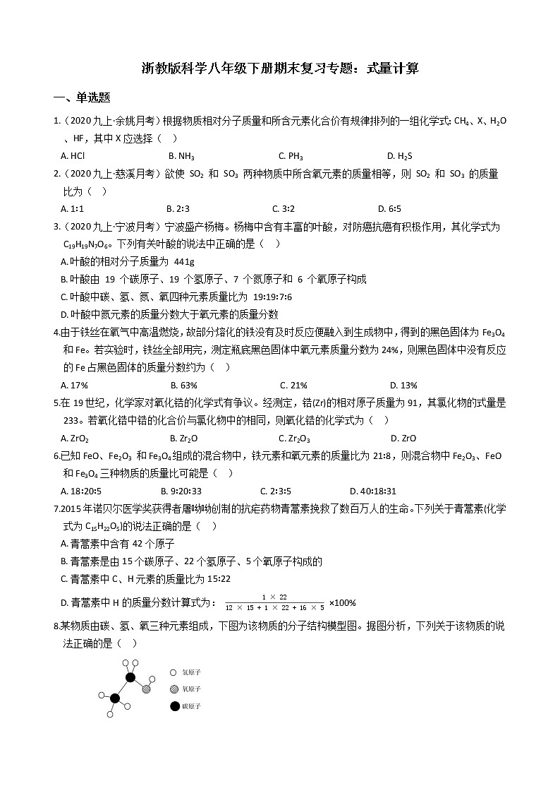
8.某物质由碳、氢、氧三种元素组成,下图为该物质的分子结构模型图。据图分析,下列关于该物质的说法正确的是( )
A. 该物质由碳原子、氧原子、氢原子构成 B. 该物质化学式可表示为CH6O2
C. 分子中碳、氢、氧三种原子个数比为2∶6∶1 D. 该物质式量为105
9.某物质可能含有铁的氧化物中的一种或两种,实验测得其中铁元素的质量分数为75%,则该物质可能为( )
A. FeO B. Fe3O4和Fe2O3的混合物 C. Fe2O3 D. FeO和Fe2O3的混合物
10.现有 CH4和C2H6(乙烷)组成的可燃性混合气体,该混合气体中碳元素的质量分数可能是( )
A. 65% B. 70% C. 78% D. 90%
11.现有C2H4O2、C2H4O组成的混合物,经测定其中碳元素的质量分数为48%,则该混合物中氧元素的质量分数为( )
A. 40% B. 44% C. 56% D. 60%
12.科学家在-100℃合成了物质X(分子模型如图,其中 代表碳原子, 代表氢原子)。下列说法正确的是( )
A. 物质X的化学式为C4H5 B. 物质X由5个碳原子和4个氢原子构成
C. 物质X中碳、氢元素的质量比为15∶1 D. 物质X中氢元素的质量分数为93.75%
13.某农场需要购置NH4NO3和CO(NH2)2两种化肥,总质量为100kg,经测得其中含氢元素的质量分数为6%,则两种化肥中含氮元素的总质量为( )
A. 36kg B. 40kg C. 42kg D. 50kg
14.在O2和CO2的混合气体中,碳元素的质量分数是24%,则O2和CO2的质量比是( )
A. 2∶5 B. 3∶1 C. 3∶22 D. 8∶11
15.地壳中含量最多的金属元素和非金属元素可组成的化合物是( )
A. Al2S3 B. FeS C. CuO D. Al2O3
二、填空题
16.(2020九上·兰溪期中)“烤羊肉串”是许多中小学生所喜爱的食品,但因食物长时间煎炸后所产生的微量的丙烯醛(化学式为C3H4O)是有毒物质,会损害人体健康,中国营养与食品研究所专家提醒广大消费者,远离烧烤,健康生活。丙烯醛中碳、氢、氧元素的质量比是________ , 28克丙烯醛中含 ________克碳元素。
17.萤石是一些光学仪器中使用的镜片材料,萤石的主要成分是CaF2 , 试计算:
(1)CaF2的相对分子质量是________。
(2)CaF2中钙元素和氟元素的质量比为________。
(3)CaF2中氟元素的质量分数为________(结果精确到0.1%)。
18.(2020八下·新昌期末)莽草酸是制取防治流感的特效药——达菲的基本原料,可以从常用的一种烹调香料——八角中提取,莽草酸的分子式为C7H10O5 , 则
(1)莽草酸________(选填“是”或“不”)属于氧化物。
(2)莽草酸的相对分子质量是________。
(3)莽草酸中碳、氢两元素的质量比为________。
19.(2020八下·柯桥期末)m个N2O3分子和n个N2O5分子中所含氧元素的质量比是________;若一个N2O3分子的质量为a千克,一个N2O5分子的质量为b千克,则一个氧原子的质量为________千克;若以氧原子质量的1/16 作为标准,则N2O3的相对分子质量为________。
20.配制酱油容易出现氯丙醇含量超标等问题,3-MCPD是氯丙醇的一种,化学式为C3H7ClO,它由________种元素组成,一个C3H7ClO分子由________个原子构成,它属于________(选填“单质”“化合物”或“氧化物”)。
21.(2020·萧山模拟)温室效应(英文:GreenhuseEffect),又称“花房效应”,是大气保温效应俗称,而二氧化碳是数量最多的温室气体,约占大气总容量的0.03%,其分子式为CO2 , 化学,结构式为:16O=C=16O;最近据国外媒体报道,“火星快车”号和“金星快车”号探测器日前分别在火星和金星大气层中发现了一种非常特殊的气态化合物,这种化合物的存在不但会导致金星上的温室效应被成倍的放大,而且可能会在火星上也诱发温室效应的产生.它的结构式为:16O=C=18O,请你结合所学知识分析作答:
(1)16O=C=16O与16O=C=18O互为同位素吗?为什么?________
(2)相同质量的16O=C=16O分子与16O=C=18O分子所含的氧元素质量之比为 ________
22.(2020八下·长兴月考)相同分子数的SO2和SO3中,所含氧原子的个数比是________;相同质量的SO2和SO3中所含氧元素的质量比是________。
23.(2020八下·长兴月考)单氟磷酸钠化学式为Na2FPO3 , 请回答下列问题。
(1)单氟磷酸钠由________种元素组成。
(2)已知F为-1价,则单氟磷酸钠中磷元素的化合价为________。
24.(2020·杭州模拟)低碳经济是一种以低能耗和高效能等为主要特征、排放较少的温室气体并获得较大产出的新经济发展模式。
(1)温室气主要是指________(填物质的化学式)
(2)化石燃料燃烧时会产生SO2气体,SO2气体的大量排放引起的一大环境问题是________。
(3)下列做法中不符合低碳经济理念的是________(填序号)
①改造或淘汰高能耗、高污染产业 ②大力发展火力发电 ③研制和开发新能源
(4)“绿色化学”的特点之一是在化工生产中尽可能实现“零排放”。CO2和H2可以按不同比例反应,生成下列有机物。用CO2和H2反应,只生成一种产物并且能实现“零排放”,这种产物是 (填序号)
A.乙醇(C2H6O) B.乙酸 (C2H4O2) C.甲酸(CH2O2) D.丙酮(C3H6O)
25.(2020八下·温州期中)(1)某元素在化合物中没有可变化合价,相对原子质量为40,已知它的氯化物RClx相对分子质量为111,其氧化物的相对分子质量为________。
(2)有两种元素X和Y,它们化合成两种化合物A和B,化合物A中X所占质量分数为50%,化合物B中X占40%。已知A的化学式为XY2 , 则B的化学式为________。
三、解答题
26.(2020九上·慈溪月考)继国内白酒塑化剂(化学式为C24H38O4)检测超标后,在多款进口洋酒中也检测出塑化剂 问题,塑化剂是一种重要的化工原料,大量食用会影响人的肝脏和肾脏,甚至致癌。
(1)C24H38O4,属于________(选填“有机物”或“无机物”);
(2)C24H38O4由________种元素组成;
(3)C24H38O4中碳、氢、氧元素的质量比为________。
27.(2020九上·余姚月考) 2018年12月8日2时,我国在西昌卫星发射中心用长征三号乙运载火箭成功发射嫦娥四号探测器,开启了月球探测的新旅程。已知长征三号运载火箭所用燃料是液体偏二甲肼[C2H8N2] 试计算:
(1)偏二甲肼的相对分子质量________
(2)偏二甲肼中碳氢氮元素的质量比________
(3)偏二甲肼中氮元素的质量分数________
(4)多少克偏二甲肼中含有14克 氮元素?________
28.(2019八下·台州期中)高致病性禽流感病毒正威胁着人类的健康和安全,对抗禽流感病毒是人类的重大课题。“达菲”是目前世界上对抗禽流感病毒的良药。生产“达菲”的主要原料是莽草酸,莽草酸的化学式为[C7H10O5],请根据信息回答:
(1)莽草酸由________种元素组成;一个莽草酸分子中共含有________个原子;
(2)莽草酸属于________(填“单质”或“化合物”);
(3)莽草酸中氢、氧元素质量比为________;
(4)174g莽草酸中含有________g碳元素。
29.(2020八下·杭州期中)锌是人体生长发育、维持器官正常功能的微量元素,人体缺锌会引起多种疾病,因此缺锌者可通过服用葡萄糖酸锌等保健品来补锌。已知葡萄糖酸锌的化学式为C12H22O14Zn(相对分子质量为455)。请回答:
(1)葡萄糖酸锌是由________种元素组成的。
(2)葡萄糖酸锌中碳元素和氢元素的原子个数比为________。
(3)现有一支20mL的葡萄糖酸锌口服液,其中含葡萄糖酸锌45mg,那么多少质量的硫酸锌(ZnSO4)中所含的锌元素质量与这20mL的葡萄糖酸锌口服液中所含的锌元素质量相等?(计算结果保留一位小数)
30.(2020八下·温州月考)现代生活中,人们越来越注意微量元素的摄入。血红蛋白中的铁是人体内氧的输送者,缺铁易患贫血。
(1)一种添加了营养剂的“铁强化”酱油已经面市。根据卫生部铁强化剂添加标准,每100mL酱油中铁营养剂添加量是200mg,该营养剂中铁元素质量分数为12.5%。根据实验测得,酱油中铁只有10%能被人体吸收,以某人一天使用16mL该酱油计算,他一天从酱油中吸收的铁元素是多少毫克?
(2)某贫血患者除正常饮食吸收铁元素外,还需服用含铁元素的某种药物。若治疗一个疗程需补充1.12g铁元素,则服用药物中的铁元素相当于需要硫酸亚铁晶体(FeSO4·7H2O)多少克。
31.(2020九上·长兴期中)赤铁矿能用来炼铁的主要成分是三氧化二铁,其余都是杂质,现有纯度为48%的赤铁矿160吨,可炼出多少吨纯度为96%的生铁?
答案
一、单选题
1.【答案】 B 2.【答案】 D 3.【答案】 D 4.【答案】 D 5.【答案】 A 6.【答案】 D
7.【答案】 D 8.【答案】 C 9.【答案】 D 10.【答案】 C 11.【答案】 B 12.【答案】 C
13.【答案】 C 14.【答案】 C 15.【答案】 D
二、填空题
16.【答案】 9:1:4;18
17.【答案】 (1)78(2)20∶19(3)48.7%
18.【答案】 (1)不(2)174(3)42:5
19.【答案】 3m5n;b−a2;32ab−a
20.【答案】 4;12;化合物
21.【答案】 (1)不是,同位素是原子核内质子数相同,中子数不同的同类原子的互称(2)184:187
22.【答案】 2:3;5:6
23.【答案】 (1)四(2)+5
24.【答案】 (1)CO2(2)酸雨(3)②(4)C
25.【答案】 (1)56(2)XY3
三、解答题
26.【答案】 (1)有机物(2)3(3)144:19:32
27.【答案】 (1)60(2)6:2:7(3)46.7%(4)30克
28.【答案】 (1)三;22(2)化合物(3)1:8(4)84
29.【答案】 (1)四(2)6:11
(3)解:设硫酸锌的质量为x
则45mg× 65455 ×100%=x× 65161 ×100%
x≈15.9mg
答:15.9mg的硫酸锌(ZnSO4) 中所含的锌元素质量与这20mL的葡萄糖酸锌口服液中所含的锌元素质量相等。
30.【答案】 (1)解:设16mL该酱油中铁元素质量为x。
100mL∶(200mg×12.5%)=16mL∶x
x=4mg
此人一天从酱油中吸收的铁元素质量为4mg×10%=0.4mg
(2)解:设相当于需要硫酸亚铁晶体(FeSO4·7H2O)的质量为y。
y× FeFeSO4·7H2O=1.12g
y× 56278 =1.12g
y=5.56g
31.【答案】 赤铁矿中三氧化二铁的质量为:160t×48%=76.8t;
设可以炼出生铁的质量为x,
76.8t×112160=96%x;
解得:x=56t。
初中科学华师大版八年级上册4 化学式同步练习题: 这是一份初中科学华师大版八年级上册4 化学式同步练习题,共2页。
2022-2023年浙教版科学八年级下册专题复习精讲精练:专题09 化学式、化合价、化学式周边数字含义(原卷版+解析版): 这是一份2022-2023年浙教版科学八年级下册专题复习精讲精练:专题09 化学式、化合价、化学式周边数字含义(原卷版+解析版),文件包含2022-2023年浙教版科学八年级下册专题复习精讲精练专题09化学式化合价化学式周边数字含义解析版docx、2022-2023年浙教版科学八年级下册专题复习精讲精练专题09化学式化合价化学式周边数字含义原卷版docx等2份试卷配套教学资源,其中试卷共28页, 欢迎下载使用。
2021-2022学年八年级下学期期中复习专题六 式量计算: 这是一份2021-2022学年八年级下学期期中复习专题六 式量计算,共6页。试卷主要包含了式量计算等内容,欢迎下载使用。

