


新疆乌鲁木齐市重点初中五校 2020-2021届九年级下学期 第四次月考联考化学试题
展开(满分:60 分 时间:48 分钟)
相对原子质量: H-1 Li-7 C-12 O-16 Mg-24 S-32 Fe-56 Zn-65
一、选择题(每题 2 分,共计 20 分)
1. 在下面的变化中,属于化学变化的是
A.活性炭吸附 B 煤的干馏 C.石油分馏 D.氢氧化钠潮解
2.将少量下列物质分别放入足量的水中,充分搅拌,能得到溶液的是
A. 花生油 B. 氯化氢气体 C. 面粉 D. 泥沙
3. 一些物质的 pH 如下,其中酸性最强的是
A. 油污净(12~13) B. 胆汁(7.1~7.3) C. 柠檬汁(2~3) D. 酱油(4~5)
4. 下列图示的实验操作正确的是
A. 过滤 B. 读取液体体积
C. 稀释浓硫酸 D. 测溶液的 pH
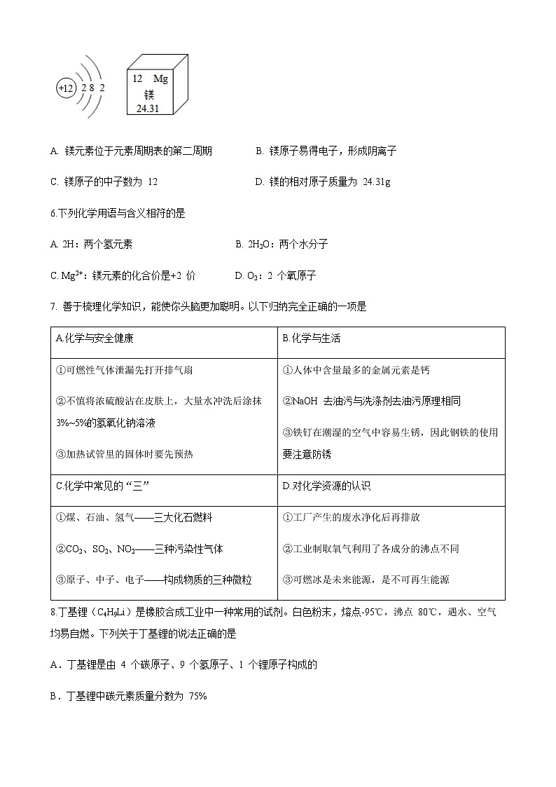
5.镁元素的原子结构示意图及其在元素周期表中的信息如图所示,下列说法正确的是
A. 镁元素位于元素周期表的第二周期 B. 镁原子易得电子,形成阴离子
C. 镁原子的中子数为 12 D. 镁的相对原子质量为 24.31g
6.下列化学用语与含义相符的是
A. 2H:两个氢元素 B. 2H2O:两个水分子
C. Mg2+:镁元素的化合价是+2 价 D. O2:2 个氧原子
7. 善于梳理化学知识,能使你头脑更加聪明。以下归纳完全正确的一项是
8.丁基锂(C4H9Li)是橡胶合成工业中一种常用的试剂。白色粉末,熔点-95℃,沸点 80℃,遇水、空气均易自燃。下列关于丁基锂的说法正确的是
A.丁基锂是由 4 个碳原子、9 个氢原子、1 个锂原子构成的
B.丁基锂中碳元素质量分数为 75%
C.丁基锂运输或使用过程中如果发生燃烧,可以用水浇灭
D.丁基锂中碳、氢元素质量比为 4:9
9. 除去下列物质中的少量杂质所选的试剂正确的是
10.下列图象与所对应操作相符的是
A. 用两份等质量、等质量分数的过氧化氢溶液制取氧气
B. 向一定质量分数的盐酸溶液中不断加水
C. 向等质量的锌片、铁片中分别加入足量的等质量分数的稀硫酸
D. 将浓盐酸敞口放置在空气中
二、填空与简答(每空 1 分,共 18 分)
11.(4 分)用化学用语填空 。
(1)选择 H、O、S、Na 的适当元素,组成符合下列要求的物质,将化学式填在空格中:
①最常用的溶剂_________ ②常用做干燥剂的一种酸_________
(2)生活中我们也可以用稀硫酸除去铁锈,请写出稀硫酸与铁锈反应的化学方程式________。
(3)生活中常用含氢氧化铝的药物治疗胃酸过多症,请用方程式表示治疗原理:___________
______________________________。
12.(7 分)水与溶液在生产生活中有广泛的用途。请结合所学知识回答下列问题:
(1)因春节期间突发“ 疫情”,小明爸爸在超市购买了一些应急食品,有自热米饭和瓶装山泉水等。
①“自热米饭”的加热原理是饭盒夹层中的水与生石灰反应生成氢氧化钙,放出大量的热,该反应的化学方程式为 _______________________ 。
②小明若要检测瓶装山泉水是否为软水,他可取水样后向其中加入 ___________ 。生活中,常可采用 ________ 的方法来降低水的硬度。
(2) 如图为实验室电解水的装置,通电一段时间后,与电源负极相连的一端玻璃管中产生的气体是_______,涉及的化学反应方程式是 ____________ ; 该反应的基本类型是_____________。
(3) 某同学参加实验操作考试,为验证镁、锌、铜三种金属的活动性顺序,他设计了以下四种实验方案,其中能达到目的的是_________
A.将镁片、锌片分别放入 Cu(NO3)2 溶液中
B.将锌片、铜片分别放入 Mg(NO3)2溶液中
C.将镁片分别放入 Zn(NO3)2溶液、Cu(NO3)2溶液中
D.将镁片、锌片、铜片分别放入稀盐酸中
13.(3 分)2019 年年底,我国爆发了新冠肺炎,给国家和人民的财产带来巨大的损失,给人民的生命带来严重的威胁,全国人民在党中央的领导下众志成城抗击新冠肺炎。抗疫中用到了许多消毒剂,其中二氧化氯(ClO2)是常用高效、安全的消毒剂之一。
(1) 标出 ClO2中氯元素的化合价______。
(2)二氧化氯属于________(填字母)。
A. 酸 B. 碱 C. 盐 D. 氧化物
(3)工业生产 NaClO2的主要反应的化学方程式为 ,其中 X 的化学
式为________。
14.(4 分)A、B、C 三种固体物质的溶解度曲线如右图所示。
(1)_______℃时,A、C 两种物质的饱和溶液的溶质的质量分数一定相等。
(2)t3℃时, 把 50 克 A 放入 50g 水中,得到______gA 物质的溶液。
(3)t3℃A、B、C 的饱和溶液降温至 t2℃后,三种溶液溶质的质量分数由大到小的排列顺序为______________。
(4)若要将组成在 N 点的 C 饱和溶液转变为它的不饱和溶液,可以采取________方法(填“升温”或“降温”)。
三、实验与探究(每空 1 分,共 17 分)
15.(9 分)现有以下装置、仪器和药品。请根据要求回答问题:
(1)写出仪器的名称: F: 。
(2)图 A 的实验室制氧气装置有两处错误,请任意指出其中一处错误______________________
(3)装置 A 中反应的化学方程式为① ;把 H 与 B 组合,操作弹簧夹可以使反应停止或发生,还可以从“C 至 H”中选择②___________(填序号)组装一个可随时使反应发生或停止的装置;若用 H2O2和 MnO2制取 O2,且能获得平稳的气流,应选 E(或 F) 和③______组合,请写出该方法制取氧气的方程式④________________________________。
(4)若用图 I 所示医用塑料袋排空气法收集 H2,则 H2导入端为________(填“a”或“b”)。
(5)小明用图J所示的软塑料瓶证明CO2与NaOH溶液确实发生了反应,他观察到的现象是_______
_________________________,小红认为不严谨,还应补充的对比实验是_______________
______________________________。
16、(8 分)某化学兴趣小组在做完制取二氧化碳的实验后(用石灰石和稀盐酸制取),对反应后反应器内的剩余溶液的溶质成分产生了兴趣,他们继续进行了以下实验探究。
【提出问题】滤液中溶质的成分是什么?
【查阅资料】碳酸钙不溶于水,氢氧化钙微溶于水,氯化钙溶液呈中性。
【猜想】猜想 I:溶质成分①_________________
猜想 II:溶质成分 CaCl2和 HCl
【实验过程】将剩余的溶液倒入烧杯中,微热后冷却到室温。
【拓展提高】
1.用石灰石和稀盐酸制取二氧化碳的反应方程式为⑥ 。
2.若要从剩余溶液中得到尽可能多的纯净的氯化钙固体,同学们认为可以向剩余溶液中加入稍过量的⑦____________(填化学式),经⑧____________、蒸发等操作后即可得到纯净的氯化钙固体。
四、计算(共 5 分)
17.现有 5.6 克的铁粉与 100 克某稀硫酸恰好完全。那么,
(1)反应后所得溶液中的溶质是(填名称)___________
(2)该稀硫酸中溶液中 H2SO4的质量分数是多少?
化学答案:
一、1-5:BBCBC 6-10:BDBCD
11、(1)H2O H2SO4 (2)
(3)
12、(1) 肥皂水 煮沸
(2)氢气或 H2 分解反应 D
13、 D NaCl
14、t2 90 B>A>C 降温
15、(1)锥形瓶 (2)试管口向上倾斜了或试管口没有略向下倾斜
(3) CEH D
(4)b (5)塑料瓶变扁 取相同体积的水加入装有二氧化碳的软塑料瓶或用等体积水重复上述实验(未写出“等体积”不给分)
16、CaCl2 溶液变为红色 锌粒/碳酸钠溶液等(合理就给分)
蓝色固体消失,溶液变为蓝色 (写不全不给分)
CaCO3 过滤
17、硫酸亚铁 9.8%A.化学与安全健康
B.化学与生活
①可燃性气体泄漏先打开排气扇
②不慎将浓硫酸沾在皮肤上,大量水冲洗后涂抹 3%~5%的氢氧化钠溶液
③加热试管里的固体时要先预热
①人体中含量最多的金属元素是钙
②NaOH 去油污与洗涤剂去油污原理相同
③铁钉在潮湿的空气中容易生锈,因此钢铁的使用要注意防锈
C.化学中常见的“三”
D.对化学资源的认识
①煤、石油、氢气——三大化石燃料
②CO2、SO2、NO2——三种污染性气体
③原子、中子、电子——构成物质的三种微粒
①工厂产生的废水净化后再排放
②工业制取氧气利用了各成分的沸点不同
③可燃冰是未来能源,是不可再生能源
选项
物质(括号内物质为杂质)
除杂方法
A
FeCl2溶液(CuCl2)
加入过量锌粉后过滤
B
CO2(HC1)
通入过量氢氧化钠溶液
C
N2(O2)
通入灼热的铜网
D
NaCl(NaOH)
加入适量稀硫酸溶液
实验操作
实验现象
实验结论
甲同学
取烧杯中溶液少许于试管中,向其中滴加石蕊溶液
现象:②___________
溶液显酸性,溶质中有氯化氢。
乙同学
取烧杯中溶液少许于试管中,向其中加入③________
现象:产生气泡
丙同学
取烧杯中溶液少许于试管中,向其中加入少量蓝色固体氢氧化铜
现象:④____________
反应方程式:⑤_____________
2023年新疆乌鲁木齐市中考二模化学试题: 这是一份2023年新疆乌鲁木齐市中考二模化学试题,共4页。
2023年新疆乌鲁木齐市中考一模化学试题: 这是一份2023年新疆乌鲁木齐市中考一模化学试题,共4页。
初中化学中考复习 新疆乌鲁木齐市重点初中五校2020-2021届九年级下学期第四次月考联考化学试题: 这是一份初中化学中考复习 新疆乌鲁木齐市重点初中五校2020-2021届九年级下学期第四次月考联考化学试题,共6页。试卷主要包含了选择题,填空与简答,计算等内容,欢迎下载使用。