





内蒙古赤峰市2020年中考生物试题(原卷版+解析版)
展开1. 生物能够表现出非生物所不具有的生命现象.下列古诗描述的现象中,不包含生命现象的是( )
A. 种豆南山下,草盛豆苗稀B. 离离原上草,一岁一枯荣
C. 夜来风雨声,花落知多少D. 床前明月光,疑是地上霜
2. 如图为小宇在显微镜下观察到的口腔上皮细胞和洋葱鳞片叶内表皮细胞,下列相关叙述正确的是( )
A. 甲图中的[1]细胞壁,能控制物质进出
B. 甲图中[3]细胞核,是细胞的控制中心
C. 与甲图细胞不同的是,乙图细胞具有细胞壁、液泡和叶绿体
D. 用钢笔画细胞结构简图时,要注意用粗线表示图中较暗的地方
3. 人体内造血干细胞通过细胞分化( )
A. 形成不同种类的血细胞B. 产生寿命更长的红细胞
C. 产生体积更大的白细胞D. 产生分裂更快的血小板
4. 如图为光学显微镜的相关结构示意图,其中的①②为物镜,③④为目镜。下列组合中,观察到的细胞数目最多的是( )
A. ①④B. ①③C. ②④D. ②③
5. 其同学列出的几种组织及举例,其中错误的一项是( )
A. 上皮组织—汗腺B. 营养组织——叶肉
C. 结缔组织——肌腱D. 输导组织——血液
6. 生物既能适应环境,也能影响环境。下列现象中,能体现生物影响环境的是( )
A. 荒漠中的骆驼刺根系发达B. 水质污染造成赤潮
C. 蚯蚓能疏松土壤,提高土壤肥力D. 鼠妇生活在阴暗的环境中
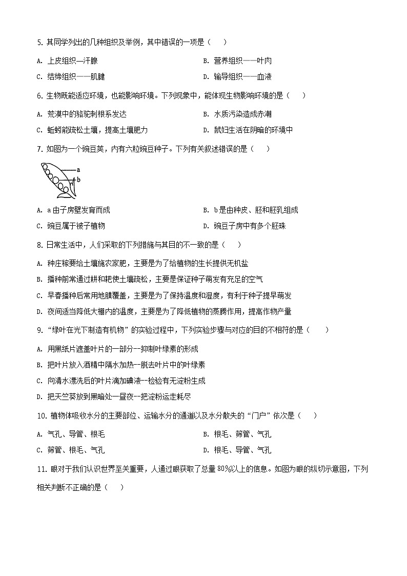
7. 如图为一个豌豆荚,内有六粒豌豆种子。下列有关叙述错误的是( )
A. a由子房壁发育而成B. b是由种皮、胚和胚乳组成
C. 豌豆属于被子植物D. 豌豆子房中有多个胚珠
8. 日常生活中,人们采取的下列措施与其目的不一致的是( )
A. 种庄稼要给土壤施农家肥,主要是为了给植物的生长提供无机盐
B. 播种前常通过耕和耙使土壤疏松,主要是保证种子萌发有充足的空气
C. 早春播种后常用地膜覆盖,主要是为了保持温度和湿度,有利于种子提早萌发
D. 夜间适当降低大棚内的温度,主要是为了降低植物的蒸腾作用,提高作物产量
9. “绿叶在光下制造有机物”的实验过程中,下列实验步骤与对应的目的不相符的是( )
A. 用黑纸片遮盖叶片的一部分--抑制叶绿素的形成
B. 把叶片放入酒精中隔水加热--脱去叶片中的叶绿素
C. 向清水漂洗后的叶片滴加碘液--检验有无淀粉生成
D. 把天竺葵放到黑暗处一昼夜--把淀粉运走耗尽
10. 植物体吸收水分的主要部位、运输水分的通道以及水分散失的“门户”依次是( )
A. 气孔、导管、根毛B. 根毛、筛管、气孔
C. 筛管、根毛、气孔D. 根毛、导管、气孔
11. 眼对于我们认识世界至关重要,人通过眼获取了总量80%以上的信息。如图为眼的纵切示意图,下列相关判断不正确的是( )
A. 我们看到的“白眼珠”是眼球壁中⑤巩膜的颜色
B. 由看近到望远时需要由睫状体调节①晶状体的曲度
C. 看书、写字时间过久需要停下来眺望以预防近视
D. 近视眼患者看远处的物体时,外界物体的像落在④视网膜的后方
12. 下列有关人体消化系统叙述正确的是( )
A. 消化系统由消化道和消化腺组成
B. 消化系统和呼吸系统共有的器官是喉
C. 消化腺分泌的消化液中都含有消化酶
D. 馒头在口腔中越嚼越甜,是因为部分淀粉转变成了葡萄糖
13. 俗话说“食不言,寝不语”,吃饭时不能大声谈笑是有科学道理的,其主要原因是( )
A. 流经消化器官的血量减少B. 食物容易由咽误入气管
C. 唾液腺分泌唾液的量减少D. 有利于保护声带
14. 图中 ①、②、③、④分别表示与心脏相连的四条血管,箭号表示血液的流动方向。以下描述正确的是( )
A. ①为动脉,内流动着动脉血B. ②为静脉,内流动着动脉血
C. ③为动脉,内流动着静脉血D. ④为静脉,内流动着静脉血
15. 下列有关血型和血液的叙述正确的是( )
A. 血型为B型血的病人可以接受AB型的血
B. 成熟的红细胞和白细胞都没有细胞核
C. 血液分层:上层是血浆,下层是红细胞,两层的交界处还有白细胞和血小板
D. 人体出现炎症时,血液中白细胞会比红细胞多一些
16. “吃出健康”正在成为人们饮食方面的追求。下列关于青少年饮食方面说法正确的是( )
①食物多样,谷类为主,粗细搭配 ②不吃不喜欢的食物 ③常吃适量鱼、禽、蛋和瘦肉④三餐分配要合理,零食要适当 ⑤饭菜多加盐,吃起来才有味道
A ①③④B. ②③④C. ③④⑤D. ①②④
17. 2019年6月5日是新《环保法》实施后的首个“世界环境日”,中国主办的世界环境日活动主题聚焦在“防治空气污染”。下列措施与该主题不相符的是( )
A. 提倡绿色出行,发展公共交通B. 及时处理作物桔秆、就地焚烧
C. 提倡使用太阳能等清洁能源D. 退耕还林、还草
18. 对下列各图进行分析,认识正确的是( )
A. 甲图表示血液流经小肠时,血液中营养物质含量的变化
B. 乙图表示血液流经肾脏时,血液中尿素含量的变化
C. 丙图AB段表示一次平静呼吸过程中,肺完成呼气的过程
D. 丁图表示在玻璃温室内进行植物栽培,室内一昼夜空气中氧气浓度随时间的变化
19. 生物体结构与其生活环境相适应,对此叙述不正确的是( )
A. 家鸽体表覆羽,前肢变成翼,有气囊辅助肺呼吸,适于空中飞行生活
B. 蛙幼体生活在水中,用鳃呼吸;成体生活在陆地上,用皮肤呼吸就能满足氧气的需求
C. 鲫鱼体表覆盖鳞片,用鳃呼吸,通过尾部和躯干部的摆动及鳍的协调游泳,适于水中生活
D. 龟卵较大、养料多且含一定的水分,卵外有坚韧的卵壳,能在陆地环境中发育成幼龟
20. 下列关于动物运动和行为的叙述正确的是( )
A. 一块骨骼肌肌腱可绕过关节连接在不同的骨上
B. 营社会行为的动物,群体内一定形成等级
C. 只要运动系统完好,动物就能正常运动
D. 关节由关节头、关节腔和关节软骨组成
21. 人类新生命的孕育和诞生主要通过生殖系统完成,下列叙述正确的是( )
A. ①是胚胎发育的场所B. ②是输送卵细胞的通道
C. ④是精子与卵细胞结合的部位D. ⑤是分泌雌性激素的器官
22. 细菌和真菌广泛分布在自然界中,下列叙述错误的是( )
A. 从菌落的大小、形态和颜色,可以大致区分细菌和真菌
B. 细菌适应性很强,在不同的环境中有不同的生殖方式
C. 青霉的孢子呈青绿色,长有孢子的菌丝看上去呈扫帚状
D. 在显微镜下观察到有的酵母菌上长出大小不一的突起,这是酵母菌在进行出芽生殖
23. 生物技术广泛应用于生产生活,下列相关说法正确的是( )
A. 无土栽培技术主要用来培养无病毒植株
B. 科研上常用牛肉汁与琼脂混合后高温灭菌制成培养基培养病毒
C. 新鲜蔬菜放在冰箱内冷藏保鲜是由于冷藏条件下微生物无法生存
D. 黑枣与柿树嫁接和克隆羊“多莉”的生殖方式都属于无性生殖
24. 某成年女子是白化病基因携带者(Aa),有可能不含该致病基因的细胞是( )
A. 口腔上皮细胞B. 神经元
C. 卵细胞D. 白细胞
25. 下列关于健康生活的叙述不正确的是( )
A. 健康是指一种身体上、心理上和社会适应方面的良好状态
B. 某人上肢受伤,鲜红色血液从伤口喷出,可指压近心端止血
C. 抗生素能杀死细菌,因此不会腐败变质,可以长期大量使用
D. 当遇到有人突然晕倒或溺水等情况时,要先判断他(她)有无呼吸和意识后,立即拨打120
二、综合题
26. 图一为某草原生态系统中部分生物间的关系图;图二表示图一中某条食物链各种生物体内有毒物质的相对含量。请据图回答:
(1)若图一要表示一个完整的生态系统,还需补充的成分是______。
(2)与兔相比,草的结构层次中没有______。
(3)图二中丙对应图一中的生物是______,此生物与兔构成______关系。
(4)与鹰用喙啄取食物不同的是,鼠和兔都用______切断和咀嚼食物,既提高了摄取食物的能力,又增强了对食物的消化能力。
27. 我市建成多个草莓生产基地,有效促进了农民增收。如图是草莓叶肉细胞进行生理活动的过程,甲、乙表示细胞结构,①、②、③表示有关物质。请分析回答:
(1)图中甲表示的结构是______,绿色植物通过该结构的生理活动,有效维持了生物圈中的______。
(2)利用下列哪一装置来检测物质②______。(请将符合题意的选项序号,在答题卡的对应位置上用2B铅笔涂黑)
A.B.C.D.
(3)草莓用于各项生命活动的能量主要来自结构[乙]的呼吸作用,其实质是______,释放能量。
(4)草莓传粉不足会造成减产,为了增加产量,果农可采取的措施是______。(写出一条即可)
28. 某同学制作了如下“概念图”来巩固所学的生物学知识。请回答:
(1)蛋白质初步消化的场所在______(填图中字母)。
(2)血液从D出发,回到A的过程,成分变化是______,变化的地点在______。
(3)图中所示排泄途径除⑤、⑥外,还有______。(用图中序号表示)
(4)某人尿液中出现葡萄糖,则可能是肾单位中______发生病变。
29. 图一是耳的结构图,图二是某同学在逃生演练中作出的部分反应流程图。据图回答问题。
(1)感冒以后,病菌可能会沿图一______中(填图中序号)进入中耳,引起中耳炎。
(2)图二中的X对应图一中的[ ] ______。
(3)图二中的逃生行为从获得途径上属于______。
(4)逃生行为主要受到______的调节,但也受到______调节的影响。
30. 分析回答问题:
新型冠状病毒肺炎,简称“新冠肺炎”,是指2019新型冠状病毒感染导致的肺炎。目前可以确定的新冠肺炎传播途径主要为直接传播、气溶胶传播和接触传播。截止北京时间6月30日16时,影响215个国家和地区,全球双计确诊10290779例。
为有效控制新冠肺炎的传播,复课以来各校来取了多种有效措施。①每天对所有出入校园的人员进行体沮监测;②要求师生保持良好的个人卫生习惯,如勒洗手、佩戴口罩;③避免与急性呼吸道感染病人密切接触;④每天对校园环境进行消毒等。
(1)“新冠肺炎”作为传染病具有传染性与______等特点。
(2)目前还没有可临床使用的新冠肺炎疫苗,因此所有可能直接或间接接触到传染源的人都属于该病的______。如果疫苗研制成功,接种后,疫苗进入人体会刺激______,产生抵抗该病毒的抗体。
(3)每天对校园环境进行消毒,从传染病的预防措施来看属于______。
(4)病毒不能独立生活,必须______在其他生物的活细胞内。
31. 请根据下面有关资料完成问题。
(一)在东北农业大学,中国研究人员培育出的首例绿色荧光蛋白转基因猪仔顺利降生。如图为荧光猪繁殖过程示意图。
(1)转入该基因的猪能发出绿色荧光,说明性状和基因之间的关系是______。
(2)研究人员说,荧光猪的后代也能发光,这种荧光猪变异类型属于______。
(二)猪的耳型有垂耳和立耳之分,这是一对相对性状(由T、t控制),下表为3组猪的交配实验结果。
(3)由交配组合______可以判断垂耳是显性性状。
(4)交配组合②中亲本丁的基因组成为______。组合②产生的子代中,表现型为垂耳的雌雄猪相互交配后,后代产生立耳猪的概率是______。
32. 酸奶是一种健康的发酵食品,某学习小组针对“制作酸奶的适宜温度”进行如下实验探究:
①将新鲜袋装牛奶煮沸,冷却至常温,加入适量酸奶,搅拌均匀;
②将5个大小相同的玻璃杯消毒、编号,倒满混合后的牛奶;
③将玻璃杯密封,置于不同温度的温箱中;
④一段时间后,取样检测杯中的活菌数量,记录数据;
⑤重复测定3次,取平均值,实验结果如柱形图所示:
请分析回答:
(1)制作酸奶需要的微生物是______,它只能在无氧条件下发酵,因此玻璃杯必须密封。
(2)在制作酸奶的过程中,尽量少打开容器,其主要目的是______。
(3)将酸奶加入牛奶中,相当于细菌、真菌培养方法中的______步骤。
(4)本实验除温度不同外,玻璃杯的大小、倒入牛奶的量等其他条件必须相同,原因是______。
(5)根据柱形图统计的实验结果,得出的结论是______。
交配组合
子代表现型及比例
①
甲(垂耳)×乙(垂耳)
12(垂耳):4(立耳)
②
丙(立耳)×丁(垂耳)
8(垂耳):9(立耳)
③
戊(立耳)×己(立耳)
全为(立耳)
内蒙古赤峰市喀喇沁旗2023-2024学年七年级下学期期末生物学试题(原卷版+解析版): 这是一份内蒙古赤峰市喀喇沁旗2023-2024学年七年级下学期期末生物学试题(原卷版+解析版),文件包含内蒙古赤峰市喀喇沁旗2023-2024学年七年级下学期期末生物学试题原卷版docx、内蒙古赤峰市喀喇沁旗2023-2024学年七年级下学期期末生物学试题解析版docx等2份试卷配套教学资源,其中试卷共33页, 欢迎下载使用。
2024年内蒙古赤峰市八年级中考一模生物试题(原卷版+解析版): 这是一份2024年内蒙古赤峰市八年级中考一模生物试题(原卷版+解析版),文件包含2024年内蒙古赤峰市八年级中考一模生物试题原卷版docx、2024年内蒙古赤峰市八年级中考一模生物试题解析版docx等2份试卷配套教学资源,其中试卷共12页, 欢迎下载使用。
2023年内蒙古赤峰市中考生物真题(解析版): 这是一份2023年内蒙古赤峰市中考生物真题(解析版),共21页。试卷主要包含了选择题,非选择题等内容,欢迎下载使用。