专题05 万有引力与天体运动-2021年高考物理经典小题考前必刷(全国通用)(原卷板)
展开
这是一份专题05 万有引力与天体运动-2021年高考物理经典小题考前必刷(全国通用)(原卷板),共7页。试卷主要包含了开普勒三定律,万有引力定律,有中心天体的稳定轨道,无中心天体的稳定轨道,变轨运动,宇宙速度,追及相遇,对比问题等内容,欢迎下载使用。
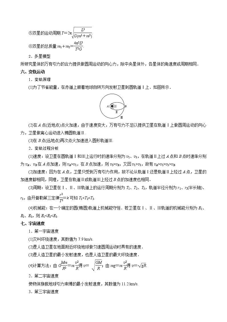
专题05 万有引力与天体运动 一、开普勒三定律1.行星绕太阳的运动通常按圆轨道处理.2.开普勒行星运动定律也适用于其他天体,例如月球、卫星绕地球的运动.3.开普勒第三定律=k中,k值只与中心天体的质量有关,不同的中心天体k值不同.该定律只能用在同一中心天体的两星体之间.二、万有引力定律1.表达式F=G,G为引力常量,G=6.67×10-11 N·m2/kg2.2.适用条件(1)公式适用于质点间的相互作用,当两个物体间的距离远大于物体本身的大小时,物体可视为质点.(2)质量分布均匀的球体可视为质点,r是两球心间的距离.3、在匀质球壳的空腔内任意位置处,质点受到球壳的万有引力的合力为零,即∑F引=0.4、在匀质球体内部距离球心r处的质点(m)受到的万有引力等于球体内半径为r的同心球体(M′)对其的万有引力,即F=G.三.重力与万有引力的关系1、在赤道上:G=mg1+mω2R.2、在两极上:G=mg0.四、有中心天体的稳定轨道1、将天体或卫星的运动看成匀速圆周运动,其所需向心力由万有引力提供.2、基本公式:线速度:G=m⇒v=角速度:G=mω2r⇒ω= 周期:G=m2r ⇒T=2π向心加速度:G=ma⇒a=结论:r越大,v、ω、a越小,T越大. 使用方法已知量利用公式表达式备注质量的计算 利用运行天体r、TG=mrM=只能得到中心天体的质量r、vG=mM=v、TG=mG=mrM=利用天体表面重力加速度g、Rmg=M= 密度的计算利用运行天体r、T、RG=mrM=ρ·πR3ρ=当r=R时ρ=利用近地卫星只需测出其运行周期利用天体表面重力加速度g、Rmg=M=ρ·πR3ρ= 五、无中心天体的稳定轨道1.双星模型①各自所需的向心力由彼此间的万有引力提供,即=m1ωr1,=m2ωr2②两颗星的周期及角速度都相同,即T1=T2,ω1=ω2.③两颗星的轨道半径与它们之间的距离关系为:r1+r2=L.④两颗星到圆心的距离r1、r2与星体质量成反比,即=.⑤双星的运动周期T=2π.⑥双星的总质量m1+m2=.2.多星模型所研究星体的万有引力的合力提供做圆周运动的向心力,除中央星体外,各星体的角速度或周期相同.六、变轨运动1.变轨原理(1)为了节省能量,在赤道上顺着地球自转方向发射卫星到圆轨道Ⅰ上.如图所示.(2)在A点(近地点)点火加速,由于速度变大,万有引力不足以提供卫星在轨道Ⅰ上做圆周运动的向心力,卫星做离心运动进入椭圆轨道Ⅱ.(3)在B点(远地点)再次点火加速进入圆形轨道Ⅲ.2.变轨过程分析(1)速度:设卫星在圆轨道Ⅰ和Ⅲ上运行时的速率分别为v1、v3,在轨道Ⅱ上过A点和B点时速率分别为vA、vB.在A点加速,则vA>v1,在B点加速,则v3>vB,又因v1>v3,故有vA>v1>v3>vB.(2)加速度:因为在A点,卫星只受到万有引力作用,故不论从轨道Ⅰ还是轨道Ⅱ上经过A点,卫星的加速度都相同,同理,卫星在轨道Ⅱ或轨道Ⅲ上经过B点的加速度也相同.(3)周期:设卫星在Ⅰ、Ⅱ、Ⅲ轨道上的运行周期分别为T1、T2、T3,轨道半径分别为r1、r2(半长轴)、r3,由开普勒第三定律=k可知T1<T2<T3.(4)机械能:在一个确定的圆(椭圆)轨道上机械能守恒.若卫星在Ⅰ、Ⅱ、Ⅲ轨道的机械能分别为E1、E2、E3,则E1<E2<E3.七、宇宙速度1.第一宇宙速度(1)又叫环绕速度,其数值为7.9 km/s.(2)是人造卫星在地面附近环绕地球做匀速圆周运动时具有的速度.(3)是人造卫星的最小发射速度,也是人造卫星的最大环绕速度.(4)计算方法:由G=m得v= ;由mg=m得v=.2.第二宇宙速度使物体挣脱地球引力束缚的最小发射速度,其数值为11.2 km/s.3.第三宇宙速度使物体挣脱太阳引力束缚的最小发射速度,其数值为16.7 km/s.八、追及相遇1.相距最近:两卫星运动关系应满足(ωA-ωB)t=2nπ(n=1,2,3…).2.相距最远:两卫星运动关系应满足(ωA-ωB)t′=(2n-1)π(n=1,2,3…).九、对比问题 1.卫星的轨道:赤道轨道、极地轨道、其他轨道。所有卫星的轨道平面一定通过地球的球心.2.同步卫星:具有特定的运行线速度、角速度和周期.具有特定的位置高度和轨道半径.运行轨道平面必须处于地球赤道平面上,只能在赤道上方特定的点运行. 难度:★★★☆☆ 建议用时: 15分钟 正确率 : /15 1.(2016·全国卷Ⅲ·14)关于行星运动的规律,下列说法符合史实的是( )A.开普勒在牛顿定律的基础上,导出了行星运动的规律B.开普勒在天文观测数据的基础上,总结出了行星运动的规律C.开普勒总结出了行星运动的规律,找出了行星按照这些规律运动的原因D.开普勒总结出了行星运动的规律,发现了万有引力定律2.[多选](2017·全国卷Ⅱ·19)如图,海王星绕太阳沿椭圆轨道运动,P为近日点,Q为远日点,M、N为轨道短轴的两个端点,运行的周期为T0。若只考虑海王星和太阳之间的相互作用,则海王星在从P经M、Q到N的运动过程中( )A.从P到M所用的时间等于B.从Q到N阶段,机械能逐渐变大C.从P到Q阶段,速率逐渐变小D.从M到N阶段,万有引力对它先做负功后做正功3.(2017全国卷Ⅲ,14)2017年4月,我国成功发射的“天舟一号”货运飞船与“天宫二号”空间实验室完成了首次交会对接,对接形成的组合体仍沿“天宫二号”原来的轨道(可视为圆轨道)运行。与“天宫二号”单独运行时相比,组合体运行的( )。A.周期变大 B.速率变大C.动能变大 D.向心加速度变大4、(2019·全国卷Ⅲ·15)金星、地球和火星绕太阳的公转均可视为匀速圆周运动,它们的向心加速度大小分别为a金、a地、a火,它们沿轨道运行的速率分别为v金、v地、v火.已知它们的轨道半径R金<R地<R火,由此可以判定( )A.a金>a地>a火 B.a火>a地>a金C.v地>v火>v金 D.v火>v地>v金5.(2018全国卷Ⅱ,16)2018年2月,我国500 m口径射电望远镜(天眼)发现毫秒脉冲星“J0318+0253”,其自转周期T=5.19 ms。假设星体为质量均匀分布的球体,已知引力常量为6.67×10-11 N·m2/kg2。以周期T稳定自转的星体的密度最小值约为( )。A.5×109 kg/m3 B.5×1012 kg/m3C.5×1015 kg/m3 D.5×1018 kg/m36.(2016全国卷Ⅰ,17)利用三颗位置适当的地球同步卫星,可使地球赤道上任意两点之间保持无线电通信。目前,地球同步卫星的轨道半径约为地球半径的6.6倍。假设地球的自转周期变小,若仍仅用三颗同步卫星来实现上述目的,则地球自转周期的最小值约为( )。A.1 h B.4 h C.8 h D.16 h7、(多选)(2018·全国卷Ⅰ·20)2017年,人类第一次直接探测到来自双中子星合并的引力波.根据科学家们复原的过程,在两颗中子星合并前约100 s时,它们相距约400 km,绕二者连线上的某点每秒转动12圈.将两颗中子星都看作是质量均匀分布的球体,由这些数据、万有引力常量并利用牛顿力学知识,可以估算出这一时刻两颗中子星( )A.质量之积 B.质量之和C.速率之和 D.各自的自转角速度8.(2014·新课标Ⅱ·18)假设地球可视为质量均匀分布的球体.已知地球表面重力加速度在两极的大小为g0,在赤道的大小为g,地球自转的周期为T,引力常量为G.地球的密度为( )A. B.C. D. 9.(2012·新课标全国·21)假设地球是一半径为R、质量分布均匀的球体.一矿井深度为d.已知质量分布均匀的球壳对壳内物体的引力为零.矿井底部和地面处的重力加速度大小之比为( )A.1- B.1+ C.()2 D.()210.(多选)(2014·新课标Ⅰ·19)太阳系各行星几乎在同一平面内沿同一方向绕太阳做圆周运动.当地球恰好运行到某地外行星和太阳之间,且三者几乎排成一条直线的现象,天文学称为“行星冲日”.据报道,2014年各行星冲日时间分别是:1月6日木星冲日;4月9日火星冲日;5月11日土星冲日;8月29日海王星冲日;10月8日天王星冲日.已知地球及各地外行星绕太阳运动的轨道半径如下表所示.则下列判断正确的是( ) 地球火星木星土星天王星海王星轨道半径(AU)1.01.55.29.51930A.各地外行星每年都会出现冲日现象B.在2015年内一定会出现木星冲日C.天王星相邻两次冲日的时间间隔为土星的一半D.地外行星中,海王星相邻两次冲日的时间间隔最短
答案:1.B 2.CD 3.C4、A5.C 6.B7、BC8.B 9.A10.BD
相关试卷
这是一份专题07 动量-2021年高考物理经典小题考前必刷(全国通用)(解析版),共8页。试卷主要包含了计算,物理意义,动量与动能的比较大小关系,流体模型研究方法,“天津之眼”是一座跨河建设等内容,欢迎下载使用。
这是一份专题04 抛体和圆周运动-2021年高考物理经典小题考前必刷(全国通用)(原卷版),共8页。试卷主要包含了曲线运动,运动的合成与分解,小船渡河,关联速度,平抛运动,类平抛运动的处理,匀速圆周运动及描述,离心运动和近心运动等内容,欢迎下载使用。
这是一份专题03 力与运动-2021年高考物理经典小题考前必刷(全国通用)(原卷板),共8页。试卷主要包含了牛顿第一定律,牛顿第二定律,牛顿第三定律,瞬时问题,超重和失重,动力学的两类基本问题,动力学图像,连接体等内容,欢迎下载使用。

