

2018年高考语文专题复习:小题组合保分练54
展开一、语言文字运用(15分,每小题3分)
1.依次填入下列各句横线处的词语,最恰当的一组是( )
①在媒体属性强烈的微博之上,用户更多以获取信息为主;而在朋友属性强烈的微信之上,用户则是在朋友圈里分享体验。微博和微信虽各有千秋,但终将 ,共建以兴趣为导向的移动社交平台。
②棋盘上一番惊心动魄的缠斗之后,胜利者 ,连连说着“幸运”和“没想到”,而失利的一方则将遗憾写在脸上,苦笑不已。
③择一段闲情,在缤纷繁华的世界里为自己演绎一份清欢,即便春尽花谢、冬来梅开也是属于一个人的山河静世,一个人的 。
A.殊途同归 额手称庆 物换星移
B.异曲同工 额手称庆 物换星移
C.殊途同归 弹冠相庆 鸟飞兔走
D.异曲同工 弹冠相庆 鸟飞兔走
解析:选A 殊途同归:通过不同的途径,到达同一个目的地。比喻采取不同的方法而得到相同的结果。异曲同工:比喻话的说法不一而用意相同,或一件事情的做法不同而都巧妙地达到目的。①句主要讲“微博和微信”的共同目的,故用“殊途同归”。额手称庆:把手放在额上,表示庆幸。弹冠相庆:指官场中一人当了官或升了官,同伙也互相庆幸将有官可做。②句修饰下棋得胜者,可用“额手称庆”。物换星移:景物改变了,星辰的位置也移动了。比喻时间的变化。鸟飞兔走:形容光阴迅速流逝。③句根据语境可知,主要讲时间的变化,没有强调飞逝,故用“物换星移”。
2.下列诗句中所用修辞手法与其他三项不同的一项是( )
A.男儿何不带吴钩 B.千树万树梨花开
C.长江万里白如练 D.疑是银河落九天
解析:选A A项是借代,B、C、D三项是比喻。
3.下列三组是推荐给中学生阅读的书目,每组书目拟一个标题。所拟标题与各组书目对应最恰当的一项是( )
第一组:《武夷山脉》《中国地理百科》《瓦尔登湖》《徐霞客游记》
第二组:《不抱怨的世界》《积极思考的力量》《马克思传》《哲学的故事》
第三组:《白鹿原》《麦田里的守望者》《这些人,那些事》《风中的院门》
A.钟灵毓秀 他山之石 人间百态
B.自然风物 人生智慧 人间百态
C.钟灵毓秀 人生智慧 百家争鸣
D.自然风物 他山之石 百家争鸣
解析:选B 第一组是自然科学地理方面的书目,讲述世界各地的自然景象;第二组是名人传记和哲学思想类的书目,可以给学生的人生进行指导;第三组属于文学名著,关注的是人间百态。
4.下列各句中,所引诗词不符合语境的一项是( )
A.“雄关漫道真如铁,而今迈步从头越。”当地县委县政府向媒体表态,目前排放红色污水的源头已经找到,后续整改工作正在落实,水环境质量攻坚战一定会取得胜利。
B.“潮平两岸阔,风正一帆悬。”真心期待,新时代的中拉合作交流之船能破浪前行,造福于太平洋两岸中国与拉美的近20亿人民,续写历史的新辉煌。
C.“大鹏一日同风起,扶摇直上九万里。”在与少年班代表座谈时,老校长深情勉励同学们珍惜伟大时代,以立志成才和不懈奋斗奏响民族复兴的雄浑乐章。
D.“纸上得来终觉浅,绝知此事要躬行。”的确是这样,如果劳动教育仅仅局限于课堂而不提供动手实践的机会,孩子自我服务、服务他人的能力就无法得到真正的提升。
解析:选A 解答该题,可以结合前后语境考虑。A项语境强调出现了水污染问题,应及时弥补和改进,不符合“从一个胜利走向下一个胜利”的“再出发”的意思。
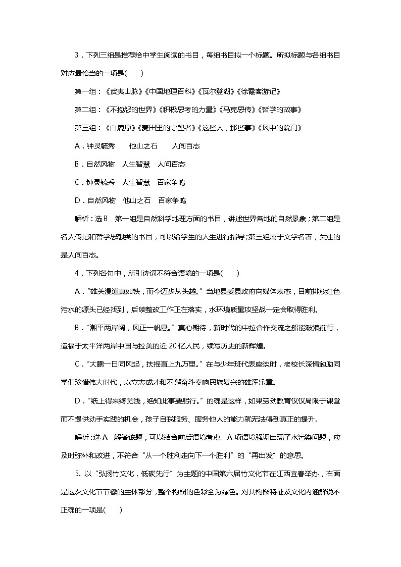
5. 以“弘扬竹文化,低碳先行”为主题的中国第六届竹文化节在江西宜春举办,右面是这次文化节节徽的主体部分,整个构图的色彩全为绿色。对其构图特征及文化内涵解说不正确的一项是( )
A.图案由两片饱满的竹叶构成汉字“竹”,点明了文化节的特色内涵。
B.“竹”像两个“个”字,寓意为创办文化节“个个动手,人人有责”。
C.图案外形由变形的数字“6”构成,代表了今年的竹文化节是第六届。
D.图案色彩为绿色,彰显了“弘扬竹文化,低碳先行”的主题和文化精髓。
解析:选B 节徽并未体现“为创办文化节‘个个动手,人人有责’”的寓意。
二、古诗文小题(11分)
6.下列对文化常识相关内容的解说,不正确的一项是(3分)( )
A.“卑鄙”是一个古今异义词,在古代指出身低微,为人粗野。
B.“青庐”指青布搭成的帐篷,古代北方民族举行婚礼时常使用。
C.“社”指谷神,“稷”指土神,古时君主都祭祀社稷,后来就用“社稷”来代表国家。
D.“兵部”是古代六部之一,掌管全国武官选用和兵籍、军械、军令等事宜。
解析:选C C项,“社”指的是土神,“稷”指的是谷神。
7.补写出下列名句名篇中的空缺部分。(8分)
(1)故九万里, ,而后乃今培风。(《庄子·逍遥游》)
(2)蒹葭萋萋,白露未晞。所谓伊人, 。(《诗经·蒹葭》)
(3) ,忽复乘舟梦日边。(李白《行路难》)
(4)生乎吾后,其闻道也亦先乎吾, 。(韩愈《师说》)
(5)嗟乎!一人之心, 。(杜牧《阿房宫赋》)
(6) ,蜡炬成灰泪始干。(李商隐《无题》)
(7)苟非吾之所有, 。(苏轼《赤壁赋》)
(8)与朋友交, 。(《论语·学而》)
答案:(1)则风斯在下矣 (2)在水之湄 (3)闲来垂钓碧溪上 (4)吾从而师之 (5)千万人之心也 (6)春蚕到死丝方尽 (7)虽一毫而莫取 (8)言而有信
2018年高考语文专题复习:小题组合保分练30: 这是一份2018年高考语文专题复习:小题组合保分练30,共4页。试卷主要包含了语言文字运用,古诗文小题等内容,欢迎下载使用。
2018年高考语文专题复习:小题组合保分练52: 这是一份2018年高考语文专题复习:小题组合保分练52,共4页。试卷主要包含了语言文字运用,古诗文小题等内容,欢迎下载使用。
2018年高考语文专题复习:小题组合保分练9: 这是一份2018年高考语文专题复习:小题组合保分练9,共4页。试卷主要包含了语言文字运用,古诗文小题等内容,欢迎下载使用。
