四川省攀枝花市第十五中学校2021届高三下学期第21次周考理综生物试题
展开1.下列关于细胞结构或代谢的叙述中,错误的是
A.核膜上有许多核孔,有利于核质间的物质交换和信息交流
B.线粒体通过嵴增大膜面积,有利于催化葡萄糖分解的酶附着
C.正常状态下,溶酶体对自身机体的细胞结构也有分解作用
D.衰老细胞的染色质收缩导致基因的转录都难以进行
2.下列有关生物膜系统的说法中,正确的是
A.细胞膜、叶绿体的内膜与外膜、内质网膜与小肠黏膜等都属于生物膜系统
B.合成固醇类激素的分泌细胞内质网一般比较发达
C.各种生物膜的组成成分和结构完全一致,在结构和功能上有一定的联系
D.枯草杆菌也具有生物膜系统,否则就不能进行正常的生命活动
3.下图表示以某种作物中的①和②两个品种分别培育出④⑤⑥三个新品种的过程,有关说法正确的是
A.用①和②培育成⑤的过程中所采用的方法Ⅰ和Ⅱ分别称为杂交和测交
B.③培育出⑥常用化学或物理的方法进行诱发基因突变
C.用③培育出④常用的方法Ⅲ是花药离体培养
D.图中培育出⑤所依据的原理是基因突变和基因重组
4.下列关于“肺炎双球菌转化实验”和“噬菌体侵染细菌的实验”的叙述,正确的是
A.分别用含有放射性同位素35S和放射性同位素32P的培养基培养噬菌体
B.格里菲思通过小鼠体内的肺炎双球菌转化实验证明了转化因子是DNA
C.用35S标记噬菌体的侵染实验中,沉淀物存在少量放射性可能是搅拌不充分所致
D.艾弗里和同事的实验证明了DNA的水解产物不是遗传物质,但不能证明蛋白质不是遗传物质
5.水稻的非糯性(W)对糯性(w)为显性,非糯性品系所含淀粉遇碘呈蓝色,糯性品系所含淀粉遇碘呈红色。将 W 基因用红色荧光标记,w 基因用蓝色荧光标记。下面对纯种非糯性与糯性稻杂交的子代的叙述错误的是(不考虑基因突变)
A.选择 F2 所有植株成熟花粉用碘液染色,理论上蓝色花粉和红色花粉的比例为 3∶1
B.观察Fl未成熟花粉时,发现1个红色荧光点和1个蓝色荧光点分别移向两极,说明形成该细胞时可能发生过染色体片段交换
C.选择 F1成熟花粉用碘液染色,理论上蓝色花粉和红色花粉的比例为1∶1
D.观察Fl未成熟花粉时,发现2个红色荧光点和2个蓝色荧光点分别移向两极,可作为分离定律的直观证据
6.“金山银山,不如绿水青山”,为此全国各地不断形成各式的立体农业(如果树草菇立体农业)和发展各种模式的生态农业(如蔗基鱼塘)以及系列的生态工程建设,在发展经济和保护生态之间,走上一条可持续发展的道路。下列有关分析不正确的是
A.果树一草菇立体农业运用群落的空间结构原理能充分利用空间和资源
B.对果树一草菇立体农业中土壤动物丰富度的调查,应采用取样器取样法
C.蔗基鱼塘生态农业模式在提高能量利用率的同时,又减轻了环境污染
D.系列生态工程建设的主要目的是提高生物多样性的直接价值
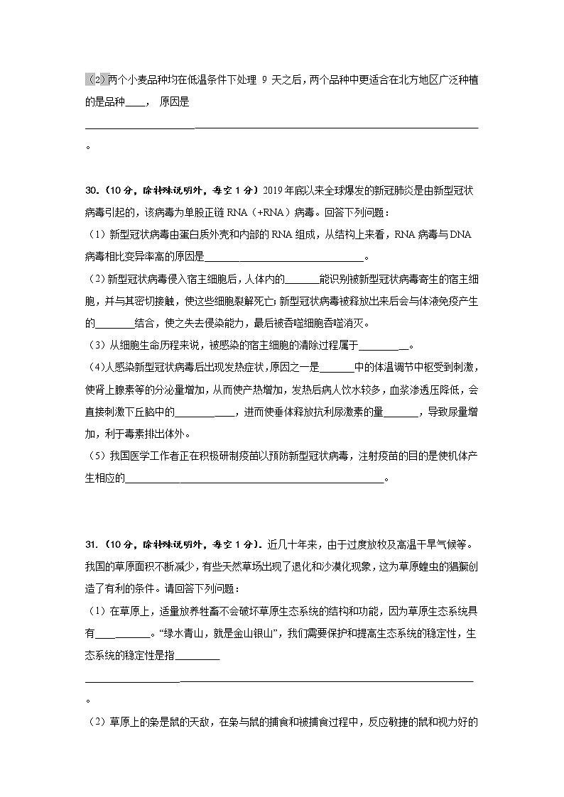
29.(9分)下图表示在低温条件下处理甲、乙两个品种的小麦秧苗时,小麦叶绿素含量和光合速率的变化曲线。请据图回答∶
(1)小麦叶肉细胞光反应的产物在暗反应中用于_________,若外界的光照强度恰好是该小麦的光补偿点(植株的光合速率等于呼吸速率时的光照强度),此时叶肉细胞的光合速率__________呼吸速率(填“大于”,“小于”或“等于”)。在光照条件下,叶肉细胞产生 ATP 的生物膜结构有____________________ 。
(2)两个小麦品种均在低温条件下处理 9 天之后,两个品种中更适合在北方地区广泛种植的是品种 , 原因是______________________ 。
30.(10分,除特殊说明外,每空1分)2019年底以来全球爆发的新冠肺炎是由新型冠状病毒引起的,该病毒为单股正链RNA(+RNA)病毒。回答下列问题:
(1)新型冠状病毒由蛋白质外壳和内部的RNA组成,从结构上来看,RNA病毒与DNA病毒相比变异率高的原因是_______ _。
(2)新型冠状病毒侵入宿主细胞后,人体内的_______能识别被新型冠状病毒寄生的宿主细胞,并与其密切接触,使这些细胞裂解死亡;新型冠状病毒被释放出来后会与体液免疫产生的________结合,使之失去侵染能力,最后被吞噬细胞吞噬消灭。
(3)从细胞生命历程来说,被感染的宿主细胞的清除过程属于________ 。
(4)人感染新型冠状病毒后出现发热症状,原因之一是_______中的体温调节中枢受到刺激,使肾上腺素等的分泌量增加,从而使产热增加,发热后病人饮水较多,血浆渗透压降低,会直接刺激下丘脑中的________ ,进而使垂体释放抗利尿激素的量_______,导致尿量增加,利于毒素排出体外。
(5)我国医学工作者正在积极研制疫苗以预防新型冠状病毒,注射疫苗的目的是使机体产生相应的___________ 。
31.(10分,除特殊说明外,每空1分).近几十年来,由于过度放牧及高温干旱气候等。我国的草原面积不断减少,有些天然草场出现了退化和沙漠化现象,这为草原蝗虫的猖獗创造了有利的条件。请回答下列问题:
(1)在草原上,适量放养牲畜不会破坏草原生态系统的结构和功能,因为草原生态系统具有____ 。“绿水青山,就是金山银山”,我们需要保护和提高生态系统的稳定性,生态系统的稳定性是指 ___________________ 。
(2)草原上的枭是鼠的天敌,在枭与鼠的捕食和被捕食过程中,反应敏捷的鼠和视力好的枭均能很好地生存。从生态学角度分析,生态系统的信息传递具有_____ 的作用。
(3)草原上的蝗虫活动猖獗,可利用昆虫信息素诱杀蝗虫中的雄性个体,这是通过改变种群的_____ 来降低种群的密度,这种防治方法属于_______防治,该信息素属于________信息。
(4)调查草原内沙鼠的种群密度:在1 hm2范围内,第一次捕获72只,标记并放归;几天后第二次捕获了60只,其中有9只带有标记,则其种群密度是 只/hm2.若被标记的动物更容易被天敌捕食,则沙鼠种群密度的估算值比实际值_____ 。
32.(10分,除特殊说明外,每空2分)乌骨鸡的性别决定方式为ZW型,肤色有深乌、浅乌和黄色三种类型,受两对独立遗传的等位基因(A/a、B/b)控制,其中A/a基因位于常染色体上,基因与性状的关系如图所示:
(1)现将纯合浅乌母鸡与纯合黄色公鸡杂交,F1中母鸡全为深乌,公鸡全为浅乌,则亲本的基因型为____________________________。
(2)科研人员进行研究时发现无论何种杂交组合,所繁育的后代在破壳后两周内其肤色均为黄色,两周后部分雏鸡才开始显现相应的深乌或浅乌性状,这表明__________ 。
(3)研究表明,深乌公鸡体内含有丰富的黑色素,具有较好的延缓衰老的能力。现需从F2中筛选出能稳定遗传的深乌公鸡作为种鸡进行繁育,请设计一代杂交实验方案来判断所选深乌公鸡的基因型,并写出实验预测结果和结论。
实验方案:______________________________________________________________ 。
预测结果和结论:______________________________________________________ ______________________ 。
37.(15分,除特殊说明外,每空2分)鸭梨醋饮属绿色健康饮品,既保存了鸭梨中的多种氨基酸、维生素、矿物质、有机酸等营养成分,又兼具果醋醒酒护肝、助消化、降低血脂、软化血管等养生保健功能,深受广大消费者青睐。如图为鸭梨醋饮的制作流程,请据图回答问题。
(1)若得到的鸭梨汁非常浑浊,解决的方法是_________________。
(2)过程②所用的微生物是______________,为了提高该微生物的利用率,最好用_________法对其进行固定。此外,使用固定化酶方法的优点是_________________ __________________ 。
(3)研究人员发现过程②中的发酵液中存在一种活性蛋白,可提高果醋的产量,分离该蛋白可用电泳法,其原理是根据蛋白质的_____________、大小及形状不同,在电场中的____________不同而实现分离。除电泳法外,请再写出一种分离此蛋白的方法:______________。
(3)该小组将得到的菌株接种到液体培养基中并混匀,一部分进行静置培养,另一部分进行振荡培养。结果发现:振荡培养的细菌比静置培养的细菌生长速度快。分析其原因是:
__________________ _ 。
38.(15分,除特殊说明外,每空2分).果蝇是遗传学研究的经典材料,分析下列与之有关的遗传问题:
(1)果蝇的灰体和黑檀体由E和e控制,E和e的根本区别是______________________________。科研人员对E和e基因进行测序并比较,发现e基因的编码序列缺失一个碱基对。据此推测,e 基因在翻译时,可能出现__________或__________。
(2)视网膜色素变性病是一种单基因遗传病,是影响人类健康的重要因素之一。有科学家发现,某果蝇种群中也有这种单基因遗传病,为研究人类视网膜色素变性病提供了实验材料。
①为判断视网膜色素变性病的遗传方式,请用该种群的果蝇进行相关实验,并完成以下内容:
实验材料:选择亲本表现型为____________________的果蝇作为杂交实验材料。
杂交方法:________________________________________。
实验结果:子一代表现型均正常。
结论:视网膜色素变性病的遗传方式为常染色体上隐性遗传病。
②视网膜色素变性病也有只发生在X染色体上的隐性遗传,若用荧光分子标记法检测,女性患者体细胞在有丝分裂中期应有__________个荧光点。
2021届高三理科综合第21次周考 参考答案
生物参考答案:1--6 BBCCAD
29、(9分,除特殊说明外,每空2分)
(1)C3的还原(1分) 大于 叶绿体类囊体薄膜、线粒体内膜
(2)乙 随着低温处理时间的延长,品种乙体内的叶绿素含量下降幅度较小,乙光合作用下降幅度较小,因此乙更适宜种植在北方地区
30、(10分,除特殊说明外,每空1分)
(1) RNA是单链,DNA是反向平行双螺旋结构更稳定(2分)
(2) 效应T细胞 抗体
(3)细胞凋亡
(4)下丘脑 渗透压感受器 减少
(5) 抗体和记忆细胞 (2分)
31、(10分,除特殊说明外,每空1分)
(1) 一定的自我调节能力
生态系统维持或恢复自身结构与功能处于相对平衡状态的能力(2分)
(2)调节生物的种间关系,以维持生态系统的稳定(2分)
(3) 性别比例 生物 化学
(4) 480 偏高
32、(10分,每空2分)
(1)AAZBW、aaZbZb(两个亲本写完整给2分,雌雄亲本各占1分)
(2)基因A、基因B的表达具有时效性(基因的选择性表达)
(3)将该深乌公与F2中多只黄色母鸡进行杂交,观察子代雌雄个体的表现型及比例(2分)若子代没有出现黄色鸡,则该深乌公鸡的基因型为AAZbZb(或“该深乌公鸡能遗定遗传”);若子代出现黄色鸡,则该深乌公鸡的基因型为AaZbZb(或“该深乌公鸡不能遗定遗传”)(4分)
37、(15分,除特殊说明外,每空2分)
(1)用果胶酶处理(1分)
(2) 醋酸菌(醋酸杆菌) 包埋
使酶既可以与反应物接触,又能与产物分离,还可以被反复利用。
(3)带电性质的差异 迁移速度 凝胶色谱法
(4)振荡培养能提高培养液的溶氧量,同时可以使菌体与培养液充分接触,提高营养物质的利用率
38、(15分,除特殊说明外,每空2分)
(1)脱氧核苷酸(或碱基对)的排列顺序不同(3分)
提前终止 从缺失部位以后翻译的氨基酸序列发生变化
(2)视网膜色素变性和视网膜色素正常 正交反交(3分) 4(3分)
2023届四川省攀枝花市东区攀枝花市三中高三校二模理综生物试题(含答案): 这是一份2023届四川省攀枝花市东区攀枝花市三中高三校二模理综生物试题(含答案),共10页。试卷主要包含了单选题,实验探究题,读图填空题,填空题等内容,欢迎下载使用。
2023届四川省成都市外国语学校高三三模理综生物试题(含答案): 这是一份2023届四川省成都市外国语学校高三三模理综生物试题(含答案),共8页。试卷主要包含了单选题,综合题等内容,欢迎下载使用。
2022届四川省泸州市泸县五中高三二诊模拟考试理综生物试题含解析: 这是一份2022届四川省泸州市泸县五中高三二诊模拟考试理综生物试题含解析,共13页。试卷主要包含了选择题等内容,欢迎下载使用。

