2018版高三化学一轮复习5年真题分类:专题07 原子结构与化学键 Word版含答案
展开
这是一份2018版高三化学一轮复习5年真题分类:专题07 原子结构与化学键 Word版含答案,共2页。试卷主要包含了下列叙述正确的是,1 ml H2O放出2等内容,欢迎下载使用。
A.离子化合物中一定含有离子键
B.单质分子中均不存在化学键
C.含有极性键的分子一定是极性分子
D.含有共价键的化合物一定是共价化合物
【答案】A
【解析】本题考查物质结构中化学键的分类,意在考查考生对各类物质中存在的化学键类型的理解、判断能力。选项B,O2、Cl2等单质分子间存在共价键;选项C,含有极性键的分子不一定是极性分子,如CH4、CS2等;选项D,含有共价键的化合物不一定是共价化合物,如NaOH等。
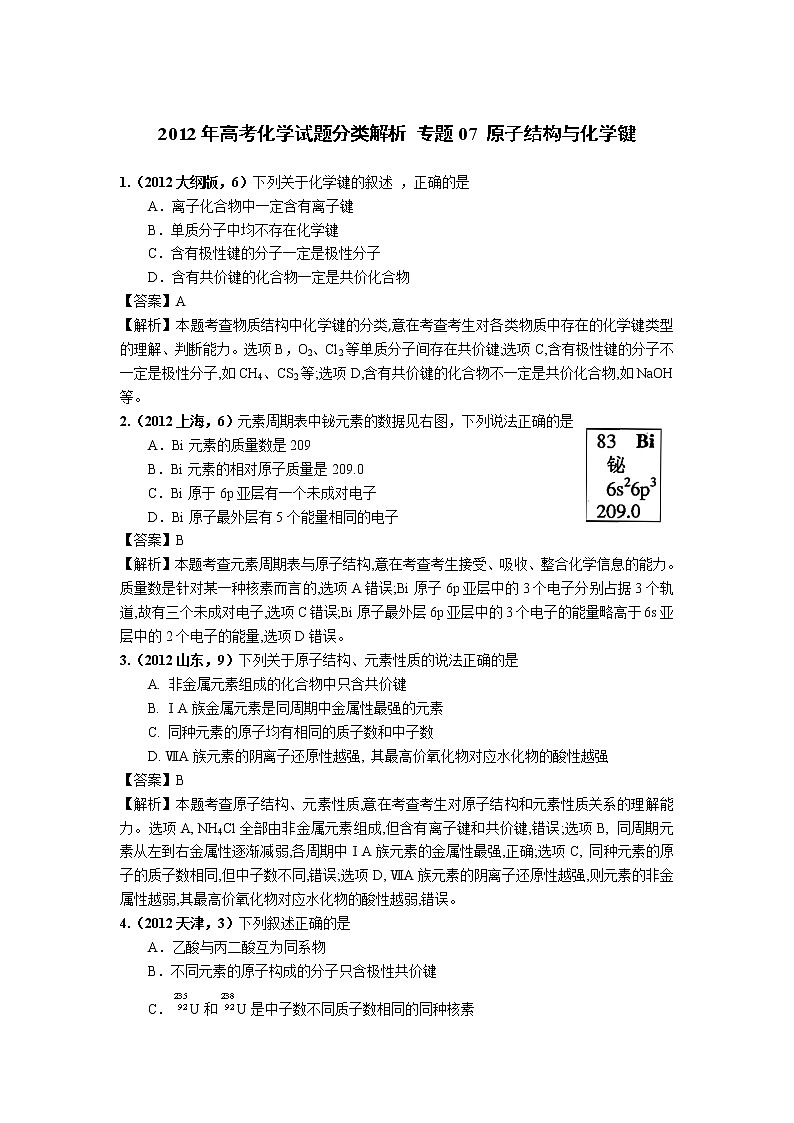
2.(2012上海,6)元素周期表中铋元素的数据见右图,下列说法正确的是
A.Bi元素的质量数是209
B.Bi元素的相对原子质量是209.0
C.Bi原于6p亚层有一个未成对电子
D.Bi原子最外层有5个能量相同的电子
【答案】B
【解析】本题考查元素周期表与原子结构,意在考查考生接受、吸收、整合化学信息的能力。 质量数是针对某一种核素而言的,选项A错误;Bi原子6p亚层中的3个电子分别占据3个轨道,故有三个未成对电子,选项C错误;Bi原子最外层6p亚层中的3个电子的能量略高于6s亚层中的2个电子的能量,选项D错误。
3.(2012山东,9)下列关于原子结构、元素性质的说法正确的是
A. 非金属元素组成的化合物中只含共价键
B. ⅠA族金属元素是同周期中金属性最强的元素
C. 同种元素的原子均有相同的质子数和中子数
D. ⅦA族元素的阴离子还原性越强, 其最高价氧化物对应水化物的酸性越强
【答案】B
【解析】本题考查原子结构、元素性质,意在考查考生对原子结构和元素性质关系的理解能力。选项A, NH4Cl全部由非金属元素组成,但含有离子键和共价键,错误;选项B, 同周期元素从左到右金属性逐渐减弱,各周期中ⅠA族元素的金属性最强,正确;选项C, 同种元素的原子的质子数相同,但中子数不同,错误;选项D, ⅦA族元素的阴离子还原性越强,则元素的非金属性越弱,其最高价氧化物对应水化物的酸性越弱,错误。
4.(2012天津,3)下列叙述正确的是
A.乙酸与丙二酸互为同系物
B.不同元素的原子构成的分子只含极性共价键
C.U和U是中子数不同质子数相同的同种核素
D.短周期第ⅣA与ⅦA族元素的原子间构成的分子,均满足原子最外层8电子结构
【答案】 D
【解析】本题考查同系物含义、原子与分子结构等方面的知识,意在考查考生综合分析问题的能力。乙酸与丙二酸分子中—COOH数目不同,二者不是同系物,A错。由H2O2中含有非极性键(O—O键)知B错。同种核素的质子数、中子数均相同,C错。选项D,C、Si与卤素形成的分子均为AB4型分子,碳、硅原子均与四个卤素原子各形成一个共价键,D对。
5.(2012上海,3)氮氧化铝(AlON)属原于晶体,是一种超强透明材料.下列描述错误的是
A.AlON和石英的化学键类型相同 B.AlON和石英晶体类型相同
C.AlON和Al2O3的化学键类型不同 D.AlON和Al2O3晶体类型相同
【答案】D
【解析】本题考查晶体类型与化学键的关系,意在考查考生整合化学信息的能力。石英主要成分的化学式为SiO2,是原子晶体,而原子晶体中的化学键为共价键,选项A、B正确。
6.(2012上海,4) PH3是一种无色剧毒气体,其分子结构和NH3相似,但P—H键键能比N—H键键能低。下列判断错误的是
A.PH3分子呈三角锥形
B.PH3分子是极性分子
C.PH3沸点低于NH3沸点,因为P-H键键能低
D.PH3分子稳定性低于NH3分子,因为N-H键键能高
【答案】C
【解析】本题考查分子的构型,化学键键参数与分子性质的关系,意在考查考生运用相关知识解决简单化学问题的能力。NH3是三角锥形,故PH3为三角锥形,选项A正确。PH3为三角锥形,而不是平面结构,故PH3为极性分子,选项B正确。PH3的沸点与分子间作用力及氢键有关,与化学键无关,选项C错误。键能越高,键越不容易断裂,分子越稳定,选项D正确。
7.(2012安徽,7)科学家最近研究出一种环保、安全的储氢方法,其原理可表示为: NaHCO3+H2HCOONa+H2O。下列有关说法正确的是
A. 储氢、释氢过程均无能量变化
B. NaHCO3、HCOONa均含有离子键和共价键
C. 储氢过程中, NaHCO3被氧化
D. 释氢过程中, 每消耗0.1 ml H2O放出2.24 L的H2
【答案】 B
【解析】本题考查化学反应与能量变化、化学键、氧化还原反应等,意在考查考生对知识的灵活应用能力。储氢与释氢过程为化学变化,一定存在旧化学键的断裂(该过程吸收热量)与新化学键的形成(该过程放出热量),A项错;NaHCO3中Na+与HCO3-间为离子键, HCO3-内碳、氧原子间为共价键,HCOONa中HCOO-与Na+间存在离子键,HCOO-内碳、氧原子间为共价键,B项正确;储氢过程中,NaHCO3中碳元素化合价由+4降低到+2,NaHCO3被还原,C项错;释氢过程中,每消耗0.1 ml H2O放出0.1 ml H2,因不知反应所处温度、压强,不能确定0.1 ml H2的体积,D项错。
相关试卷
这是一份十年(13-22)高考化学真题分类汇编专题22 原子结构与化学键(含解析),共12页。试卷主要包含了下列说法正确的是,下列含有共价键的盐是,同周期等内容,欢迎下载使用。
这是一份2018版高三化学一轮复习5年真题分类:专题14 STSE Word版含答案,共2页。试卷主要包含了6的雨水等内容,欢迎下载使用。
这是一份2018版高三化学一轮复习5年真题分类:专题07 金属及其化合物 Word版含答案,共17页。

