(天津卷)2016年普通高校招生统一考试(理综)试卷(含解析)
展开
这是一份(天津卷)2016年普通高校招生统一考试(理综)试卷(含解析),共33页。
A.由观察甲到观察乙须将5倍目镜更换为10倍目镜
B.甲、乙、丙可在同一个细胞内依次发生x*k.Cm]
C.与甲相比,乙所示细胞的细胞液浓度较低
D.由乙转变为丙的过程中,没有水分子从胞内扩散到胞外
【答案】B
考点:本题考查观察植物细胞的质壁分离和复原的实验、显微镜使用方法的相关知识。
2.在适宜反应条件下,用白光照射离体的新鲜叶绿体一段时间后,突然改用光照强度与白光相同的红光或绿光照射。下列是光源与瞬间发生变化的物质,组合正确的是
A.红光,ATP下降 B.红光,未被还原的C3上升
B.绿光,[H]下降 D.绿光,C5上升
【答案】C
【解析】叶绿体中的色素主要吸收利用红光和蓝紫光。若由白光突然改用光照强度与白光相同的红光,则光合作用速率基本不变,即ATP和未被还原的C3均基本不变,故A、B项错误;叶绿体色素对绿光吸收最少,若由白光突然改用光照强度与白光相同的绿光,可导致光反应速率减慢,光反应产生的[H]和ATP减少,而短时间内暗反应仍以原来的速率进行,消耗[H]和ATP,故短时间内[H]含量会下降,C项正确;同理,绿光下由于[H]和ATP含量下降,导致C3被还原为C5的速率减慢,而暗反应中CO2的固定仍一原来的速率消耗C5,故短时间内C5的含量会下降,D项错误。
考点:本题考查光合作用的基本过程和影响因素的相关知识。
3.在丝瓜地生态系统中,丝瓜、昆虫甲、昆虫乙存在捕食关系。下图为某年度调查甲、乙两种昆虫种群数量变化的结果。下列叙述正确的是
A.该丝瓜地的碳循环在丝瓜、昆虫与无机环境之间完成
B.依据随机取样原则统计成虫数量可计算出昆虫种群密度
C.乙与甲的数量比值代表两种昆虫间的能量传递效率
D.乙数量的增加会减少甲种群对丝瓜的摄食量
【答案】D
考点:本题考查种群的特征、生态系统的结构和功能的相关知识。
4.将携带抗M基因、不带抗N基因的鼠细胞去除细胞核后,与携带N基因、不带抗M基因的鼠细胞融合,获得的胞质杂种细胞具有M、N两种抗性。该实验证明了
A.该胞质杂种细胞具有全能性 B.该胞质杂种细胞具有无限增殖能力
C.抗M基因位于细胞质中 D.抗N基因位于细胞核中
【答案】C
考点:本题考查细胞的结构和功能的相关知识。
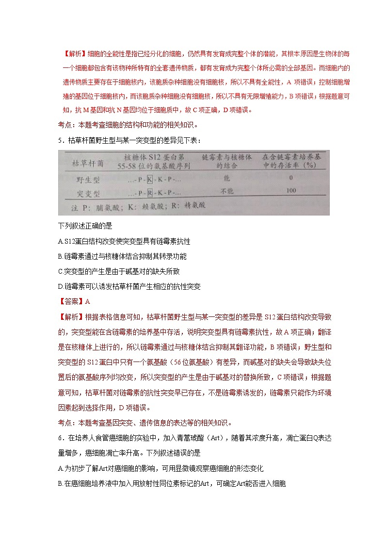
5.枯草杆菌野生型与某一突变型的差异见下表:
下列叙述正确的是
A.S12蛋白结构改变使突变型具有链霉素抗性
B.链霉素通过与核糖体结合抑制其转录功能
C.突变型的产生是由于碱基对的缺失所致
D.链霉素可以诱发枯草杆菌产生相应的抗性突变
【答案】A
【解析】根据表格信息可知,枯草杆菌野生型与某一突变型的差异是S12蛋白结构改变导致的,突变型能在含链霉素的培养基中存活,说明突变型具有链霉素抗性,故A项正确;翻译是在核糖体上进行的,所以链霉素通过与核糖体结合抑制其翻译功能,B项错误;野生型和突变型的S12蛋白中只有一个氨基酸(56位氨基酸)有差异,而碱基对的缺失会导致缺失位置后的氨基酸序列均改变,所以突变型的产生是由于碱基对的替换所致,C项错误;根据题意可知,枯草杆菌对链霉素的抗性突变早已存在,不是链霉素诱发的,链霉素只能作为环境因素起到选择作用,D项错误。
考点:本题考查基因突变、遗传信息的表达等的相关知识。
6.在培养人食管癌细胞的实验中,加入青蒿琥酯(Art),随着其浓度升高,凋亡蛋白Q表达量增多,癌细胞凋亡率升高。下列叙述错误的是
A.为初步了解Art对癌细胞的影响,可用显微镜观察癌细胞的形态变化
B.在癌细胞培养液中加入用放射性同位素标记的Art,可确定Art能否进入细胞
C.为检测Art对凋亡蛋白Q表达的影响,须设置不含Art的对照试验
D.用凋亡蛋白Q饲喂患癌鼠,可确定该蛋白能否在动物体内诱导癌细胞凋亡
【答案】D
考点:本题考查细胞癌变、凋亡等的相关知识。
7. (12分)人血清白蛋白(HSA) 具有重要的医用价值,只能从人血浆中制备。下图是以基因工程技术获取重组HSA(rHSA)的两条途径。
(1)获取HSA基因,首先需采集人的血液,提取_____________合成总cDNA,然后以cDNA为模板,采用PCR技术扩增HSA基因。下图中箭头表示一条引物结合模板的位置及扩增方向,请用箭头在方框内标出标出另一条引物的位置及扩增方向。
(2)启动子通常具有物种及组织特异性,构建在水稻胚乳细胞内特异表达rHSA的载体,需要选择的启动子是_____________(填写字母,单选)。
A.人血细胞启动子 B.水稻胚乳细胞启动子 C.大肠杆菌启动子 D.农杆菌启动子
(3)利用农杆菌转化水稻受体细胞的过程中,需添加酚类物质,其目的是__________________________。
(4)人体合成的初始HSA多肽,需要经过膜系统加工形成正确空间结构才能有活性。与途径II相比,选择途径I获取rHSA的优势是______________________________________。
(5)为证明rHSA具有医用价值,须确认rHSA与_________________的生物学功能一致。
【答案】(12分)(1)总RNA (或mRNA)
(2)B
(3)吸引农杆菌移向水稻受体细胞,有利于目的基因成功转化
(4)水稻是真核生物,具有膜系统,能对初始rHSA多肽进行高效加工
(5)HAS
(4)水稻是真核生物,具有膜系统,能对初始rHSA多肽进行高效加工,而大肠杆菌是原核生物,细胞中不具有膜结构的细胞器。
(5)为证明rHSA具有医用价值,须确认rHSA与天然的HSA生物学功能一致。
考点:目的基因的获取、基因表达载体的构建、转化方法、受体细胞的选择、目的基因的检测与鉴定。[
8.(10分)哺乳动物的生殖活动与光照周期有着密切联系。下图表示了光暗信号通过视网膜→松果体途径对雄性动物生殖的调控。
(1)光暗信号调节的反射弧中,效应器是_______________,图中去甲肾上腺激素释放的过程中伴随着_______________信号到_______________信号的转变。
(2)褪黑素通过影响HPG轴发挥调节作用,该过程属于_______________调节,在HPG轴中,促性腺激素释放激素(GnRH)运输到_______________,促使其分泌黄体生成素(LH,一种促激素);LH随血液运输到睾丸,促使其增加雄激素的合成和分泌。
(3)若给正常雄性哺乳动物个体静脉注射一定剂量的LH,随后其血液中GnRH水平会_______________,原因是____________________________________________________________。
【答案】(10分)(1)松果体 电 化学
(2)体液(或激素) 垂体
(3)降低 LH促进雄激素的分泌,雄激素抑制下丘脑分泌GnRH
(3)给正常雄性哺乳动物个体静脉注射一定剂量的LH, LH随血液运输到睾丸,促使其增加雄激素的合成和分泌。雄激素含量的升高会抑制下丘脑分泌GnRH。
考点:反射弧的结构、兴奋的传递、激素的分级调节与反馈调节。
9. (10分)鲤鱼和鲫鱼体内的葡萄糖磷酸异构酶(GPI)是同工酶(结构不同、功能相同的酶),由两条肽链构成。编码肽链的等位基因在鲤鱼中是a1和a2,在鲫鱼中是a3 和a4,这四个基因编码的肽链P1、 P2、P3、P4可两两组合成GPI。以杂合体鲤鱼(a1a2)为例,其GPI基因、多肽链、GPI的电泳(蛋白分离方法)图谱如下。
请问答相关问题:
(1)若一尾鲫鱼为纯合二倍体,则其体内GPI类型是_____________________。
(2)若鲤鱼与鲫鱼均为杂合二倍体,则鲤鲫杂交的子一代中,基因型为a2a4个体的比例为____________。在其杂交子一代中取一尾鱼的组织进行GPI电泳分析,图谱中会出现__________条带。
(3)鲤鲫杂交育种过程中获得了四倍体鱼。四倍体鱼与二倍体鲤鱼杂交,对产生的三倍体子代的组织进行GPI电泳分析,每尾鱼的图谱均一致,如下所示。
据图分析,三倍体的基因型为____________,二倍体鲤鱼亲本为纯合体的概率是____________。
【答案】(10分)(1)P3P3或P4P4
(2)25% 3
(3)a1a2a3 100%
(3)对产生的三倍体子代的组织进行GPI电泳分析,每尾鱼的图谱中均含有P1、 P2、P3,则三倍体的基因型均为a1a2a3。由此推之双亲均为纯合体。
考点:基因的分离定律、染色体变异。
10.(12分)天津独流老醋历史悠久、独具风味,其生产工艺流程如下图。
(1)在糖化阶段添加酶制剂需要控制反应温度,这是因为酶_____________________。
(2)在酒精发酵阶段,需添加酵母菌。在操作过程中,发酵罐先通气,后密闭。通气能提高____________的数量,有利于密闭时获得更多的酒精产物。[来
(3)在醋酸发酵阶段,独流老醋采用独特的分层固体发酵法,发酵30天。工艺如下。
发酵过程中,定期取样测定醋酸杆菌密度变化,趋势如右图。据图分析,与颠倒前相比,B层醋酸杆菌在颠倒后密度变化的特点是_____________,由此推断,影响醋酸杆菌密度变化的主要环境因素是____________________。
= 2 \* GB3 \* MERGEFORMAT ②乳酸含量高是独流老醋风味独特的重要成因。发酵过程中,发酵缸中____________层醋醅有利于乳酸菌繁殖,积累乳酸。
③成熟醋醅中乳酸菌的种类明显减少,主要原因是发酵后期营养物质消耗等环境因素的变化,加剧了不同种类乳酸菌的____________,淘汰了部分乳酸菌种类。
【答案】(12分)
(1)在最适温度条件下催化能力最强
(2)酵母菌
(3)①先快速增长后趋于稳定 氧气、营养物质、pH
②颠倒前的B层和颠倒后的A(或不翻动,或下)
③种间竞争(或竞争)
③发酵后期营养物质消耗等环境因素的变化,加剧了不同种类乳酸菌的竞争,淘汰了部分乳酸菌种类使成熟醋醅中乳酸菌的种类明显减少。[来
考点:酶的催化条件、酵母菌和乳酸菌代谢类型。
2016年普通高等学校招生全国统一考试(天津卷)
理科综合化学部分
1.根据所给的信息和标志,判断下列说法错误的是( )
【答案】B
考点:考查了化学史、物质的性质和用途、化学实验安全的相关知识。
2.下列对氨基酸和蛋白质的描述正确的是( )
A.蛋白质水解的最终产物是氨基酸
B.氨基酸和蛋白质遇重金属离子均会变性
C.α-氨基丙酸与α-氨基苯丙酸混合物脱水成肽,只生成2种二肽
D.氨基酸溶于水过量氢氧化钠溶液中生成离子,在电场作用下向负极移动
【答案】A
【解析】
试题分析:A.蛋白质是各种氨基酸通过缩聚反应生成的高分子化合物,水解的最终产物是氨基酸,正确;B.氨基酸遇重金属离子反应不属于变性,错误;C.α-氨基丙酸与α-氨基苯丙酸混合物脱水成肽,可以生成3种二肽(α-氨基丙酸与α-氨基苯丙酸、α-氨基丙酸与α-氨基丙酸、α-氨基苯丙酸与α-氨基苯丙酸),错误;D.氨基酸溶于水过量氢氧化钠溶液中生成酸根阴离子,在电场作用下向正极移动,错误,故选A。
考点:考查了氨基酸和蛋白质的结构和性质的相关知识。
3.下列叙述正确的是( )
A.使用催化剂能够降低化学反应的反应热(△H)
B.金属发生吸氧腐蚀时,被腐蚀的速率和氧气浓度无关
C.原电池中发生的反应达到平衡时,该电池仍有电流产生
D.在同浓度的盐酸中,ZnS可溶而CuS不溶,说明CuS的溶解度比ZnS的小
【答案】D
考点:考查了反应热和焓变、金属的腐蚀与防护、原电池原理、难溶电解质的溶解平衡的相关知识。
4.下列实验的反应原理用离子方程式表示正确的是( )
A.室温下,测的氯化铵溶液pHKHB>KHD
B.滴定至P点时,溶液中:c(B-)>c(Na+)>c(HB)>c(H+)>c(OH-)
C.pH=7时,三种溶液中:c(A-)=c(B-)=c(D-)
D.当中和百分数达100%时,将三种溶液混合后:c(HA)+c(HB)+c(HD)=c(OH-)-c(H+)
【答案】C
考点:考查了中和滴定图像、弱电解质的电离平衡、离子浓度大小比较的相关知识。
7、(14分)下表为元素周期表的一部分。
回答下列问题
(1)Z元素在周期表中的位置为__________。
(2)表中元素原子半径最大的是(谢元素符号)__________。
(3)下列事实能说明Y元素的非金属性比S元素的非金属性强的是__________;
a.Y单质与H2S溶液反应,溶液变浑浊
b.在氧化还原反应中,1mlY单质比1mlS得电子多
c.Y和S两元素的简单氢化物受热分解,前者的分解温度高
(4)X与Z两元素的单质反应生成1mlX的最高价化合物,恢复至室温,放热687kJ,已知该化合物的熔、沸点分别为-69℃和58℃,写出该反应的热化学方程式__________。
(5)碳与镁形成的1ml化合物Q与水反应,生成2mlMg(OH)2和1ml烃,该烃分子中碳氢质量比为9:1,烃的电子式为__________。Q与水反应的化学方程式为__________。
(6)铜与一定浓度的硝酸和硫酸的混合酸反应,生成的盐只有硫酸铜,同时生成的两种气体均由表中两种气体组成,气体的相对分子质量都小于50.为防止污染,将产生的气体完全转化为最高价含氧酸盐,消耗1L2.2ml/LNaOH溶液和1mlO2,则两种气体的分子式及物质的量分别为__________,生成硫酸铜物质的量为__________。
【答案】
(1)第三周期,ⅦA族
(2)Si
(3)ac
(4)Si(s)+2Cl2(g)=SiCl4(l)△H=-687kJ/ml
(5);Mg2C3+4H2O=2 Mg(OH)2+C3H4↑
(6)NO 0.9ml;NO2 1.3ml;2ml
【解析】
试题分析:根据元素周期表的结构,可知X为Si元素,Y为O元素;Z为Cl元素;
(1)Cl元素在周期表中位于第三周期,ⅦA族,故答案为:第三周期,ⅦA族;
(2)同一周期,从左到右,原子半径逐渐减小,同一主族,从上到下,原子半径逐渐增大,表中元素原子半径最大的是Si,故答案为:Si;
(4)根据书写热化学方程式的方法,该反应的热化学方程式为Si(s)+2Cl2(g)=SiCl4(l)△H=-687kJ/ml,故答案为:Si(s)+2Cl2(g)=SiCl4(l)△H=-687kJ/ml;
(5)该烃分子中碳氢质量比为9:1,物质的量之比为=,结合碳与镁形成的1ml化合物Q与水反应,生成2mlMg(OH)2和1ml烃,Q的化学式为Mg2C3,烃的化学式为C3H4,电子式为,Q与水反应的化学方程式为Mg2C3+4H2O=2 Mg(OH)2+C3H4↑,故答案为:;Mg2C3+4H2O=2 Mg(OH)2+C3H4↑;
(6)铜与一定浓度的硝酸和硫酸的混合酸反应可能生成一氧化氮和二氧化氮,相对分子质量都小于50,符合题意,1mlO2参与反应转移电子的物质的量为4ml。假设二氧化氮的物质的量为x,一氧化氮的物质的量为y,则x+y=2.2,x+3y=4,解得x=1.3ml,y=0.9ml。参与反应的铜的物质的量为ml=2ml,因此生成硫酸铜物质的量为2ml,故答案为:NO 0.9ml;NO2 1.3ml;2ml。
考点:考查了元素周期表和元素周期律、元素及其化合物的性质、氧化还原反应的相关知识。
8、(18分)反-2-己烯醛(D)是一种重要的合成香料,下列合成路线是制备D的方法之一。根据该合成路线回答下列问题:
已知:
(1)A的名称是__________;B分子中共面原子数目最多为__________;C分子中与环相连的三个基团中,不同化学环境的氢原子共有__________种。
(2)D中含氧官能团的名称是__________,写出检验该官能团的化学反应方程式__________。
(3)E为有机物,能发生的反应有__________
a.聚合反应b.加成反应c.消去反应d.取代反应
(4)B的同分异构体F与B有完全相同的官能团,写出F所有可能的结构________。
(5)以D为主要原料制备己醛(目标化合物),在方框中将合成路线的后半部分补充完整。
(6)问题(5)的合成路线中第一步反应的目的是__________。
【答案】
(1)正丁醛或丁醛 9 8
(2)醛基
+2Ag(NH3)2OH+2Ag↓+3NH3+H2O或+2Cu(OH)2+NaOH+Cu2O↓+3H2O
(3)cd
(4)CH2=CHCH2OCH3 、、
(5)
(6)保护醛基(或其他合理答案)
(2)D为,其中含氧官能团是醛基,检验醛基可以用银氨溶液或新制氢氧化铜悬浊液,故答案为:醛基;+2Ag(NH3)2OH+2Ag↓+3NH3+H2O或+2Cu(OH)2+NaOH+Cu2O↓+3H2O;
(3)根据流程图,结合信息,C在酸性条件下反应生成、CH3CH2CH2CHO和CH3CH2OH以及水,因此E为CH3CH2OH,属于醇,能发生的反应有消去反应和取代反应,故选cd;
(4)B的同分异构体F与B有完全相同的官能团, F可能的结构有:CH2=CHCH2OCH3 、、,故答案为:CH2=CHCH2OCH3 、、;
(6)醛基也能够与氢气加成,(5)中合成路线中第一步反应的目的是保护醛基,故答案为:保护醛基。
考点:考查了有机合成与推断的相关知识。
9、(18分)水中溶氧量(DO)是衡量水体自净能力的一个指标,通常用每升水中溶解氧分子的质量表示,单位mg/L,我国《地表水环境质量标准》规定,生活饮用水源的DO不能低于5mg/L。某化学小组同学设计了下列装置(夹持装置略),测定某河水的DO。
1、测定原理:
碱性体积下,O2将Mn2+氧化为MnO(OH)2:①2Mn2++O2+4OH-=2 MnO(OH)2↓,酸性条件下,MnO(OH)2将I-氧化为I2:②MnO(OH)2+I-+H+→Mn2++I2+H2O(未配平),用Na2S2O3标准溶液滴定生成的I2,③2S2O32-+I2=S4O62-+2I-
2、测定步骤
a.安装装置,检验气密性,充N2排尽空气后,停止充N2。
b.向烧瓶中加入200ml水样
c.向烧瓶中依次迅速加入1mlMnSO4无氧溶液(过量)2ml碱性KI无氧溶液(过量),开启搅拌器,至反应①完全。
d搅拌并向烧瓶中加入2ml硫酸无氧溶液至反应②完全,溶液为中性或若酸性。
e.从烧瓶中取出40.00ml溶液,以淀粉作指示剂,用0.001000ml/L Na2S2O3溶液进行滴定,记录数据。
f.……
g.处理数据(忽略氧气从水样中的溢出量和加入试剂后水样体积的变化)。
回答下列问题:
(1)配置以上无氧溶液时,除去所用溶剂水中氧的简单操作为__________。
(2)在橡胶塞处加入水样及有关试剂应选择的仪器为__________。
①滴定管②注射器③量筒
(3)搅拌的作用是__________。
(4)配平反应②的方程式,其化学计量数依次为__________。
(5)步骤f为__________。
(6)步骤e中达到滴定终点的标志为__________。若某次滴定消耗Na2S2O3溶液4.50ml,水样的DO=__________mg/L(保留一位小数)。作为饮用水源,此次测得DO是否达标:__________(填是或否)
(7)步骤d中加入硫酸溶液反应后,若溶液pH过低,滴定时会产生明显的误差,写出产生此误差的原因(用离子方程式表示,至少写出2个)__________。
【答案】
(1)将溶剂水煮沸后冷却
(2)②
(3)使溶液混合均匀,快速完成反应
(4)1,2,4,1,1,3
(5)重复步骤e的操作2-3次
(6)溶液蓝色褪去(半分钟内部变色) 9.0 是
(7)2H++S2O32-=S↓+SO2↑+H2O;SO2+I2+2H2O=4H++SO42-+2I-;4H++4I-+O2=2I2+2H2O(任写其中2个)
【解析】
试题分析:(1)气体在水中的溶解度随着温度升高而减小,将溶剂水煮沸可以除去所用溶剂水中氧,故答案为:将溶剂水煮沸后冷却;
(6)碘离子被氧化为碘单质后,用Na2S2O3溶液滴定将碘还原为碘离子,因此滴定结束,溶液的蓝色消失;n(Na2S2O3)= 0.001000ml/L×0.0045L=4.5×10-6ml,根据反应①②③有O2~2 MnO(OH)2↓~ 2I2~4S2O32-,n(O2)= n(Na2S2O3)=1.125×10-6ml,该河水的DO=×1.125×10-6×32=9×10-3g/L=9.0 mg/L>5 mg/L,达标,故答案为:溶液蓝色褪去(半分钟内部变色);9.0;是;
(7)硫代硫酸钠在酸性条件下发生歧化反应,生成的二氧化硫也能够被生成的碘氧化,同时空气中的氧气也能够将碘离子氧化,反应的离子方程式分别为:2H++S2O32-=S↓+SO2↑+H2O;SO2+I2+2H2O=4H++SO42-+2I-;4H++4I-+O2=2I2+2H2O,故答案为:2H++S2O32-=S↓+SO2↑+H2O;SO2+I2+2H2O=4H++SO42-+2I-;4H++4I-+O2=2I2+2H2O。
考点:考查了物质含量的测定、滴定实验及其计算的相关知识。
10.(14分)氢能是发展中的新能源,它的利用包括氢的制备、储存和应用三个环节。回答下列问题:
(1)与汽油相比,氢气作为燃料的优点是_________(至少答出两点)。但是氢气直接燃烧的能量转换率远低于燃料电池,写出碱性氢氧燃料电池的负极反应式:____________。
(2)氢气可用于制备H2O2。已知:
H2(g)+A(l)=B(l) ΔH1
O2(g)+B(l)=A(l)+H2O2(l) ΔH2
其中A、B为有机物,两反应均为自发反应,则H2(g)+ O2(g)= H2O2(l)的ΔH____0(填“>”、“
相关试卷
这是一份2022 年普通高等学校招生全国统一考试 理综化学(全国甲卷)解析版,共19页。试卷主要包含了 化学与生活密切相关,2ml苯甲酸完全燃烧生成1,4gCu的物质的量为0等内容,欢迎下载使用。
这是一份【全国Ⅰ卷】2019年高等学校招生全国统一考试理综试题(含答案),共24页。
这是一份(山东卷)2016年普通高校招生统一考试(理综)试卷(含解析),共38页。试卷主要包含了选择题,非选择题等内容,欢迎下载使用。

