


高中人教版 (新课标)第三节 有机化合物的命名第1课时当堂达标检测题
展开
这是一份高中人教版 (新课标)第三节 有机化合物的命名第1课时当堂达标检测题,共6页。
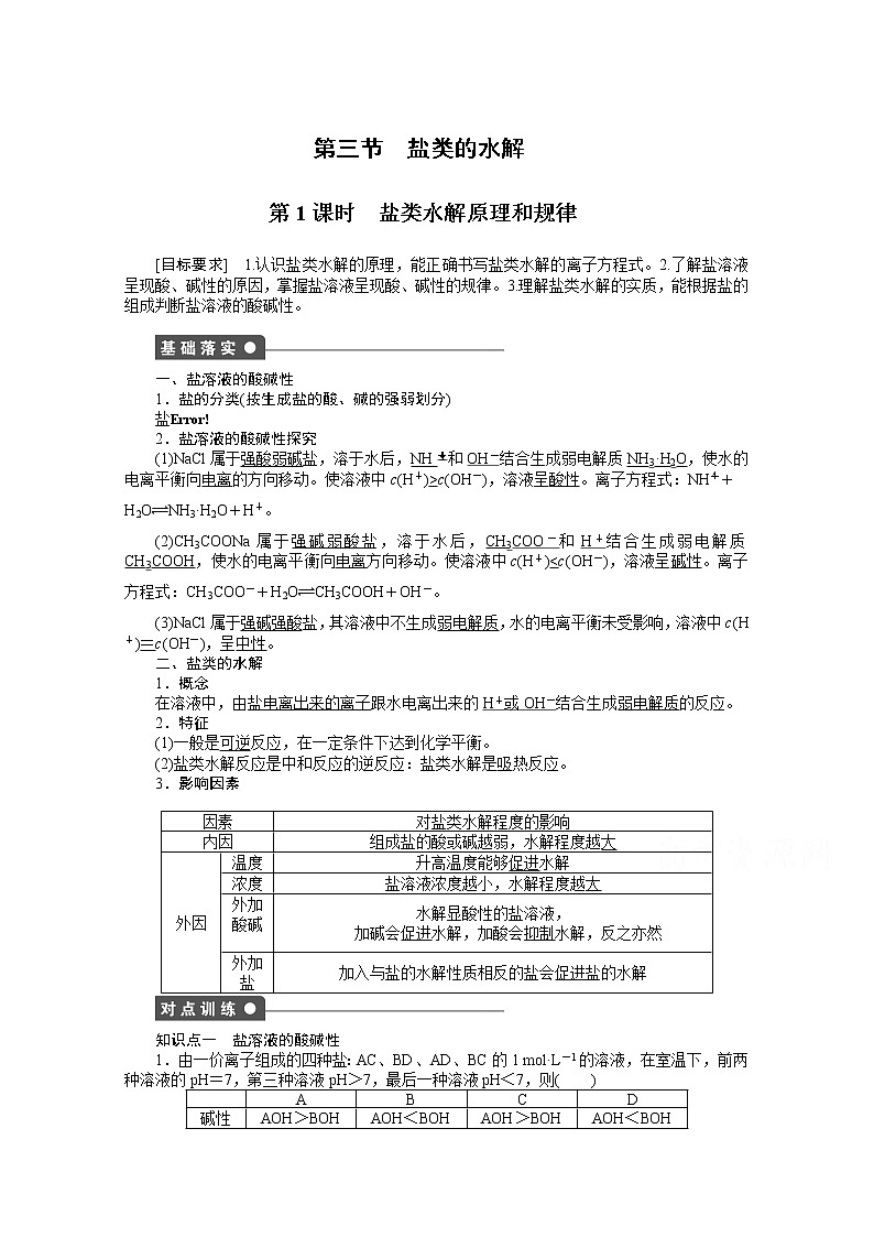
第1课时 盐类水解原理和规律
[目标要求] 1.认识盐类水解的原理,能正确书写盐类水解的离子方程式。2.了解盐溶液呈现酸、碱性的原因,掌握盐溶液呈现酸、碱性的规律。3.理解盐类水解的实质,能根据盐的组成判断盐溶液的酸碱性。
一、盐溶液的酸碱性
1.盐的分类(按生成盐的酸、碱的强弱划分)
盐eq \b\lc\{\rc\ (\a\vs4\al\c1(强酸强碱盐,如NaCl、KNO3,强酸弱碱盐,如NH4Cl、Al2SO43,弱酸强碱盐,如Na2CO3、CH3COONa,弱酸弱碱盐,如NH4HCO3、CH3COONH4))
2.盐溶液的酸碱性探究
(1)NaCl属于强酸弱碱盐,溶于水后,NHeq \\al(+,4)和OH-结合生成弱电解质NH3·H2O,使水的电离平衡向电离的方向移动。使溶液中c(H+)>c(OH-),溶液呈酸性。离子方程式:NHeq \\al(+,4)+
H2O
NH3·H2O+H+。
(2)CH3COONa属于强碱弱酸盐,溶于水后,CH3COO-和H+结合生成弱电解质CH3COOH,使水的电离平衡向电离方向移动。使溶液中c(H+)10-7,因而
该溶液中的溶质是促进水的电离,且使溶液显碱性即可得出结论。
知识点二 盐类的水解
3.下列有关盐类水解的说法不正确的是( )
A.盐类水解过程破坏了纯水的电离平衡
B.盐类水解反应是酸碱中和反应的逆反应
C.盐类水解的结果使溶液不一定呈中性
D.Na2S溶液中c(Na+)是c(S2-)的2倍
答案 D
解析 本题是对盐类水解的原理和实质的考查。由于盐电离出的离子与水电离出的H+或OH-结合,从而促进了水的电离,使溶液不一定呈中性;盐类水解与酸碱中和反应互为逆反应;D项中,Na2S溶液中若无S2-水解,则c(Na+)=2c(S2-)成立,由于S2-水解,故c(Na+)>2c(S2-),因此应选D。
4.下列关于盐溶液呈酸碱性的说法错误的是( )
A.盐溶液呈酸碱性的原因是破坏了水的电离平衡
B.NH4Cl溶液呈酸性是由于溶液中c(H+)>c(OH-)
C.在CH3COONa溶液中,由水电离的c(OH-)≠c(H+)
D.水电离出的H+和OH-与盐中弱离子结合,造成盐溶液呈酸碱性
答案 C
解析 盐溶液呈酸碱性的原因,就是破坏了水的电离平衡,使溶液中c(H+)≠c(OH-),故A对;溶液显酸性则一定有c(H+)>c(OH-),故B对;根据水的电离方程式:H2O
H++OH-,水在任何溶液中电离出的c(OH-)=c(H+),但在CH3COONa溶液中,由于生成了弱电解质CH3COOH,使得c(OH-)>c(H+),故显碱性,所以C项说法错误;水电离出的H+和OH-与盐中弱酸阴离子或弱碱阳离子结合生成弱电解质,正是造成盐溶液呈酸碱性的原因,所以D对。
知识点三 盐类水解反应离子方程式的书写
5.下列水解离子方程式正确的是( )
A.Na2CO3∶COeq \\al(2-,3)+2H2O
H2CO3+2OH-
B.NH4Cl∶NHeq \\al(+,4)+H2O
NH3·H2O+OH-
C.NaF∶F-+H2O===HF+OH-
D.CuSO4∶Cu2++2H2O
Cu(OH)2+2H+
答案 D
解析 多元弱酸强碱盐水解应分步写,A错;一元强酸弱碱盐水解显酸性,B错;水解一般用“
”号,C错;多元弱碱水解应一步完成,D正确。
6.下列离子方程式中,属于水解反应的是( )
A.HCOOH+H2O
HCOO-+H3O+
B.CO2+H2O
HCOeq \\al(-,3)+H+
C.COeq \\al(2-,3)+H2O
HCOeq \\al(-,3)+OH-
D.HS-+H2O
S2-+H3O+
答案 C
解析 A是HCOOH的电离方程式;B项不正确,正确式如下:CO2+H2O
H2CO3
HCOeq \\al(-,3)+H+;C是COeq \\al(2-,3)第一步水解反应;D是HS-的电离方程式。
7.某同学利用AlCl3溶液和Na2S溶液制备Al2S3,结果得到的是白色沉淀和有臭鸡蛋气味的气体,试写出AlCl3溶液与Na2S溶液反应的离子方程式
________________________________________________________________________
________________________________________________________________________。
写出制备Al2S3的化学反应方程式:_________________________________________。
答案 2Al3++3S2-+6H2O===2Al(OH)3↓+3H2S↑ 2Al+3Seq \(=====,\s\up7(△))Al2S3
解析 Al3+ 与S2-在溶液中可发生双水解反应生成Al(OH)3和H2S而不能得到Al2S3,故Al2S3只能利用单质间的反应制得。
练基础落实
1.物质的量浓度相同的下列溶液中,含粒子种类最多的是( )
A.CaCl2 B.CH3COONa C.NH3 D.K2S
答案 D
解析 CaCl2不水解,溶液中存在的粒子有Ca2+、Cl-、OH-、H+、H2O 5种;
CH3COONa发生水解,溶液中存在Na+、CH3COO-、CH3COOH、H+、OH-、H2O 6种
粒子;氨水中存在NH3、NH3·H2O、NHeq \\al(+,4)、OH-、H+、H2O 6种粒子;K2S中S2-发生两
步水解,溶液中存在K+、S2-、HS-、H2S、OH-、H+、H2O 7种粒子。
2.下列说法正确的是( )
A.HCOeq \\al(-,3)在水溶液中只电离,不水解
B.硝酸钠溶液水解之后呈中性
C.可溶性的铝盐都能发生水解反应
D.可溶性的钾盐都不发生水解反应
答案 C
解析 HCOeq \\al(-,3)在水溶液中既可水解,又可电离;NaNO3为强酸强碱盐,不水解;Al3+为弱碱阳离子,一定能发生水解;钾盐中K+不水解,但阴离子可能水解,如K2CO3。
3.一元酸HA溶液中,加入一定量强碱MOH溶液后,恰好完全反应,反应后的溶液中,下列判断一定正确的是( )
A.c(A-)≥c(M+)
B.c(A-)=c(M+)
C.若MA不水解,则c(OH-)c(H+)
答案 D
解析 若MA不水解,溶液呈中性,c(OH-)=c(H+);若MA水解,说明HA为弱酸,则MA溶液中c(OH-)>c(H+)。
4.下列离子方程式正确的是( )
A.碳酸的电离:H2CO3
2H++HCOeq \\al(-,3)
B.将金属钠加入水中:2Na+2H2O===2Na++2OH-+H2↑
C.硫化钠水解:S2-+2H2O
H2S↑+2OH-
D.向氯化铝溶液中加入过量的烧碱溶液:Al3++3OH-===Al(OH)3↓
答案 B
解析 A项为H2CO3
H++HCOeq \\al(-,3),HCOeq \\al(-,3)
H++COeq \\al(2-,3);C项为多元弱酸强碱盐水解的离子方程式,应分步书写S2-+H2O
HS-+OH-,HS-+H2O
H2S+OH-;D项由于加入过量烧碱,应生成NaAlO2,Al3++4OH-===AlOeq \\al(-,2)+2H2O。
5.将标准状况下的2.24 L CO2通入150 mL 1 ml·L-1 NaOH溶液中,下列说法正确的是( )
A.c(HCOeq \\al(-,3))略大于c(COeq \\al(2-,3))
B.c(HCOeq \\al(-,3))等于c(COeq \\al(2-,3))
C.c(Na+)等于c(COeq \\al(2-,3))与c(HCOeq \\al(-,3))之和
D.c(HCOeq \\al(-,3))略小于c(COeq \\al(2-,3))
答案 A
解析 0.1 ml CO2与0.15 ml NaOH反应生成Na2CO3和NaHCO3各0.5 ml,由于COeq \\al(2-,3)水解能力比HCOeq \\al(-,3)强,且COeq \\al(2-,3)水解又生成HCOeq \\al(-,3),因此溶液中c(HCOeq \\al(-,3))略大于c(COeq \\al(2-,3))。
练方法技巧
6.物质的量浓度相同的下列溶液中,符合按pH由小到大的顺序排列的是( )
A.Na2CO3 NaHCO3 NaCl NH4Cl
B.Na2CO3 NaHCO3 NH4Cl NaCl
C.(NH4)2SO4 NH4Cl NaNO3 Na2S
D.NH4Cl (NH4)2SO4 Na2S NaNO3
答案 C
解析 (NH4)2SO4、NH4Cl溶液因NHeq \\al(+,4)水解而呈酸性,(NH4)2SO4中的NHeq \\al(+,4)浓度大于NH4Cl溶液中的NHeq \\al(+,4)浓度,其水解产生的c(H+)应较大,故前者pH小;NaNO3为强酸与强碱生成的盐溶液,呈中性(pH=7);在Na2S溶液中,因S2-水解使溶液呈碱性(pH>7)。本题考查盐显酸、碱性的实质,关键把握水解的离子。
7.NH4Cl溶于重水(D2O)后,产生的一水合氨和水合氢离子均正确的是( )
A.NH2D·H2O和D3O+ B.NH3·D2O和HD2O+
C.NH3·HDO和D3O+ D.NH2D·HDO和H2DO+
答案 C
解析 NH4Cl水解的实质就是其电离出的NHeq \\al(+,4)与重水电离出的OD-结合生成一水合氨,即D2O
D++OD-,NHeq \\al(+,4)+OD-
NH3·HDO,D+与D2O结合生成D3O+。
8.(1)常温下,0.10 ml·L-1 NH4Cl溶液pH______7(填“>”、“=”或“”、“=”或“”、“=”或“ =
(3)NaHCO3电离出的HCOeq \\al(-,3)水解:HCOeq \\al(-,3)+H2O
H2CO3+OH-,而使溶液呈碱性
解析 (1)NHeq \\al(+,4)发生水解反应NHeq \\al(+,4)+H2O
NH3·H2O+H+,使溶液显酸性,溶液pHHS-,因此等浓度时溶液pH:Na2S>NaHS;Na2S溶液:Na2S===2Na++S2-、S2-+H2O
HS-+OH-、HS-+H2O
H2S+H+、H2O
H++OH-,故溶液中存在七种粒子:Na+、S2-、HS-、H2S、H2O、H+、OH-。
NaHS溶液中:NaHS===Na++HS-、HS-+H2O
H2S+OH-、HS-
H++S2-、H2O
H++OH-,故溶液中含有:Na+、HS-、H2O、H2S、OH-、S2-、H+七种粒子。
(3)NaHCO3溶于水时发生电离:NaHCO3===Na++HCOeq \\al(-,3),电离出的HCOeq \\al(-,3)水解:HCOeq \\al(-,3)+H2O
H2CO3+OH-,而使溶液中c(OH-)>c(H+),显碱性。
练综合拓展
9.(1)室温下pH=9的NaOH溶液和pH=9的CH3COONa溶液,设由水电离产生的OH-的物质的量浓度分别为A和B,则A和B的关系为__________。
(2)在纯碱溶液中滴入酚酞,溶液变红色,若在该溶液中再滴入过量的BaCl2溶液,所观察到的现象是______________,其原因是____________________________________。
(3)对于盐AmBn的溶液:①若为强酸弱碱盐,其水解的离子方程式是________________
_________;②若为弱酸强碱盐,其水解的离子方程式是____________________。
答案 (1)A∶B=10-4∶1
(2)产生白色沉淀,且红色褪去 在纯碱溶液中COeq \\al(2-,3)水解:COeq \\al(2-,3)+H2O
HCOeq \\al(-,3)+OH-,加入BaCl2后Ba2++COeq \\al(2-,3)===BaCO3↓(白色),由于COeq \\al(2-,3)的浓度减小,水解平衡左移,OH-浓度减小,酚酞褪色
(3)①An++nH2O
A(OH)n+nH+
②Bm-+H2O
HB(m-1)-+OH-
解析 (1)水的电离平衡为H2O
H++OH-。在NaOH溶液中,由于加入了OH-,水的电离平衡向逆反应方向移动,c(H+)减小;在pH=9的NaOH溶液中,c水(H+)=10-9 ml·L-1,其H+全部是水电离产生出来的;因为c水(H+)=c水(OH-),即c(A)=10-9 ml·L-1。在CH3COONa溶液中,由于CH3COO-离子结合了水中的H+,水的电离平衡向正反应方向移动,c(OH-)增大;在pH=9的CH3COONa溶液中,c(OH-)=1×10-5 ml·L-1,其OH-全部是水电离产生的,即c(B)=10-5 ml·L-1,所以,c(A)∶c(B)=10-9 ml·L-1∶10-5 ml·L-1=10-4∶1。(3)正确地表示An+、Bm-符号及Bm-水解产物HB(m-1)-至关重要。
10.(1)BiCl3的水解产物中有BiOCl生成。
①写出BiCl3水解反应的方程式:____________________________________________。
②医药上将BiOCl称为次氯酸铋,该名称________(填“正确”或“不正确”)。
③如何配制BiCl3溶液?
________________________________________________________________________。
(2)将pH=2的某酸HnA与pH=12的某碱B(OH)m等体积混合后溶液的pH=8。
①若生成的盐中只有一种离子水解,该离子水解的离子方程式为
________________________________________________________________________。
②简述该混合液呈碱性的原因。
答案 (1)①BiCl3+H2O
BiOCl+2HCl ②不正确 ③将适量的BiCl3固体溶于少量浓盐酸,再加水稀释
(2)①Bm++mH2O
B(OH)m+mH+ ②等体积混合时,酸中的H+与碱中的OH-完全中
和,pH=8说明碱为弱碱,发生反应H++OH-===H2O后,碱继续电离出OH-,使溶液显碱性。
解析 (1)因为BiCl3+H2O
BiOCl+2HCl,所以在配制BiCl3溶液时防止其水解的方法是将BiCl3溶解在少量浓盐酸中,然后加水稀释。因为在BiOCl中氯元素的化合价为-1,而在HClO中氯元素的化合价为+1,故将BiOCl称为氯酸铋不正确。
(2)因为酸的pH与碱的pH之和等于14,等体积混合后pH=8>7,说明碱为弱碱,Bm+水解的离子方程式是Bm++mH2O
B(OH)m+mH+。HnA与B(OH)m等体积混合后,已电离的H+与OH-完全中和,弱碱继续电离产生OH-,溶液显碱性。因素
对盐类水解程度的影响
内因
组成盐的酸或碱越弱,水解程度越大
外因
温度
升高温度能够促进水解
浓度
盐溶液浓度越小,水解程度越大
外加酸碱
水解显酸性的盐溶液,
加碱会促进水解,加酸会抑制水解,反之亦然
外加盐
加入与盐的水解性质相反的盐会促进盐的水解
A
B
C
D
碱性
AOH>BOH
AOH<BOH
AOH>BOH
AOH<BOH
酸性
HC>HD
HC>HD
HC<HD
HC<HD
相关试卷
这是一份化学选修4 化学反应原理第三节 盐类的水解第4课时课时练习,共5页。试卷主要包含了下列说法正确的是等内容,欢迎下载使用。
这是一份人教版 (新课标)选修4 化学反应原理第二节 影响化学反应速率的因素第4课时课后作业题,共5页。试卷主要包含了某浓度的氨水中存在下列平衡,下列叙述正确的是,常温下,下列四种溶液,下列叙述中正确的是等内容,欢迎下载使用。
这是一份高中化学人教版 (新课标)选修4 化学反应原理第二节 影响化学反应速率的因素第1课时练习,共5页。
