选修2 经济学常识4 李嘉图的政策主张第4课时导学案及答案
展开第4课时 李嘉图的政策主张
【学习目标】 理解李嘉图关于经济自由与政府职能的观点、自由贸易与比较成本学说,历史地分析李嘉图的政策主张的科学性和局限性,增强对市场与政府的宏观调控在发展现代市场经济中的作用的理解,体会充分利用国际市场,发挥成本比较优势,开展国际贸易的必要性和维护国家经济安全的重要性。
一、经济自由与政府职能
1.李嘉图的经济主张
李嘉图认为_______是人们从事经济活动的动力,通过______可以使社会资源得到合理的配置,反对____________,主张_____________。
2.政府的职能
政府的作用应主要体现在保障__________、革除__________和____________上。
二、自由贸易与比较成本学说
1.自由贸易学说
通过__________,从国外进口廉价的____________,可以降低工资,提高利润率,为资本积累提供条件,这有利于资本主义生产的发展。因此,国家不应限制__________的发展,应废除“________”。
2.比较成本学说
生产相同的产品,不同国家的成本是不一样的;各国只要按照“____________”、“____________”的原则进行生产,发展对外贸易,就可以从中获得好处。
3.对比较成本学说的评价
(1)比较正确地反映了__________间经济发展的一种内在联系和客观要求,对指导不同国家积极参与__________、增进各自利益具有一定的积极作用。
(2)此学说反映了当时英国资产阶级向外扩张、建立世界霸权的愿望。
(3)对现在的______________来说,在参与国际分工的过程中,必须从______________出发,独立自主,注意维护本国的__________。
1.经济自由与政府职能
角度 | 内容 |
经济自由 | 李嘉图认为,利己是人们从事经济活动的动力,通过市场可以使社会资源得到合理的配置,反对国家干预,主张经济自由 |
政府职能 | 李嘉图认为,政府的作用应主要体现在保障私有财产、革除政治弊端和振兴教育上 |
2.自由贸易与比较成本学说
(1)自由贸易理论。李嘉图认为,通过对外贸易,从国外进口廉价的生活必需品,可以降低工资,提高利润率,为资本积累提供条件,这有利于资本主义生产的发展。因此,国家不应限制对外贸易的发展,应废除“谷物法”。
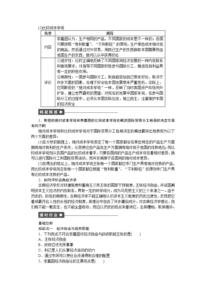
(2)比较成本学说
角度 | 阐释 |
内容 | 李嘉图认为,生产相同的产品,不同国家的成本是不一样的;各国只要按照“有利取重”、“不利取轻”的原则,生产那些成本相对低的商品,然后通过对外贸易,用自己生产的东西换取本国需要而由他国生产的东西,就可以从中获得好处 |
评价 | ①进步性:比较正确地反映了不同国家间经济发展的一种内在联系和客观要求,对指导不同国家积极参与国际分工、增进各自利益具有一定的积极作用。 ②局限性:一国参与国际分工,到底能否给自己带来好处,取决于许多方面的因素,处理不好会给本国发展带来严重危机。实际上,它同斯密的“绝对成本学说”一样,反映了当时英国资产阶级向外扩张、建立世界霸权的愿望。对现在的发展中国家来说,在参与国际分工的过程中,必须从本国实际出发,独立自主,注意维护本国的经济安全 |
1.斯密的绝对成本学说和李嘉图的比较成本学说在阐述国际贸易分工格局的决定方面有何不同
绝对成本学说和比较成本学说对于国际贸易分工格局决定的阐述最突出地表现为以下两个方面的差异:
(1)在分析的前提上,绝对成本学说假定了每一个国家都会在某些特定的产品生产方面拥有绝对有利的生产条件,从而使这些产品在生产方面拥有绝对低于他国的优势地位;而比较成本学说则从各国产品的比较成本着手,只要各国间的产品生产成本存在着相对差异,就可以进行国际分工和国际贸易活动,而并非局限于各国间的绝对成本差异。
(2)在得出的结论上,绝对成本学说主张每一个国家都应专门生产具有绝对优势的产品,而比较成本学说则主张每一个国家都应根据“有利取重”、“不利取轻”的原则专门生产具有比较成本优势的产品。
2.如何评价古典经济学
古典经济学反对封建制度和重商主义所主张的国家干预制度,主张经济自由,并试图阐明资本主义经济的内在联系,具有一定的科学成分,成为马克思主义的三个来源之一。由于历史的、阶级的局限性,古典经济学不能正确地认识资本主义制度的历史过渡性,反而把它看成最符合人性的永恒的经济制度,其理论中包含了许多庸俗成分。对古典经济学理论,我们既不能一概否定,也不能全盘吸收,而应以历史的观点来看待它,去其糟粕,取其精华。
基础达标
知识点一 经济自由与政府职能
1.下列观点不符合李嘉图对经济自由与政府职能主张的是( )
A.主张经济自由
B.政府应该无所事事
C.利己是人们从事经济活动的动力
D.通过市场可以使社会资源得到合理的配置
2.李嘉图经济自由论的主要观点是( )
①反对国家干预 ②主张经济自由 ③主张通过国家宏观调控合理配置资源 ④认为通过市场可以使社会资源得到合理配置
A.①②③ B.③④ C.①③④ D.①②④
3.李嘉图说:在没有政府的干预时,农业、商业和制造业最为繁荣;需要国家做的全部事情,就是避免一切干预。在这里,李嘉图将“需要国家做的全部事情”归纳为( )
①保障私有财产 ②革除政治弊端 ③振兴教育 ④维护国家安全
A.①②③ B.②③④ C.①②④ D.①③④
4.李嘉图、斯密在关于“经济自由和政府职能”上的观点相同的是( )
①都主张通过市场使社会资源得到合理的配置 ②都反对国家干预经济,主张经济自由 ③都认为政府职能只限于保障私有财产、革除政治弊端和振兴教育 ④都从人的所谓“利己”本性出发,来探究市场的作用
A.①②③ B.②③④ C.①②④ D.①③④
5.下列属于我国宏观调控主要目标的是( )
①促进经济增长 ②增加就业 ③实施稳健的财政和货币政策 ④保持国际收支平衡
A.①②③ B.②③④ C.①③④ D.①②④
6.社会主义市场经济的正常发展,需要加强国家宏观调控。这是因为( )
①可以弥补市场调节的不足,避免经济波动、资源浪费
②这是由我国的社会主义性质决定的,加强宏观调控可以有效维护人民的共同利益 ③发展社会主义市场经济的根本目标即共同富裕要求国家必须发挥宏观调控职能 ④国家也必须在资源配置中发挥基础性作用
A.①②③ B.②③④ C.①③④ D.①②④
知识点二 自由贸易与比较成本学说
7.“谷物法”给英国带来的不利影响有( )
①国内谷物价格昂贵 ②工业资产阶级的获利减少
③英国产品在国际市场上的竞争力增强 ④工业资产阶级获利增多
A.①② B.③④ C.①②③ D.①③④
8.李嘉图关于工资和利润关系的观点有( )
①工资上升,利润上升 ②工资下降,利润下降 ③工资上升,利润下降 ④工资下降,利润上升
A.①② B.②③ C.③④ D.①④
9.下列观点属于李嘉图自由贸易学说观点的是( )
①通过对外贸易从国外进口廉价的生活必需品,可以降低工资,提高利润率 ②国家不应限制对外贸易的发展 ③废除“谷物法” ④向国外出口具有绝对优势的产品
A.①②④ B.①②③ C.②③④ D.①③④
10.下列对李嘉图的比较成本学说,评价正确的是( )
①比较正确地反映了不同国家间经济发展的一种内在联系和客观要求 ②对指导不同国家积极参与国际分工、增进各自利益具有一定的积极作用 ③与“绝对成本学说”相比,更能解释现实中普遍存在的国际贸易现象 ④对任何国家来说,按照这一学说参与国际分工,就一定会获得好处
A.①②③ B.②③④ C.①②④ D.①③④
11.2009年受世界金融危机的影响,我国对外贸易大幅度萎缩,出口导向型企业受到很大影响,在经济全球化形势下,作为发展中大国,参与国际分工必须( )
①从本国实际出发 ②独立自主 ③注意维护本国的经济安全 ④扩大出口,减少进口
A.①②④ B.①③④ C.①②③ D.②③④
12.化解国际金融危机需要各个国家联合行动,在经济全球化的条件下,任何国家都无法置身事外。这给我们的启示是( )
A.要走外向型经济之路
B.要加强国际交流与合作
C.要靠科技和管理提高企业经济效益
D.要重视企业自主创新,树立民族产业的信誉和形象
题号 | 1 | 2 | 3 | 4 | 5 | 6 | 7 | 8 | 9 | 10 | 11 | 12 |
答案 |
|
|
|
|
|
|
|
|
|
|
|
|
综合提升
13.假定英国、葡萄牙两国都生产葡萄酒和毛呢两种产品,生产情况如下表所示:
| 葡萄酒 | 毛呢 | ||
产量(单位) | 劳动人数 | 产量(单位) | 劳动人数 | |
葡萄牙 | 1 | 80 | 1 | 90 |
英国 | 1 | 120 | 1 | 100 |
(1)按照李嘉图的比较成本学说,葡、英两国应如何通过国际分工和对外贸易来增进各自利益?
(2)简要评价比较成本学说对当前发展中国家参与国际分工的意义。
14.面对经济全球化的潮流,我国积极融入世界经济大格局中。请你根据斯密的“看不见的手”和李嘉图的“比较成本学说”,谈一谈我国应如何全面提高开放型经济水平?
【答案解析】
知识清单
一、1.利己 市场 国家干预 经济自由 2.私有财产 政治弊端 振兴教育
二、1.对外贸易 生活必需品 对外贸易 谷物法 2.有利取重 不利取轻 3.(1)不同国家 国际分工 (3)发展中国家 本国实际 经济安全
课时作业
1.B
2.D [③不符合李嘉图经济自由论的观点,排除③;①②④说法正确,且符合题意。]
3.A
4.C [③是李嘉图在国家职能上的主张,和斯密的不完全相同,故选C。]
5.D [③是我国特定时期的政策措施,不是我国宏观调控的目标,不具有长远的普遍的指导意义,故选D。]
6.A [④很明显不符合市场经济的基本内涵,故选A。]
7.A 8.C 9.B
10.A [一国参与国际分工,到底能否给自己带来好处,取决于许多方面的因素,处理不好会给本国发展带来严重危机,这正是这一学说的局限性,故选A。]
11.C 12.B
13.(1)葡萄牙在葡萄酒和毛呢的生产上都占优势,但生产葡萄酒的成本相对更低;英国在葡萄酒和毛呢的生产上都处于劣势,但生产毛呢的成本相对较低。通过国际分工,由葡萄牙生产葡萄酒,由英国生产毛呢,通过对外贸易,两国都能从中获得好处。
(2)李嘉图的比较成本学说,比较正确地反映了不同国家间经济发展的一种内在联系和客观要求,对指导发展中国家积极参与国际分工、增进自己的利益具有一定的积极作用。但是,一国参与国际分工,能否给自己带来好处,取决于许多方面的因素,处理不好会给本国发展带来严重危机。发展中国家在参与国际分工的过程中,必须从本国实际出发,独立自主,注意维护本国的经济安全。
14.(1)坚持“引进来”和“走出去”相结合,是全面提高我国开放型经济水平的基本战略。
(2)全面提高我国开放型经济水平,就要充分利用国内和国际两个市场,两种资源,充分发挥斯密所强调的“看不见的手”的作用,实现社会资源的优化配置,以达到最佳的经济效益,提高我国产品的国际竞争力。
(3)根据李嘉图的“比较成本学说”,我国要生产自己有比较优势的商品,积极“走出去”,通过参与国际分工,创新对外投资和合作方式,加快培育我国的跨国公司和国际知名品牌。同时,“引进”我国急需的没有比较优势的商品、技术、管理等,以增强我国自力更生的能力。但在参与国际分工的过程中,要注意维护我国的经济安全。
解析 本题考查斯密的“看不见的手”原理、李嘉图的“比较成本学说”对我国经济发展的启示意义。首先要审好设问,提取有效信息,确定思考的方向和知识点的取舍、运用。然后思考解题的逻辑层次,以组织答案。要全面理解我国“引进来”和“走出去”相结合的对外开放战略,既要找到斯密相关原理和这两大战略的结合点,又要找到李嘉图学说和这两大战略的结合点。
教材题解
1.上述材料反映了李嘉图的什么观点?
提示 李嘉图认为利己是人们从事经济活动的动力,通过市场可以使社会资源得到合理的配置,反对国家干预,主张经济自由。
2.在李嘉图看来,发展对外贸易对提高利润率有何影响?为什么?
提示 (1)发展对外贸易,从国外进口廉价的生活必需品,可以降低工资,提高利润率。
(2)因为在李嘉图看来工资高低决定利润大小,要提高利润率,就必须降低工人工资。要降低工人工资,就必须降低劳动力的价值,要降低劳动力的价值,就必须降低个人购买的各种必需品的价格。从国外进口廉价的食品和其他生活必需品,从而使国内市场上的生活必需品价格下降是一条重要途径。因此,通过发展对外贸易可以降低工资、提高利润率。
3.(1)李嘉图的上述观点与斯密的“绝对成本学说”有何异同?
(2)对任何国家来说,只要按照李嘉图的观点参与国际分工,就一定会获得好处吗?
提示 (1)相同点:①二者都认为通过参与国际分工,发展对外贸易,各国从中可以得到好处。
②二者都反映了当时英国资产阶级向外扩张、建立世界霸权的愿望。
不同点:①斯密认为各国都有自己的绝对优势产品;而李嘉图认为各国生产某种商品所具有的优势是相对的。
②斯密主张各国应将本国的全部资源用于生产在成本上具有绝对优势的商品,这在实践中是难以做到的;而李嘉图则主张“有利取重”、“不利取轻”的原则,生产那些成本相对低的商品。显然,李嘉图的主张实践操作性更强,比较正确地反映了不同国家间经济发展的一种内在联系和客观要求。
(2)李嘉图的比较成本学说,比较正确地反映了不同国家间经济发展的一种内在联系和客观要求,对指导不同国家积极参与国际分工、增进各自利益具有一定的积极作用。但这一学说也有局限性。一国参与国际分工,到底能否给自己带来好处,取决于许多方面的因素,处理不好会给本国发展带来严重危机。对现在的发展中国家来说,在参与国际分工的过程中,必须从本国实际出发,独立自主,注意维护本国的经济安全。
高中4毛泽东对社会主义商品经济的认识第4课时导学案: 这是一份高中4毛泽东对社会主义商品经济的认识第4课时导学案,共8页。学案主要包含了学习目标,答案解析等内容,欢迎下载使用。
高中政治思品人教版 (新课标)选修2 经济学常识4西方国家现代市场经济主要模式第4课时学案: 这是一份高中政治思品人教版 (新课标)选修2 经济学常识4西方国家现代市场经济主要模式第4课时学案,共9页。学案主要包含了学习目标,答案解析等内容,欢迎下载使用。
高中政治思品人教版 (新课标)选修2 经济学常识专题三 西方国家现代市场经济的兴起与主要模式2凯恩斯革命第2课时导学案及答案: 这是一份高中政治思品人教版 (新课标)选修2 经济学常识专题三 西方国家现代市场经济的兴起与主要模式2凯恩斯革命第2课时导学案及答案,共8页。学案主要包含了学习目标,答案解析等内容,欢迎下载使用。

