2015年高考真题:理综化学(山东卷)(Word版,含解析) - 副本
展开
这是一份2015年高考真题:理综化学(山东卷)(Word版,含解析) - 副本,共11页。试卷主要包含了进行化学实验时应强化安全意识,分枝酸可用于生化研究,[化学---有机化学基础]等内容,欢迎下载使用。
2015年普通高等学校招生全国统一者试高(山东卷
理科综合能力侧试化学试题
7.进行化学实验时应强化安全意识。下列做法正确的是:
A.金属钠着火时使用泡沫灭火器灭火
B.用试管加热碳酸氢钠固体时使试管口竖直向上
C.浓硫酸溅到皮肤上时立即用稀氢氧化钠溶液冲洗
D.制备乙烯时向乙醇和浓硫酸的混合液中加入碎瓷片
【答案】D
【解析】
试题分析:A、钠与水反应生成氢气,氢气可燃烧甚至爆炸,错误;B、加热碳酸氢钠固体有水生成,如果
试管口竖直向上,水倒流使试管炸裂,错误;c.浓硫酸溅到皮肤上应立即用干布擦掉,错误;D、制.
备乙烯时加入碎瓷片,可防止爆沸,正确.
考点:实验安全问题
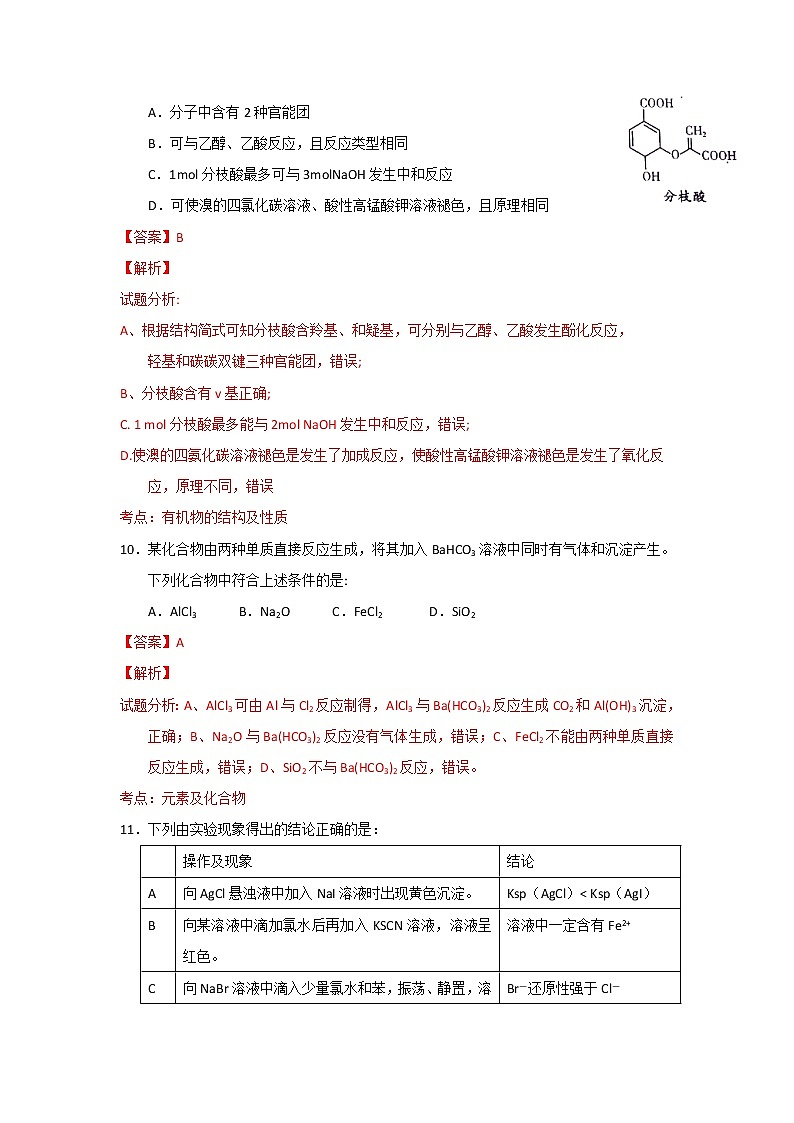
8.短周期元素X、Y、Z、W在元素周期表中的相对位置如图所示。已知YW的原子充数之和是Z的3倍,下列说法正确的是
Y
Z
X
W
A.原子半径:XW
【答案】C
【解析】
试题分析:设元素Y的原子序数为y,则y+y+10=3×(y+1),解得y=7,则Y为N元素、X为Si元素、Z为O元素、W为Cl元素。A、原子半径:Z
相关试卷
这是一份2023年高考真题——理综化学(新课标卷)Word版解析版,共17页。
这是一份2023年高考真题——理综化学(全国乙卷) Word版解析版,共17页。试卷主要包含了选择题,非选择题等内容,欢迎下载使用。
这是一份2023年高考真题——理综化学(全国乙卷)(Word版含解析),共17页。试卷主要包含了选择题,非选择题等内容,欢迎下载使用。

