2020届江苏省无锡市普通高中高三上学期期末调研考试数学(理)试题(PDF版)
展开江苏省无锡市普通高中2022-2023学年高三上学期期末调研考试数学试卷: 这是一份江苏省无锡市普通高中2022-2023学年高三上学期期末调研考试数学试卷,共21页。
2020届江苏省无锡市普通高中高三上学期期中调研考试数学试题(PDF版): 这是一份2020届江苏省无锡市普通高中高三上学期期中调研考试数学试题(PDF版),共9页。
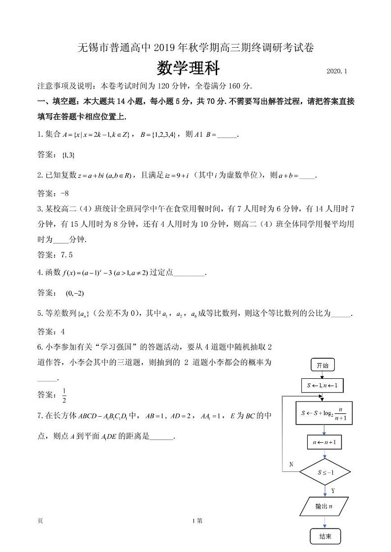
江苏省无锡市普通高中2020届高三上学期期末调研考试数学试题含附加题 Word版含解析: 这是一份江苏省无锡市普通高中2020届高三上学期期末调研考试数学试题含附加题 Word版含解析,共13页。试卷主要包含了集合,,则_____,已知复数,且满足,则____,函数过定点________等内容,欢迎下载使用。

