


62高考生物一轮复习——细胞的生命历程专题62
展开
这是一份62高考生物一轮复习——细胞的生命历程专题62,共9页。试卷主要包含了细胞不能无限长大的原因,有丝分裂图像识别原则等内容,欢迎下载使用。
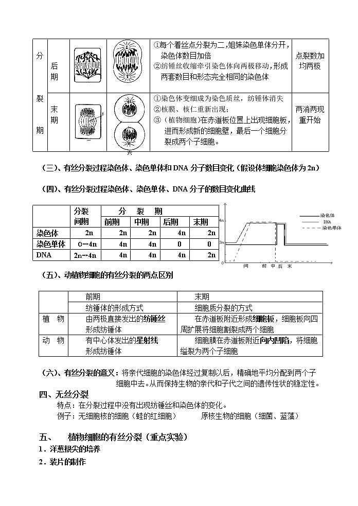
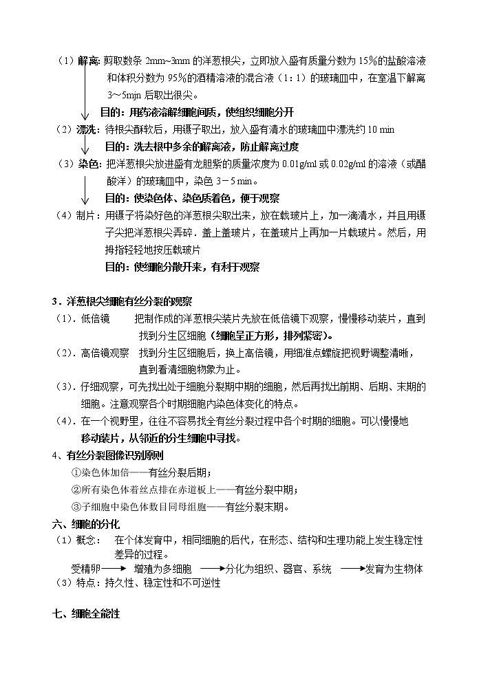
第六章 细胞的生命历程(附参考答案)一、 生物体的生长1、、不同生物同一器官和组织的细胞大小无明显差异。2、生物体的生长既靠细胞分裂增加细胞的数量,还要靠细胞生长增大细胞的体积。3、细胞不能无限长大的原因(1)表面积与体积的关系限制了细胞的长大(细胞体积越大,其表面积相对越小,细胞的物质运输的效率越低。)(2)细胞的核质比(如果细胞太大,细胞核的“负担”就会过重。) 二、细胞通过分裂进行增殖细胞增殖是生命体生长、发育、繁殖、遗传的基础。细胞增殖包括物质注备和细胞分裂整个连续的过程。真核细胞的分裂方式有三种:①有丝分裂 :真核生物②无丝分裂 :蛙的红细胞、原核生物(细菌、蓝藻)③减数分裂 :生殖细胞三. 有丝分裂(一)、细胞周期连续分裂的细胞,从一次分裂完成时开始,到下一次分裂完成时为止,为一细胞周期。包括分裂间期(长:90%—95%)和分裂期(短) (二)、有丝分裂各时期的特点时期植物细胞动物细胞主要特点记忆歌诀 分裂间期 完成DNA分子的复制和有关蛋白质的合成。复制的结果,每个染色体都形成两个完全一样的姐妹染色单体。 动物细胞的中心体也复制加倍 D复蛋合现单体 分 裂 期 分 裂 期 前期 ① 核膜解体,核仁消失;②出现染色体和纺锤体(动物细胞由中心粒发现星射线形成纺锤体);③染色体着丝点散乱分布在纺锤体上; 膜仁消失显两体 中期 ①染色体形态稳定,数目清晰(计数好时机)②着丝点整齐地排列在赤道板上 形定数晰赤道齐 后期 ①每个着丝点分裂为二,姐妹染色单体分开,染色体数目加倍②纺锤丝收缩牵引染色体向两极移动,形成两套数目和形态完全相同的染色体 点裂数加均两极 末期 ①染色体变细成为染色质丝,纺锤体消失②核膜、核仁重新出现;③(植物细胞)在赤道板位置上出现细胞板,进而形成新的细胞壁,最后一个细胞分裂成两个子细胞。 两消两现重开始 (三)、有丝分裂过程染色体、染色单体和DNA分子数目变化(假设体细胞染色体为2n) (四)、有丝分裂过程染色体、染色单体、DNA分子的数目变化曲线 分裂间期分 裂 期前期中期后期末期染色体2n2n2n4n2n染色单体0→4n4n4n00DNA2n→4n4n4n4n2n (五)、动植物细胞的有丝分裂的两点区别 前期末期纺锤体的形成方式细胞质分裂的方式植 物由两极直接发出的纺锤丝形成纺锤体在赤道板附近形成细胞板,细胞板向四周扩展将细胞割裂成两个细胞动 物有中心体发出的星射线形成纺锤体 细胞膜在赤道板附近向内凹陷,将细胞缢裂为两个子细胞 (六)、有丝分裂的意义:将亲代细胞的染色体经过复制以后,精确地平均分配到两个子细胞中去。从而保持生物的亲代和子代之间的遗传性状的稳定性。四、无丝分裂特点:在分裂过程中没有出现纺锤丝和染色体的变化。例子:无细胞核的细胞(蛙的红细胞) 原核生物的细胞(细菌、蓝藻) 五、 植物细胞的有丝分裂(重点实验)1.洋葱根尖的培养2.装片的制作(1)解离:剪取数条2mm~3mm的洋葱根尖,立即放入盛有质量分数为15%的盐酸溶液和体积分数为95%的酒精溶液的混合液(1:1)的玻璃皿中,在室温下解离3~5mjn后取出很尖。目的:用药液溶解细胞间质,使组织细胞分开(2)漂洗:待根尖酥软后,用镊子取出,放入盛有清水的玻璃皿中漂洗约10 min目的:洗去根中多余的解离液,防止解离过度(3)染色:把洋葱根尖放进盛有龙胆紫的质量浓度为0.01g/ml或0.02g/ml的溶液(或醋酸洋)的玻璃皿中,染色3-5 min。目的:使染色体、染色质着色,便于观察(4)制片:用镊子将染好色的洋葱根尖取出来,放在载玻片上,加一滴清水,并且用镊子尖把洋葱根尖弄碎.盖上盖玻片,在盖玻片上再加一片载玻片。然后,用拇指轻轻地按压载玻片目的:使细胞分散开来,有利于观察 3.洋葱根尖细胞有丝分裂的观察(1).低倍镜 把制作成的洋葱根尖装片先放在低倍镜下观察,慢慢移动装片,直到找到分生区细胞(细胞呈正方形,排列紧密)。(2).高倍镜观察 找到分生区细胞后,换上高倍镜,用细准点螺旋把视野调整清晰,直到看清细胞物象为止。(3).仔细观察,可先找出处于细胞分裂期中期的细胞,然后再找出前期、后期、末期的细胞。注意观察各个时期细胞内染色体变化的特点。(4).在一个视野里,往往不容易找全有丝分裂过程中各个时期的细胞。可以慢慢地移动装片,从邻近的分生细胞中寻找。4、有丝分裂图像识别原则 ①染色体加倍——有丝分裂后期;②所有染色体着丝点排在赤道板上——有丝分裂中期;③子细胞中染色体数目同母组胞——有丝分裂末期。六、细胞的分化(1)概念: 在个体发育中,相同细胞的后代,在形态、结构和生理功能上发生稳定性差异的过程。受精卵 增殖为多细胞 分化为组织、器官、系统 发育为生物体(3)特点:持久性、稳定性和不可逆性 七、细胞全能性(1)体细胞具有全能性的原因:体细胞都有一整套和受精卵相同的DNA分子,因此,分化的细胞具有发育成完整新个体的潜能。(2)植物细胞全能性: 高度分化的植物细胞仍然具有全能性。例如:胡萝卜根部组织的细胞可以发育成完整的新植株(3)动物细胞全能性: 高度特化的动物细胞,从整个细胞来说,全能性受到限制。但是,细胞核仍然保持着全能性。例如:克隆羊多利(4)全能性大小(细胞分化程度越低,全能性越大): 受精卵 > 生殖细胞 > 体细胞干细胞:动物和人体内,仍保留着少数具有分裂和分化能力的细胞,如造血干细胞。八、细胞的衰老 1、个体衰老与细胞衰老的关系单细胞生物体,细胞的衰老或死亡就是个体的衰老或死亡。多细胞生物体,个体衰老的过程就是组成个体的细胞普遍衰老的过程。2、细胞衰老的过程:是细胞的生理和生化发生复杂变化的过程,最终反应在细胞的形态、结构和功能上发生了变化。(1) 在衰老的细胞内水分减少。 (2) 衰老的细胞内有些酶的活性降低。(3) 细胞内的色素会随着细胞的衰老而逐渐积累。(4) 衰老的细胞内呼吸速度减慢,细胞核体积增大,染色质固缩,颜色加深。(5) 细胞膜通透性功能改变,使物质运输功能降低。3、细胞衰老的学说: (1)自由基学说 (2)端粒学说九、细胞的凋亡1、概念:由基因所决定的细胞自动结束生命的过程。由于细胞凋亡受到严格的由遗传机制决定的程序性调控,所以也常常被称为细胞编程性死亡,是一种正常的自然现象。2、意义:完成正常发育,维持内部环境的稳定,抵御外界各种因素的干扰。3、与细胞坏死的区别:细胞坏死是在种种不利因素影响下,由于细胞正常代谢活动受损或中断引起的细胞损伤和死亡。十、细胞的癌变1.癌细胞:细胞由于受到致癌因子的作用,不能正常地完成细胞分化,而形成了不受有机体控制的、连续进行分裂的恶性增殖细胞,这种细胞就是癌细胞。2.癌细胞的特征:(1)能够无限增殖。 (2)癌细胞的形态结构发生了变化:扁平梭形变成球形。(3)癌细胞的表面也发生了变化。细胞膜上糖蛋白减少,使得细胞之间的粘着性减少。3.致癌因子的种类有三类:物理致癌因子、化学致癌因子、病毒致癌因子。4.细胞癌变的原因:原癌基因被激活,抑癌基因失活或丢失5.防治措施:预防为主,早发现、早诊断、早治疗 诊断方法:病理切片的显微观察、CT、核磁共振、癌基因检测 治疗方法:手术切除、化疗、放疗、基因治疗细胞的生命历程题型训练一、细胞有丝分裂1.下图是下列哪种细胞处于何时期的分裂图( )①肝细胞 ②茎形成层细胞 ③蓝藻 ④有丝分裂前期 ⑤有丝分裂后期 ⑥有丝分裂末期A.①④ B.③⑥ C.②⑤ D.②④2.下图a→d表示连续分裂细胞的两个细胞周期。下列叙述正确的是( ) A.a和b为一个细胞周期 B.b段结束DNA含量增加一倍C.遗传物质平分一般发生在a段 D.b和c为一个细胞周期3.如果用某种化学物质强烈地抑制肿瘤细胞的DNA复制,这些细胞就停留在细胞周期的A.间期 B.前期 C.中期 D.后期4.下图表示一个细胞有丝分裂过程中染色体变化的不同情况,在整个细胞周期中,染色体变化的顺序应该是 ( )A.①④⑤③② B.②③①④⑤ C.①⑤④③② D.⑤④③②①5.细胞有丝分裂过程中,染色体、染色单体、DNA分子三者数量比为1∶2∶2时所处的分裂期应是( )A.前期和中期 B.中期和后期 C.后期和末期 D.前期和末期6.在细胞有丝分裂的分裂期开始时,如果它的染色体数为N,DNA含量为Q,则该细胞分裂后每个子细胞中的染色体数和DNA含量分别是( )A.N和Q B.N/2和Q/2 C.N和Q/2 D.N/2和Q7.玉米体细胞中含有20条染色体,当姐妹染色单体为40个时此时细胞可能处于有丝分裂的( )A.后期、末期、间期 B.间期、前期、中期 C.间期 D.间期、末期8.在细胞有丝分裂过程中,DNA和染色体数目比体细胞各增加一倍,分别发生在①间期 ②前期 ③中期 ④后期 ⑤末期A.①② B.③④ C.④① D.①④9.动物细胞与植物细胞的有丝分裂不同之处为( ) ①纺锤体形成方式不同 ②染色体复制方式不同 ③DNA数量变化规律不同 ④形成子细胞的方式不同A.①③ B.②④ C.①④ D.②③10.处于有丝分裂过程的动物细胞,当中心体移向两极时,染色体数(a)、染色单体数(b)、DNA分子数(c)可表示为( ) 11.在高等植物细胞有丝分裂过程中,在末期细胞板处聚集较多的是( )A.内质网 B. 叶绿体 C. 高尔基体 D.核糖体12.在高倍显微镜下观察处于有丝分裂中期的植物细胞,都能看到的结构是 ( )A.赤道板、染色体、细胞膜 B.纺锤体、赤道板、染色体C.细胞壁、染色体、纺锤体 D.细胞壁、核膜、染色体、着丝点13. 观察洋葱根尖分生区细胞有丝分裂,制作装片过程中,主要操作步骤的正确顺序是( )A.解离、漂洗、染色、制片 B.漂洗、解离、染色、制片C.解离、染色、漂洗、制片 D.漂洗、染色、解离、制片14.某同学做有丝分裂实验时检查了正处在分裂各时期的1000个洋葱根尖细胞,发现其中681个处于前期,139个处于中期,23个处于后期,157个处于末期。据此分析洋葱根尖细胞有丝分裂各时期中时间最短的是( )A.前期 B.中期 C.后期 D.末期15.如下图表示一个细胞周期中若干曲线变化及细胞分裂图像,请据图分析下列有关问题。 图1 图2(1) 图2中细胞分裂的正确顺序是________________________。(2)图1 AB段曲线上升是由于____________,此段相当于图2中________时期(用编号),B→C的变化相当于图2中_______________(用编号)。(3)ab段表示_______复制后,产生_______,相当于图2中的____________期(用编号);bc表示____________断裂,_________数目加倍,相当于图2中的________期;cd表示_______平均分配到两个子细胞中去。(4)实线ABCD或虚线abcd表示一个__________。(5)图2中②中的[4]表示___________,最后形成___________,此时在[4]的周围____________(填细胞器)的活动明显加强。(6)此生物正常体细胞中有_________条染色体。二、细胞分化和细胞全能性16.细胞一生要经过哪几个阶段( )A.未分化、分化、衰老、死亡 B.分化、衰老、未分化、死亡C.衰老、分化、未分化、死亡 D.分化、未分化、衰老、死亡17.有关细胞分化的叙述不正确的是( )A.细胞分化不使细胞数目增加 B.动物细胞不具有发育成完整新个体的潜能C.分化的细胞所呈现出的形态、结构和生理功能的变化,于细胞内化学物质的改变D.细胞分化的前途在胚胎发育的早期就已决定,不能逆转18.多细胞生物体由一个受精卵形成复杂的生物体,其中起着决定性作用的是( )A.细胞分裂 B.细胞生长 C.细胞增殖 D.细胞分化19.细胞分化是一种持久性的稳定性变化,这种变化一般是( )A.可逆性的 B.不可逆转的 C.发展变化的 D.无序可循的20.下列哪种细胞的全能性容易表达出来( )A.蛙的口腔上皮细胞 B.蚕豆的叶肉细胞 C.蛔虫的受精卵 D.水螅的神经细胞21.下列人体细胞中分化程度最低的是 ( )A.胚胎干细胞 B.造血干细胞 C.胰腺细胞 D.肌肉细胞22. 图2一27是美国科学家斯图尔德1958年将胡萝卜韧皮部的一些细胞培养成新植株的过程示意图,请据图回答:(1)[4]是由[3]引中单个细胞经过 形成细胞团,再进一步发育成完整个体。(2)这一事实说明高度分化的植物细胞仍保持着 。(3)据此实验可以推断,高度分化的动物细胞,也能培养出与该动物类似的个体,原因是 。23. 根据下图回答:(1) ①→②、①→④的过程叫做_________________。(2) ①→③的过程叫做_________。(3) ③→⑤的过程叫做_________。(4) 组成②、③、④细胞的________、________、_______不同,因此它属于不同的组织。(5)①→⑤所示各细胞群中,具有分裂能力的是标号_________所示细胞群。 三、细胞衰老、调亡和癌变24.老年人有老年斑,对此最合理的解释是( )A.细胞内水分减少,细胞萎缩 B.细胞核体积增大,染色质固缩,染色加深C.细胞中的酪氨酸酶活性降低 D.细胞内脂褐素占有的面积增大25.人和动物细胞的染色体上普遍存在着原癌基因,但是大多数人不患癌症,而只有少数人患癌症,其原因是( )A. 原癌基因不能被激活 B. 在正常情况下,原癌基因处于受抑制状态C.癌细胞是细胞畸形分化造成的 D.大多数人体内有抵抗癌细胞的免疫功能26.能够无限增殖的“不死”细胞是( )A.神经细胞 B.血细胞 C.心肌细胞 D.癌细胞27.目前发现的致癌因子主要有( )A.物理致癌因子 B.化学致癌因子 C.病毒致癌因子 D.包括A、B、C三项28.二次世界大战后,在日本广岛生活的人癌变发病率很高,原因是受什么因素的作用( )A.物理致癌因子 B.化学致癌因子 C.病毒致癌因子 D.煤焦油29.将数量相等的两组小鼠肝细胞,在含有3H标记的胸腺嘧啶的脱氧核苷酸培养液中培养。A组加入某种物质,B组不加,经过一段时间培养后,洗去培养液,分别取出两组的全部细胞,测量每组的总放射强度,结果A组明显大于B组。A组中加入的物质的作用是A.促进细胞分裂 B.促进细胞分化 C.促进细胞衰老 D.促进细胞癌变30.细胞周期包括分裂间期和分裂期。在下列实践中哪些是依据分裂间期相关原理( )①作物的诱变育种 ②肿瘤的某些药物治疗 ③植物的组织培养 ④多倍体育种A.①② B.①③ C.②③ D.②④31.下列细胞可能癌变的是( ) A.游离组织,形态改变 B.核增大,染色深 C.膜透性增大,运输功能降低 D.酶活性降低32. 2002年度诺贝尔生理学或医学奖由英国科学家布雷尔、苏尔斯顿和美国科学家霍维茨共享。他们利用线虫作为研究对象揭示了器官发育和程序性细胞死亡是怎样受基因基因调控的。所谓程序性细胞死亡是一种主动的由基因决定的细胞自我破坏的过程,而不同于外界刺激导致的细胞损伤和死亡。现在我们还知道,有关调控线虫细胞死亡的绝大多数基因在人体中也有相应的基因。根据材料回答下列问题:(1)下列有关程序性细胞死亡的哪一说法是正确的( )A.程序性细胞死亡的直接原因是细胞具有相关基因B.发生程序性细胞死亡的内因是致癌因子激活了相关基因C.细胞发生程序死亡是发育中的一种正常现象D.细胞程序死亡是神经-体液共同调节的结果(2)人的神经系统在发育过程中,约有50%的细胞发生程序性死亡。你认为人的表皮细胞中具有调控程序性细胞死亡的基因吗?为什么? 。(3)科学家的相关研究对于我们人类有何意义?谈谈你的想法。15 (1) ⑤→①→④→③→②→⑥ (2)DNA复制 ⑤ ①→④→③ (3) 染色体 染色单体 ⑤→①→④ 着丝点 染色体 ③ 染色体 (4)细胞周期 (5)细胞板 细胞壁 高尔基体 (6)622 (l)有丝分裂 (2)细胞全能性 (3)细胞核具有全能性23 (1) 细胞的分化 (2)细胞的分裂 (3) 细胞的生长 (4) 形态 结构 生理功能 (5) ①、③、⑤32.(1)C (2)有 表皮细胞和神经细胞都是由受精卵经有丝分裂、分化而产生的,含有的遗传物质是相似的。 (3)治疗癌症、治疗老年痴呆症等应用
相关试卷
这是一份新高考2024版高考生物一轮复习微专题小练习专练62生物的进化综合练,共6页。
这是一份2024届高三生物一轮复习基础夯实练62:基因工程的基本工具和基本操作程序,共12页。试卷主要包含了选择题,非选择题等内容,欢迎下载使用。
这是一份高考生物一轮复习重难点专项 专题62 基因工程,文件包含专题62基因工程教师版docx、专题62基因工程学生版docx等2份试卷配套教学资源,其中试卷共108页, 欢迎下载使用。