内蒙古巴彦淖尔市磴口县诚仁中学-学七级(下)期末生物试卷(解析版)
展开一、选择题(下列各题的四个选项中,只有一个最符合题意.请将答题卡上对应题目的答案标号涂黑.每小题2分,共60分)
1.人体的每个肾由100多万个肾单位组成,如图为一个肾单位的结构示意图,下列相关叙述正确的是( )
A.[2]内流动的血液中含有较多的二氧化碳
B.[6]内流动的血液中二氧化碳和代谢废物均较少
C.[4]内有血细胞、葡萄糖、尿素、水和无机盐等
D.[5]肾小管能重吸收全部葡萄糖、大部分水和部分无机盐
2.胎儿在母体子宫内的发育过程中,不进行下列哪项生理活动( )
A.气体交换B.排泄废物C.消化食物D.血液循环
3.下列有关人体结构与功能的叙述中,正确的是( )
A.中医给病人“切脉”时,感受的是静脉的搏动
B.人体的最高级神经中枢位于大脑
C.在人臀部肌肉注射青霉素时,吸收药物的主要是肌肉细胞
D.有些神经分布较浅,肉眼就可以分辩,如手臂上的“青筋”
4.有关神经系统组成的说法中,不正确的是( )
A.神经纤维末端的细小分支叫做神经末梢
B.神经元是构成神经系统结构和功能的基本单位
C.神经系统是由脑和脊髓和它们发出的神经组成的
D.神经纤维由细胞体、突起及套在其外表的鞘组成
5.下列有关输血和献血的说法中,不正确的是( )
A.O型血的人能输入任何血型的血
B.安全输血应以输同型血为原则
C.一次献血200〜300毫升不影响健康
D.18〜55周岁的健康公民有无偿献血的义务
6.下列有关男女生殖与发育知识的叙述,错误的是( )
A.男、女的主要性器官分别是睾丸、子宫
B.人体受精卵的形成部位与胎儿发育场所分别是输卵管和子宫
C.胎儿与母体进行物质交换的主要结构是胎盘
D.男性的输精管结扎后,仍具有男性第二性征,并能产生精子
7.通常情况下,人体用鼻呼吸比用口呼吸好,原因是( )
①鼻毛可阻挡吸入的尘埃
②鼻黏膜分泌的黏液可使吸入的空气变得清洁、湿润
③鼻黏膜内丰富的毛细血管能温暧吸入的空气
④嗅细胞能接受气味的刺激.
A.①②③B.①②③④C.①②④D.①③④
8.如图是人体消化系统组成示意图,下列有关叙述正确的是( )
A.胃能将蛋白质初步分解成氨基酸
B.肝脏分泌的胆汁含有消化脂肪的酶
C.小肠内有肠液、胰液和胆汁利于消化
D.大肠只有消化功能,没有吸收功能
9.下列有关人体生命活动调节的叙述中,正确的是( )
A.人醉酒后走路摇晃、站立不稳,说明酒精已经麻醉了脑干
B.人体内的激素含量多,对各项生命活动都具有重要的调节作用
C.神经调节的基本方式是反射,反射的结构基础是反射弧
D.人体内胰岛素分泌不足,会导致血糖浓度低于正常水平
10.四个同学讨论血液循环的问题,根据你学过的知识,判断他们说得正确的是( )
A.心脏有四个腔,上下、左右都是相通的
B.动脉中流动的血液是动脉血,静脉中流动的血液是静脉血
C.血液循环有两条完全独立的途径,即体循环和肺循环
D.血液与组织细胞之间的物质交换的场所在毛细血管
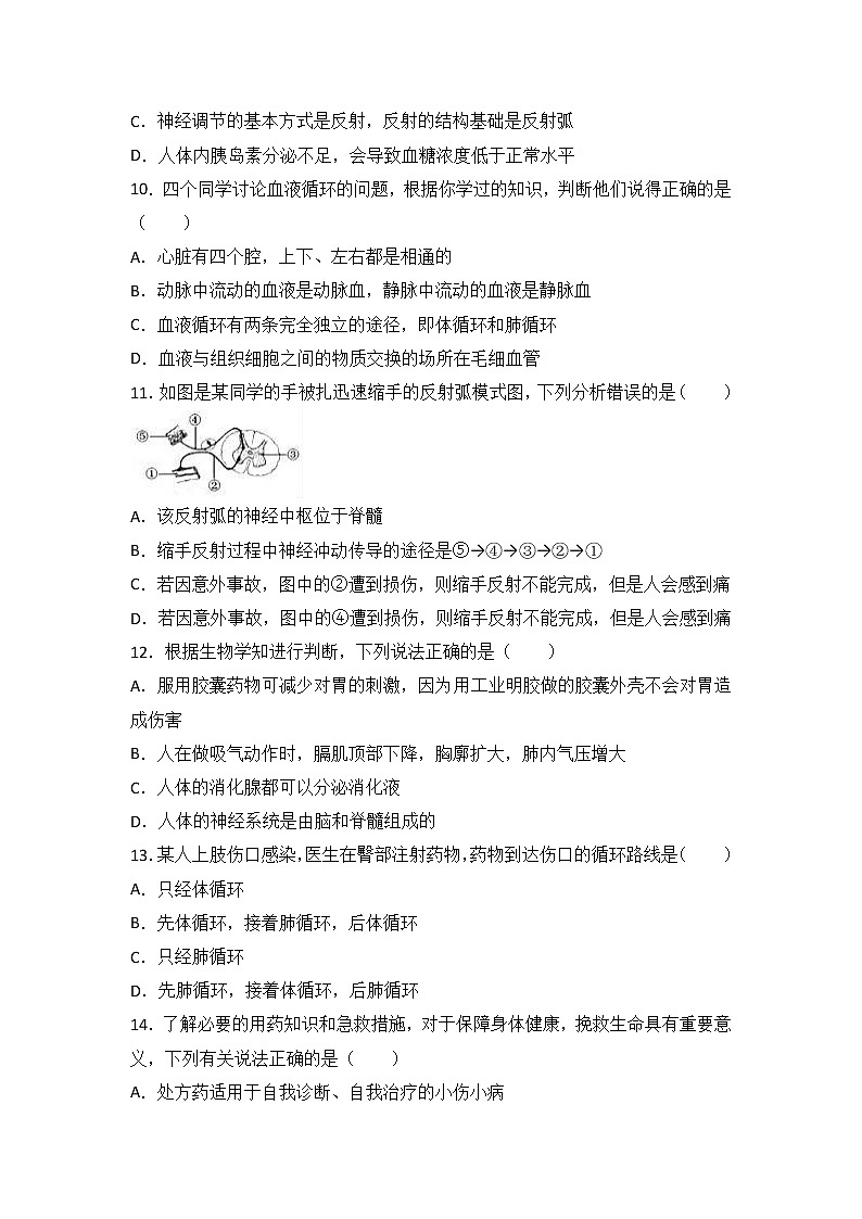
11.如图是某同学的手被扎迅速缩手的反射弧模式图,下列分析错误的是( )
A.该反射弧的神经中枢位于脊髓
B.缩手反射过程中神经冲动传导的途径是⑤→④→③→②→①
C.若因意外事故,图中的②遭到损伤,则缩手反射不能完成,但是人会感到痛
D.若因意外事故,图中的④遭到损伤,则缩手反射不能完成,但是人会感到痛
12.根据生物学知进行判断,下列说法正确的是( )
A.服用胶囊药物可减少对胃的刺激,因为用工业明胶做的胶囊外壳不会对胃造成伤害
B.人在做吸气动作时,膈肌顶部下降,胸廓扩大,肺内气压增大
C.人体的消化腺都可以分泌消化液
D.人体的神经系统是由脑和脊髓组成的
13.某人上肢伤口感染,医生在臀部注射药物,药物到达伤口的循环路线是( )
A.只经体循环
B.先体循环,接着肺循环,后体循环
C.只经肺循环
D.先肺循环,接着体循环,后肺循环
14.了解必要的用药知识和急救措施,对于保障身体健康,挽救生命具有重要意义,下列有关说法正确的是( )
A.处方药适用于自我诊断、自我治疗的小伤小病
B.动脉出血,要压迫伤口远心端止血
C.感冒药是家庭常备药物,过期一两周仍可服用
D.心肺复苏,先做30次胸外心脏按压,再做2次人工呼吸
15.某人生病注射青霉素后,若作跟踪检测,则应在心脏的哪个腔中首先发现药物( )
A.左心房B.右心房C.左心室D.右心室
16.通常由远眺转为看书,瞳孔和晶状体的变化分别是( )
A.扩大、曲度减小B.缩小、曲度增加
C.扩大、曲度增加D.缩小、曲度减小
17.近年来,中学生患近视的人数越来越多.预防近视、珍爱双眼,就需注意用眼卫生、了解眼球的结构和视觉的形成.下面是甲、乙、丙、丁四个同学在学了“感受器和感觉器官”一节后各自的观点,请你结合图示判断,其中错误的一项是( )
A.甲同学认为图中结构[4]内含较多平滑肌,能调节[2]的曲度
B.乙同学认为,眼球的成像原理与照相机相似
C.丙同学认为,若把眼睛比喻成心灵的窗户,则结构[3]是窗户上那明亮的玻璃
D.丁同学认为,近视眼的眼球前后径过短,远处物体所形成的物像落到[6]的后方
18.因激素分泌异常而引起的一组疾病是( )
A.糖尿病和佝偻病B.坏血病和侏儒症
C.糖尿病和巨人症D.大脖子病和脚气病
19.下肢骨骼肌运动产生的二氧化碳被运到肺部不经过的部位是( )
A.肺动脉B.肺静脉C.下腔静脉D.右心房
20.人在飞机起飞或降落时嚼一块口香糖,可以起到的作用是( )
A.保持鼓膜内外气压平衡B.使咽鼓管张开,保护听小骨
C.保护耳蜗内的听觉感受器D.防止听小骨和听觉神经受损
21.一个健康成年人的血液中的葡萄糖(a)、水(b)和无机盐(c)含量如图,该人大量饮水后,排除的尿液中的成分最接近于哪一个图示( )
A.B.C.D.
22.若向新鲜的猪的离体心脏的肺静脉注水,则水会从( )溢出.
A.肺动脉B.肺静脉C.主动脉D.体静脉
23.下列有关血液循环知识的叙述,正确的是( )
A.可根据病人病情的需要,有针对性的进行成分输血,对严重的贫血患者可首先输入的血液成分中的红细胞
B.某正常的人皮肤出现了一个小伤口,它会血流不止
C.血液流经肾小球处毛细血管网的时候,会由动脉血变为静脉血
D.动脉中流动脉血,静脉中流静脉血
24.下列不属于血浆成分的是( )
A.水B.血浆蛋白
C.血红蛋白D.葡萄糖、氨基酸、无机盐
25.如图表示血液流经肾脏形成尿液的过程中几种成分(蛋白质、葡萄糖、尿酸和尿素)在各种液体中百分含量的变化,字母表示肾脏的有关结构,下列说法错误的是( )
A.[B]内的液体是原尿
B.图中表示有重吸收功能的是[C]
C.[D]内的液体主要有水、无机盐和尿素
D.曲线甲、乙所示物质分别是蛋白质、葡萄糖
26.在一次心跳过程中,心房和心室都舒张时,则( )
A.房室瓣开放,动脉瓣关闭B.房室瓣开放,动脉瓣开放
C.房室瓣关闭,动脉瓣开放D.房室瓣关闭,动脉瓣关闭
27.饭后不能立即从事剧烈的体育运动,是因为( )
A.对消化有抑制作用B.会使平滑肌疲劳
C.影响小肠的吸收D.会患肝炎
28.某人患有下肢静脉曲张,若其内的血栓脱落,随血液流动,最有可能滞留的部位是( )
A.下肢静脉B.右心房C.肺部毛细血管D.肺静脉
29.下图表示饭后半小时,进入和离开人体某器官的血液内四种物质的相对含量,该器官是以下四个选项中的( )
A.肺B.胃C.肾D.小肠
30.按照人体血液流向,大动脉→动脉→小动脉→毛细血管→小静脉→静脉→大静脉,下面哪个图示正确显示了人体血流速度与血流途径的关系?(横坐标代表血流途径,纵坐标代表血流速率)( )
A.B.C.D.
二、非选择题(每小题30分,共40分)
31.我们剧烈运动时,呼吸频率加快,呼吸深度加深,同时有机物的消耗增加,补充糖类食物是恢复体力的最有效方法.淀粉是人体的主要糖类来源,它进入体内被组织细胞利用需经一系列的生理过程.图一是探究“馒头在口腔中的变化”实验装置,图二是某人在一次呼吸时肺内气压的变化曲线,图三是淀粉的消化终产物进入血液和组织细胞的过程及部分相关代谢活动示意图.请据图回答问题:
(1)为探究“馒头在口腔中的变化”,现取新鲜的馒头,切成大小相同的三份,两份处理为碎肩,一份保持馒头块,设计了图1中的三组实验,具体做法如下:
①组试管加入馒头碎肩与2毫升清水,充分搅拌;②组试管加入馒头块与2毫升唾液,不搅拌;③组试管加入馒头碎肩与2毫升唾液,充分搅拌.
若以“牙齿的咀嚼、舌的搅拌”为变量进行探究时,应选取 实验装置.将三支试管同时放入37℃温水中,5至10分钟后取出,滴加碘液、摇匀,发现 组试管不变蓝,这是因为 .
(2)图3中,淀粉的消化终产物经过程① 进入血液,来自过程②的氧透过 进入血液,最终氧和葡萄糖通过血液循环输送到全身各处组织细胞的 中,进行呼吸作用释放能量,供生命活动需要.
(3)组织细胞产生的二氧化碳进入血液,随血液循环到达肺,通过图3中过程③排出体外.此过程对应图2中曲线 段.
(4)细胞生命活动产生的尿素等废物主要由肾脏形成尿液排出体外,如果一个人的尿液中出现了大分子蛋白质,则发生病变的结构可能是 .
32.如图是人体血液循环结构示意图,A、B、C、D表示心脏的四个腔,1﹣11表示部分动脉、静脉和毛细血管,箭头表示血流方向.请结合所学知识回答问题:
(1)图中肺循环的途径是 (用数字、字母和箭头表示).体循环和肺循环是同时进行的,并在 处连通一起,构成一条完整的血液循环路线.
(2)动脉瓣是存在于 之间的瓣膜,其作用是防止血液倒流.
2016-2017学年内蒙古巴彦淖尔市磴口县诚仁中学七年级(下)期末生物试卷
参考答案与试题解析
一、选择题(下列各题的四个选项中,只有一个最符合题意.请将答题卡上对应题目的答案标号涂黑.每小题2分,共60分)
1.人体的每个肾由100多万个肾单位组成,如图为一个肾单位的结构示意图,下列相关叙述正确的是( )
A.[2]内流动的血液中含有较多的二氧化碳
B.[6]内流动的血液中二氧化碳和代谢废物均较少
C.[4]内有血细胞、葡萄糖、尿素、水和无机盐等
D.[5]肾小管能重吸收全部葡萄糖、大部分水和部分无机盐
【考点】D4:尿液的形成;D3:肾脏的结构和功能.
【分析】肾脏是血液体循环流经的器官,主要功能是形成尿液.肾脏结构和功能的基本单位是肾单位,如图所示肾单位的结构名称为:1入球小动脉、2出球小动脉、3肾小球、4肾小囊、5肾小管、6肾静脉.
【解答】解:A、出球小动脉内流动的血液是动脉血,含有较多的氧气和较少的二氧化碳,故A错误.B、从肾静脉流出肾脏的是静脉血,尽管尿素等代谢废物排入尿液,但二氧化碳仍存在于血液中.因此,流出肾脏的静脉血中二氧化碳的含量较高.故B错误.
C、4是肾小囊,里面的液体是原尿.当血液流经肾小球时,除了血细胞和大分子的蛋白质外,其他的如水、无机盐、尿素、葡萄糖会滤过到肾小囊腔形成原尿.所以原尿的成分是水、无机盐、尿素、葡萄糖,没有血细胞,故C错误.流入肾脏的动脉血中氧的含量较高,流出肾脏的静脉血中氧的含量较低.该项不符合题意.
D、5内的液体是尿液.当原尿流经肾小管时,其中大部分水、部分无机盐和全部的葡萄糖被重新吸收回血液,而剩下的如尿素、一部分无机盐和水等构成了尿液的成分.故D正确.
故选:D.
2.胎儿在母体子宫内的发育过程中,不进行下列哪项生理活动( )
A.气体交换B.排泄废物C.消化食物D.血液循环
【考点】I6:胚胎的发育和营养.
【分析】精子与卵细胞在输卵管处相融合形成受精卵;受精卵不断进行分裂,逐渐发育成胚泡;胚泡移动到子宫中植入子宫内膜,这是怀孕;胚泡逐渐发育成胚胎,通过胎盘、脐带从母体获得所需要的营养物质和氧气,胎儿产生的二氧化碳等废物,也是通过胎盘经母体排出体外的,怀孕到40周左右,胎儿发育成熟,成熟的胎儿和胎盘一起从母体的阴道排出.
【解答】解:胎儿在母体子宫内通过胎盘与脐带与母体进行物质交换,胎盘呈扁圆形,是胎儿和母体交换物质的器官,胎盘靠近胎儿的一面附有脐带,脐带与胎儿相连.胎盘靠近母体的一面与母体的子宫内膜相连,胎盘内有许多绒毛,绒毛内有毛细血管,这些毛细血管与脐带内的血管相通,绒毛与绒毛之间则充满了母体的血液,胎儿与母体通过胎盘上的绒毛进行物质交换.胎盘中有子体与母体各自独立的两个循环系统,绒毛可视作半透膜,当母体的血液在绒毛间隙以及子血在绒毛内流动的同时,即能进行物质交换.因此胎儿在母体子宫内的发育过程中就已进行气体交换、排泄废物、血液循环等生理活动,不进行消化食物和消化等生理活动.
故选C.
3.下列有关人体结构与功能的叙述中,正确的是( )
A.中医给病人“切脉”时,感受的是静脉的搏动
B.人体的最高级神经中枢位于大脑
C.在人臀部肌肉注射青霉素时,吸收药物的主要是肌肉细胞
D.有些神经分布较浅,肉眼就可以分辩,如手臂上的“青筋”
【考点】C8:血液循环的途径;C4:血管的结构、功能和保健;CE:脉搏;E3:脊髓和脑的结构及其功能.
【分析】(1)搏即动脉搏动,脉搏频率即脉率.正常人的脉搏和心跳是一致的.正常成人为60到100次/分,常为每分钟70﹣80次,平均约72次/分.老年人较慢,为55到60次/分.切脉是汉族独创的诊法,两千多年来中医则习惯脉诊,即用手指按脉,根据脉象来诊断疾病.“切脉”,“切”主要是在桡动脉.
(2)大脑皮层是调节人体生理活动的最高级中枢,比较重要的中枢有:躯体运动中枢(管理身体对侧骨骼肌的运动)、躯体感觉中枢(与身体对侧皮肤、肌肉等处接受刺激而使人产生感觉有关)、语言中枢(与说话、书写、阅读和理解语言有关,是人类特有的神经中枢)、视觉中枢(与产生视觉有关)、听觉中枢(与产生听觉有关).
(3)在人臀部肌肉注射青霉素时,吸收药物的主要是分布于臀部的毛细血管,药物被吸收进入血液循环,经血液循环运送到患病部位.
(4)神经都分布在身体的较深部位,分布在体表的是神经末梢肉眼看不到,手臂上的“青筋”是埋藏较浅的静脉.
【解答】解:A、中医给病人“切脉”时,感受的是手腕部挠动脉的搏动;A不正确;
B、人体的最高级神经中枢位于大脑,如语言中枢,B正确;
C、在臀部肌肉注射青霉素时,吸收药物的主要是分布于臀部的毛细血管而不是臀部的肌肉细胞,C不正确;
D、手臂上的一条条青筋是分布位置较浅的静脉血管,神经都分布在身体的较深部位,分布在体表的是神经末梢,D不正确.
故选:B.
4.有关神经系统组成的说法中,不正确的是( )
A.神经纤维末端的细小分支叫做神经末梢
B.神经元是构成神经系统结构和功能的基本单位
C.神经系统是由脑和脊髓和它们发出的神经组成的
D.神经纤维由细胞体、突起及套在其外表的鞘组成
【考点】E1:人体神经系统的组成和功能.
【分析】神经系统由脑、脊髓和它们所发出的神经组成.脑和脊髓是神经系统的中枢部分,叫中枢神经系统;由脑发出的脑神经和由脊髓发出的脊神经是神经系统的周围部分,叫周围神经系统.神经系统的结构和功能的基本单位是神经元.
【解答】解:A、神经元的突起一般包括一条长而分支少的轴突和数条短而呈树枝状分支的树突,轴突以及套在外面的髓鞘叫神经纤维,神经纤维末端的细小分支叫神经末梢.不符合题意;
B、神经元是构成神经系统结构和功能的基本单位.不符合题意;
C、神经系统是由脑和脊髓和它们发出的神经组成的.不符合题意;
D、神经元的基本结构包括细胞体和突起两部分.神经元的突起一般包括一条长而分支少的轴突和数条短而呈树枝状分支的树突,轴突以及套在外面的髓鞘叫神经纤维,神经纤维末端的细小分支叫神经末梢,神经末梢分布在全身各处.符合题意.
故选:D
5.下列有关输血和献血的说法中,不正确的是( )
A.O型血的人能输入任何血型的血
B.安全输血应以输同型血为原则
C.一次献血200〜300毫升不影响健康
D.18〜55周岁的健康公民有无偿献血的义务
【考点】CC:无偿献血原则及意义.
【分析】输血时应该以输同型血为原则,但在紧急情况下,AB血型的人可以接受任何血型,O型血可以输给任何血型的人,但O型血的人只能接受O型血,要注意的是如果异血型者之间输血输得太快太多,输进来的凝集素来不及稀释,也可能引起凝集反应.
【解答】解:A、O型血可以输给任何血型的人,但O型血的人只能接受O型血,A错误;
B、输血是应该以输同型血为原则,B正确;
C、对于一个健康的成年人来说,每次献血200~300毫升是不会影响健康的,少量失血会刺激人体的造血功能,因此献血有利于提高自身造血器官的造血功能,C正确;
D、年龄是18﹣55周岁,男体重大于等于50公斤,女体重大于等于45公斤,经检查身体合格者,都可以参加献血,D正确.
故选:A.
6.下列有关男女生殖与发育知识的叙述,错误的是( )
A.男、女的主要性器官分别是睾丸、子宫
B.人体受精卵的形成部位与胎儿发育场所分别是输卵管和子宫
C.胎儿与母体进行物质交换的主要结构是胎盘
D.男性的输精管结扎后,仍具有男性第二性征,并能产生精子
【考点】I1:人体男性生殖系统的结构和功能;I2:人体女性生殖系统的结构和功能;I4:受精过程;I6:胚胎的发育和营养;Q4:青春期的发育特点.
【分析】此题是一个综合性的题目,涉及男女生殖系统的结构功能、人的生殖发育过程、计划生育等的知识,分析作答.
【解答】解:A、睾丸能分泌雄性激素,产生精子,因此男的主要性器官是睾丸;卵巢能分泌雌性激素,产生卵细胞,因此女性的主要性器官是卵巢.而子宫是胚胎发育的场所.故该选项符合题意;
B、精子从阴道通过子宫,在输卵管与卵细胞相遇而完成受精过程形成受精卵.因此受精卵的形成部位是输卵管;受精完成后受精卵不断进行分裂,逐渐发育成胚泡;胚泡缓慢地移动到子宫中,最终植入子宫内膜,这是怀孕;胚泡中的细胞继续分裂和分化,逐渐发育成胚胎,并于怀孕后8周左右发育成胎儿,胎儿已具备人的形态;母体怀孕280天(40周)左右,胎儿发育成熟.成熟的胎儿从母体的阴道产出的过程成为分娩.分娩的结束标志着婴儿的诞生.可见,胚胎发育的初期在输卵管,当着床后到分娩前的一段时间是在母体的子宫内.胎儿(母体怀孕第8周﹣﹣第40周)发育的场所是子宫.故该选项不符合题意;
C、胎儿生活在子宫内半透明的羊水中,通过胎盘、脐带从母体获得所需要的营养物质和氧气,胎儿产生的二氧化碳等废物,也是通过胎盘经母体排出体外的.因此胎儿与母体物质交换的主要结构是胎盘.故该选项不符合题意;
D、输精管结扎术是一种男性的永久性节育措施,通过输精管切断、结扎,或采用电凝、栓堵、化学药物等闭塞输精管的内脏,从而阻断了精子的输出而达到避孕的目的;男子的第二性征是由睾丸分泌的雄性激素控制的,因此结扎后仍具有男性特征,并能产生精子.故该选项不符合题意.
故选:A.
7.通常情况下,人体用鼻呼吸比用口呼吸好,原因是( )
①鼻毛可阻挡吸入的尘埃
②鼻黏膜分泌的黏液可使吸入的空气变得清洁、湿润
③鼻黏膜内丰富的毛细血管能温暧吸入的空气
④嗅细胞能接受气味的刺激.
A.①②③B.①②③④C.①②④D.①③④
【考点】CI:呼吸道的组成和功能.
【分析】呼吸系统包括呼吸道和肺两部分.
(1)呼吸道的组成由上到下依次是鼻腔、咽、喉、气管和支气管,呼吸道的作用应从以下几方面来分析:
①保证气体畅通的结构;
②起清洁、湿润和温暖空气作用的结构.
鼻腔具有清洁、湿润和温暖空气作用,这与其内部的鼻粘膜、鼻毛和黏膜内的毛细血管有关.
(2)肺是气体交换的场所.
【解答】解:呼吸系统由呼吸道和肺组成.呼吸道由鼻腔、咽、喉、气管、支气管组成.是气体进入肺的通道.肺是呼吸系统的主要器官,是进行气体交换的场所.鼻是呼吸系统的通道之一,鼻腔内有鼻毛,可以阻挡空气中灰尘的进入,对空气有清洁作用;鼻黏膜分泌的黏液,可以湿润空气和粘住灰尘,对空气有清洁和湿润作用;鼻粘膜内分布着毛细血管,可以温暖空气,而嗅细胞能接受气味的刺激与呼吸道作用无关,故①②③正确.
故选:A.
8.如图是人体消化系统组成示意图,下列有关叙述正确的是( )
A.胃能将蛋白质初步分解成氨基酸
B.肝脏分泌的胆汁含有消化脂肪的酶
C.小肠内有肠液、胰液和胆汁利于消化
D.大肠只有消化功能,没有吸收功能
【考点】B5:胃和肠的结构和功能.
【分析】消化系统由消化道和消化腺两大部分组成.如图所示:
【解答】解:A、胃有贮存食物和磨碎食物的功能,并能初步将蛋白质消化为多肽,A错误;
B、肝脏分泌的胆汁不含消化酶,对脂肪具有乳化作用,B错误.
C、小肠内含有肠液、胰液、胆汁等多种消化液,利于消化,C正确;
D、大肠只有吸收功能,没有消化功能,D错误.
故选:C.
9.下列有关人体生命活动调节的叙述中,正确的是( )
A.人醉酒后走路摇晃、站立不稳,说明酒精已经麻醉了脑干
B.人体内的激素含量多,对各项生命活动都具有重要的调节作用
C.神经调节的基本方式是反射,反射的结构基础是反射弧
D.人体内胰岛素分泌不足,会导致血糖浓度低于正常水平
【考点】E3:脊髓和脑的结构及其功能.
【分析】(1)小脑位于脑干背侧,大脑的后下方,小脑的主要功能是使运动协调、准确,维持身体的平衡.
(2)脑干位于大脑的下方和小脑的前方,它的最下面与脊髓相连,脑干的灰质中含有一些调节人体基本生命活动的中枢(如心血管中枢、呼吸中枢等).
(3)神经调节的基本方式是反射,反射活动的结构基础称为反射弧,包括感受器、传入神经、神经中枢、传出神经和效应器.
(4)胰岛素是由胰岛分泌的.它的主要作用是调节糖的代谢,具体说,它能促进血糖合成糖元,加速血糖分解,从而降低血糖浓度,胰岛素分泌不足易患糖尿病.
【解答】解:A、小脑的主要功能是使运动协调、准确,维持身体的平衡,因此人醉酒后走路摇晃、站立不稳,说明酒精已经麻醉了小脑而不是脑干,错误;
B、人体内的激素含量少而不是多,错误;
C、神经调节的基本方式是反射,反射的结构基础是反射弧,正确;
D、人体内胰岛素分泌不足,会导致血糖浓度高于正常水平而不是低于正常水平,错误.
故选:C
10.四个同学讨论血液循环的问题,根据你学过的知识,判断他们说得正确的是( )
A.心脏有四个腔,上下、左右都是相通的
B.动脉中流动的血液是动脉血,静脉中流动的血液是静脉血
C.血液循环有两条完全独立的途径,即体循环和肺循环
D.血液与组织细胞之间的物质交换的场所在毛细血管
【考点】C6:心脏的结构和功能.
【分析】血液循环模式图:
图中肺循环的路线是:右心室→肺动脉→肺部毛细血管→肺静脉→左心房,血液流经肺部毛细血管时,与肺泡进行气体交换,血液中的二氧化碳进入肺泡,肺泡中的氧进入血液.这样血液由含氧少的静脉血变成含氧丰富的动脉血;
体循环的路线是:左心室→主动脉→各级动脉→身体各部分的毛细血管网→各级静脉→上下腔静脉→右心房,动脉将富含养料和氧气的血液送到身体各器官的毛细血管网,与组织细胞进行物质交换,将运来的养料和氧气供细胞利用,同时把细胞产生的二氧化碳等废物运走.这样血液由含氧丰富的动脉血变成静脉血.
【解答】解:A、心脏有四个腔,左右心房、左右心室,上下相通、左右不通,A错误.
B、动脉中流动的血液不一定是动脉血,如肺动脉流的是静脉血,静脉中流动的血液不一定是静脉血,如肺静脉流的是动脉血,B错误.
C、血液循环有两条,即体循环和肺循环,二者同时进行,C错误.
D、动脉将富含养料和氧气的血液送到身体各器官的毛细血管网,与组织细胞进行物质交换,将运来的养料和氧气供细胞利用,同时把细胞产生的二氧化碳等废物运走.这样血液由含氧丰富的动脉血变成静脉血,D正确.
故选:D
11.如图是某同学的手被扎迅速缩手的反射弧模式图,下列分析错误的是( )
A.该反射弧的神经中枢位于脊髓
B.缩手反射过程中神经冲动传导的途径是⑤→④→③→②→①
C.若因意外事故,图中的②遭到损伤,则缩手反射不能完成,但是人会感到痛
D.若因意外事故,图中的④遭到损伤,则缩手反射不能完成,但是人会感到痛
【考点】E5:反射弧的结构和功能.
【分析】反射是指在神经系统的参与下,人体对内外环境刺激所作出的有规律性的反应.神经调节的基本方式是反射,反射活动的结构基础称为反射弧,包括感受器、传入神经、神经中枢、传出神经和效应器.反射必须通过反射弧来完成,图中结构:⑤感受器,④传入神经,③神经中枢,②传出神经,①效应器.
【解答】解:A、缩手反射属于简单反射,参与该反射的神经中枢是图中的③神经中枢在脊髓灰质内,A正确;
B、缩手反射的反射弧的组成是:⑤感受器→④传入神经→③神经中枢→②传出神经→①效应器,B正确;
C、反射必须通过反射弧来完成,缺少任何一个环节反射活动都不能完成,如②传出神经受损,反射弧不完整,无反射;但是感受器产生的神经冲动能能通过传入神经传到神经中枢,再经过脊髓的白质上行传到大脑皮层,形成感觉,故若某人②遭受损失,用针刺激其指尖,他不能完成缩手反反射,有痛感,无反射,C正确;
D、反射必须通过反射弧来完成,缺少任何一个环节反射活动都不能完成,如④传入神经受损,反射弧不完整,无反射;同时感受器产生的神经冲动也不能能通过传入神经传到神经中枢,再经过脊髓的白质上行传到大脑皮层,形成感觉,故若某人④遭受损失,用针刺激其指尖,他不能完成缩手反反射,无痛感,无反射,D错误;
故选:D
12.根据生物学知进行判断,下列说法正确的是( )
A.服用胶囊药物可减少对胃的刺激,因为用工业明胶做的胶囊外壳不会对胃造成伤害
B.人在做吸气动作时,膈肌顶部下降,胸廓扩大,肺内气压增大
C.人体的消化腺都可以分泌消化液
D.人体的神经系统是由脑和脊髓组成的
【考点】B8:食物的消化和营养物质的吸收过程;CL:呼气和吸气;E9:人体的主要内分泌腺.
【分析】(1)制药厂常把一些药物封装在淀粉制成的胶囊中给人服用,胶囊在胃内不能消化,到小肠内被消化,从而避免对胃的刺激.
(2)吸气时,膈肌收缩,膈顶部下降,胸腔上下径增大.肋间肌收缩,引起胸腔前后、左右径增大,胸廓的容积扩大,肺随之扩张,造成肺内气压减小,小于外界大气压,外界气体进入肺内,形成主动的吸气运动;
(3)人体的消化腺有唾液腺、胃腺、肠腺、肝脏和胰腺.
(4)神经系统由脑、脊髓和它们所发出的神经组成.脑和脊髓是神经系统的中枢部分,叫中枢神经系统;由脑发出的脑神经和由脊髓发出的脊神经是神经系统的周围部分,叫周围神经系统.
【解答】解:A、制药厂常把一些药物封装在淀粉制成的胶囊中给人服用,其依据是胶囊(淀粉)化,胶囊会完好的进入小肠,胶囊在小肠内被消化液分解消化,释放出药物.这样可以减少对胃的刺激,起到保护胃的作用.A错误;
B、人在做吸气动作时,膈肌顶部下降,胸廓扩大,肺内气压下降,B错误;
C、人体的消化腺有唾液腺、胃腺、肠腺、肝脏和胰腺,唾液腺分泌唾液,胃腺分泌胃液,肝脏分泌胆汁,肠腺分泌肠液,胰腺分泌胰液,C正确;
D、神经系统由脑、脊髓和它们所发出的神经组成.D错误.
故选:C
13.某人上肢伤口感染,医生在臀部注射药物,药物到达伤口的循环路线是( )
A.只经体循环
B.先体循环,接着肺循环,后体循环
C.只经肺循环
D.先肺循环,接着体循环,后肺循环
【考点】C8:血液循环的途径.
【分析】血液循环分为体循环和肺循环两部分;体循环的循环途径为:左心室→主动脉→各级动脉→组织处毛细血管→各级静脉→上、下腔静脉→右心房.肺循环的循环途径为:右心室→肺动脉→肺部毛细血管→肺静脉→左心房.
【解答】解:血液循环路线如图所示:
对照血液循环图可知,某人上肢伤口感染,医生在臀部注射药物,药物进入血液经下腔静脉→右心房→右心室→肺动脉→肺部毛细血管→肺静脉→左心房→左心室→主动脉→上臂动脉→手臂组织处毛细血管,因此,药物经血液循环到达伤口的路线是先体循环,接着肺循环,后体循环.
故选:B.
14.了解必要的用药知识和急救措施,对于保障身体健康,挽救生命具有重要意义,下列有关说法正确的是( )
A.处方药适用于自我诊断、自我治疗的小伤小病
B.动脉出血,要压迫伤口远心端止血
C.感冒药是家庭常备药物,过期一两周仍可服用
D.心肺复苏,先做30次胸外心脏按压,再做2次人工呼吸
【考点】CF:出血的初步护理.
【分析】(1)安全用药是指根据病情需要,正确选择药物的品种、剂量和服用时间等,以充分发挥最佳效果,尽量避免药物对人体产生的不良作用或危害.
(2)当人出现意外事故时,我们首先应拨打“120”急救电话,同时正确的实施一定的急救措施.急救方法有:拨打“120:急救电话、人工呼吸.
【解答】解:A、处方药是必须凭执业医师或执助理医师才可调配、购买和使用的药品,A错误;
B、动脉出血,颜色鲜红,血流较快,常呈喷射状.在近心端止血,可以用止血带或绷带压迫,B错误;
C、药品都有一定的有效期,要在有效期内服药,超过有效期药性会发生变化,不能服用,C错误;
D、当人出现意外事故时,我们首先应拨打“120”急救电话,同时正确的实施一定的急救措施.如果人突然停止呼吸,但心跳存在时,我们一般应对其进行人工呼吸进行施救,按压与人工呼吸的比例按照单人复苏方式应为30:2,也就是做2次人工呼吸,就要挤压心脏30次,D正确;
故选:D
15.某人生病注射青霉素后,若作跟踪检测,则应在心脏的哪个腔中首先发现药物( )
A.左心房B.右心房C.左心室D.右心室
【考点】C8:血液循环的途径.
【分析】血液在心脏和全部血管所组成的管道系统中的循环流动叫做血液循环,根据循环途径的不同,血液循环分为体循环和肺循环两部分;体循环和肺循环组成一条完整的循环途径,为人体各个组织细胞不断的运来养料和氧,又不断地运走二氧化碳等废物.
【解答】解:血液循环的途径如图所示:某人生病注射青霉素后,药物首先进入体循环随血液经体静脉进入下腔静脉,然后进入右心房.即先从心脏的右心房发现这种药物.
故选:B
16.通常由远眺转为看书,瞳孔和晶状体的变化分别是( )
A.扩大、曲度减小B.缩小、曲度增加
C.扩大、曲度增加D.缩小、曲度减小
【考点】EI:近视、远视形成的原因及矫正方法.
【分析】瞳孔是光线进入我们眼睛的窗口,光线强时瞳孔变小,光线弱时瞳孔变大,看近处时瞳孔变小,看远处时瞳孔变大.这是一种反射性调节.
人体能看远近不同的物体主要是通过睫状体调节晶状体的曲度完成的.人视近物时,睫状体收缩,晶状体曲度变大;视远物时,正好相反.
【解答】解:正常人看远近不同的物体时,通过晶状体的调节作用,都能使远近不同的物体,反射来的光线汇聚在视网膜上,形成清晰的物像.视近物时,晶状体的曲度大;视远物时,晶状体的曲度小.看书时书本离眼近,晶状体的曲度最大,瞳孔缩小;极目远眺,物体离眼远,晶状体的曲度最小,瞳孔扩大.因此由眺望转为看书,瞳孔缩小和晶状体曲度增加.
故选:B
17.近年来,中学生患近视的人数越来越多.预防近视、珍爱双眼,就需注意用眼卫生、了解眼球的结构和视觉的形成.下面是甲、乙、丙、丁四个同学在学了“感受器和感觉器官”一节后各自的观点,请你结合图示判断,其中错误的一项是( )
A.甲同学认为图中结构[4]内含较多平滑肌,能调节[2]的曲度
B.乙同学认为,眼球的成像原理与照相机相似
C.丙同学认为,若把眼睛比喻成心灵的窗户,则结构[3]是窗户上那明亮的玻璃
D.丁同学认为,近视眼的眼球前后径过短,远处物体所形成的物像落到[6]的后方
【考点】EI:近视、远视形成的原因及矫正方法.
【分析】人的眼球包括眼球壁和内容物.眼球壁包括内膜(6视网膜)、中膜(1虹膜、4睫状体、脉络膜)、外膜(3角膜和5巩膜)三部分;内容物包括2晶状体,8玻璃体.
【解答】解:A、图中结构[4]睫状体内含较多平滑肌,能调节[2]晶状体的曲度,A正确;
B、眼球的成像原理与照相机相似,图中结构[6]视网膜上有感光细胞,可以接受物像的刺激并产生神经冲动.能形成物像,B正确;
C、眼球壁的外膜前方是角膜,角膜是无色透明的,利于光线进入眼球内部,如果把眼睛比喻成心灵的窗户,那么3角膜就是窗户上那明亮的玻璃,C正确;
D、近视眼的人眼球的结构变化以及成像状况是晶状体曲度大或眼球前后径过长,远处物体所形成的物像落到视网膜前面,D错误.
故选:D.
18.因激素分泌异常而引起的一组疾病是( )
A.糖尿病和佝偻病B.坏血病和侏儒症
C.糖尿病和巨人症D.大脖子病和脚气病
【考点】ED:胰岛素的作用及其内分泌腺分泌异常时的症状;EA:生长激素的作用及其内分泌腺分泌异常时的症状.
【分析】此题是一道基础知识题,考查的是激素分泌异常时的症状.
【解答】解:激素分泌异常症是:幼年时生长激素分泌不足易患侏儒症;幼年时生长激素分泌过多易患巨人症;幼年时甲状腺激素分泌不足易患呆小症;甲状腺激素分泌过多易患甲亢;胰岛素分泌不足易患糖尿病.而佝偻病、坏血病和脚气病是由维生素缺乏引起的.
A、胰岛素分泌不足易患糖尿病,但佝偻病却是由维生素D缺乏引起的.故不合题意.
B、幼年时生长激素分泌不足易患侏儒症,但坏血病却是由维生素缺C乏引起的.故不合题意.
C、胰岛素分泌不足易患糖尿病,幼年时生长激素分泌过多易患巨人症.都是激素分泌异常而引起的.故符合题意.
D、大脖子病是由于体内长期缺碘引起的,脚气病是由维生素B1缺乏引起的.都不是激素分泌异常而引起的.故不符合题意.
故选C.
19.下肢骨骼肌运动产生的二氧化碳被运到肺部不经过的部位是( )
A.肺动脉B.肺静脉C.下腔静脉D.右心房
【考点】C8:血液循环的途径.
【分析】血液在心脏和全部血管所组成的管道系统中的循环流动叫做血液循环,根据循环途径的不同,血液循环分为体循环和肺循环两部分;体循环和肺循环组成一条完整的循环途径,为人体各个组织细胞不断的运来养料和氧,又不断地运走二氧化碳等废物.
【解答】解:人体血液循环的途径如图所示:下肢骨骼肌产生的二氧化碳扩散到血液后,随血液循环流动的途径是:下肢毛细血管→下肢静脉→下腔静脉→右心房→右心室→肺动脉→肺部毛细血管,因此下肢骨骼肌运动产生的二氧化碳被运到肺部不经过的部位是肺静脉.
故选:B
20.人在飞机起飞或降落时嚼一块口香糖,可以起到的作用是( )
A.保持鼓膜内外气压平衡B.使咽鼓管张开,保护听小骨
C.保护耳蜗内的听觉感受器D.防止听小骨和听觉神经受损
【考点】EM:耳的保健.
【分析】中耳与咽相连的结构是咽鼓管,当吞咽和咀嚼食物时管口开放,空气由此进入鼓室,所以它有调节鼓室内气压,保持鼓膜内外气压的平衡,从而维护正常听力的作用.
【解答】解:海拔越高、气压越低.在飞机起飞或降落时,在短时间内,飞机的高度发生巨大的变化.外界气压也发生巨大变化,而鼓膜内的气压不变,因此容易击穿鼓膜.在飞机起飞或降落时,嚼口香糖可以使咽鼓管张开,因咽鼓管连通咽部和鼓室.这样口腔内的气压即鼓室内的气压与鼓膜外即外耳道的气压保持平衡.保持鼓膜内外大气压的平衡,以免击穿鼓膜.
故选:A.
21.一个健康成年人的血液中的葡萄糖(a)、水(b)和无机盐(c)含量如图,该人大量饮水后,排除的尿液中的成分最接近于哪一个图示( )
A.B.C.D.
【考点】C3:血液的成分和主要功能.
【分析】尿的形成过程主要包括肾小球的滤过作用和肾小管的重吸收作用两个过程.
【解答】解:尿的形成过程是:当血液流经肾小球时,除了血细胞和大分子的蛋白质外,血浆中的一部分水、无机盐、葡萄糖和尿素等物质,都可以经过肾小球滤过到肾小囊内,形成原尿;当原尿流经肾小管时,其中对人体有用的物质,包括大部分水、全部葡萄糖和部分无机盐,被肾小管重新吸收回血液里;原尿中剩下的其他废物,如尿素、一部分水和无机盐等由肾小管流出,形成尿液;可见尿的形成过程主要包括肾小球的滤过作用和肾小管的重吸收作用两个过程.
所以当健康成年人大量饮水后,其尿液中排出的葡萄糖不会变,因为肾小管有重吸收作用,永远为0;水大量增加后,体内要维持渗透压平衡,所以尿液中水和无机盐的比值水会增加.
故选:B
22.若向新鲜的猪的离体心脏的肺静脉注水,则水会从( )溢出.
A.肺动脉B.肺静脉C.主动脉D.体静脉
【考点】C6:心脏的结构和功能.
【分析】此题考查了心脏的结构,心房与心室之间、心室与动脉之间,都有能开闭的瓣膜:这些瓣膜只能向一个方向开:房室瓣只能朝向心室开,动脉瓣只能朝向动脉开.这样就保证了血液只能按一定的方向流动:血液只能从心房流向心室,从心室流向动脉,而不能倒流.
【解答】解:心脏有四个腔:左心房、右心房、左心室、右心室,左心房连通肺静脉,右心房连通上下腔静脉,左心室连通主动脉,右心室连通肺动脉;将水从肺静脉灌入,水在心脏内的流动路线是:水→肺静脉→左心房→左心室→主动脉;因此水从主动脉流出.
故选C
23.下列有关血液循环知识的叙述,正确的是( )
A.可根据病人病情的需要,有针对性的进行成分输血,对严重的贫血患者可首先输入的血液成分中的红细胞
B.某正常的人皮肤出现了一个小伤口,它会血流不止
C.血液流经肾小球处毛细血管网的时候,会由动脉血变为静脉血
D.动脉中流动脉血,静脉中流静脉血
【考点】C4:血管的结构、功能和保健;CB:输血与血型;D4:尿液的形成.
【分析】(1)输血时不一定都是输全血,临床上要根据病人病情的需要,有针对性地选用不同的血细胞成分或血浆成分输入病人体内;
(2)血液的组成包括血浆和血细胞,血细胞包括红细胞、白细胞和血小;
(3)当血液流经肾小球时,除了血细胞和大分子的蛋白质外,其他的如水、无机盐、尿素、葡萄糖会滤过到肾小囊腔形成原尿,血液经过肾小球时并没有发生气体交换;
(4)血液循环路线如图所示:
.据此解答.
【解答】解:A、人体血液中的红细胞内有一种红色含铁的蛋白质,缺铁或缺蛋白质易患贫血,严重贫血患者主要是红细胞数量过少或血红蛋白浓度过低,但总血量并不减少,所以对于严重的贫血患者可首先输入血液成分中的红细胞,A正确;
B、血小板的形状不规则,当血管破裂血液流出时,血小板在伤口处聚集成团,同时血小板还能释放出一些促进血液凝固的物质,加速受损血管的血液凝固,有止血和加速凝血的作用.所以某正常的人皮肤出现了一个小伤口,他会血流不止是错误的,B错误;
C、当血液流经肾小球时,在肾小球只对血液起到了过滤作用,而没有进行气体和营养物质交换,血液的性质并没有发生变化,流的都是动脉血,C错误;
D、动脉血管中的流动的不一定是动脉血,如肺动脉中流静脉血,静脉血管中的流动的不一定是静脉血,如肺静脉中流动脉血,D错误.
故选:A.
24.下列不属于血浆成分的是( )
A.水B.血浆蛋白
C.血红蛋白D.葡萄糖、氨基酸、无机盐
【考点】C3:血液的成分和主要功能.
【分析】回答此题的关键是要明确血浆的组成,据此分析解答.
【解答】解:血液的组成包括血浆和血细胞,血浆是半透明的淡黄色液体,其主要成分是水,其余的是血浆蛋白质、葡萄糖、无机盐等.血浆的主要功能是运载血细胞,运输营养物质和代谢废物.血红蛋白是红细胞内一种红色含铁的蛋白质.因此不属于血浆成分的是血红蛋白.
故选C
25.如图表示血液流经肾脏形成尿液的过程中几种成分(蛋白质、葡萄糖、尿酸和尿素)在各种液体中百分含量的变化,字母表示肾脏的有关结构,下列说法错误的是( )
A.[B]内的液体是原尿
B.图中表示有重吸收功能的是[C]
C.[D]内的液体主要有水、无机盐和尿素
D.曲线甲、乙所示物质分别是蛋白质、葡萄糖
【考点】B8:食物的消化和营养物质的吸收过程.
【分析】①当血液流经肾小球时,除了血细胞和大分子的蛋白质外,血浆中的一部分水、无机盐、葡萄糖和尿素等物质,都可以经过肾小球滤过到肾小囊内,形成原尿;当原尿流经肾小管时,其中对人体有用的物质,包括大部分水、全部葡萄糖和部分无机盐,被肾小管重新吸收,并且进入包绕在肾小管外面的毛细血管中,重新回到血液里;原尿中剩下的其他废物,如尿素、一部分水和无机盐等由肾小管流出,形成尿液.
②分析图示:甲物质在流经C结构时浓度迅速增高,应该是尿素;乙物质在流经C结构时含量减少,直至为零,应该是葡萄糖;由此可知C是肾小管、B 肾小囊、A是肾小球.
【解答】解:A、由分析可知:B是肾小囊,其内的液体是原尿.正确.
B、C是肾小管,对原尿具有重吸收作用,正确.
C、D内的液体是尿液,主要有水、无机盐和尿素,正确.
D、由分析可知:图中曲线甲和乙所示物质分别是尿素和葡萄糖.错误.
故选:D
26.在一次心跳过程中,心房和心室都舒张时,则( )
A.房室瓣开放,动脉瓣关闭B.房室瓣开放,动脉瓣开放
C.房室瓣关闭,动脉瓣开放D.房室瓣关闭,动脉瓣关闭
【考点】C7:心脏的工作示意图.
【分析】心脏内有防止血液倒流的结构:房室瓣和动脉瓣.在心房与心室之间有房室瓣,在心室与动脉之间有动脉瓣.房室瓣只能朝向心室开,动脉瓣只能朝向动脉开,这样就保证血液只能按一定方向流动:血液只能从心房流向心室,从心室流向动脉,据此解答.
【解答】解:心房与心室之间有房室瓣,心室与动脉之间有动脉瓣,保证血液流动方向:静脉→心房→心室→动脉
上图为心房和心室收缩和舒张示意图,
图一,心房收缩,心室舒张,这时房室瓣处于打开状态,保证血液由心房进入心室;
图二,心室收缩,心房舒张,房室瓣关闭,动脉瓣打开保证血液由心室进入动脉,同时由于心房处于舒张状态,静脉中的血液进入心房.
图三,心房和心室都舒张,房室瓣打开,动脉瓣关闭,血液由静脉进入心房,由心房进入心室
所以在一次心跳过程中,心房和心室都舒张时,则房室瓣打开,动脉瓣关闭.A正确;
故选;A.
27.饭后不能立即从事剧烈的体育运动,是因为( )
A.对消化有抑制作用B.会使平滑肌疲劳
C.影响小肠的吸收D.会患肝炎
【考点】B8:食物的消化和营养物质的吸收过程;B9:注意合理营养.
【分析】回答此题的关键是要知道食物的消化需要能量,人体是一个统一的整体.
【解答】解:刚刚吃饭后,人体的消化道中含有许多食物,这些食物需要经过口腔的咀嚼和胃肠的蠕动才能被消化和吸收,口腔的咀嚼和胃肠的蠕动都需要能量.这些能量的获得是食物中的有机物在氧气的作用下分解释放的,营养物质和氧气是通过血液循环运输到组织细胞的.若饭后立即进行剧烈运动,就会有更多的血液流入运动系统,这样流入消化系统的血液量相对减少,从而影响了消化.
故选A.
28.某人患有下肢静脉曲张,若其内的血栓脱落,随血液流动,最有可能滞留的部位是( )
A.下肢静脉B.右心房C.肺部毛细血管D.肺静脉
【考点】C8:血液循环的途径;C4:血管的结构、功能和保健.
【分析】解答该题要从血液循环的途径和毛细血管的结构特点方面考虑.
【解答】解:毛细血管的内径小,仅有8﹣﹣10微米,只允许红细胞单行通过,因此下肢静脉曲张,脱落的血栓,随血液循环到达毛细血管处就会滞留;下肢血栓脱落后要通过下腔静脉进入血液循环,如图所示:即在肺部毛细血管处会滞留.
故选:C
29.下图表示饭后半小时,进入和离开人体某器官的血液内四种物质的相对含量,该器官是以下四个选项中的( )
A.肺B.胃C.肾D.小肠
【考点】C8:血液循环的途径.
【分析】此题考查的是胃吸收营养物质,和血液流经胃时,血液性质发生的变化.
【解答】解:A、进入肺的应是含氧气较少的静脉血,经过肺泡与血液的气体交换后,离开时是含氧气较多的动脉血,不符合题意.
B、血液流经胃后,消耗了氧,产生了二氧化碳,由于胃的消化作用,消耗了葡萄糖,但胃只能吸收少量的水、无机盐和酒精.符合题意.
C、肾脏是形成尿的主要器官,要经过滤过和重吸收两个过程,肾小管没有重吸收原尿中的尿素,所以说离开时肾静脉内尿素的含量应该是减少了,而不是没有变化,不符合题意.
D、小肠是吸收营养物质的主要器官,饭后食物经过消化后,营养物质被吸收进入小肠绒毛的毛细血管和毛细淋巴管,由于小肠的生命活动需要能量,能量是细胞呼吸作用释放的,细胞的呼吸作用消耗了氧气,产生了二氧化碳,因而流经小肠的血液中,氧气减少,二氧化碳增多;因而由小肠流出的血液养料丰富,氧气少的静脉血,不符合题意.
故选:B
30.按照人体血液流向,大动脉→动脉→小动脉→毛细血管→小静脉→静脉→大静脉,下面哪个图示正确显示了人体血流速度与血流途径的关系?(横坐标代表血流途径,纵坐标代表血流速率)( )
A.B.C.D.
【考点】C4:血管的结构、功能和保健.
【分析】人体三种血管动脉、静脉、毛细血管的结构特点如表:
【解答】解:动脉血管血流快,静脉血管血流慢,毛细血管血流最慢,因此从大动脉,到动脉,再到小动脉,最后到毛细血管,血流速率越来越小,毛细血管最小;从毛细血管,到小静脉,再到静脉,最后到大静脉,血流速率越来越大,但是静脉内的血流速率比同等动脉的小.所以“按照人体血液流向,大动脉→动脉→小动脉→毛细血管→小静脉→静脉→大静脉”,A图正确显示了人体血流速率与血流途径的关系.
故选:A
二、非选择题(每小题30分,共40分)
31.我们剧烈运动时,呼吸频率加快,呼吸深度加深,同时有机物的消耗增加,补充糖类食物是恢复体力的最有效方法.淀粉是人体的主要糖类来源,它进入体内被组织细胞利用需经一系列的生理过程.图一是探究“馒头在口腔中的变化”实验装置,图二是某人在一次呼吸时肺内气压的变化曲线,图三是淀粉的消化终产物进入血液和组织细胞的过程及部分相关代谢活动示意图.请据图回答问题:
(1)为探究“馒头在口腔中的变化”,现取新鲜的馒头,切成大小相同的三份,两份处理为碎肩,一份保持馒头块,设计了图1中的三组实验,具体做法如下:
①组试管加入馒头碎肩与2毫升清水,充分搅拌;②组试管加入馒头块与2毫升唾液,不搅拌;③组试管加入馒头碎肩与2毫升唾液,充分搅拌.
若以“牙齿的咀嚼、舌的搅拌”为变量进行探究时,应选取 ②③ 实验装置.将三支试管同时放入37℃温水中,5至10分钟后取出,滴加碘液、摇匀,发现 ③ 组试管不变蓝,这是因为 ③号试管中加入的是唾液,唾液中含有的唾液淀粉酶能够将淀粉分解为麦芽糖,淀粉遇碘变蓝色,麦芽糖遇碘不变蓝色 .
(2)图3中,淀粉的消化终产物经过程① 吸收 进入血液,来自过程②的氧透过 肺泡壁和毛细血管壁 进入血液,最终氧和葡萄糖通过血液循环输送到全身各处组织细胞的 线粒体 中,进行呼吸作用释放能量,供生命活动需要.
(3)组织细胞产生的二氧化碳进入血液,随血液循环到达肺,通过图3中过程③排出体外.此过程对应图2中曲线 BC 段.
(4)细胞生命活动产生的尿素等废物主要由肾脏形成尿液排出体外,如果一个人的尿液中出现了大分子蛋白质,则发生病变的结构可能是 肾小球 .
【考点】W6:探究发生在口腔内的化学消化;B8:食物的消化和营养物质的吸收过程;D4:尿液的形成.
【分析】(1)对照实验:在探究某种条件对研究对象的影响时,对研究对象进行的除了该条件不同以外,其他条件都相同的实验.根据变量设置一组对照实验,使实验结果具有说服力.一般来说,对实验变量进行处理的,就是实验组.没有处理是的就是对照组.
(2)图三表示了人体通过呼吸系统从外界获得的氧气和通过消化系统获得的营养物质通过血液循环的运输,被组织细胞利用;组织细胞利用氧气产生的二氧化碳等废物也通过血液循环被运走.①表示吸收、②表示氧气、③表示二氧化碳、④表示肾小球的过滤作用、⑤表示肾小管的重吸收作用.
【解答】解:(1)若以“牙齿的咀嚼、舌的搅拌”为变量进行探究时,应选取②③实验装置.③号试管中加入的是唾液,唾液中含有的唾液淀粉酶能够将淀粉分解为麦芽糖,淀粉遇碘变蓝色,麦芽糖遇碘不变蓝色,因此③号试管内滴加碘液后出现的现象是不变蓝色;②号试管中的淀粉与唾液淀粉酶的接触面积小,没有被完全消化,因此滴加碘液后也变蓝色.①号试管内加入的是清水,清水对淀粉没有消化作用,淀粉没有被消化,因此滴加碘液后变蓝色.
(2)淀粉最终分解成葡萄糖,通过消化道壁进入循环系统的过程叫做吸收,经过过程①吸收进入循环系统,随着血液运往全身各处.气体②氧气透过肺泡壁和毛细血管壁进入血液,通过血液循环输送到全身各处的组织细胞的线粒体里,参与分解有机物,为生命活动提供能量.
(3)图二中:纵坐标表示肺内气压与大气压的气压差,横坐标表示呼吸时间;BC段的肺内气压与大气压的气压差是正值,表示肺内气压高于外界大气压,是呼气过程;呼气时膈肌舒张,膈肌顶部上升,肋间肌舒张,肋骨下移.
(4)肾小球的结构类似滤过器,当血液流经肾小球时,除血细胞和分子较大的蛋白质以外,其余一切水溶性物质都可以通过滤过屏障进入肾小囊腔,形成原尿.当肾小球发生病变时,肾小球的通透性会增加,原来不能滤过的蛋白质和血细胞被滤过掉;而肾小管对这些物质没有重吸收能力,因而在尿液中出现蛋白质和血细胞发生病变的部位在肾小球.
故答案为:(1)②③;③;③号试管中加入的是唾液,唾液中含有的唾液淀粉酶能够将淀粉分解为麦芽糖,淀粉遇碘变蓝色,麦芽糖遇碘不变蓝色
(2)吸收;肺泡壁和毛细血管壁;线粒体
(3)BC;舒张
(4)肾小球
32.如图是人体血液循环结构示意图,A、B、C、D表示心脏的四个腔,1﹣11表示部分动脉、静脉和毛细血管,箭头表示血流方向.请结合所学知识回答问题:
(1)图中肺循环的途径是 B→3→2→8→C (用数字、字母和箭头表示).体循环和肺循环是同时进行的,并在 心脏 处连通一起,构成一条完整的血液循环路线.
(2)动脉瓣是存在于 心室和相连的动脉 之间的瓣膜,其作用是防止血液倒流.
【考点】C8:血液循环的途径;C6:心脏的结构和功能.
【分析】1、血液在心脏和全部血管所组成的管道中进行的循环流动,叫作血液循环.根据血液循环的途径不同,可以分为体循环和肺循环两部分.
2、由心脏结构示意图可知:A右心房、B右心室、C左心房、D左心室,与心脏四腔相连的血管:3肺动脉、4上腔静脉、5下腔静脉、8肺静脉、9主动脉.
【解答】解:(1)肺循环是指血液由右心室流入肺动脉,流经肺部的毛细血管网,再由肺静脉流回左心房的循环.用图中数字、字母和箭头表示为:B右心室→3肺动脉→2肺部毛细血管网→8肺静脉→C左心房;体循环和肺循环是同时进行的,并在心脏处连通一起,构成一条完整的血液循环路线.
(2)动脉瓣是存在于心室和相连的动脉之间的瓣膜,只能朝向动脉开,保证血液只能从心室流向动脉,而不能倒流.
故答案为:(1)B→3→2→8→C;心脏
(2)心室和相连的动脉
血管类型
功能
分布
管壁特点
管腔特点
血流速度
动脉
把心脏中的血液输送到全身各处
大多分布在身体较深的部位
较厚、弹性大
较小
快
毛细血管
进行物质交换
数量多,分布广
非常薄,只有一层上皮细胞构成
很小,只允许红细胞呈单行通过
最慢
静脉
把血液从全身各处送回心脏
有的分布较深,有的分布较浅
较薄,弹性小
较大
慢
福建省福州市延安中学、屏东中学联考-学七级(下)期末生物试卷(解析版): 这是一份福建省福州市延安中学、屏东中学联考-学七级(下)期末生物试卷(解析版),共31页。试卷主要包含了选择题,判断题,解答题等内容,欢迎下载使用。
北京市丰台区-学七级(下)期末生物试卷(解析版): 这是一份北京市丰台区-学七级(下)期末生物试卷(解析版),共43页。试卷主要包含了选择题,非选择题等内容,欢迎下载使用。
山东省青岛市李沧区-学七级(下)期末生物试卷(解析版): 这是一份山东省青岛市李沧区-学七级(下)期末生物试卷(解析版),共46页。试卷主要包含了选择题,解答题等内容,欢迎下载使用。

