高中生物人教版 (新课标)必修1《分子与细胞》第3节 细胞核──系统的控制中心同步达标检测题
展开1.下列细胞结构中,有成形细胞核的是( )
A.月季的成熟筛管
B.苹果的成熟叶细胞
C.猪血中成熟的红细胞
D.蓝藻
解析:A、C项细胞中无细胞核,D项属于原核生物,细胞中无以核膜为界限的细胞核。
答案:B
2.人的成熟红细胞和精子的寿命都很短,从细胞结构考虑,这一事实说明了( )
A.环境因素的影响
B.遗传因素对细胞寿命的影响
C.细胞质和细胞核的相互依存关系
D.功能对寿命的决定
解析:人的成熟红细胞没有细胞核,而精子几乎没有细胞质,二者寿命较短体现了细胞质和细胞核的相互依存关系。
答案:C
3.细胞核与细胞质之间的大分子物质交换的通道是( )
A.核膜 B.胞间连丝
C.核孔 D.核仁
解析:核孔是细胞核与细胞质之间进行大分子物质交换的通道。
答案:C
4.关于染色质和染色体关系的叙述,正确的是( )
A.不同细胞分裂时期的不同物质
B.不同细胞分裂时期的同一物质
C.同一细胞分裂时期的同一物质
D.同一细胞分裂时期的不同物质
解析:染色质和染色体的组成相同,都是由DNA和蛋白质组成的。它们的形态不同,在间期是丝状的染色质状态,在分裂期是具有一定结构的染色体,因此,它们是同一物质在细胞不同分裂时期的两种形态。
答案:B
5.下图所示为科学家进行的蝾螈受精卵横缢实验。你认为该图最能说明( )
A.细胞质控制着细胞的性状
B.细胞核控制着细胞的性状
C.细胞质与细胞分裂、分化密切相关
D.细胞核与细胞分裂、分化密切相关
解析:蝾螈受精卵横缢为两部分:无核部分与有核部分相互对照;后来无核部分挤进细胞核后与之前形成自身前后对照,均说明细胞核控制着细胞的分裂和分化。
答案:D
6.细胞是一个有机的统一整体,下列叙述与这一观点不相符的是( )
A.细胞只有保持完整性,才能正常地完成各项生命活动
B.病毒没有细胞结构,病毒的生命活动只有在宿主细胞中才能完成
C.离开细胞的细胞器如叶绿体和线粒体等也能独立地完成各项生命活动
D.离开细胞的细胞器如叶绿体和线粒体等不能独立地完成各项生命活动
解析:各种细胞结构只有在细胞这个统一整体中,才能完成各自的生命活动,离开了细胞的各种细胞器,都不能独立地完成各自的生命活动;病毒不具有细胞结构,但病毒的一切生命活动只有在宿主细胞内才能完成,从这一意义上可以说,细胞是生物体结构和功能的基本单位。
答案:C
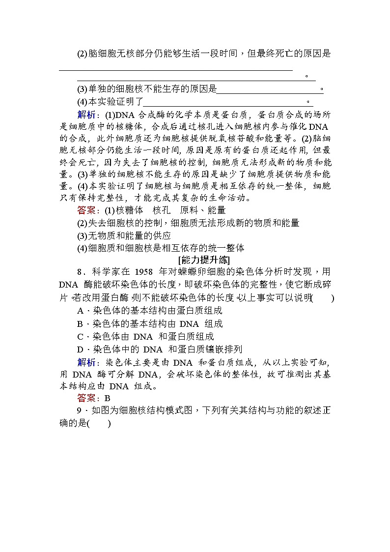
7.蛙成熟的未受精卵具有活跃的DNA合成能力,而脑组织则不能分裂。科学家进行了如图所示的核移植实验,请分析回答下列问题。
(1)蛙成熟的未受精卵中DNA合成所需的酶是在细胞质中的________上合成的,并通过________进入细胞核中;除此之外,细胞质还为细胞核代谢提供所需的______________等。
(2)脑细胞无核部分仍能够生活一段时间,但最终死亡的原因是________________________________________________
_________________________________________________。
(3)单独的细胞核不能生存的原因是______________________。
(4)本实验证明了___________________________________。
解析:(1)DNA合成酶的化学本质是蛋白质,蛋白质合成的场所是细胞质中的核糖体,合成后通过核孔进入细胞核内参与催化DNA的合成,此外细胞质还为细胞核提供脱氧核苷酸和能量等。(2)脑细胞无核部分仍能生活一段时间,原因是原有的蛋白质还起作用,但最终会死亡,因为失去了细胞核的控制,细胞质无法形成新的物质和能量。(3)单独的细胞核不能生存的原因是缺少了细胞质提供物质和能量。(4)本实验证明了细胞核与细胞质是相互依存的统一整体,细胞只有保持完整性,才能完成其复杂的生命活动。
答案:(1)核糖体 核孔 原料、能量
(2)失去细胞核的控制,细胞质无法形成新的物质和能量
(3)无物质和能量的供应
(4)细胞质和细胞核是相互依存的统一整体
[能力提升练]
8.科学家在 1958 年对蝾螈卵细胞的染色体分析时发现,用 DNA 酶能破坏染色体的长度,即破坏染色体的完整性,使它断成碎片。若改用蛋白酶,则不能破坏染色体的长度。以上事实可以说明( )
A.染色体的基本结构由蛋白质组成
B.染色体的基本结构由 DNA 组成
C.染色体由 DNA 和蛋白质组成
D.染色体中的 DNA 和蛋白质镶嵌排列
解析:染色体主要是由 DNA 和蛋白质组成,从以上实验可知,用 DNA 酶可分解 DNA,会破坏染色体的整体性,故可推测出其基本结构应由 DNA 组成。
答案:B
9.如图为细胞核结构模式图,下列有关其结构与功能的叙述正确的是( )
A.①易被碱性染料染成深色,其主要成分是DNA和蛋白质
B.组成核糖体的RNA和蛋白质由②合成,蛋白质合成旺盛的细胞,②体积较大,③数目较多
C.凡是比核孔孔径小的物质分子均可自由进出细胞核
D.细胞核是细胞代谢的中心
解析:分析题图可知,①为染色质,易被碱性染料染成深色,主要由DNA和蛋白质组成;②为核仁,与某种RNA的合成及核糖体的形成有关,蛋白质由核糖体合成;③为核孔,是大分子物质进出细胞核的通道,但具有一定的选择性;细胞核是细胞代谢的控制中心,而非代谢中心。
答案:A
10.下图是用动物受精卵所做的三个实验,下列说法不正确的是( )
A.提取受精卵的核单独培养不久就退化消失,说明细胞核离开细胞质则不能生存
B.把去掉核的细胞单独培养不久后就退化消失,说明细胞质离开细胞核则不能生存
C.该实验说明只要保持细胞核的完整性,细胞就能正常地进行生命活动
D.细胞核是细胞代谢的控制中心
解析:该实验并未就细胞核完整性与否进行验证,故C选项所述内容不成立。
答案:C
11.研究人员对分别取自4种不同生物的部分细胞进行分析,获得的结果如下表所示(“+”表示有,“-”表示无)
甲、乙、丙、丁4种细胞最可能取自下列哪种生物?( )
A.大肠杆菌、变形虫、水稻、衣藻
B.大肠杆菌、变形虫、水稻、衣藻
C.大肠杆菌、蓝藻、变形虫、水稻
D.蓝藻、变形虫、水稻、衣藻
解析:甲细胞内无核仁,除核糖体外无其他细胞器,但细胞内含有叶绿素,所以甲与蓝藻对应;乙细胞内有核仁、无叶绿体、有中心体,最可能是动物细胞,故乙与变形虫对应;丙有核仁、叶绿体、线粒体,无中心体,是高等植物细胞,故丙与水稻对应;丁细胞内有核仁、叶绿体、线粒体和中心体,是低等植物细胞,故丁与衣藻对应。所以D项正确。
答案:D
12.甲图表示细胞核结构模式图,亲核蛋白需通过核孔进入细胞核发挥功能。乙图为非洲爪蟾卵母细胞亲核蛋白注射实验,结合两图回答问题。
(1)核膜由________层磷脂分子组成,同其他生物膜相同的功能特性是________性,代谢旺盛的细胞,核膜上的________数目多,它们的作用是______________________。从乙图可知亲核蛋白进入细胞核由其________部决定并需要消耗能量。
(2)细胞核是遗传信息库,是细胞代谢和遗传的控制中心,这些功能与结构________(填数字)有关,结构②的作用是______________________。
解析:本题考查细胞核的结构与功能,意在考查考生的理解能力和识图能力。(1)核膜有两层生物膜,所以核膜由四层磷脂分子组成。生物膜都具有的功能特点是选择透过性。代谢旺盛的细胞,核与质进行物质交换和信息交流比较频繁,故代谢旺盛的细胞内核孔数目较多。将放射性亲核蛋白分成尾部和头部,只有尾部能进入细胞核,说明亲核蛋白进入细胞核由其尾部决定。(2)生物的性状都是由遗传物质控制的,细胞核内①是遗传物质的主要载体。②指的是核仁,其功能是与某种RNA的合成以及核糖体的形成有关。
答案:(1)四 选择透过 核孔 实现核质之间的物质交换和信息交流 尾
(2)① 与某种RNA的合成以及核糖体的形成有关
[素养养成练]
13.设计一个简单的实验方案,验证组成染色体的成分有DNA和蛋白质。
(1)实验原理:蛋白质遇双缩脲试剂发生紫色反应,DNA与甲基绿试剂混合呈现绿色。
(2)材料用具:染色体提取液、稀释的蛋清水溶液、DNA提取液等(其他材料用具自选)。
(3)实验步骤:
①取洁净的试管4支,分别编号为1、2、3、4。
②取1、2号试管,分别加入等量的染色体提取液和________;取3、4号试管,分别加入等量的________和________。
③在1、2号试管中滴加等量的________;在3、4号试管中滴加等量的________。
④对比观察1号和2号,3号和4号试管中的颜色变化。
(4)实验结果:1号和2号试管________,证明染色体中含有蛋白质成分;3号和4号试管________,证明______________________。
解析:本实验遵循生物实验中常用的对照原则和单一变量原则,1、2号试管对照,变量是含蛋白质的物质,通过颜色对比来验证染色体中含有蛋白质成分;3、4号试管对照,变量是含DNA的物质,通过颜色对比来验证染色体中含有DNA成分。
第一步,分组编号:取4支试管,编号为1、2、3、4。
第二步,设置对照实验:因需鉴定两种成分,故应设置两个对照实验组,即向1、2号试管中分别加入等量的染色体提取液和稀释的蛋清水溶液,用于鉴定蛋白质的存在;向3、4号试管中分别加入等量的染色体提取液和DNA提取液,用于鉴定DNA的存在。
第三步,实验条件处理:依据实验原理,向1、2号试管中加入双缩脲试剂;向3、4号试管中加入甲基绿试剂。
第四步,观察对比。分别对比1号和2号试管,3号和4号试管的颜色变化。依据实验原理,结合实验现象,分析实验结论。
答案:(3)②稀释的蛋清水溶液 染色体提取液 DNA提取液 ③双缩脲试剂 甲基绿试剂
(4)都呈现紫色 都呈现绿色 染色体中含有DNA成分
核仁
叶绿素
叶绿体
线粒体
中心体
核糖体
甲
-
+
-
-
-
+
乙
+
-
-
+
+
+
丙
+
+
+
+
-
+
丁
+
+
+
+
+
+
高中生物第3节 细胞核──系统的控制中心课后复习题: 这是一份高中生物第3节 细胞核──系统的控制中心课后复习题,共5页。试卷主要包含了选择题,非选择题等内容,欢迎下载使用。
人教版 (新课标)必修1《分子与细胞》第4节 细胞的癌变当堂检测题: 这是一份人教版 (新课标)必修1《分子与细胞》第4节 细胞的癌变当堂检测题,共6页。
人教版 (新课标)必修1《分子与细胞》第1节 细胞的增殖随堂练习题: 这是一份人教版 (新课标)必修1《分子与细胞》第1节 细胞的增殖随堂练习题,共6页。

