新人教版高三生物必修一模块检测 (9)
展开Na+-K+泵由4个亚基(多肽)组成,其中一个亚基向着细胞质的一面有一个ATP结合位点和三个Na+结合位点,外表面有两个K+结合位点。这一过程利用ATP供能,将Na+从细胞内逆浓度梯度排出,将K+从细胞外逆浓度梯度运入。对此过程的不正确说法是 ( )
A.Na+和K+出入细胞是主动运输的过程
B.Na+-K+泵是一个可同时反向转运两种离子的载体蛋白,该过程与细胞膜的选择透过性无关
C.说明细胞膜具有一定的流动性
D.这一过程可能会造成细胞膜内外产生电位差
(2010·山东卷,5)溶酶体具有细胞内消化功能,其内部水解酶的最适pH在5.0左右。下列叙述错误的是 ( )
A.溶酶体内的水解酶是由核糖体合成的
B.溶酶体执行功能时伴随其膜组分的更新
C.细胞质基质中的H+被转运到溶酶体内需要消耗能量
D.正常生理状态下溶酶体对自身机体的细胞结构无分解作用
细胞学说的建立过程是一个科学家探究、开拓、继承、修正和发展的过程,充满了耐人寻味的曲折。下列说法正确的是 ( )
A.英国科学家虎克最终建立了细胞学说
B.德国科学家施莱登和施旺是细胞的发现者和命名者
C.德国科学家魏尔肖的名言是“所有的细胞都来源于先前存在的细胞”
D.细胞学说揭示了生物的统一性和多样性
下列植物细胞中结合水的相对含量最大的是 ( )
A.休眠的蚕豆子叶细胞
B.玉米的胚乳细胞
C.洋葱根尖分生区的细胞
D.成熟柑橘的果肉细胞
与染色体复制有直接关系的细胞结构是( )
A.细胞核和核糖体 B.细胞核和中心体
C.细胞核和线粒体 D.核仁和核糖体
花药离体培养是指把分裂旺盛的花药细胞用人工方法利用培养基培育成单倍体植株。这一成果利用了细胞的( )
A应激性 B全能性 C变异性 D适应性
如图为显微镜下某植物细胞在30%蔗糖溶液中的示意图。下列叙述中错误的是( )
A.若将细胞置于清水中,A仍保持不变
B.若该细胞处于40%蔗糖溶液中,B/A值将变小
C.B/A值能表示细胞失水的程度
D.A、B分别表示细胞和液泡的长度
叶绿体是植物进行光合作用的场所。下列关于叶绿体结构与功能的叙述,正确的是( )
A.叶绿体中的色素主要分布在类囊体腔内
B.H2O在光下分解为[H]和O2的过程发生在基质中
C.CO2的固定过程发生在类囊体薄膜上
D.光合作用的产物——淀粉是在基质中合成的
水稻根尖细胞呼吸过程中,若单位时间内CO2的释放量与O2的吸收量的比值大于1,可能是( )
A.分解了脂肪 B.有氧呼吸强度大于无氧呼吸
C.只进行无氧呼吸 D.出现了无氧呼吸
在一块含有淀粉的琼脂块的四个圆点位置,分别用不同的方法处理,如图所示。将上述实验装置放入37℃恒温箱中,保温处理24小时后,用碘液滴在琼脂块上,可见其上面呈蓝色的斑块个数是 ( )
A.1个 B.2个 C.3个 D.4个
在叶肉细胞中,CO2的固定和产生场所分别是( )
①叶绿体基质 ②类囊体薄膜 ③线粒体基质 ④线粒体内膜
A.①③ B.②③ C.①④ D.②④
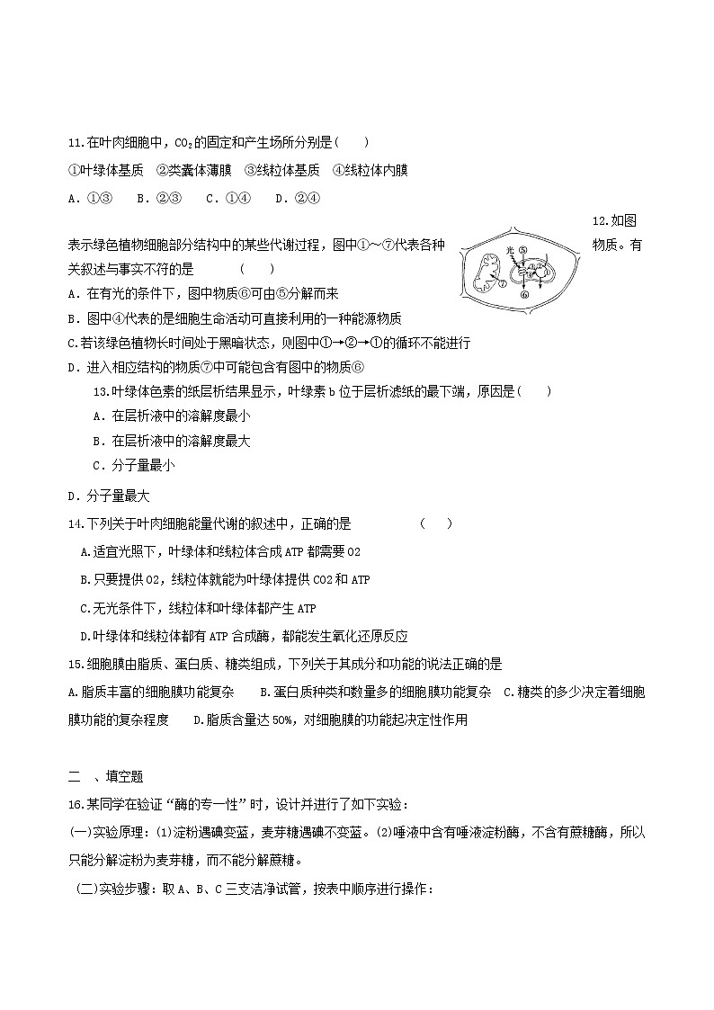
如图表示绿色植物细胞部分结构中的某些代谢过程,图中①~⑦代表各种物质。有关叙述与事实不符的是 ( )
A.在有光的条件下,图中物质⑥可由⑤分解而来
B.图中④代表的是细胞生命活动可直接利用的一种能源物质
C.若该绿色植物长时间处于黑暗状态,则图中①→②→①的循环不能进行
D.进入相应结构的物质⑦中可能包含有图中的物质⑥
叶绿体色素的纸层析结果显示,叶绿素b位于层析滤纸的最下端,原因是( )
A.在层析液中的溶解度最小
B.在层析液中的溶解度最大
C.分子量最小
D.分子量最大
下列关于叶肉细胞能量代谢的叙述中,正确的是 ( )
A.适宜光照下,叶绿体和线粒体合成ATP都需要O2
B.只要提供O2,线粒体就能为叶绿体提供CO2和ATP
C.无光条件下,线粒体和叶绿体都产生ATP
D.叶绿体和线粒体都有ATP合成酶,都能发生氧化还原反应
细胞膜由脂质、蛋白质、糖类组成,下列关于其成分和功能的说法正确的是
A.脂质丰富的细胞膜功能复杂 B.蛋白质种类和数量多的细胞膜功能复杂 C.糖类的多少决定着细胞膜功能的复杂程度 D.脂质含量达50%,对细胞膜的功能起决定性作用
、填空题
某同学在验证“酶的专一性”时,设计并进行了如下实验:
(一)实验原理:(1)淀粉遇碘变蓝,麦芽糖遇碘不变蓝。(2)唾液中含有唾液淀粉酶,不含有蔗糖酶,所以只能分解淀粉为麦芽糖,而不能分解蔗糖。
(二)实验步骤:取A、B、C三支洁净试管,按表中顺序进行操作:
(三)通过该实验,这位同学得出的结论是:唾液淀粉酶只能分解淀粉,不能分解蔗糖,证明了“酶具有专一性”。请据此回答下述问题:
(1)该同学的实验设计所用的实验原理 ( )
A.不正确
B.无法检测淀粉是否被水解
C.非常好
D.无法检测蔗糖是否被水解
(2)该实验中采用了两组对照,它们分别是________、________,分别比较的是___________________________________________________________________________、___________________________________________________________________________。
(3)你认为应对该实验哪一步骤进行改进后才完善,将________,并给予________条件。这时试管C的结果为________,说明____________________________________________
___________________________________________________________________________。
Ⅰ.请利用下列材料用具,完成探究不同颜色的光对光合作用的影响的有关实验。
材料用具:直径为1 cm的打孔器1个,注射器1个,蓝色玻璃纸和绿色玻璃纸若干,小烧杯4个,新鲜菠菜叶片若干,装有60 W白炽灯泡的台灯1个。
方法步骤:
(1)用打孔器打出小圆形叶片30片,并用注射器抽出叶片内的气体,将其放入黑暗处盛有清水的1个烧杯中待用。
(2)取3个洁净的大小相同小烧杯,分别倒入20 mL富含CO2的清水。
(3)分别向小烧杯中加入10片小圆形叶片。
(4)_____________________________________________________。
(5)20分钟后进行观察。3个烧杯内叶片的变化情况是
________________________________________________________。
讨论:在上述实验条件下,影响实验效果的无关变量主要是__________________________。
Ⅱ.绿叶中色素的提取和分离实验中,如用体积分数为95%的乙醇作为溶剂时,需要加入适量的__________,以除去乙醇中的水分。为防止研磨中色素被破坏,应向研钵中放入少许__________。在层析结果的滤纸条上,相邻两色素带间距离最大的是________________。
Ⅲ.下表为不同氧气浓度下,植物呼吸作用过程中相关气体的交换值,根据表格中的数据回答相关的问题:
(1)CO2的释放量与O2的吸收量的比值等于1时,植物的呼吸方式是____________________。
(2)CO2释放量为1.00时,写出植物呼吸作用的化学反应式____________________________。
下图是生物膜流动镶嵌模型及物质跨膜运输示意图,其中离子通道是一种通道蛋白,该通道蛋白是横跨质膜的亲水性通道,具有离子选择性。请据图回答有关问题。
(1)很多研究成果有力支持“脂溶性物质易透过生物膜,不溶于脂质的物质不易透过生物膜”这一说法。这证明组成细胞膜的主要成分中有[ ]__________________________。
(2)鲨鱼体内能积累大量的盐,盐分过高时就要及时将多余的盐分排出体外,经研究,鲨鱼体内多余的盐分是经②途径排出的,那么其跨膜运输的方式是________。
(3)对蟾蜍的离体心脏施加某种毒素后Ca2+的吸收明显减少,但K+、C6H12O6的吸收不受影响,最可能的原因是该毒素抑制了心肌细胞膜上转运Ca2+的[ ]__________的活性。
(4)柽柳是泌盐植物,叶子和嫩枝可以将吸收到植物体内的盐分排出,是强耐盐植物。柽柳从土壤中吸收无机盐的方式是主动运输还是被动运输,请设计实验加以证明。
①实验步骤:
a.取甲、乙两组生长发育相同的柽柳幼苗,放入适宜浓度的含有Ca2+、K+的溶液中。
b.甲组给予正常的呼吸条件,乙组________________________________________。
c.____________________________________________________________________。
②实验结论:
a.若两组植株对Ca2+、K+的吸收速率相同,说明____________________________
________________________________________________________________________;
b.____________________________________________________________________
_______________________________________________________________________。
高三生物必修一模块检测9
答案解析
、选择题
B
解析 由题干可知,Na+、K+的运输需消耗ATP,是主动运输过程;载体蛋白具有相对专一性,体现了膜的选择透过性,也说明了细胞膜具有一定的流动性;由于Na+、K+进出细胞的数量不均衡,故可导致细胞膜内外产生电位差。
D
C
A
A
解析:此题主要考查染色体的复制场所、染色体的化学成分及相关的细胞器功能。染色体存在于细胞核中,所以染色体的复制在细胞核中进行。染色体的化学成分主要是DNA和蛋白质。蛋白质是在核糖体上合成的。所以与染色体复制有直接关系的细胞结构是细胞核和核糖体。
B
D
解析:本题考查植物细胞的质壁分离过程,意在考查考生对实验现象的理解分析能力。图示为处于质壁分离状态的植物细胞。因细胞壁的伸缩性很小,故若将该细胞置于清水中,A仍将保持不变。若该细胞处于40%的蔗糖溶液中,与图示相比,A不变,但B因失水更多而变小,所以B/A值将变小,可见B/A值能表示细胞失水的程度。图中A表示的是细胞长度,但B表示的并不是液泡的长度,而是失水后的原生质体的长度。
解析:叶绿体中的色素主要分布在类囊体薄膜上,A选项错误。H2O在光下分解为[H]和O2的过程发生在类囊体的薄膜上,B选项错误。CO2的固定过程发生在叶绿体基质中,C选项错误。光合作用的产物——淀粉是在叶绿体基质中合成的,D正确。
答案:D
D
解析:水稻根尖细胞的无氧呼吸产物是酒精和CO2,因此若出现无氧呼吸,会导致消耗的O2量比CO2的释放量少。
C
解析 唾液煮沸或与酸混合,唾液淀粉酶失去活性,淀粉不水解;酶具有专一性,蔗糖酶不催化淀粉水解,所以圆点1、2、3遇碘液均变蓝;圆点4中淀粉会被水解,遇碘液不变蓝。
解析:植物细胞的光合作用包括光反应和暗反应,光反应包括水的光解和ATP的生成,光反应发生在叶绿体类囊体薄膜上;暗反应包括CO2的固定和C3的还原,发生在叶绿体的基质中。植物细胞的细胞呼吸包括三个阶段,其中第二阶段是前一个阶段产生的丙酮酸和水结合生成CO2,该过程发生在线粒体基质中。
答案:A
B
A
解析:叶绿体中的色素在层析液中的溶解度不同,溶解度高的随层析液扩散的速度快,位于层析滤纸的最上端。相反,溶解度低的随层析液在滤纸上扩散的速度慢,位于层析滤纸的最下端。
D
解析 叶绿体和线粒体都含有ATP合成酶,都能发生氧化还原反应。叶绿体在适宜光照下,将水分解为[H]和O2等,并合成ATP,无光条件下不能合成ATP;线粒体在有氧条件下能合成ATP,供给各项生命活动利用,而叶绿体暗反应利用的ATP是自身光反应产生的。
B
、填空题
(1)D (2)A与B B与C 唾液中含有淀粉酶,能催化淀粉水解淀粉酶能催化淀粉水解而不能催化蔗糖水解 (3)滴加碘液改为加斐林试剂 沸水浴 浅蓝色 淀粉酶能催化淀粉水解为还原糖,而不能将蔗糖水解为还原糖
Ⅰ.(4)用蓝色和绿色玻璃纸分别包住2个烧杯,另1个不做处理(以作对照),然后进行光照 (5)白光组(或对照组)叶片上浮的数量最多,其次是蓝光组,最少的是绿光组 温度(或光照强度)
Ⅱ.无水碳酸钠 碳酸钙 胡萝卜素与叶黄素
Ⅲ.(1)只进行有氧呼吸
(2)C6H12O6eq \(――→,\s\up7(酶))2C2H5OH+2CO2+能量 C6H12O6+6H2O+6O2eq \(――→,\s\up7(酶))6CO2+12H2O+能量
解析:(1)根据相似相溶的原理,推测细胞膜的主要成分中有磷脂;(2)鲨鱼体内多余的盐分是经②途径排出的,由图可知,盐分是由高浓度一侧向低浓度一侧转运的,不需要能量,属于被动运输方式;(3)施加某种毒素后,Ca2+的吸收明显减少,但K+、C6H12O6的吸收不受影响,说明该毒素不影响物质运输时的能量供给,Ca2+吸收进入细胞是逆浓度梯度进行的,属于主动运输方式,主动运输需要能量和载体蛋白,因此该毒素影响了运输Ca2+的载体蛋白的活性;(4)主动运输和被动运输最主要的区别是是否需要能量,而能量主要是通过细胞的有氧呼吸提供的,因此实验组和对照组的自变量应是能否进行有氧呼吸,因变量是无机盐离子的吸收速率。
答案:(1)甲 磷脂分子
(2)被动运输
(3)乙 载体蛋白
(4)①b.完全抑制有氧呼吸
c.一段时间后测定两组植株根系对Ca2+、K+的吸收速率
②a.柽柳从土壤中吸收无机盐的方式是被动运输
b.若乙组吸收速率明显小于甲组吸收速率,说明柽柳从土壤中吸收无机盐的方式是主动运输
操作
步骤
加入2 ml淀粉糊
加入2 ml蔗糖溶液
加入
清水
加入2 ml稀释唾液
30℃水浴中
滴入数滴碘液
观察
结果
试管A
√
2 ml
30分钟
√
变蓝
试管B
√
√
30分钟
√
不变蓝
试管C
√
√
30分钟
√
不变蓝
O2浓度(%)
气体交换值
O2吸收量
CO2释放量
0
0
1.00
1
0.10
0.90
3
0.25
0.75
5
0.35
0.65
7
0.50
0.70
9
0.65
0.75
11
0.80
0.80
13
0.95
0.95
15
1.00
1.00
生物必修1《分子与细胞》第五章 细胞的能量供应和利用综合与测试同步测试题: 这是一份生物必修1《分子与细胞》第五章 细胞的能量供应和利用综合与测试同步测试题,共8页。试卷主要包含了1 ml/L 乙酸等内容,欢迎下载使用。
新人教版高三生物必修一模块检测 (10): 这是一份高中生物人教版 (新课标)必修1《分子与细胞》本册综合综合训练题,共9页。
新人教版高三生物必修一模块检测 (6): 这是一份人教版 (新课标)必修1《分子与细胞》本册综合课堂检测,共9页。

