

所属成套资源:人教部编版语文九年级上册教案
- 部编版语文九年级上册20 创造宣言 教案 教案 1 次下载
- 部编版语文九年级上册第五单元写作 论证要合理 教案 教案 2 次下载
- 部编版语文九年级上册22 范进中举 教案 教案 2 次下载
- 部编版语文九年级上册23 三顾茅庐 教案 教案 2 次下载
- 部编版语文九年级上册24 刘姥姥进大观园 教案 教案 1 次下载
初中语文21 智取生辰纲获奖教案
展开
这是一份初中语文21 智取生辰纲获奖教案,共4页。教案主要包含了导入新课,教学新课,板书设计,智用计谋等内容,欢迎下载使用。
1.整体感知文章内容,概括“智取”情节。
2.赏析小说中的主要人物,探讨生辰纲丢失的原因。
3.了解早期白话文的特点,体会古今汉语的联系与贯通。
第1课时
一、导入新课
北宋年间,在一个名不见经传的荒凉之地黄泥冈,发生了一起震惊全国的重特大抢劫诈骗事件。当时北京大名府梁中书为了给远在首都东京的岳父大人蔡太师送生日礼物,派杨志带领一批训练有素的“特警”护送十万生辰纲,结果却被以晁盖、吴用等为首的一批犯罪分子中途劫走!
然而,令人惊奇的是,八九百年过去了,人们不仅不痛恨这伙“诈骗抢劫团伙”,反而对他们十分崇拜,津津乐道,尊称他们为英雄!这是为什么呢?欲知晓答案,让我们一起来学习《智取生辰纲》一文。
二、教学新课
目标导学一:了解作者与作品
施耐庵,元末明初小说家,本名彦端,今江苏兴化人。博古通今,才气横溢,举凡群经诸子,辞章诗歌,精通天文、地理、医卜、星象等,35岁曾中进士,后弃官归里,搜集整理关于梁山泊宋江等英雄人物的故事,闭门著述,最终写成了“四大名著”之一的《水浒传》。
关于《水浒传》的作者是否只是施耐庵一人,学界尚有争议。明嘉靖时人高儒的《百川书志》云:“《忠义水浒传》一百卷,钱塘施耐庵的本,罗贯中编次。”因此,也有人认为《水浒传》为施耐庵与罗贯中的合著。
作为四大名著之一的《水浒传》,在中国文学史上有着极高的地位,是我国文学史上第一部描写农民起义全过程的长篇小说。全书前半部写“官逼民反”,好汉林冲、鲁智深等一个个被“逼上梁山”,在宋江上山后,写了几场反土豪、打官军的战争;后半部写宋江被招安,攻辽,打方腊,最后以悲剧结局。小说真实地描写了起义斗争的发展过程:从个人发展到集体反抗,从分散斗争到有组织的斗争,以及起义失败的结局。
目标导学二:梳理情节,整体感知
1.快速浏览课文,大体把握故事内容,并在浏览的过程中思考以下问题。文题中的“生辰纲”是什么东西?“智取”的人是谁?为何称作是“智取”?
明确:生辰纲是为太师蔡京祝寿而进献的大批财物,都是搜刮百姓血汗钱的不义之财;智取的人是晁盖、吴用等八条好汉;因取生辰纲的过程中巧用计谋,故称智取。
2.梳理情节,给文章划分结构。
明确:按小说故事情节发展,可将文章分为六部分:
第一部分:故事发生(开头至“今日天下怎地不太平”)杨志押送生辰纲。
第二部分:故事发展(“杨志却待再要回言”至“唱道:……楼上王孙把扇摇”)七雄贩枣蒙杨志。
第三部分:故事进一步发展(“那汉子口里唱着”至“也这般啰唣”)白胜设计诱官军。
第四部分:高潮(“那对过众军汉见了”至“自下冈子去了”)杨志无奈买白酒。
第五部分:结局(“只见那七个贩枣子的客人”至“挣不动,说不的”)杨志误失生辰纲。
第六部分:尾声(最后一段)吴用智取生辰纲。
概括性梳理,可将全文划分为两部分。
前一部分:写杨志与老都管、虞候及众军士的矛盾。杨志为了应付不测处处小心,事事留意。行路策略由趁凉行路至“人家渐少,行客又稀”的山路地带的天热行路。期间对下属不讲究方式方法,“轻则痛骂,重则藤条便打”,军汉们“雨汗通流”,苦不堪言,怨声载道。与兵士、老督管、虞候的矛盾层层升级。
第二部分:该部分为全文的高潮,写杨志、晁盖等人的智取生辰纲。吴用利用酷热难耐的天气以及杨志一行口渴的现状,于是设计在酒中下蒙汗药,通过多种手段诱使杨志放松警惕,进而中计饮酒失了生辰纲。
目标导学三:探究文本双线结构艺术
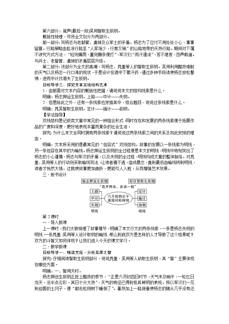
1.由前面对文本内容的概括性把握,请说说本文的结构线索是什么。
明确:杨志押运生辰纲。上路——中计——失纲。
2.但是除此之外,还有一条线索也穿插其中,结合题目,说说这条线索是什么。
明确:晁吴智取生辰纲。定计——施计——劫纲。
【学法指导】
双线结构是记叙类文章中常见的一种组合形式,同时存在和发展的两条线索便于拓展作品的广度和深度,更好地表现丰富而复杂的社会生活。
探究:为什么本文会同时拥有两条线索?请说说这两条线索之间的关系及如此安排的理由。
明确:文本所采用的是最常见的“包容式”双线结构。故事的发展以一条线索为明线,另一条包容在其中的为暗线。杨志押运生辰纲的全过程便是本文的明线,明线中特别突出了杨志的小心谨慎,杨志与军汉的矛盾,以及失纲的全过程,明线构成文章的整体脉络。对晁盖、吴用等人的行动则采取暗线写法,让读者猜不透,造成悬念,直到最后由暗线转到明线,读者才恍然大悟。这就使故事更加曲折,更能引人入胜,从而增强艺术效果。
三、板书设计
第2课时
一、导入新课
上一课时,我们大致梳理了故事情节,明确了本文行文的两条线索,一条是杨志失纲的明线,一条晁盖、吴用等人设计取纲的暗线,那么到底双方是怎样的人才导致了这个结果呢?双方的斗智又如何体现?让我们进入今天的课文学习。
二、教学新课
目标导学一:精读文段,分析吴用之智
探究:仔细阅读智取生辰纲部分,说说晁盖、吴用等人劫取生辰纲,其“智”主要体现在哪些方面。
明确:一、智用天时。
杨志押送生辰纲正赶上酷热的季节,“正是六月初四日时节,天气未及晌午,一轮红日当天,没半点云彩,其日十分大热”,天气的特征已得到极其鲜明的表现。所以军汉们一见到迎面的土冈子,便“都去松阴树下睡倒了”。暑热加上一路疲惫使杨志的随从几乎没有还击之力。而晁盖、吴用等人却早已等候在此,以逸待劳,可以说已掌握了智取的首要有利因素。
二、智用地利。
晁盖等人选择了山冈和树林作为劫取生辰纲的最佳地点,自然有其中的原因。黄泥冈可以作为掩护,松林既可引诱急欲避暑歇息的杨志一行人进入,又可模糊敌人的视线,使他们看不清松林内的真切情况。小说中“只见对面松林里影着一个人”一句中的“影着”足以说明问题。这前两“智”充分说明晁盖、吴用等人做到了知己知彼,且深入调查研究了杨志一行人的行进时间、速度和路线。他们断定在近正午时分,杨志一行人将抵达黄泥冈,而且军汉们将急于进入松林避暑歇息。晁盖、吴用等人为杨志一行人画好了他们情愿也好,不情愿也好都将进入的“伏击圈”。
三、智用矛盾。
同样通过仔细地观察和分析,晁盖等人发现了杨志一行人内部的矛盾并且利用了这一矛盾。杨志担心生辰纲出事,推迟每天动身时间,让军汉们担着百余斤担子在烈日下行走,还时常用藤条鞭打他们,唯恐在休息时会发生意外,军汉们早已怒忿在胸。虞候、老都管同样对杨志有强烈不满,杨志一行内部矛盾已经激化,这就注定在松林中休息,无人再去理会杨志的打骂。矛盾致使内部分裂,给了晁盖等人可乘之机。此智更能说明晁盖等人运用一、二两智的高明、得当,此智亦与前两智密切相关。
四、智用计谋。
前面所有“智”的最终实现靠的就是“半瓢酒”。在双方众目睽睽之下,晁盖等人喝的是美酒,而杨志等人喝的是药酒,刘唐与白胜的表演天衣无缝,杨志等人在“倒也”声中眼睁睁地看着生辰纲被劫持而去就是动弹不得,不能不说是吴用的计谋用到了家。
目标导学二:分析人物形象与环境,探究杨志“失纲”原因
1.文中用了大量的笔墨来刻画杨志这一人物,结合文中关于杨志的言行,说说他具有怎样的性格特征,这与他丢失生辰纲有怎样的关系。
明确:(1)对路途的凶险有着清醒的认识,根据不同的地形,更改行路的时间。开始是趁凉行路,后来到了“人家渐少,行客又稀”的山路地带,为安全起见,改为“辰牌起身,申时便歇”,天正热时赶路,而且不允许大家在黄泥冈的松林里休息。为防止遭劫,兵士要买酒喝,他又千方百计阻拦。这都充分体现了杨志的精明、小心谨慎的性格特征。(2)杨志对待下属,“轻则痛骂,重则藤条便打”,军汉们“雨汗通流”,苦不堪言,怨声载道。这又体现了杨志粗暴蛮横、刚愎自用的性格特征。
杨志的精明谨慎原本不应该产生“失纲”的结果,但是正是因为这份谨慎,才促使他将他的粗暴蛮横、刚愎自用发挥到了极点,以至于内部失和,最后军汉们非要在黄泥冈停住,并买酒中计,从而导致了他的“失纲”。
2.对自然环境的详细描写,也是本文的一大艺术特色。请你结合文本说说,作者是如何描写环境的,这样描写起到了何种效果。
明确:主要表现为对天气炎热的描写。从杨志一伙开始上路起,到杨志自己也喝酒解渴止,作品好几处着力写天气,写太阳,写树林。直接写“热”的近二十处之多,通过写“凉”来间接写“热”的也不下十余处。而且写“热”又是从各个不同的角度反复描述,不断点染的:有的通过作者的介绍来写,有的通过八条好汉之口来写,有的通过杨志或虞候、老都管之口来写,更多的是通过军汉的语言和行动来写。这种对典型环境的描绘,不仅能烘托气氛,有助于刻画人物性格,同时能推动故事情节的开展,也就是说天热成为矛盾冲突发生、发展、激化的重要客观原因之一。例如军汉们挑着重担走不动,一再要求杨志趁早凉行路,遇到树林就要歇凉,看到卖酒就急于要买来解渴,最后连杨志也禁不住喝了半瓢,无一不是由于天气酷热引起的。从另一方面看,如前所述,吴用的巧计之所以能在黄泥冈松林里得以实现,就天时而言,也正是得力于天气炎热。所以作品对天气炎热的着意描写完全是为“智取”服务的。
目标导学三:感受文本“白话”语言特征,深刻理解《水浒
传》地位
探究:《水浒传》作为四大名著之一,它为何著名?有人说,因为它是白话语体成熟的标志;有人说,它创造出了一部英雄传奇;还有人说,仅以它高超的塑造人物形象手法就担得起名著二字了。同学们,请就本文所得,说说你们的意见。
明确:白话语体成熟的标志。本文中诸多文句,与现在的白话无异,如“众军人看那天时,四下里无半点云彩,其时那热不可当”;或夹杂着一些方言词,如“这畜生不呕死俺,只是打便了”中的“呕”字,这都标志了白话语体的熟练运用。而本小说的意义却在于,它以白话语体成熟的标志传世,可谓开辟古今。
人物形象鲜明的英雄传奇。文中塑造了一系列人物形象,杨志粗暴蛮横却又谨慎的双面形象,吴用、晁盖的机智形象,无一不让人印象深刻。《水浒传》作为一部英雄传奇小说的典范,就在于它成功地塑造了一系列超伦绝群而又神态各异的英雄形象。
拓展:《水浒传》能列入四大名著之一不无其道理,但窥一斑还未必见得全豹,请同学们课后搜集《水浒传》相关素材,阅读《水浒传》相关选段乃至全书,更加深刻地体会中国古典白话小说的魅力。
【教学提示】
课外阅读素材见光盘,可复印给学生使用。
三、课后小结
《智取生辰纲》故事情节波澜迭起,扣人心弦,人物刻画细腻入微,形象生动,环境描写逼真简练,恰到好处。它是以晁盖、吴用为核心的好汉群体第一次向贪官“出手”,与“官家”冲突,是大规模农民起义的前奏。生辰纲被夺对于杨志而言也是他人生的一个转折点,从此落草为寇,最终归梁山。
可取之处
知识点覆盖全面,有利于深化学生对中国古典白话小说的认识。
不足之处
文中所体现的智取情节,在现代来看属于违法行为,是极不可取之行为,因此,需要向学生阐述大量背景知识。由于受教学课时限制,此部分尚不完善。
相关教案
这是一份初中语文人教部编版九年级上册智取生辰纲教案设计,共11页。
这是一份人教部编版九年级上册智取生辰纲教案设计,共7页。教案主要包含了学习目标,重点难点,教学设想,教学过程等内容,欢迎下载使用。
这是一份语文九年级上册智取生辰纲教案设计,共6页。