


高考化学(2011~2020)真题专项练习 专题12 氯及其化合物 卤素(教师版)
展开对实验现象的“解释或结论”正确的是( )
【答案】D
【解析】A、a处变蓝,b处变红棕色,说明Cl2分别与KI、NaBr作用生成I2、Br2,可证明氧化性:Cl2>I2,Cl2>Br2,无法证明I2与Br2之间氧化性的强弱,错误;B、c处先变红,说明氯气与水生成酸性物质,后褪色,则证明氯气与水生成具有漂白性物质,错误;C、d处立即褪色,也可能是氯气与水生成酸性物质中和了NaOH,错误;D、e处变红说明Cl2将Fe2+氧化为Fe3+,证明还原性:Fe2+>Cl-,正确;答案选D。
2.(2020·天津高考真题)在全国人民众志成城抗击新冠病毒期间,使用的“84消毒液”的主要有效成分是
A.NaOHB.NaClC.NaClOD.Na2CO3
【答案】C
【解析】工业上用Cl2与NaOH溶液反应制取“84消毒液”,反应原理为Cl2+2NaOH=NaCl+NaClO+H2O,NaClO具有强氧化性,能用于杀菌消毒,故“84消毒液”的主要有效成分是NaClO,答案选C。
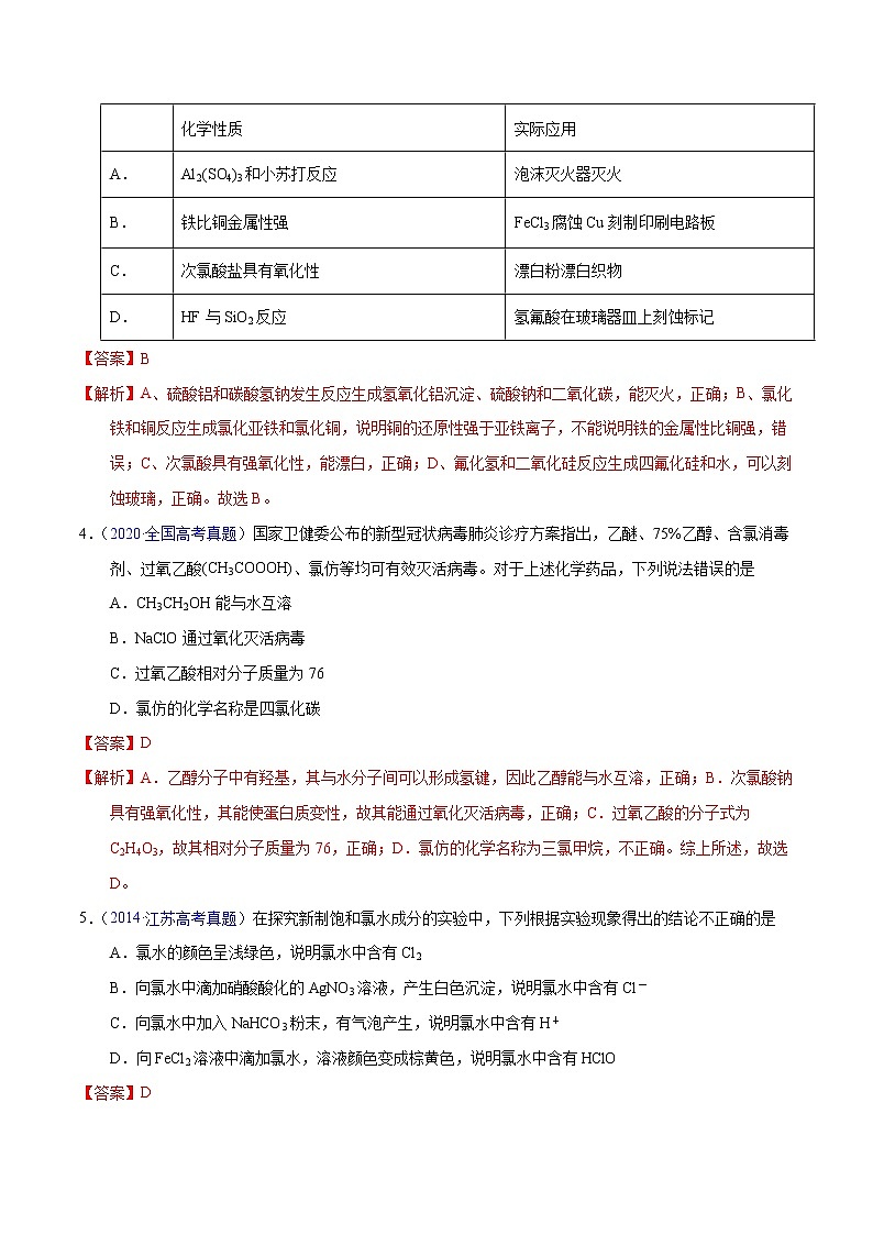
3.(2016·全国高考真题)化学在生活中有着广泛的应用,下列对应关系错误的是( )
【答案】B
【解析】A、硫酸铝和碳酸氢钠发生反应生成氢氧化铝沉淀、硫酸钠和二氧化碳,能灭火,正确;B、氯化铁和铜反应生成氯化亚铁和氯化铜,说明铜的还原性强于亚铁离子,不能说明铁的金属性比铜强,错误;C、次氯酸具有强氧化性,能漂白,正确;D、氟化氢和二氧化硅反应生成四氟化硅和水,可以刻蚀玻璃,正确。故选B。
4.(2020·全国高考真题)国家卫健委公布的新型冠状病毒肺炎诊疗方案指出,乙醚、75%乙醇、含氯消毒剂、过氧乙酸(CH3COOOH)、氯仿等均可有效灭活病毒。对于上述化学药品,下列说法错误的是
A.CH3CH2OH能与水互溶
B.NaClO通过氧化灭活病毒
C.过氧乙酸相对分子质量为76
D.氯仿的化学名称是四氯化碳
【答案】D
【解析】A.乙醇分子中有羟基,其与水分子间可以形成氢键,因此乙醇能与水互溶,正确;B.次氯酸钠具有强氧化性,其能使蛋白质变性,故其能通过氧化灭活病毒,正确;C.过氧乙酸的分子式为C2H4O3,故其相对分子质量为76,正确;D.氯仿的化学名称为三氯甲烷,不正确。综上所述,故选D。
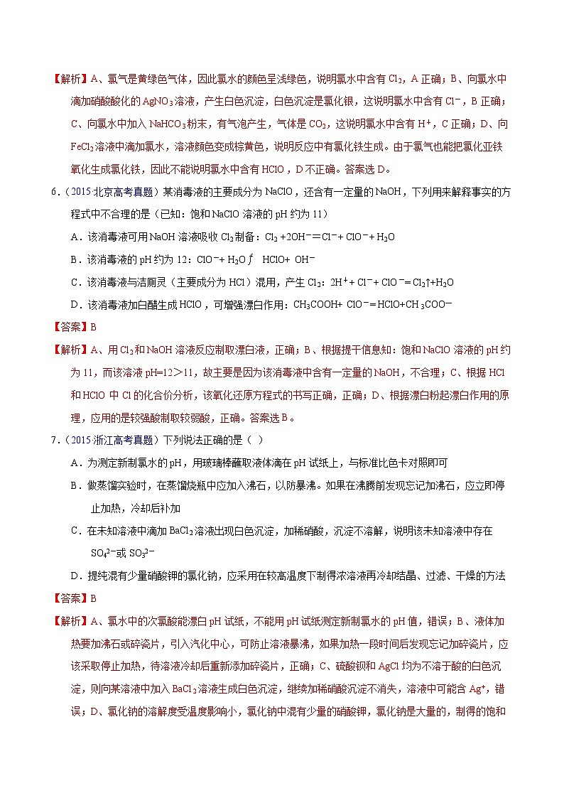
5.(2014·江苏高考真题)在探究新制饱和氯水成分的实验中,下列根据实验现象得出的结论不正确的是
A.氯水的颜色呈浅绿色,说明氯水中含有Cl2
B.向氯水中滴加硝酸酸化的AgNO3溶液,产生白色沉淀,说明氯水中含有Cl-
C.向氯水中加入NaHCO3粉末,有气泡产生,说明氯水中含有H+
D.向FeCl2溶液中滴加氯水,溶液颜色变成棕黄色,说明氯水中含有HClO
【答案】D
【解析】A、氯气是黄绿色气体,因此氯水的颜色呈浅绿色,说明氯水中含有Cl2,A正确;B、向氯水中滴加硝酸酸化的AgNO3溶液,产生白色沉淀,白色沉淀是氯化银,这说明氯水中含有Cl-,B正确;C、向氯水中加入NaHCO3粉末,有气泡产生,气体是CO2,这说明氯水中含有H+,C正确;D、向FeCl2溶液中滴加氯水,溶液颜色变成棕黄色,说明反应中有氯化铁生成。由于氯气也能把氯化亚铁氧化生成氯化铁,因此不能说明氯水中含有HClO,D不正确。答案选D。
6.(2015·北京高考真题)某消毒液的主要成分为NaClO,还含有一定量的NaOH,下列用来解释事实的方程式中不合理的是(已知:饱和NaClO溶液的pH约为11)
A.该消毒液可用NaOH溶液吸收Cl2制备:Cl2 +2OH-=Cl-+ ClO-+ H2O
B.该消毒液的pH约为12:ClO-+ H2OHClO+ OH-
C.该消毒液与洁厕灵(主要成分为HCl)混用,产生Cl2:2H++ Cl-+ ClO-= Cl2↑+H2O
D.该消毒液加白醋生成HClO,可增强漂白作用:CH3COOH+ ClO-= HClO+CH3COO—
【答案】B
【解析】A、用Cl2和NaOH溶液反应制取漂白液,正确;B、根据提干信息知:饱和NaClO溶液的pH约为11,而该溶液pH=12>11,故主要是因为该消毒液中含有一定量的NaOH,不合理;C、根据HCl和HClO中Cl的化合价分析,该氧化还原方程式的书写正确,正确;D、根据漂白粉起漂白作用的原理,应用的是较强酸制取较弱酸,正确。答案选B。
7.(2015·浙江高考真题)下列说法正确的是( )
A.为测定新制氯水的pH,用玻璃棒蘸取液体滴在pH试纸上,与标准比色卡对照即可
B.做蒸馏实验时,在蒸馏烧瓶中应加入沸石,以防暴沸。如果在沸腾前发现忘记加沸石,应立即停止加热,冷却后补加
C.在未知溶液中滴加BaCl2溶液出现白色沉淀,加稀硝酸,沉淀不溶解,说明该未知溶液中存在SO42-或SO32-
D.提纯混有少量硝酸钾的氯化钠,应采用在较高温度下制得浓溶液再冷却结晶、过滤、干燥的方法
【答案】B
【解析】A、氯水中的次氯酸能漂白pH试纸,不能用pH试纸测定新制氯水的pH值,错误;B、液体加热要加沸石或碎瓷片,引入汽化中心,可防止溶液暴沸,如果加热一段时间后发现忘记加碎瓷片,应该采取停止加热,待溶液冷却后重新添加碎瓷片,正确;C、硫酸钡和AgCl均为不溶于酸的白色沉淀,则向某溶液中加入BaCl2溶液生成白色沉淀,继续加稀硝酸沉淀不消失,溶液中可能含Ag+,错误;D、氯化钠的溶解度受温度影响小,氯化钠中混有少量的硝酸钾,氯化钠是大量的,制得的饱和溶液中硝酸钾量较少,不能采取降温结晶的方法,错误;故答案选B。
8.(2016·上海高考真题)向新制氯水中加入少量下列物质,能增强溶液漂白能力的是( )
A.碳酸钙粉末B.稀硫酸C.氯化钙溶液D.二氧化硫水溶液
【答案】A
【解析】在氯水中存在反应Cl2+H2O⇌H++Cl-+HClO,若反应使溶液中次氯酸浓度增大,则溶液漂白性会增强,据此分析解答。A.由于酸性HCl>H2CO3>HClO,向溶液中加入碳酸钙粉末反应反应2HCl+CaCO3=CaCl2+CO2↑+H2O,使化学平衡正向进行,导致次氯酸浓度增大,溶液漂白性增强,正确;B.加入稀硫酸使溶液中氢离子浓度增大平衡逆向进行,次氯酸浓度减小,溶液漂白性减弱,错误;C.加入氯化钙溶液不发生反应,溶液对氯水起到稀释作用,平衡正向进行但次氯酸浓度减小,漂白性减弱,错误;D.加入二氧化硫的水溶液,二氧化硫有还原性,能被氯气氧化,平衡逆向进行,次氯酸浓度减小,漂白性减弱,错误。答案选A。
9.(2013·上海高考真题)将X气体通入BaCl2溶液,未见沉淀生成,然后通入Y气体,有沉淀生成,X、Y不可能是
【答案】B
【解析】A、将SO2通入BaCl2溶液,不反应,部分SO2溶解在水中与后来通入的H2S发生反应2H2S+SO2=3S↓+2H2O,生成S沉淀,A不选;B、氯气与氯化钡不反应,通入二氧化碳也不反应,B选;C、反应为:2NH3+H2O+CO2+BaCl2=2NH4Cl+BaCO3↓,C不选;D、发生反应:SO2+Cl2+2H2O=H2SO4+2HCl,BaCl2+H2SO4=BaSO4↓+2HCl,D不选;答案选B。
10.(2018·江苏高考真题)下列有关从海带中提取碘的实验原理和装置能达到实验目的的是
A.用装置甲灼烧碎海带
B.用装置乙过滤海带灰的浸泡液
C.用装置丙制备用于氧化浸泡液中I−的Cl2
D.用装置丁吸收氧化浸泡液中I−后的Cl2尾气
【答案】B
【解析】A、灼烧碎海带应用坩埚,A错误;B、海带灰的浸泡液用过滤法分离,以获得含I-的溶液,B正确;C、MnO2与浓盐酸常温不反应,MnO2与浓盐酸反应制Cl2需要加热,反应的化学方程式为MnO2+4HCl(浓)MnCl2+Cl2↑+2H2O,C错误;D、Cl2在饱和NaCl溶液中溶解度很小,不能用饱和NaCl溶液吸收尾气Cl2,尾气Cl2通常用NaOH溶液吸收,D错误;答案选B。
11.(2016·上海高考真题)下列化工生产过程中,未涉及氧化还原反应的是( )
A.海带提碘B.氯碱工业
C.氨碱法制碱D.海水提溴
【答案】C
【解析】A.海带提碘是将KI变为I2,有元素化合价的变化,属于氧化还原反应,错误;B.氯碱工业是由NaCl的水溶液在通电时反应产生NaOH、Cl2、H2,有元素化合价的变化,属于氧化还原反应,错误;C.氨碱法制取碱的过程中没有元素化合价的变化,是非氧化还原反应,正确;D.海水提溴是由溴元素的化合物变为溴元素的单质,有元素化合价的变化,属于氧化还原反应,错误。答案选C。
12.(2015·山东高考真题)下列由实验现象得出的结论正确的是
【答案】C
【解析】A、Ksp(AgCl)>Ksp(AgI),A错误;B、滴加氯水后再加入KSCN溶液,溶液呈红色,说明该溶液可能含有Fe2+或Fe3+,B错误;C、上层呈橙红色,说明Cl2与NaBr反应生成了Br2和NaCl,则Br‾的还原性强于Cl‾,C正确;D、不是升华,试管底部NH4Cl分解生成NH3和HCl,试管口NH3与HCl反应生成了NH4Cl,发生了化学反应,D错误;答案选C。
13.(2014·江苏高考真题)下列装置应用于实验室制氯气并回收氯化锰的实验,能达到实验目的的是
A.用装置甲制取氯气
B.用装置乙除去氯气中的少量氯化氢
C.用装置丙分离二氧化锰和氯化锰溶液
D.用装置丁蒸干氯化锰溶液制MnCl2·4H2O
【答案】C
【解析】A、二氧化锰与浓盐酸需要在加热的条件下反应制取氯气,A不正确;B、用装置乙除去氯气中的少量氯化氢应该用饱和氯化钠溶液,且气体是长口进短口出,B不正确;C、二氧化锰不溶于水,因此分离二氧化锰和氯化锰溶液需要过滤,装置丙是过滤装置,C正确;D、锰离子水解,水解吸热,因此不能直接加热蒸发氯化锰溶液制备MnCl2·4H2O,应该在氯化氢的气氛中进行,D不正确。答案选C。
14.(2007·上海高考真题)有关物质燃烧时火焰颜色描述错误的是 ( )
A.氢气在氯气中燃烧——苍白色B.钠在空气中燃烧——黄色
C.乙醇在空气中燃烧——淡蓝色D.硫在氧气中燃烧——绿色
【答案】D
【解析】A、氢气在氯气中燃烧生成氯化氢,火焰呈苍白色,选项A正确;B、钠与氧气反应,因钠的熔点低,所以先熔化成小球,产生黄色火焰,生成淡黄色的过氧化钠,选项发B正确;C、乙醇在空气中燃烧反应生成二氧化碳和水,观察到淡蓝色火焰,选项C正确;D、硫在氧气中燃烧反应生成二氧化硫,观察到蓝紫色火焰,选项D错误;答案选D。
15.(2009·上海高考真题)生活中难免会遇到一些突发事件,我们要善于利用学过的知识,采取科学、有效的方法保护自己。如果发生了氯气泄漏,以下自救方法得当的是
A.只要在室内放一盆水B.向地势低的地方撤离
C.观察风向,顺风撤离D.用湿毛巾或蘸有石碱水的毛巾捂住口鼻撤离
【答案】D
【解析】A.室温下1体积水中只能溶解约2体积Cl2,且氯气与水的反应为可逆反应,Cl2不能被水充分吸收,项不得当;B.氯气的密度大于空气,若向地势低的地方撤离将吸入更多氯气,应向地势高的地方撤离,不得当;C.观察风向,逆风撤离,不得当;D.石碱水呈碱性,可以充分吸收氯气,得当;答案选D。
16.(2009·山东高考真题)下列关于氯的说法正确的是
A.Cl2具有很强的氧化性,在化学反应中只能作氧化剂
B.若1735Cl、1737Cl为不同的核素,有不同的化学性质
C.实验室制备Cl2,可用排饱和食盐水集气法收集
D.1.12LCl2含有1.7NA个质子(NA表示阿伏伽德罗常数)
【答案】C
【解析】A.Cl2中的氯元素化合价为0处于中间价态,既有氧化性又有还原性,A错误;B.同位素原子的质子数和电子数分别相等,所以化学性质几乎完全相同,B错误;C.通过实验室制得的Cl2中含有少量HCl, Cl2在饱和食盐水中溶解度很小,而HCl,易溶,C正确;D.没有指明气体所处状态,无法计算, D错误。故选C。
17.(2014·海南高考真题)下列关于物质应用的说法错误的是
A.玻璃容器可长期盛放各种酸B.纯碱可用于清洗油污
C.浓氨水可检验氯气管道漏气D.Na2S可除去污水中的Cu2+
【答案】A
【解析】A.玻璃容器可长期盛放不能与酸发生反应的各种酸,但是由于氢氟酸能够腐蚀玻璃,所以不能盛装氢氟酸,A错误;B.纯碱水解使溶液显碱性,可以促进油脂的水解,因此可用于清洗油污,B正确;C. 氯气管道漏气,氯气与浓氨水挥发出的氨气反应可产生白烟,因此可用浓氨水检验氯气管道漏气,C正确;D. Na2S电离产生的S2-与污水中Cu2+发生沉淀反应,从而可降低污水中的Cu2+,故可以治理污水,D正确;答案选A。
18.(2010·全国高考真题)在相同条件下,下列说法错误的是
A.氯气在饱和食盐水中的溶解度小于在纯水中的溶解度
B.碘在碘化钾溶液中的溶解度大于在纯水中的溶解度
C.醋酸在醋酸钠溶液中电离的程度大于在纯水中电离的程度
D.工业上生产硫酸的过程中使用过量的空气可提高SO2的利用率
【答案】C
【解析】A.氯气与水反应生成盐酸和次氯酸,由于同离子效应得知,溶解在饱和食盐水中会受到抑制,正确;B.因I2+I-I3-,从而使得单质碘在碘化钾溶液中的溶解度远大于在水中的溶解度,正确;C.根据影响电离平衡因素——同离子效应可知,醋酸在醋酸钠溶液中的电离受到抑制,从而小于在纯水中的电离程度,错误;D.使用过量的空气,促使化学平衡向正反应方向进行,从而提高二氧化硫的转化率,即利用率,正确。故答案选C。
19.(2019·海南高考真题)能正确表示下列反应的离子方程式为( )
A.向FeBr2溶液中通入过量Cl2:2Fe2++Cl2=2Fe3++2Cl-
B.向碳酸钠溶液中通入少量CO2:CO32-+CO2+H2O=2HCO3-
C.向碘化钾溶液中加入少量双氧水:3H2O2+I-=IO3-+3H2O
D.向硫化钠溶液中通入过量SO2:2S2-+5SO2+2H2O=3S↓+4HSO3-
【答案】BD
【解析】A.FeBr2电离产生的Fe2+、Br-都具有还原性,向该溶液中通入过量Cl2,Fe2+、Br-都会被氧化,离子方程式为:2Fe2++4Br-+3Cl2=2Fe3++2Br2+6Cl-,A错误;B.向碳酸钠溶液中通入少量CO2,Na2CO3、CO2、H2O发生反应生成NaHCO3,反应的离子方程式为:CO32-+CO2+H2O=2HCO3-,B正确;C.H2O2具有氧化性,在酸性条件下,会将I-氧化为I2,反应的离子方程式为:H2O2+2H++2I-=I2+2H2O,C错误;D.向硫化钠溶液中通入过量SO2,由于酸性H2SO3>H2S,由于SO2过量,发生的反应有:S2-+2SO2+2H2O=H2S+2HSO3-,SO2+ 2H2S=3S↓+2H2O,总反应方程式为2S2-+5SO2+2H2O=3S↓+4HSO3-,D正确;故合理选项是BD。
20.(2020·全国高考真题)氯可形成多种含氧酸盐,广泛应用于杀菌、消毒及化工领域。实验室中利用下图装置(部分装置省略)制备KClO3和NaClO,探究其氧化还原性质。
回答下列问题:
(1)盛放MnO2粉末的仪器名称是________,a中的试剂为________。
(2)b中采用的加热方式是_________,c中化学反应的离子方程式是________________,采用冰水浴冷却的目的是____________。
(3)d的作用是________,可选用试剂________(填标号)。
A.Na2S B.NaCl C.Ca(OH)2 D.H2SO4
(4)反应结束后,取出b中试管,经冷却结晶,________,__________,干燥,得到KClO3晶体。
(5)取少量KClO3和NaClO溶液分别置于1号和2号试管中,滴加中性KI溶液。1号试管溶液颜色不变。2号试管溶液变为棕色,加入CCl4振荡,静置后CCl4层显____色。可知该条件下KClO3的氧化能力____NaClO(填“大于”或“小于”)。
【答案】(1)圆底烧瓶 饱和食盐水 (2)水浴加热 Cl2+2OH−=ClO−+Cl−+H2O 避免生成NaClO3 (3)吸收尾气(Cl2) AC (4)过滤 少量(冷)水洗涤 (5)紫 小于
【解析】本实验目的是制备KClO3和NaClO,并探究其氧化还原性质;首先利用浓盐酸和MnO2粉末共热制取氯气,生成的氯气中混有HCl气体,可在装置a中盛放饱和食盐水中将HCl气体除去;之后氯气与KOH溶液在水浴加热的条件发生反应制备KClO3,再与NaOH溶液在冰水浴中反应制备NaClO;氯气有毒会污染空气,所以需要d装置吸收未反应的氯气。
(1)根据盛放MnO2粉末的仪器结构可知该仪器为圆底烧瓶;a中盛放饱和食盐水除去氯气中混有的HCl气体;
(2)根据装置图可知盛有KOH溶液的试管放在盛有水的大烧杯中加热,该加热方式为水浴加热;c中氯气在NaOH溶液中发生歧化反应生成氯化钠和次氯酸钠,结合元素守恒可得离子方程式为Cl2+2OHˉ=ClOˉ+Clˉ+H2O;根据氯气与KOH溶液的反应可知,加热条件下氯气可以和强碱溶液反应生成氯酸盐,所以冰水浴的目的是避免生成NaClO3;
(3)氯气有毒,所以d装置的作用是吸收尾气(Cl2);
A.Na2S可以将氯气还原成氯离子,可以吸收氯气,可选;
B.氯气在NaCl溶液中溶解度很小,无法吸收氯气,不可选;
C.氯气可以Ca(OH)2或浊液反应生成氯化钙和次氯酸钙,可选;
D.氯气与硫酸不反应,且硫酸溶液中存在大量氢离子会降低氯气的溶解度,不可选;
综上所述可选用试剂AC;
(4)b中试管为KClO3和KCl的混合溶液,KClO3的溶解度受温度影响更大,所以将试管b中混合溶液冷却结晶、过滤、少量(冷)水洗涤、干燥,得到KClO3晶体;
(5)1号试管溶液颜色不变,2号试管溶液变为棕色,说明1号试管中氯酸钾没有将碘离子氧化,2号试管中次氯酸钠将碘离子氧化成碘单质,即该条件下KClO3的氧化能力小于NaClO;碘单质更易溶于CCl4,所以加入CCl4振荡,静置后CCl4层显紫色。
21.(2015·重庆高考真题)ClO2与Cl2的氧化性相近,在自来水消毒和果蔬保鲜等方面应用广泛。某兴趣小组通过图1装置(夹持装置略)对其制备、吸收、释放和应用进行了研究。
(1)仪器D的名称是____。安装F中导管时,应选用图2中的_____。
(2)打开B的活塞,A中发生反应:2NaClO3+4HCl=2ClO2↑+Cl2↑+2NaCl+2H2O。为使ClO2在D中被稳定剂充分吸收,滴加稀盐酸的速度宜____(填“快”或“慢”)。
(3)关闭B的活塞,ClO2在D中被稳定剂完全吸收生成NaClO2,此时F中溶液的颜色不变,则装置C的作用是_____。
(4)已知在酸性条件下NaClO2可发生反应生成NaCl并释放出ClO2,该反应的离子方程式为____,在ClO2释放实验中,打开E的活塞,D中发生反应,则装置F的作用是______。
(5)已吸收ClO2气体的稳定剂Ⅰ和稳定剂Ⅱ,加酸后释放ClO2的浓度随时间的变化如图3所示。若将其用于水果保鲜,你认为效果较好的稳定剂是_______,原因是_________。
【答案】(1)锥形瓶 b (2)慢 (3)吸收Cl2 (4)4H++5ClO2-=Cl-+4ClO2↑+2H2O 验证是否有ClO2生成 (5)稳定剂Ⅱ 稳定剂Ⅱ可以缓慢释放ClO2,能较长时间维持保鲜所需的浓度
【解析】
(1)根据仪器特征,仪器D的名称是锥形瓶;根据操作分析,F装置应是Cl2和KI反应,所以应该长管进气,短管出气,答案选b。
(2)为使ClO2在D中被稳定剂充分吸收,滴加稀盐酸的速度要慢。
(3)F装置中能发生Cl2+2KI=2KCl+I2,碘遇淀粉变蓝,所以若F中溶液的颜色若不变,说明没有氯气,则装置C的作用是吸收Cl2。
(4)在酸性条件下NaClO2可发生反应生成NaCl并释放出ClO2,根据化合价升降相等和电荷守恒以及原子守恒配平,该反应的离子方程式为4H++5ClO2-=Cl-+4ClO2↑+2H2O;在ClO2释放实验中,打开E的活塞,D中发生反应,则装置F的作用是验证是否有ClO2生成。
(5)根据图3可知,稳定剂Ⅱ可以缓慢释放ClO2,能较长时间维持保鲜所需的浓度,所以稳定剂Ⅱ好。
22.(2018·上海高考真题)实验室可用二氧化锰和浓盐酸共热制取氯气。为了证明得到的氯气中含氯化氢,并测定氯化氢的含量进行了下列实验。请回答:
(1)向饱和NaCl溶液中滴入少量浓盐酸,会有白色晶体析出,该晶体的化学式是_____。
(2)按如图装置,将所得气体通入后,试管内白色晶体析出,能否证明氯气中含有HCl,说明理由_____。b装置的作用是_____。
(3)已知氯气易溶于CCl4,按图中装置实验试管③中有白色沉淀,能够证明含HCl,说明理由_____。用浓盐酸与二氧化锰加热经干燥得到1.12L(标况下)气体,除去Cl2后,用水全部吸收并定容至100mL,再通过滴定测HCl气体含量。
(4)定容所需要仪器有烧杯、玻璃棒、________和_____。
(5)取定容后溶液20.00mL,加入2滴酚酞试液,用0.0250ml/L标准NaOH溶液滴定,当______即为滴定终点,消耗NaOH溶液19.20mL,则得到的气体中氯化氢的体积含量是______。
【答案】(1)NaCl (2)不能,因为Cl2溶于水会生成HClO和HCl,试管内有白色晶体析出不一定是因为Cl2中含有HCl 吸收尾气,防止污染空气 (3)氯气易溶于CCl4,装置①可吸收Cl2,装置②检验Cl2是否被完全吸收,以确保不会有Cl2进入装置③中,若装置③中有白色沉淀生成,则证明有Cl-存在,即一定含有HCl (4)胶头滴管 100mL容量瓶 (5)最后一滴NaOH溶液滴入时,溶液变成浅红色,且半分钟后不褪色 4.8%
【解析】
(1)向饱和的NaCl溶液中滴加少量浓盐酸,Cl-浓度增大,NaCl的溶解平衡逆向移动,析出NaCl的白色晶体,故答案为:NaCl;
(2)由于Cl2溶于水会生成HClO和HCl,因此试管内有白色晶体析出不一定是因为Cl2中含有HCl;装置b的作用是吸收尾气,防止污染空气,故答案为:不能,因为Cl2溶于水会生成HClO和HCl,试管内有白色晶体析出不一定是因为Cl2中含有HCl;吸收尾气,防止污染空气;
(3)因为氯气易溶于CCl4,根据图中装置分析可知,装置①可吸收Cl2,装置②检验Cl2是否被完全吸收,以确保不会有Cl2进入装置③中,若装置③中有白色沉淀生成,则证明有Cl-存在,即一定含有HCl,故答案为:氯气易溶于CCl4,装置①可吸收Cl2,装置②检验Cl2是否被完全吸收,以确保不会有Cl2进入装置③中,若装置③中有白色沉淀生成,则证明有Cl-存在,即一定含有HCl;
(4)配制一定物质的量浓度的溶液时,定容操作需要的仪器有烧杯、玻璃棒、胶头滴管和100mL的容量瓶,故答案为:胶头滴管;100mL容量瓶;
(5)酚酞溶液作指示剂,用0.0250ml/L标准NaOH溶液滴定,当最后一滴NaOH溶液滴入时,溶液变成浅红色,且半分钟后不褪色,则达到滴定终点,若消耗NaOH溶液19.20mL,则20mLHCl溶液中,则100mLHCl溶液中n(HCl)=0.024ml·L-1×0.1L=0.0024ml,因此得到的气体中氯化氢的体积含量为,故答案为:最后一滴NaOH溶液滴入时,溶液变成浅红色,且半分钟后不褪色;4.8%。
23.(2010·北京高考真题)为验证卤素单质氧化性的相对强弱,某小组用下图所示装置进行实验(夹持仪器已略去,气密性已检验)。
实验过程:
Ⅰ.打开弹簧夹,打开活塞a,滴加浓盐酸。
Ⅱ.当B和C中的溶液都变为黄色时,夹紧弹簧夹。
Ⅲ.当B中溶液由黄色变为棕色时,关闭活塞a。
Ⅳ………
(1)A中产生黄绿色气体,其电子式是________。
(2)验证氯气的氧化性强于碘的实验现象是_______。
(3)B中溶液发生反应的离子方程式是_______。
(4)为验证溴的氧化性强于碘,过程Ⅳ的操作和现象是___________。
(5)过程Ⅲ实验的目的是__________。
(6)氯、溴、碘单质的氧化性逐渐减弱的原因:同主族元素从上到下_________,得电子能离逐渐减弱。
【答案】(1) (2)淀粉KI试纸变蓝 (3)Cl2+2Br-═Br2+2Cl- (4)打开活塞b,将少量C中溶液滴入D中,关闭活塞b,取下D振荡。静止后CCl4层溶液变为紫红色 (5)确认C的黄色溶液中五Cl2,排除Cl2对溴置换碘实验的干扰 (6)原子半径逐渐增大
【解析】验证卤素单质氧化性的相对强弱,装置A:高锰酸钾溶液和浓盐酸反应生成氯化锰、氯化钾、氯气和水,装置A中生成氯气,烧瓶上端湿润的碘化钾淀粉试纸变蓝色,验证氯气的氧化性强于碘,装置B:装置B中盛有溴化钠,氯气进入装置B中,氯气氧化溴离子为溴单质,溶液呈橙红色,验证氯的氧化性强于溴,氯气有毒,能被氢氧化钠吸收,浸有氢氧化钠的棉花防止氯气污染空气,当B和C中的溶液都变为黄色时,夹紧弹簧夹,为验证溴的氧化性强于碘,实验时应避免氯气的干扰,当B中溶液由黄色变为棕红色时,说明有大量的溴生成,此时应关闭活塞a,否则氯气过量,影响实验结论,以此解答该题。
(1)根据以上分析,黄绿色气体为氯气,由高锰酸钾和浓盐酸发生氧化还原反应生成,氯气中存在1对氯氯共用电子对,氯原子最外层达到8电子稳定结构,电子式为:,
故答案为;
(2)淀粉变蓝色,说明有单质碘生成,说明氯气氧化性强于单质碘,
故答案为淀粉KI试纸变蓝;
(3)氯气的氧化性强于溴,将氯气通入NaBr溶液中会有单质溴生成,发生反应的离子方程式为:Cl2+2Br-═Br2+2Cl-,
故答案为Cl2+2Br-═Br2+2Cl-;
(4)为验证溴的氧化性强于碘,应将C中生成的溴加入到盛有KI溶液的D中,如发生氧化还原反应,则静至后CCl4层溶液变为紫红色,
故答案为打开活塞b,将少量C中溶液滴入D中,关闭活塞b,取下D震荡.静至后CCl4层溶液变为紫红色;
(5)为验证溴的氧化性强于碘,实验时应避免氯气的干扰,当B中溶液由黄色变为棕红色时,说明有大量的溴生成,此时应关闭活塞a,否则氯气过量,影响实验结论,
故答案为确认C的黄色溶液中无Cl2,排除Cl2对溴置换碘实验的干扰;
(6)因同一主族元素,从上到下,电子层数依次增多,原子半径逐渐增大,元素的金属性逐渐增强,得电子能力逐渐减弱,故答案为原子半径逐渐增大。
24.(2007·四川高考真题)在实验室堕可用下图所示装置制取氯酸钾、次氯酸钠和探究氯水的性质。
图中:①为氯气发生装置;②的试管里盛有15mL30%KOH 溶液.并置于水浴中;③的试管里盛有15mL 8 % NaOH 溶液.并置于冰水浴中;④的试管里加有紫色石蕊试液;⑤为尾气吸收装置。
请填写下列空白:
(1)制取氯气时,在烧瓶里加入一定量的二氧化锰.通过_______________________(坡写仪器名称)向烧瓶中加入适量的浓盐酸。实验时为了除去氯气中的氯化氢气体,可在①与②之间安装盛有_____________________(填写下列编号字母)的净化装置。
(2)比较制取氯酸钾和次氯酸钠的条件.二者的差异是:______________________________________________________
反应完毕经冷却后,②的试管中有大量晶体析出。右图中符合该晶体溶解度曲线的是_____________________(填写编号字母);从②的试管中分离出该晶体的方法是____________________(填写实验操作名称)
(3)本实验中制取次氯酸钠的离子方程式是:___________________________________________
(4)实验中可观察到④的试管里溶液的颜色发生了如下变化,请填写下表中的空白:
【答案】(1)分液漏斗 B (2)碱溶液(或反应物)的浓度不同,反应温度不同 M 过滤 (3)Cl2+ 2OH-=ClO-+ Cl一+H2O (4)红 氯气与水反应生成的HClO将石蕊氧化为无色物质 黄绿 继续通入的氯气溶于水使溶液呈黄绿色
【解析】
(l)实验室制备氯气用浓盐酸和二氧化锰在加热条件反应,所用反应仪器为分液漏斗和圆底烧瓶,通过分液漏斗向烧瓶中加人适量的浓盐酸;用饱和食盐水除去氯气中的氯化氢气体,故在①与②之间安装盛有饱和食盐水的洗气瓶;
(2)根据题中信息可知,在加热条件下,氯气与浓KOH溶液反应生成氯酸钾,在常温以下,氯气与稀NaOH溶液反应生成次氯酸钠,二者反应的浓度和温度都不相同,反应完毕经冷却后,②的试管中有大量晶体析出,说明溶质的溶解度随温度的降低而降低,只有M符合,不溶性固体与液体的分离常采用过滤的方法;
(3)氯气在常温下与NaOH反应生成次氯酸钠和氯化钠,二者在水中溶解且电离,反应的离子方程式为Cl2+2OH-═ClO-+Cl-+H2O;
(4)氯气与水反应生成盐酸和次氯酸,反应生成的H+使石蕊变成红色,次氯酸具有强氧化性,将石蕊氧化为无色物质,所以反应现象为先变红,后褪色,反应后如继续通入氯气,氯气微溶于水,则为氯气的溶液,溶液呈黄绿色。
25.(2016·浙江高考真题)Cl2与NaOH溶液反应可生成NaCl、NaClO和NaClO3(Cl-和ClO-)的比值与反应的温度有关,用24gNaOH配成的250mL溶液,与Cl2恰好完全反应(忽略Cl2与水的反应、盐类的水解及溶液体积变化):
(1)NaOH溶液的物质的量浓度_____ml·L-1;
(2)某温度下,反应后溶液中c(Cl-)=6c(ClO-),则溶液中c(ClO-) =_____ml·L-1。
【答案】 (1)2.4 (2)0.30
【解析】(1)根据c=mMV=24g40g/ml0.25L=2.4ml/L,故答案为:2.4;
(2)NaCl、NaClO和NaClO3的组成发现,钠与氯的物质的量之比为1:1,所以n(NaOH)=2n(Cl2),所以n(Cl2)=0.3ml,设n(ClO-)=xml,则n(Cl-)=6xml,所以n(ClO3-)=(0.6-7x)ml,得失电子守恒得:6x=x+5(0.6-7x),解之得x=0.075,所以则溶液中c(ClO-)=,故答案为:0.30。
选项
实验现象
解释或结论
A
a处变蓝,b处变红棕色
氧化性:Cl2>Br2>I2
B
c处先变红,后褪色
氯气与水生成了酸性物质
C
d处立即褪色
氯气与水生成了漂白性物质
D
e处变红色
还原性:Fe2+>Cl-
化学性质
实际应用
A.
Al2(SO4)3和小苏打反应
泡沫灭火器灭火
B.
铁比铜金属性强
FeCl3腐蚀Cu刻制印刷电路板
C.
次氯酸盐具有氧化性
漂白粉漂白织物
D.
HF与SiO2反应
氢氟酸在玻璃器皿上刻蚀标记
选项
X
Y
A
SO2
H2S
B
Cl2
CO2
C
NH3
CO2
D
SO2
Cl2
操作及现象
结论
A
向AgCl悬浊液中加入NaI溶液时出现黄色沉淀。
Ksp(AgCl)< Ksp(AgI)
B
向某溶液中滴加氯水后再加入KSCN溶液,溶液呈红色。
溶液中一定含有Fe2+
C
向NaBr溶液中滴入少量氯水和苯,振荡、静置,溶液上层呈橙红色。
Br—还原性强于Cl—
D
加热盛有NH4Cl固体的试管,试管底部固体消失,试管口有晶体凝结。
NH4Cl固体可以升华
A.碱石灰
B.饱和食盐水
C.浓硫酸
D.饱和碳酸氢钠溶液
实验现象
原因
溶液最初从紫色逐渐变为____色
氯气与水反应生成的H+使石蕊变色
随后溶液逐渐变为无色
_______________________________________________
然后溶液从无色逐渐变为____色
_______________________________________________
高考化学(2011~2020)真题专项练习 专题25 电解应用(教师版): 这是一份高考化学(2011~2020)真题专项练习 专题25 电解应用(教师版),共18页。
高考化学(2011~2020)真题专项练习 专题24 电解原理(教师版): 这是一份高考化学(2011~2020)真题专项练习 专题24 电解原理(教师版),共15页。试卷主要包含了铅蓄电池的工作原理为,某兴趣小组设计如下微型实验装置等内容,欢迎下载使用。
高考化学(2011~2020)真题专项练习 专题38 盐类水解及应用(教师版): 这是一份高考化学(2011~2020)真题专项练习 专题38 盐类水解及应用(教师版),共11页。试卷主要包含了下列溶液呈碱性的是等内容,欢迎下载使用。