


人教版新课标A必修4第一章 三角函数1.4 三角函数的图象与性质教案设计
展开
这是一份人教版新课标A必修4第一章 三角函数1.4 三角函数的图象与性质教案设计,共13页。
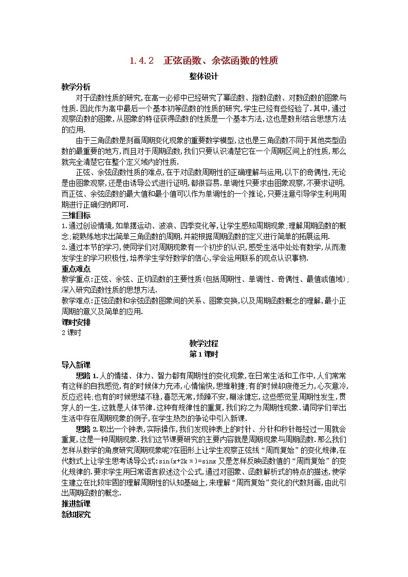
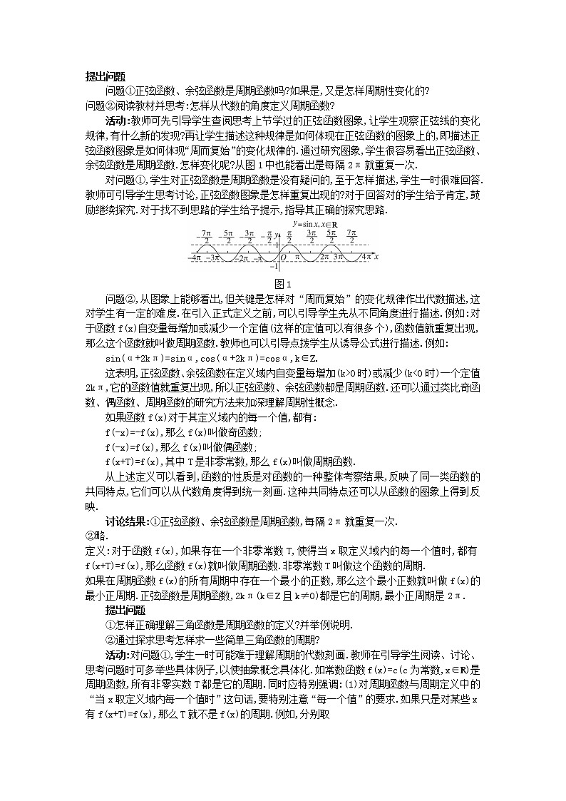
1.4.2 正弦函数、余弦函数的性质整体设计教学分析 对于函数性质的研究,在高一必修中已经研究了幂函数、指数函数、对数函数的图象与性质.因此作为高中最后一个基本初等函数的性质的研究,学生已经有些经验了.其中,通过观察函数的图象,从图象的特征获得函数的性质是一个基本方法,这也是数形结合思想方法的应用. 由于三角函数是刻画周期变化现象的重要数学模型,这也是三角函数不同于其他类型函数的最重要的地方,而且对于周期函数,我们只要认识清楚它在一个周期区间上的性质,那么就完全清楚它在整个定义域内的性质. 正弦、余弦函数性质的难点,在于对函数周期性的正确理解与运用,以下的奇偶性,无论是由图象观察,还是由诱导公式进行证明,都很容易.单调性只要求由图象观察,不要求证明,而正弦、余弦函数的最大值和最小值可以作为单调性的一个推论,只要注意引导学生利用周期进行正确归纳即可.三维目标1.通过创设情境,如单摆运动、波浪、四季变化等,让学生感知周期现象;理解周期函数的概念;能熟练地求出简单三角函数的周期,并能根据周期函数的定义进行简单的拓展运用.2.通过本节的学习,使同学们对周期现象有一个初步的认识,感受生活中处处有数学,从而激发学生的学习积极性,培养学生学好数学的信心,学会运用联系的观点认识事物.重点难点教学重点:正弦、余弦、正切函数的主要性质(包括周期性、单调性、奇偶性、最值或值域);深入研究函数性质的思想方法.教学难点:正弦函数和余弦函数图象间的关系、图象变换,以及周期函数概念的理解,最小正周期的意义及简单的应用.课时安排2课时教学过程第1课时导入新课 思路1.人的情绪、体力、智力都有周期性的变化现象,在日常生活和工作中,人们常常有这样的自我感觉,有的时候体力充沛,心情愉快,思维敏捷;有的时候却疲倦乏力,心灰意冷,反应迟钝;也有的时候思绪不稳,喜怒无常,烦躁不安,糊涂健忘,这些感觉呈周期性发生,贯穿人的一生,这就是人体节律.这种有规律性的重复,我们称之为周期性现象.请同学们举出生活中存在周期现象的例子,在学生热烈的争论中引入新课. 思路2.取出一个钟表,实际操作,我们发现钟表上的时针、分针和秒针每经过一周就会重复,这是一种周期现象.我们这节课要研究的主要内容就是周期现象与周期函数.那么我们怎样从数学的角度研究周期现象呢?在图形上让学生观察正弦线“周而复始”的变化规律,在代数式上让学生思考诱导公式:sin(x+2kπ)=sinx又是怎样反映函数值的“周而复始”的变化规律的.要求学生用日常语言叙述这个公式,通过对图象、函数解析式的特点的描述,使学生建立在比较牢固的理解周期性的认知基础上,来理解“周而复始”变化的代数刻画,由此引出周期函数的概念.推进新课新知探究提出问题 问题①正弦函数、余弦函数是周期函数吗?如果是,又是怎样周期性变化的?问题②阅读教材并思考:怎样从代数的角度定义周期函数? 活动:教师可先引导学生查阅思考上节学过的正弦函数图象,让学生观察正弦线的变化规律,有什么新的发现?再让学生描述这种规律是如何体现在正弦函数的图象上的,即描述正弦函数图象是如何体现“周而复始”的变化规律的.通过研究图象,学生很容易看出正弦函数、余弦函数是周期函数.怎样变化呢?从图1中也能看出是每隔2π就重复一次. 对问题①,学生对正弦函数是周期函数是没有疑问的,至于怎样描述,学生一时很难回答.教师可引导学生思考讨论,正弦函数图象是怎样重复出现的?对于回答对的学生给予肯定,鼓励继续探究.对于找不到思路的学生给予提示,指导其正确的探究思路.图1 问题②,从图象上能够看出,但关键是怎样对“周而复始”的变化规律作出代数描述,这对学生有一定的难度.在引入正式定义之前,可以引导学生先从不同角度进行描述.例如:对于函数f(x)自变量每增加或减少一个定值(这样的定值可以有很多个),函数值就重复出现,那么这个函数就叫做周期函数.教师也可以引导点拨学生从诱导公式进行描述.例如: sin(α+2kπ)=sinα,cos(α+2kπ)=cosα,k∈Z. 这表明,正弦函数、余弦函数在定义域内自变量每增加(k>0时)或减少(k<0时)一个定值2kπ,它的函数值就重复出现,所以正弦函数、余弦函数都是周期函数.还可以通过类比奇函数、偶函数、周期函数的研究方法来加深理解周期性概念. 如果函数f(x)对于其定义域内的每一个值,都有: f(-x)=-f(x),那么f(x)叫做奇函数; f(-x)=f(x),那么f(x)叫做偶函数; f(x+T)=f(x),其中T是非零常数,那么f(x)叫做周期函数. 从上述定义可以看到,函数的性质是对函数的一种整体考察结果,反映了同一类函数的共同特点,它们可以从代数角度得到统一刻画.这种共同特点还可以从函数的图象上得到反映. 讨论结果:①正弦函数、余弦函数是周期函数,每隔2π就重复一次.②略.定义:对于函数f(x),如果存在一个非零常数T,使得当x取定义域内的每一个值时,都有f(x+T)=f(x),那么函数f(x)就叫做周期函数.非零常数T叫做这个函数的周期.如果在周期函数f(x)的所有周期中存在一个最小的正数,那么这个最小正数就叫做f(x)的最小正周期.正弦函数是周期函数,2kπ(k∈Z且k≠0)都是它的周期,最小正周期是2π. 提出问题 ①怎样正确理解三角函数是周期函数的定义?并举例说明. ②通过探求思考怎样求一些简单三角函数的周期? 活动:对问题①,学生一时可能难于理解周期的代数刻画.教师在引导学生阅读、讨论、思考问题时可多举些具体例子,以使抽象概念具体化.如常数函数f(x)=c(c为常数,x∈R)是周期函数,所有非零实数T都是它的周期.同时应特别强调:(1)对周期函数与周期定义中的“当x取定义域内每一个值时”这句话,要特别注意“每一个值”的要求.如果只是对某些x有f(x+T)=f(x),那么T就不是f(x)的周期.例如,分别取 x1=2kπ+(k∈Z),x2=,则由sin(2kπ++)≠sin(2kπ+),sin(+)≠sin,可知不是正弦函数的周期.又如sin(30°+120°)=sin30°,但不是对所有x都有f(x+120°)=f(x),所以120°不是f(x)的周期.(2)从上述定义还可以看到周期函数的周期不唯一,例如2π,4π,6π,8π,……都是它的周期,有无穷多个,即2kπ(k∈Z,k≠0)都是正弦函数的周期.这一点可以从周期函数的图象上得到反映,也可以从代数上给以证明:设T是函数f(x)的周期,那么对于任意的k∈Z,k≠0,kT也是函数f(x)的周期.(3)对于周期函数来说,如果所有的周期中存在着一个最小的正数,就称它为最小正周期.但周期函数不一定存在最小正周期,例如,对于常数函数f(x)=c(c为常数,x∈R),所有非零实数T都是它的周期,由于T可以是任意不为零的常数,而正数集合中没有最小值,即最小正数是不存在的,所以常数函数没有最小正周期.(4)正弦函数中,正周期无穷多,2π是最小的一个,在我们学习的三角函数中,如果不加特别说明,教科书提到的周期,一般都是指最小正周期. 对问题②,教师要指导学生紧扣定义,可先出一些简单的求周期的例子,如:若T是f(x)的周期,那么2T、3T、…呢?怎样求?实际上,由于T是f(x)的周期,那么2T、3T、…也是它的周期.因为f(x+2T)=f(x+T+T)=f(x+T)=f(x).这样学生就会明白,数学中的周期函数,其实就是在独立变量上加上一个确定的周期之后数值重复出现的函数. 讨论结果:①略. ②定义法、公式法和图象法.应用示例思路1例1 求下列函数的周期:(1)y=3cosx,x∈R;(2)y=sin2x,x∈R;(3)y=2sin(-),x∈R. 活动:教师引导学生紧扣定义,一切从定义出发来求.(1)因为3cos(x+2π)=3cosx,根据周期函数的定义可知,原函数的周期为2π.有的学生可能会提出π是不是呢?让学生自己试一试,加深对概念的理解.因为3cos(x+π)=-3cosx≠3cosx,所以π不是周期.(2)教师引导学生观察2x,可把2x看成一个新的变量u,那么cosu的最小正周期是2π,就是说,当u增加到u+2π时,函数cosu的值重复出现,而u+2π=2x+2π=2(x+π),所以当自变量x增加到x+π且必须增加到x+π时函数值重复出现.因为sin2(x+π)=sin(2x+2π),所以由周期函数的定义可知,原函数的周期为π.(3)因为2sin[(x+4π)-]=2sin[(-)+2π]=2sin(-).所以由周期函数的定义可知,原函数的周期为4π.解:(1)周期为2π;(2)周期为π;(3)周期为4π. 点评:通过本例我们看到函数周期的变化仅与自变量的系数有关,关键是让学生认识到,f(x+T)=f(x)中,T是相对于自变量x而言的,让学生总结归纳一下这些函数的周期与解析式中哪些量有关. 一般地,函数y=Asin(ωx+φ)(其中A、ω、φ为常数,A≠0,ω>0,x∈R)的周期为T=.可以按照如下的方法求它的周期:y=Asin(ωx+φ+2π)=Asin[ω(x+)+φ]=Asin(ωx+φ).于是有f(x+)=f(x), 所以其周期为.例如,在第(3)小题,y=2sin(x-),x∈R中,ω=,所以其周期是4π.由上述解法可以看到,思考的基本依据还是y=sinx的周期为2π. 根据这个结论,我们可以由这类函数的解析式直接写出函数的周期.如例3中的第(3)小题:T==4π.这是求简单三角函数周期的最基本方法,即公式法.变式训练1.已知f(x)是周期为5的周期函数,且f(1)=2 007,求f(11).解:因为5是函数f(x)在R上的周期,所以f(11)=f(6+5)=f(6)=f(1+5)=f(1)=2 007.2.已知奇函数f(x)是R上的函数,且f(1)=2,f(x+3)=f(x),求f(8).解:由题意知,3是函数f(x)的周期,且f(-x)=-f(x),所以f(8)=f(2+2×3)=f(2)=f(-1+3)=f(-1)=-f(1)=-2.思路2例1 判断函数f(x)=2sin2x+|cosx|,x∈R的周期性.如果是周期函数,最小正周期是多少? 活动:本例的难度较大,教师可引导学生从定义出发,结合诱导公式,寻求使f(x+T)=f(x)成立的T的值.学生可能会很容易找出4π,2π,这的确是原函数的周期,但是不是最小正周期呢?教师引导学生选其他几个值试试.如果学生很快求出,教师给予表扬鼓励;如果学生做不出,教师点拨学生的探究思路,主要让学生自己讨论解决.解:因为f(x+π)=2sin2(x+π)+|cos(x+π)|=2sin2x+|cosx|=f(x).所以原函数是周期函数,最小正周期是π. 点评:本题能很容易判断是周期函数,但要求的是“最小正周期”,那就要多加小心了.虽然将4π,2π带入公式后也符合要求,但还必须进一步变形,即f(x)中的x以x+π代替后看看函数值变不变.为此需将π, 等都代入试一试.实际上,在f(x)=2sin2x+|cosx|,x∈R中,学生应看到平方与绝对值的作用是一样的,与负号没有关系.因而π肯定是原函数的一个周期.变式训练1.求函数y=2sin(π-x)的周期.解:因为y=2sin(π-x)=-2sin(x-),所以周期T=6π.2.证明正弦、余弦函数的最小正周期是2π.证明:(反证法)先证正弦函数的最小正周期是2π.由于2π是它的一个周期,所以只需证明任意一个小于2π的正数都不是它的周期.假设T是正弦函数的周期,且0<T<2π,那么根据周期函数的定义,当x取定义域内的每一个值时,都有sin(x+T)=sinx.令x=,代入上式,得sin(+T)=sin=1,但sin(+T)=cosT,于是有cosT=1.根据余弦函数的定义,当T∈(0,2π)时,cosT<1.这说明上述cosT=1是不可能的.于是T必须等于2π,即正弦函数的最小正周期是2π.同理可证,余弦函数的最小正周期也是2π.知能训练课本本节练习解答:1.成立.但不能说12°是正弦函数的一个周期,因为此等式不是对x的一切值都成立.例如sin(20°+120°)≠sin20°.点评:理解周期函数概念中“当x取定义域内每一个值时”的“每一个值”的含义.2.(1); (2); (3)2π; (4)6π. 点评:利用周期函数的图象和定义求周期,体会周期与自变量x的系数有关.3.可以先在一个周期的区间上研究函数的其他性质,再利用函数的周期性,将所研究的性质扩展到整个定义域. 点评:了解如何利用函数的周期性来认识周期函数的其他性质.可让学生课堂讨论,然后归纳总结.课堂小结由学生回顾本节所学的数学知识有哪些?〔周期函数的概念,最小正周期的定义,正弦、余弦函数的周期性,y=Asin(ωx+φ)(ω>0)的周期〕.并思考总结本节都用了哪些数学方法?(观察与归纳,特殊到一般,定义法,数形结合,辩证的观点)作业1.课本习题 A组3,B组3.2.预习正弦函数、余弦函数的奇偶性.设计感想1.本节课的设计思想是:在学生的探究活动中突破正弦、余弦函数的周期性这个教学难点.因此一开始要让学生从图形、代数两方面深入探究,不要让开始的探究成为一种摆设.如果学生一开始没有很好的理解,那么,以后有些题就会很难做.通过探究让学生找出周期这个规律性的东西,并明确知识依附于问题而存在,方法为解决问题的需要而产生.将周期性概念的形成过程自然地贯彻到教学活动中去,由此把学生的思维推到更高的广度.2.本节设计的特点是从形到数、由特殊到一般、由易到难,这符合学生的认知规律.让学生在探究中积累知识,发展能力,对形成科学的探究未知世界的严谨作风有着良好的启导.但由于学生知识水平的限制,本节不能扩展太多,建议让学有余力的学生继续探讨函数的周期性的规律及一般三角函数的周期的求法.3.根据本节课的特点可考虑分层推进、照顾全体.对优等生,重在引导他们进行一题多解,多题合一,变式思考的训练,培养他们求同思维、求异思维能力,以及思维的灵活性、深刻性与创造性,鼓励他们独立思考,勇于探索,敢于创新,对正确的要予以肯定,对暴露出来的问题要及时引导、剖析纠正,使课堂学习成为再发现再创造的过程.(设计者:郑吉星)第2课时导入新课 思路1.(类比导入)我们在研究一个函数的性质时,如幂函数、指数函数、对数函数的性质,往往通过它们的图象来研究.先让学生画出正弦函数、余弦函数的图象,从学生画图象、观察图象入手,由此展开正弦函数、余弦函数性质的探究. 思路2.(直接导入)研究函数就是要讨论函数的一些性质,y=sinx,y=cosx是函数,我们当然也要探讨它们的一些性质.本节课,我们就来研究正弦函数、余弦函数最基本的几条性质.请同学们回想一下,一般来说,我们是从哪些方面去研究一个函数的性质的呢(定义域、值域、奇偶性、单调性、最值)?然后逐一进行探究.推进新课新知探究提出问题①回忆并画出正弦曲线和余弦曲线,观察它们的形状及在坐标系中的位置;②观察正弦曲线和余弦曲线,说出正弦函数、余弦函数的定义域各是什么;③观察正弦曲线和余弦曲线,说出正弦函数、余弦函数的值域各是什么;由值域又能得到什么;④观察正弦曲线和余弦曲线,函数值的变化有什么特点?⑤观察正弦曲线和余弦曲线,它们都有哪些对称?(1)(2)图2 活动:先让学生充分思考、讨论后再回答.对回答正确的学生,教师可鼓励他们按自己的思路继续探究,对找不到思考方向的学生,教师可参与到他们中去,并适时的给予点拨、指导.在上一节中,要求学生不仅会画图,还要识图,这也是学生必须熟练掌握的基本功.因此,在研究正弦、余弦函数性质时,教师要引导学生充分挖掘正弦、余弦函数曲线或单位圆中的三角函数线,当然用多媒体课件来研究三角函数性质是最理想的,因为单位圆中的三角函数线更直观地表现了三角函数中的自变量与函数值之间的关系,是研究三角函数性质的好工具.用三角函数线研究三角函数的性质,体现了数形结合的思想方法,有利于我们从整体上把握有关性质.对问题①,学生不一定画准确,教师要求学生尽量画准确,能画出它们的变化趋势.对问题②,学生很容易看出正弦函数、余弦函数的定义域都是实数集R〔或(-∞,+∞)〕.对问题③,学生很容易观察出正弦曲线和余弦曲线上、下都有界,得出正弦函数、余弦函数的值域都是[-1,1].教师要引导学生从代数的角度思考并给出证明.∵正弦线、余弦线的长度小于或等于单位圆的半径的长度,∴|sinx|≤1,|cosx|≤1,即-1≤sinx≤1,-1≤cosx≤1.也就是说,正弦函数、余弦函数的值域都是[-1,1].对于正弦函数y=sinx(x∈R),(1)当且仅当x=+2kπ,k∈Z时,取得最大值1.(2)当且仅当x=-+2kπ,k∈Z时,取得最小值-1.对于余弦函数y=cosx(x∈R),(1)当且仅当x=2kπ,k∈Z时,取得最大值1.(2)当且仅当x=(2k+1)π,k∈Z时,取得最小值-1.对问题④,教师可引导、点拨学生先截取一段来看,选哪一段呢?如图3,通过学生充分讨论后确定,选图象上的[-,](如图4)这段.教师还要强调为什么选这段,而不选[0,2π]的道理,其他类似.图3图4这个变化情况也可从下表中显示出来:x-…0……π…sinx-1↗0↗1↘0↘-1就是说,函数y=sinx,x∈[-,].当x∈[-,]时,曲线逐渐上升,是增函数,sinx的值由-1增大到1;当x∈[,]时,曲线逐渐下降,是减函数,sinx的值由1减小到-1.类似地,同样可得y=cosx,x∈[-π,π]的单调变化情况.教师要适时点拨、引导学生先如何恰当地选取余弦曲线的一段来研究,如图5,为什么选[-π,π],而不是选[0,2π].图5引导学生列出下表:x-π…-…0……πcosx-1↗0↗1↘0↘-1 结合正弦函数、余弦函数的周期性可知: 正弦函数在每一个闭区间[-+2kπ,+2kπ](k∈Z)上都是增函数,其值从-1增大到1;在每一个闭区间[+2kπ,+2kπ](k∈Z)上都是减函数,其值从1减小到-1. 余弦函数在每一个闭区间[(2k-1)π,2kπ](k∈Z)上都是增函数,其值从-1增加到1;在每一个闭区间[2kπ,(2k+1)π](k∈Z)上都是减函数,其值从1减小到-1. 对问题⑤,学生能直观地得出:正弦曲线关于原点O对称,余弦曲线关于y轴对称.在R上,y=sinx为奇函数,y=cosx为偶函数.教师要恰时恰点地引导,怎样用学过的知识方法给予证明? 由诱导公式:∵sin(-x)=-sinx,cos(-x)=cosx, ∴y=sinx为奇函数,y=cosx为偶函数. 至此,一部分学生已经看出来了,在正弦曲线、余弦曲线上还有其他的对称点和对称轴,如正弦曲线还关于直线x=对称,余弦曲线还关于点(,0)对称,等等,这是由它的周期性而来的.教师可就此引导学生进一步探讨,为今后的学习打下伏笔.讨论结果:①略.②定义域为R.③值域为[-1,1],最大值都是1,最小值都是-1.④单调性(略).⑤奇偶性(略). 当我们仔细对比正弦函数、余弦函数性质后,会发现它们有很多共同之处.我们不妨把两个图象中的直角坐标系都去掉,会发现它们其实都是同样形状的曲线,所以它们的定义域相同,都为R,值域也相同,都是[-1,1],最大值都是1,最小值都是-1,只不过由于y轴放置的位置不同,使取得最大(或最小)值的时刻不同;它们的周期相同,最小正周期都是2π;它们的图象都是轴对称图形和中心对称图形,且都是以图象上函数值为零所对应的点为对称中心,以过最值点且垂直于x轴的直线为对称轴.但是由于y轴的位置不同,对称中心及对称轴与x轴交点的横坐标也不同.它们都不具备单调性,但都有单调区间,且都是增、减区间间隔出现,也是由于y轴的位置改变,使增减区间的位置有所不同,也使奇偶性发生了改变.应用示例思路1例1 数有最大值、最小值吗?如果有,请写出取最大值、最小值时的自变量x的集合,并说出最大值、最小值分别是什么.(1)y=cosx+1,x∈R;(2)y=-3sin2x,x∈R. 活动:通过这道例题直接巩固所学的正弦、余弦的性质.容易知道,这两个函数都有最大值、最小值.课堂上可放手让学生自己去探究,教师适时的指导、点拨、纠错,并体会对应取得最大(小)值的自变量为什么会有无穷多个.解:(1)使函数y=cosx+1,x∈R取得最大值的x的集合,就是使函数y=cosx,x∈R取得最大值的x的集合{x|x=2kπ,k∈Z};使函数y=cosx+1,x∈R取得最小值的x的集合,就是使函数y=cosx,x∈R取得最小值的x的集合{x|x=(2k+1)π,k∈Z}.函数y=cosx+1,x∈R的最大值是1+1=2,最小值是-1+1=0.(2)令Z=2x,使函数y=-3sinZ,Z∈R取得最大值的Z的集合是{Z|Z=-+2kπ,k∈Z},由2x=Z=-+2kπ,得x=-+kπ.因此使函数y=-3sin2x,x∈R取得最大值的x的集合是{x|x=-+kπ,k∈Z}.同理,使函数y=-3sin2x,x∈R取得最小值的x的集合是{x|x=+kπ,k∈Z}.函数y=-3sin2x,x∈R的最大值是3,最小值是-3. 点评:以前我们求过最值,本例也是求最值,但对应的自变量x的值却不唯一,这从正弦函数的周期性容易得到解释.求解本例的基本依据是正弦函数、余弦函数的最大(小)值的性质,对于形如y=Asin(ωx+φ)+B的函数,一般通过变量代换(如设Z=ωx+φ化归为y=AsinZ+B的形式),然后进行求解.这种思想对于利用正弦函数、余弦函数的其他性质解决问题时也适用.例2 函数的单调性,比较下列各组数的大小:(1)sin(-)与sin(-);(2)cos()与cos(). 活动:学生很容易回忆起利用指数函数、对数函数的图象与性质进行大小比较,充分利用学生的知识迁移,有利于学生能力的快速提高.本例的两组都是正弦或余弦,只需将角化为同一个单调区间内,然后根据单调性比较大小即可.课堂上教师要让学生自己独立地去操作,教师适时地点拨、纠错,对思考方法不对的学生给予帮助指导.解:(1)因为<<<0,正弦函数y=sinx在区间[,0]上是增函数,所以sin()>sin().(2)cos()=cos=cos,cos()=cos=cos.因为0<<<π,且函数y=cosx,x∈[0,π]是减函数,所以cos>cos,即cos()<cos(). 点评:推进本例时应提醒学生注意,在今后遇到的三角函数值大小比较时,必须将已知角化到同一个单调区间内,其次要注意首先大致地判断一下有没有符号不同的情况,以便快速解题,如本例中,cos>0,cos<0,显然大小立判.例3 函数y=sin(x+),x∈[-2π,2π]的单调递增区间. 活动:可以利用正弦函数的单调性来求所给函数的单调区间.教师要引导学生的思考方向:把x+看成Z,这样问题就转化为求y=sinZ的单调区间问题,而这就简单多了.解:令Z=x+.函数y=sinZ的单调递增区间是[+2kπ,+2kπ].由-+2kπ≤x+≤+2kπ,得+4kπ≤x≤+4kπ,k∈Z.由x∈[-2π,2π]可知,-2π≤+4kπ且+4kπ≤2π,于是≤k≤,由于k∈Z,所以k=0,即≤x≤,而[,][-2π,2π],因此,函数y=sin(+),x∈[-2π,2π]的单调递增区间是[, ]. 点评:本例的求解是转化与化归思想的运用,即利用正弦函数的单调性,将问题转化为一个关于x的不等式问题.然后通过解不等式得到所求的单调区间,要让学生熟悉并灵活运用这一数学思想方法,善于将复杂的问题简单化.思路2例1 求下列函数的定义域:(1)y=;(2)y=. 活动:学生思考操作,教师提醒学生充分利用函数图象,根据实际情况进行适当的指导点拨,纠正出现的一些错误或书写不规范等.解:(1)由1+sinx≠0,得sinx≠-1,即x≠+2kπ(k∈Z).∴原函数的定义域为{x|x≠+2kπ,k∈Z}.(2)由cosx≥0,得+2kπ≤x≤+2kπ(k∈Z).∴原函数的定义域为[+2kπ,+2kπ](k∈Z). 点评:本例实际上是解三角不等式,可根据正弦曲线、余弦曲线直接写出结果.本例分作两步,第一步转化,第二步利用三角函数曲线写出解集.例2 在下列区间中,函数y=sin(x+)的单调增区间是( )A.[,π] B.[0,] C.[-π,0] D.[,] 活动:函数y=sin(x+)是一个复合函数,即y=sin[φ(x)],φ(x)=x+,欲求y=sin(x+)的单调增区间,因φ(x)=x+在实数集上恒递增,故应求使y随φ(x)递增而递增的区间.也可从转化与化归思想的角度考虑,即把x+看成一个整体,其道理是一样的.解:∵φ(x)=x+在实数集上恒递增,又y=sinx在[2kπ-,2kπ+](k∈Z)上是递增的,故令2kπ-≤x+≤2kπ+.∴2kπ-≤x≤2kπ+.∴y=sin(x+)的递增区间是[2kπ-,2kπ+].取k=-1、0、1分别得[,]、[,]、[,],对照选择肢,可知应选B.答案:B 点评:像这类题型,上述解法属常规解法,而运用y=Asin(ωx+φ)的单调增区间的一般结论,由一般到特殊求解,既快又准确,若本题运用对称轴方程求单调区间,则是一种颇具新意的简明而又准确、可靠的方法.当然作为选择题还可利用特殊值、图象变换等手段更快地解出.解题规律:求复合函数单调区间的一般思路是:(1)求定义域;(2)确定复合过程,y=f(t),t=φ(x);(3)根据函数f(t)的单调性确定φ(x)的单调性;(4)写出满足φ(x)的单调性的含有x的式子,并求出x的范围;(5)得到x的范围,与其定义域求交集,即是原函数的单调区间.结论:对于复合函数的单调性,可以直接根据构成函数的单调性来判断.变式训练1.如果函数f(x)=sin(πx+θ)(0<θ<2π)的最小正周期是T,且当x=2时取得最大值,那么( )A.T=2,θ= B.T=1,θ=π C.T=2,θ=π D.T=1,θ=解:T==2,又当x=2时,sin(π·2+θ)=sin(2π+θ)=sinθ,要使上式取得最大值,可取θ=.答案:A2.求函数y=sin(-)的单调递减区间及单调递增区间.解:y=sin(-)=-sin(-).由2kπ-≤-≤2kπ+,可得3kπ≤x≤3kπ+(k∈Z),为单调减区间;由2kπ+≤-≤2kπ+,可得3kπ+≤x≤3kπ+(k∈Z),为单调增区间.所以原函数的单调减区间为[3kπ,3kπ+](k∈Z);原函数的单调增区间为[3kπ+,3kπ+](k∈Z).知能训练课本本节练习解答:1.(1)(2kπ,(2k+1)π),k∈Z;(2)((2k-1)π,2kπ),k∈Z;(3)(-+2kπ,+2kπ),k∈Z;(4)(+2kπ,+2kπ),k∈Z. 点评:只需根据正弦曲线、余弦曲线写出结果,不要求解三角不等式,要注意结果的规范及体会数形结合思想方法的灵活运用.2.(1)不成立.因为余弦函数的最大值是1,而cosx=>1.(2)成立.因为sin2x=0.5,即sinx=±,而正弦函数的值域是[-1,1],±∈[-1,1]. 点评:比较是学习的关键,反例能加深概念的深刻理解.通过本题准确理解正弦、余弦函数的最大值、最小值性质.3.(1)当x∈{x|x=+2kπ,k∈Z}时,函数取得最大值2;当x∈{x|x=+2kπ,k∈Z}时,函数取得最小值-2.(2)当x∈{x|x=6kπ+3π,k∈Z}时,函数取得最大值3;当x∈{x|x=6kπ,k∈Z}时,函数取得最小值1.点评:利用正弦、余弦函数的最大值、最小值性质,结合本节例题巩固正弦、余弦函数的性质,快速写出所给函数的最大值、最小值.4.B 点评:利用数形结合思想认识函数的单调性.这是一道选择题,要求快速准确地选出正确答案.数形结合是实现这一目标的最佳方法.5.(1)sin250°>sin260°;(2)cos>cos;(3)cos515°>cos530°;(4)sin()>sin().点评:解决这类问题的关键是利用诱导公式将它们转化到同一单调区间上研究.6.[kπ+,kπ+],k∈Z.点评:关键是利用转化与化归的思想将问题转化为正弦函数的单调性问题,得到关于x的不等式,通过解不等式求得答案.课堂小结1.由学生回顾归纳并说出本节学习了哪些数学知识,学习了哪些数学思想方法.这节课我们研究了正弦函数、余弦函数的性质.重点是掌握正弦函数的性质,通过对两个函数从定义域、值域、最值、奇偶性、周期性、增减性、对称性等几方面的研究,更加深了我们对这两个函数的理解.同时也巩固了上节课所学的正弦函数,余弦函数的图象的画法.2.进一步熟悉了数形结合的思想方法,转化与化归的思想方法,类比思想的方法及观察、归纳、特殊到一般的辩证统一的观点.作业判断下列函数的奇偶性:(1)f(x)=xsin(π+x);(2)f(x)=.解答:(1)函数的定义域为R,它关于原点对称.∵f(x)=xsin(π+x)=-xsinx,f(-x)=-(-x)sin(-x)=-xsinx=f(x),∴函数为偶函数.(2)函数应满足1-sinx≠0,∴函数的定义域为{x|x∈R且x≠2kπ+,k∈Z}.∵函数的定义域关于原点不对称,∴函数既不是奇函数也不是偶函数.设计感想1.本节是三角函数的重点内容,设计的容量较大,指导思想是让学生在课堂上充分探究、大量活动.作为函数的性质,从初中就开始学习,到高中学习了幂函数、指数、对数函数后有了较深的认识,这是高中所学的最后一个基本初等函数.但由于以前所学的函数不是周期函数,所以理解较为容易,而正弦函数、余弦函数除具有以前所学函数的共性外,又有其特殊性,共性中包含特性,特性又离不开共性,这种普通性与特殊性的关系通过教学应让学生有所领悟.2.在讲完正弦函数性质的基础上,应着重引导学生用类比的方法写出余弦函数的性质,以加深他们对两个函数的区别与联系的认识,并在解题中突出数形结合思想,在训练中降低变化技巧的难度,提高应用图象与性质解题的力度.较好地利用图象解决问题,这也是本节课主要强调的数学思想方法.3.学习三角函数性质后,引导学生对过去所学的知识重新认识,例如sin(α+2π)=sinα这个公式,以前我们只简单地把它看成一个诱导公式,现在我们认识到了,它表明正弦函数的周期性,以提升学生的思维层次.
相关教案
这是一份高中数学北师大版 (2019)必修 第二册第一章 三角函数4 正弦函数和余弦函数的概念及其性质4.2 单位圆与正弦函数、余弦函数的基本性质教案设计,共4页。
这是一份高中数学人教A版 (2019)必修 第一册5.4 三角函数的图象与性质教案,共4页。
这是一份2020-2021学年第一章 三角函数1.4 三角函数的图象与性质教学设计及反思,共5页。教案主要包含了近几年三角函数知识的变动情况,备用习题等内容,欢迎下载使用。