高考化学(2011~2020)真题专项练习 专题47 基本营养物质(教师版)
展开A.淀粉和纤维素均可水解产生葡萄糖
B.油脂的水解反应可用于生产甘油
C.氨基酸是组成蛋白质的基本结构单元
D.淀粉、纤维素和油脂均是天然高分子
【答案】D
【解析】A.淀粉和纤维素都属于多糖,两者水解的最终产物都为葡萄糖,A正确;B.油脂在酸性条件下水解成高级脂肪酸和甘油,在碱性条件下水解成高级脂肪酸盐和甘油,则油脂的水解反应可用于生产甘油,B正确;C.氨基酸中含有氨基和羧基,氨基酸可以通过缩聚反应形成蛋白质,蛋白质水解最终生成氨基酸,故氨基酸是组成蛋白质的基本结构单元,C正确;D.天然高分子的相对分子质量是上万,淀粉和纤维素都是天然高分子,而油脂的相对分子质量还不到1000,故油脂不属于高分子,D错误;答案选D。
2.(2020·浙江高考真题)下列说法不正确的是( )
A.相同条件下等质量的甲烷、汽油、氢气完全燃烧,放出的热量依次增加
B.油脂在碱性条件下水解生成的高级脂肪酸盐是肥皂的主要成分
C.根据纤维在火焰上燃烧产生的气味,可以鉴别蚕丝与棉花
D.淀粉、纤维素、蛋白质都属于高分子化合物
【答案】A
【解析】A.由于等质量的物质燃烧放出的热量主要取决于其含氢量的大小,而甲烷、汽油、氢气中H的百分含量大小顺序为:汽油<甲烷<氢气,故等质量的它们放出热量的多少顺序为:汽油<甲烷<氢气,错误;B.油脂在碱性条件下发生水解反应生成甘油和高级脂肪酸盐,高级脂肪酸盐是肥皂的主要成分,正确;C.蚕丝主要成分是蛋白质,灼烧时有烧焦羽毛的气味,而棉花则属于纤维素,灼烧时则基本没有气味,正确;D.高分子通常是指相对分子质量在几千甚至上万的分子,淀粉、纤维素和蛋白质均属于天然高分子化合物,正确。故答案为:D。
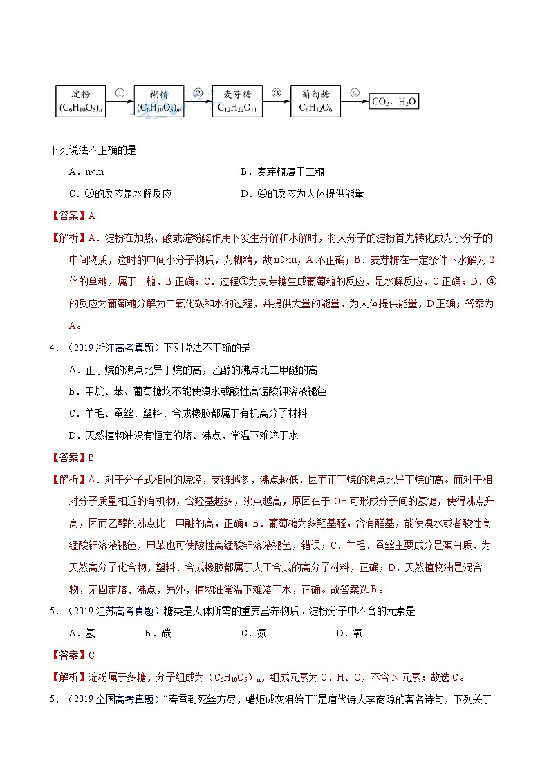
3.(2020·北京高考真题)淀粉在人体内的变化过程如图:
下列说法不正确的是
A.n
【答案】A
【解析】A.淀粉在加热、酸或淀粉酶作用下发生分解和水解时,将大分子的淀粉首先转化成为小分子的中间物质,这时的中间小分子物质,为糊精,故n>m,A不正确;B.麦芽糖在一定条件下水解为2倍的单糖,属于二糖,B正确;C.过程③为麦芽糖生成葡萄糖的反应,是水解反应,C正确;D.④的反应为葡萄糖分解为二氧化碳和水的过程,并提供大量的能量,为人体提供能量,D正确;答案为A。
4.(2019·浙江高考真题)下列说法不正确的是
A.正丁烷的沸点比异丁烷的高,乙醇的沸点比二甲醚的高
B.甲烷、苯、葡萄糖均不能使溴水或酸性高锰酸钾溶液褪色
C.羊毛、蚕丝、塑料、合成橡胶都属于有机高分子材料
D.天然植物油没有恒定的熔、沸点,常温下难溶于水
【答案】B
【解析】A.对于分子式相同的烷烃,支链越多,沸点越低,因而正丁烷的沸点比异丁烷的高。而对于相对分子质量相近的有机物,含羟基越多,沸点越高,原因在于-OH可形成分子间的氢键,使得沸点升高,因而乙醇的沸点比二甲醚的高,正确;B.葡萄糖为多羟基醛,含有醛基,能使溴水或者酸性高锰酸钾溶液褪色,甲苯也可使酸性高锰酸钾溶液褪色,错误;C.羊毛、蚕丝主要成分是蛋白质,为天然高分子化合物,塑料、合成橡胶都属于人工合成的高分子材料,正确;D.天然植物油是混合物,无固定熔、沸点,另外,植物油常温下难溶于水,正确。故答案选B。
5.(2019·江苏高考真题)糖类是人体所需的重要营养物质。淀粉分子中不含的元素是
A.氢B.碳C.氮D.氧
【答案】C
【解析】淀粉属于多糖,分子组成为(C6H10O5)n,组成元素为C、H、O,不含N元素;故选C。
5.(2019·全国高考真题)“春蚕到死丝方尽,蜡炬成灰泪始干”是唐代诗人李商隐的著名诗句,下列关于该诗句中所涉及物质的说法错误的是
A.蚕丝的主要成分是蛋白质
B.蚕丝属于天然高分子材料
C.“蜡炬成灰”过程中发生了氧化反应
D.古代的蜡是高级脂肪酸酯,属于高分子聚合物
【答案】D
【解析】A.蚕丝的主要成分是蛋白质,正确;B.蚕丝的主要成分是蛋白质,蛋白质是天然高分子化合物,正确;C.“蜡炬成灰”指的是蜡烛在空气中与氧气反应,属于氧化反应,正确;D.高级脂肪酸酯不属于高分子聚合物,错误;答案选D。
7.(2018·浙江高考真题)下列说法正确的是
A.油脂、糖类和蛋白质都能发生水解反应
B.油脂皂化反应可用酸作催化剂
C.淀粉溶液中加入硫酸,加热4-5min,再加入少量银氨溶液,加热,有光亮银镜生成
D.福尔马林能使蛋白质发生变性,可用于浸制动物标本
【答案】D
【解析】A.糖类有单糖、双糖和多糖,单糖无法水解,错误;B.油脂的皂化是发生在碱性条件下的水解反应,不是酸性条件,错误;C.在淀粉的水解中,硫酸作为催化剂,银镜反应必须发生在碱性条件下,所以必须要有中和酸性的过程,错误。D.福尔马林能使蛋白质变性,所以可以起到杀菌消毒的作用,用以浸泡动物标本可以防腐烂,项正确;综上所述,本题的正确答案为D。
8.(2018·全国高考真题)下列说法错误的是
A.蔗糖、果糖和麦芽糖均为双糖
B.酶是一类具有高选择催化性能的蛋白质
C.植物油含不饱和脂肪酸酯,能使Br₂/CCl4褪色
D.淀粉和纤维素水解的最终产物均为葡萄糖
【答案】AB
【解析】A、果糖不能再发生水解,属于单糖,A错误;B、酶是活细胞产生的具有催化作用的有机物,其中绝大多数酶是蛋白质,B错误;C、植物油属于油脂,其中含有碳碳不饱和键,因此能使Br2/CCl4溶液褪色,C正确;D、淀粉和纤维素均是多糖,其水解的最终产物均为葡萄糖,D正确。答案选A。
9.(2018·浙江高考真题)下列说法正确的是
A.分馏石油可以得到植物油、柴油、润滑油
B.在酒化酶的作用下葡萄糖水解为乙醇和二氧化碳
C.乙酸、汽油、纤维素均能和氢氧化钠溶液反应
D.在大豆蛋白溶液中,加入硫酸铜溶液,蛋白质会发生变性
【答案】D
【解析】A、石油分馏无法得到植物油,A选项错误;B、在酒化酶的作用下葡萄糖被分解为乙醇和二氧化碳,选项B不正确;C、汽油无法和氢氧化钠溶液反应,选项C不正确;D、向蛋白质溶液中加入重金属盐会使蛋白质变性析出,选项D正确。答案选D。
10.(2017·浙江高考真题)下列说法正确的是
A.向鸡蛋清的溶液中加入浓的硫酸钠溶液或福尔马林,蛋白质的性质发生改变并凝聚
B.将牛油和烧碱溶液混合加热,充分反应后加入热的饱和食盐水,上层析出甘油
C.氨基酸为高分子化合物,种类较多,分子中都含有—COOH和—NH2
D.淀粉、纤维素、麦芽糖在一定条件下可和水作用转化为葡萄糖
【答案】D
【解析】A.向鸡蛋清的溶液中加入浓的硫酸钠溶液发生盐析,加入福尔马林发生变性,蛋白质的性质发生改变并凝聚,A错误;B.将牛油和烧碱溶液混合加热,充分反应后加入热的饱和食盐水,发生盐析,高级脂肪酸钠析出,B错误;C.氨基酸不是高分子化合物,C错误;D.淀粉、纤维素、麦芽糖均是糖类,在一定条件下可和水作用转化为葡萄糖,D正确;答案选D。
11.(2013·广东高考真题)下列说法正确的是
A.糖类化合物都具有相同的官能团B.酯类物质是形成水果香味的主要成分
C.油脂的皂化反应生成脂肪酸和丙醇D.蛋白质的水解产物都含有羧基和羟基
【答案】B
【解析】A.葡萄糖的官能团是羟基和醛基,而果糖的官能团是羟基和羰基,A错误;B.酯类一般都是易挥发、具有芳香气味的物质,B正确;C.油脂在碱性条件下水解生成高级脂肪酸盐和甘油(丙三醇),称之为皂化反应,C错误;D.蛋白质的水解产物是氨基酸,氨基酸的官能团是羧基和氨基,D错误。答案选B。
12.(2013·天津高考真题)以下食品化学知识的叙述不正确的是( )
A.食盐可作调味剂,也可作食品防腐剂
B.新鲜蔬菜做熟后,所含维生素C会有损失
C.纤维素在人体内可水解为葡萄糖,故可做人类的营养物质
D.葡萄糖中的花青素在碱性环境下显蓝色,故可用苏打粉检验假红酒
【答案】C
【解析】A.我们每天吃的菜里都放了食盐来调味,浓度高的食盐水可腌制食品,杀死细胞,防止食品腐败,正确;B.新鲜蔬菜里面含有大量的维生素C,高温煮熟,会破坏维生素C的结构,而使其损失,正确;C.人体内没有纤维素水解酶,不能使在体内水解,错误;D.花青素遇碱变蓝,而Na2CO3溶液由于CO32-的水解而显碱性,假红酒中无花青素,遇苏打就不会变蓝,进而鉴别其真伪,正确;答案选C。
13.(2017·全国高考真题)下列说法错误的是( )
A.糖类化合物也可称为碳水化合物
B.维生素D可促进人体对钙的吸收
C.蛋白质是仅由碳、氢、氧元素组成的物质
D.硒是人体必需的微量元素,但不宜摄入过多
【答案】C
【解析】A.糖类化合物符合通式Cn(H2O)m,故称为碳水化合物,正确;B.维生素D可促进人体对钙的吸收,正确;C.蛋白质的基本组成元素是C、H、O、N四中元素,故仅由碳、氢、氧元素不正确,错误;D.硒是人体必需的微量元素,但不宜摄入过多,正确,故选C。
14.(2009·浙江高考真题)下列说法正确的是 ( )
A.蛋白质、纤维素、蔗糖、PVC、淀粉都是高分子化合物
B.氢键在形成蛋白质二级结构和DNA双螺旋结构中起关键作用
C.使用太阳能热水器、沼气的利用、玉米制乙醇都涉及生物质能的利用
D.石油、煤、天然气、可燃冰、植物油都属于化石燃料
【答案】B
【解析】A.蔗糖不属于高分子化合物,A不正确;B.形成蛋白质二级结构和DNA双螺旋结构中,氢键起关键作用,正确;C.生物质能绿色植物通过叶绿素将太阳能转化为化学能存储在生物质内部的能量,是太阳能以化学能形式存储在生物质中的能量,所以使用太阳能热水器不涉及生物质能的利用,C不正确;D.化石燃料是指煤炭、石油、天然气等这些埋藏在地下不能再生的燃料资源,因此植物油不属于化石燃料,D不正确。答案选B。
15.(2011·福建高考真题)下列关于有机化合物的认识不正确的是
A.油脂在空气中完全燃烧转化为水和二氧化碳
B.蔗糖、麦芽糖的分子式都是C12H22O11,二者互为同分异构体
C.在水溶液里,乙酸分子中的—CH3可以电离出H+
D.在浓硫酸存在下,苯与浓硝酸共热生成硝基苯的反应属于取代反应。
【答案】C
【解析】A、油脂含有C、H、O三种元素,完全燃烧生成水和二氧化碳,正确;B、蔗糖、麦芽糖分子式相同,蔗糖是由1分子葡萄糖和1分子果糖脱水形成的,而麦芽糖是由2分子葡萄糖脱水形成的,结构不同,互为同分异构体,正确;C、在水溶液里,乙酸电离方程式为CH3COOHCH3COO-+H+,发生电离是羧基中的H原子,错误;D、硝基取代苯环上的H原子生成硝基苯,是取代反应,正确;故选C。
16.(2013·全国高考真题)在一定条件下,动植物油脂与醇反应可制备生物柴油,化学方程式如下:
下列叙述错误的是( )
A.生物柴油由可由再生资源制得B.生物柴油是不同酯组成的混合物
C.动植物油脂是高分子化合物D.“地沟油”可用于制备生物柴油
【答案】C
【解析】A、醇属于可再生资源,根据方程式可知,生物柴油由可由再生资源制得,A正确;B、根据生物柴油的分子结构可知,生物柴油是不同酯组成的混合物,B正确;C、动植物油脂虽然相对分子量较大,但不是高分子化合物,C错误;D、“地沟油”主要是动植物油脂,利用上述反应,可用于制备生物柴油,D正确;答案选C。
17.(2016·浙江高考真题)下列说法正确的是
A.棉花和蚕丝的主要成分都是纤维素
B.蛋白质在一定条件发生水解反应生成葡萄糖
C.煤的气化是在高温下煤和水蒸气作用转化为可燃性气体的过程
D.食用植物油的主要成分是不饱和高级脂肪酸甘油酯,属于高分子化合物
【答案】C
【解析】A.棉花主要成分为纤维素,蚕丝主要成分为蛋白质,二者成分不同,错误;B.蛋白质一定条件下发生水解生成氨基酸,得不到葡萄糖,错误;C.煤的气化是指煤与水蒸气高温下反应生成一氧化碳和氢气,一氧化碳和氢气都是可燃性气体,正确;D.油脂相对分子质量较小,不是高分子化合物,错误;故选C。
18.(2010·全国高考真题)下列关于有机物的正确说法是
A.聚乙烯可发生加成反应
B.石油干馏可得到汽油、煤油等
C.淀粉、蛋白质完全水解的产物互为同分异构体
D.乙酸乙酯、油脂与NaOH溶液反应均有醇生成
【答案】D
【解析】A.乙烯加聚反应生成聚乙烯后,双键变单键不能发生加成反应,错误;B.石油分馏可得汽油和煤油属于物理变化过程,干馏是指隔绝空气加强热,属于化学变化,错误;C.淀粉属于糖类,完全水解生成葡萄糖;蛋白质完全水解生成氨基酸;两者的产物不可能是同分异构体,错误;D.乙酸乙酯和油脂都属于酯类,在氢氧化钠溶液反应后均生成醇,前者生成乙醇,后者生成甘油,正确。答案选D。
19.(2016·浙江高考真题)下列说法不正确的是
A.硬脂酸甘油酯属于高级脂肪酸甘油酯,是高分子化合物
B.含淀粉或纤维素的物质可以制造酒精
C.鸡蛋清的溶液中加入硫酸铜溶液,鸡蛋清凝聚,蛋白质变性
D.不同种类的氨基酸能以不同的数目和顺序彼此结合,形成更复杂的多肽化合物
【答案】A
【解析】A.油脂的相对分子质量在10000以下,不是高分子,错误;B.淀粉或纤维素均为多糖,水解生成葡萄糖,葡萄糖发生酒化反应生成乙醇,则含淀粉或纤维素的物质可以制造酒精,正确;C.硫酸铜使蛋白质发生变性,则鸡蛋清凝聚,正确;D.多肽结构复杂,与氨基酸中氨基、羧基的数目与顺序有关,即不同种类的氨基酸能以不同的数目和顺序彼此结合,形成更复杂的多肽化合物,正确;故选A。
20.(2017·浙江高考真题)下列说法正确的是( )
A.油脂、糖类和蛋白质均为高分子化合物
B.植物秸秆的主要成分是纤维素,纤维素在催化剂作用下经水解可得葡萄糖,葡萄糖在酒化酶的作用下能转化为酒精
C.往含硫酸的淀粉水解液中加入银氨溶液,水浴加热后无银镜产生,说明淀粉未水解
D.向鸡蛋清的溶液中加入甲醛溶液,可观察到蛋白质发生凝聚,再加入蒸馏水,振荡后蛋白质又发生溶解
【答案】B
【解析】A.相对分子质量在10000以上的为高分子,多糖、蛋白质均为高分子化合物,错误;B.植物秸秆的主要成分是纤维素,纤维素水解生成葡萄糖,葡萄糖发生酒化反应生成酒精,正确;C.淀粉水解生成葡萄糖,检验葡萄糖应在碱性条件下,没在碱性条件下不能发生银镜反应,错误;D.鸡蛋清的溶液中加入甲醛溶液,发生变性,为不可逆反应,则蛋白质发生凝聚,再加入蒸馏水,振荡后蛋白质不溶解,错误;故选B。
21.(2011·广东高考真题)下列说法正确的是
A.纤维素和淀粉遇碘水均显蓝色
B.蛋白质、乙酸和葡萄糖均属电解质
C.溴乙烷与NaOH乙醇溶液共热生成乙烯[
D.乙酸乙酯和食用植物油均可水解生成乙醇
【答案】C
【解析】A.碘单质遇淀粉变蓝色,纤维素遇碘水不变色,错误;B.蛋白质属于高分子化合物,是混合物,不是电解质,而葡萄糖属于非电解质,只有乙酸才属于电解质,错误;C.溴乙烷与NaOH乙醇溶液共热发生消去反应生成乙烯,正确;D.食用植物油是高级脂肪酸甘油酯,水解生成高级脂肪酸和甘油,错误.
22.(2012·北京高考真题)下列说法正确的是
A.天然植物油常温下一般呈液态,难溶于水,有恒定的熔点、沸点
B.麦芽糖与蔗糖的水解产物均含葡萄糖,故二者均为还原型二糖、
C.若两种二肽互为同分异构体,则二者的水解产物不一致
D.乙醛、氯乙烯和乙二醇均可作为合成聚合物的单体
【答案】D
【解析】A.天然植物油均为高级脂肪酸甘油酯,但多是混甘油酯,没有固定的熔沸点,A错误;B.蔗糖虽能水解得到葡萄糖,但其本身无还原性,B错误;C.两者二肽的结构不同,但其可能水解得到相同的水解产物,比如CH3CH2(NH2)CONHCH2COOH和CH2(NH2)CONHCH(CH3)COOH,均水解得到CH2(NH2)COOH、CH3CH(NH2)COOH,C错误;D.乙醛可以制取聚乙醛等、氯乙烯可以合成聚氯乙烯,乙二醇可以和乙二酸缩聚,D正确;答案选D。
23.(2013·四川高考真题)化学与生活密切相关,下列说法不正确的是
A.二氧化硫可广泛用于食品的漂白
B.葡萄糖可用于补钙药物的合成
C.聚乙烯塑料制品可用于食品的包装
D.次氯酸钠溶液可用于环境的消毒杀菌
【答案】A
【解析】A.二氧化硫有毒,对人体有害,不能用于食品的增白,错误;B.葡萄糖可合成补钙药物如葡萄糖酸钙,正确;C.食品的包装袋用聚乙烯,但不能用聚氯乙烯,聚氯乙烯有毒,正确;D.次氯酸钠有强氧化性,可杀菌,正确;答案选A。
24.(2009·天津高考真题)化学与生活密切相关,下列有关说法正确的是
A.维生素C具有还原性,在人体内起抗氧化作用
B.糖类、蛋白质、油脂属于天然高分子化合物
C.煤经气化和液化两个物理变化过程,可变为清洁能源
D.制作航天服的聚酯纤维和用于光缆通信的光导纤维都是新型无机非金属材料
【答案】A
【解析】A.维生素C具有还原性,易发生氧化反应,在人体内起抗氧化作用,正确;B.糖类中的单糖、二糖不属于高分子化合物,油脂也不属于高分子化合物,错误;C.煤的气化和液化都属于化学变化,错误;D.制作航天服的聚酯纤维属于有机高分子材料,错误;答案选A。
25.(2010·北京高考真题)下列说法正确的是
A.的结构中含有酯基
B.顺-2-丁烯和反-2-丁烯的加氢产物不同
C.1ml葡萄糖可水解生成2ml乳酸(C3H6O3)
D.油脂和蛋白质都是能发生水解反应的高分子化合物
【答案】A
【解析】A、是缩聚反应形成的高分子化合物,含有“-COOC-”,故正确;B、无论哪一个,和氢气反应生成都是正丁烷,错误;C、葡萄糖是单糖,不能再水解,错误;D、油脂不属于高分子化合物,蛋白质属于高分子化合物,错误。答案选A。
26.(2007·广东高考真题)下列说法中正确的是( )
A.石油裂解可以得到氯乙烯
B.油脂水解可得到氨基酸和甘油
C.所有烷烃和蛋白质中都存在碳碳单键
D.淀粉和纤维素的组成都是(C6H10O5)n,水解最终产物都是葡萄糖
【答案】D
【解析】A.石油是多种烃的混合物,石油裂解主要得到乙烯、丙烯、异丁烯等不饱和烃及甲烷、乙烷、丁烷等,不会产生氯乙烯,A错误;B.油脂在酸性条件下水解可得到高级脂肪酸和甘油,在碱性条件下水解得到高级脂肪酸盐和甘油,B错误;C.甲烷分子式是CH4,分子中C原子与4个H原子形成4个C-H键,物质分子中就不含碳碳单键,C错误;D.淀粉和纤维素都是多糖,分子式可表示为(C6H10O5)n,水解最终产物都是葡萄糖,D正确;故合理选项是D。
27.(2011·上海高考真题)某物质的结构简式为,关于该物质的叙述正确的是
A.一定条件下与氢气反应可以生成硬脂酸甘油酯
B.一定条件下与氢气反应可以生成软脂酸甘油酯
C.与氢氧化钠溶液混合加热能得到肥皂的主要成分
D.与其互为同分异构且完全水解后产物相同的油脂有三种
【答案】C
【解析】A.一定条件下与氢气反应可以生成,不生成硬脂酸甘油酯,错误;B.据A分析,也不是成软脂酸甘油酯,错误;C.其在碱性条件下水解得到高级脂肪酸钠,为肥皂的主要成分,正确;D.与其互为同分异构且完全水解后产物相同的油脂有两种,分别为:和两种,错误;答案选C。
28.(2017·全国高考真题)下列说法正确的是( )
A.植物油氢化过程中发生了加成反应B.淀粉和纤维素互为同分异构体
C.环己烷与苯可用酸性KMnO4溶液鉴别D.水可以用来分离溴苯和苯的混合物
【答案】A
【解析】A.植物油中的烃基含有碳碳双键,氢化过程中,碳碳双键与氢气发生加成反应,正确;B.淀粉和纤维素都可以表示为(C6H10O5)n,但n的取值不同,两者不属于同分异构体,错误;C.己烷、苯都不能使酸性KMnO4溶液褪色,所以己烷与苯不能用酸性KMnO4溶液鉴别,错误;D.溴苯和苯互溶,溴苯和苯都难溶于水,所以不能用水分离溴苯和苯的混合物,错误;答案选A。
29.(2015·广东高考真题)化学是你,化学是我,化学深入我们生活,下列说法正确的是
A.木材纤维和土豆淀粉遇碘水均显蓝色
B.食用花生油和鸡蛋清都能发生水解反应
C.包装用材料聚乙烯和聚氯乙烯都属于烃
D.PX项目的主要产品对二甲苯属于饱和烃
【答案】B
【解析】A、木材纤维主要成分是纤维素,遇碘水不变蓝色,A错误;B、花生油属于酯类,可以发生水解反应,鸡蛋主要成分是蛋白质,水解生成氨基酸,B正确;C、聚氯乙烯中有氯原子,不属于烃类,C错误;D、对二甲苯中有苯环,不属于饱和烃,D错误。答案选B。
30.(2016·全国高考真题)化学与生活密切相关,下列有关说法错误的是( )
A.用灼烧的方法可以区分蚕丝和人造纤维
B.食用油反复加热会产生稠环芳香烃等有害物质
C.加热能杀死流感病毒是因为蛋白质受热变性
D.医用消毒酒精中乙醇的浓度为 95%
【答案】D
【解析】A.蚕丝的主要成分是蛋白质,蛋白质在灼烧时会产生烧焦羽毛的气味,人造纤维在灼烧时会蜷缩成一个小球,有浓烈的黑烟,现象不同,可以区别蚕丝和人造纤维,A正确;B.食用油反复高温加热发生化学变化,产生多种有毒、有害甚至是致癌的稠环芳香烃物质,进而会危害人体健康,B正确;C.加热或高温会使蛋白质发生变性,从而失去对家禽的危害作用,故具有杀菌消毒作用,C正确;D.医用消毒酒精通常是用浓度为75%的乙醇溶液,体积分数为95%的酒精溶液渗透性差,会导致病毒表面的蛋白质变性,当病毒退壳后,里边的蛋白质仍然会危害人体健康,D错误;答案选D。
31.(2015·海南高考真题)下列反应不属于取代反应的是( )
A.淀粉水解制葡萄糖B.石油裂解制丙烯
C.乙醇与乙酸反应制乙酸乙酯D.油脂与浓NaOH反应制高级脂肪酸钠
【答案】B
【解析】A、淀粉发生水解反应生成葡萄糖,是取代反应,A不选;B、石油裂解制丙烯,不属于取代反应,B选;C、乙醇与乙酸反应制乙酸乙酯,该反应属于取代反应,C不选;D、油脂与浓NaOH反应制高级脂肪酸钠,该反应属于取代反应,D不选。答案选B。
32.(2011·山东高考真题)下列与有机物结构、性质相关的叙述错误的是
A.乙酸分子中含有羧基,可与NaHCO3溶液反应生成CO2
B.蛋白质和油脂都属于高分子化合物,一定条件下能水解
C.甲烷和氯气反应生成一氯甲烷,苯和硝酸反应生成硝基苯的反应类型相同
D.苯不能使溴的四氯化碳溶液褪色,说明苯分子中没有与乙烯分子中类似的碳碳双键
【答案】B
【解析】A、乙酸属于一元羧酸,酸性强于碳酸的,所以可与NaHCO3溶液反应生成CO2,正确;B、油脂是高级脂肪酸的甘油酯,属于酯类,但不属于高分子化合物,错误;C、甲烷和氯气反应生成一氯甲烷,以及苯和硝酸反应生成硝基苯的反应都属于取代反应,正确;D、只有分子中含有不饱和键(如碳碳双键),则可以与溴的四氯化碳溶液发生加成反应,从而使之褪色,而苯中的化学键是介于单键和双键之间特殊的化学键,正确。答案选B。
33.(2013·福建高考真题)下列关于有机化合物的说法正确的是
A.乙酸和乙酸乙酯可用Na2CO3溶液加以区别
B.戊烷(C5H12)有两种同分异构体
C.乙烯、聚氯乙烯和苯分子均含有碳碳双键
D.糖类、油脂和蛋白质均可发生水解反应
【答案】A
【解析】A、乙酸可以和碳酸钠反应,产生气泡,而乙酸乙酯分层,A正确;B、戊烷有三种同分异构体,B错误;C、聚乙烯中没有双键,苯是一种介于单键和双键间特殊的化学键,C错误;D、糖类分为单糖、二糖、多糖,单糖不能水解,D错误。答案选A。
34.(2012·全国高考真题)下列说法正确的是:
A.医用酒精的浓度通常为95%
B.单质硅是将太阳能转化为电能的常用材料
C.淀粉、纤维素和油脂都属于天然高分子化合物
D.合成纤维和光导纤维都是新型无机非金属材料
【答案】B
【解析】A、医用酒精的浓度通常是75%,此浓度杀菌消毒作用强,错误;B、单质硅可以制太阳能电池板,是将太阳能转化为电能的常用材料,正确;C、淀粉、纤维素都属于天然高分子化合物,油脂不是高分子化合物;错误;D、合成纤维是有机非金属材料,光导纤维是新型无机非金属材料;错误;故选B。
高考化学(2011~2020)真题专项练习 专题25 电解应用(教师版): 这是一份高考化学(2011~2020)真题专项练习 专题25 电解应用(教师版),共18页。
高考化学(2011~2020)真题专项练习 专题24 电解原理(教师版): 这是一份高考化学(2011~2020)真题专项练习 专题24 电解原理(教师版),共15页。试卷主要包含了铅蓄电池的工作原理为,某兴趣小组设计如下微型实验装置等内容,欢迎下载使用。
高考化学(2011~2020)真题专项练习 专题38 盐类水解及应用(教师版): 这是一份高考化学(2011~2020)真题专项练习 专题38 盐类水解及应用(教师版),共11页。试卷主要包含了下列溶液呈碱性的是等内容,欢迎下载使用。

