所属成套资源:高考生物(2011~2020)十年真题专项练习
高考生物(2011~2020)真题专项练习 专题12 现代生物科技专题 (解析版)
展开
这是一份高考生物(2011~2020)真题专项练习 专题12 现代生物科技专题 (解析版),共94页。
专题12 现代生物科技专题
【2020年】
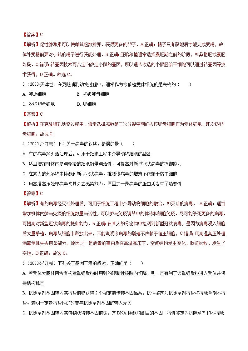
1.(2020·山东卷)两种远缘植物的细胞融合后会导致一方的染色体被排出。若其中一个细胞的染色体在融合前由于某种原因断裂,形成的染色体片段在细胞融合后可能不会被全部排出,未排出的染色体片段可以整合到另一个细胞的染色体上而留存在杂种细胞中。依据该原理,将普通小麦与耐盐性强的中间偃麦草进行体细胞杂交获得了耐盐小麦新品种,过程如下图所示。下列说法错误的是( )
A. 过程①需使用纤维素酶和果胶酶处理细胞
B. 过程②的目的是使中间偃麦草的染色体断裂
C. 过程③中常用灭活的病毒诱导原生质体融合
D. 耐盐小麦的染色体上整合了中间偃麦草的染色体片段
【答案】C
【解析】从图中看出①是去掉植物细胞壁,②是用紫外线诱导染色体变异,③融合形成杂种细胞。过程1是获得植物细胞的原生质体,需要用纤维素酶和果胶酶将细胞壁分解,A正确;根据题干信息“将其中一个细胞的染色体在融合前断裂,形成的染色体片段在细胞融合后可能不会被全部排出,未排出的染色体片段可以整合到另一个细胞的染色体上而留存在杂种细胞中,将普通小麦与耐盐性强的中间偃麦草进行体细胞杂交获得了耐盐小麦新品种,”故过程②通过紫外线照射是使中间偃麦草的染色体断裂,B正确;灭活的病毒诱导是动物细胞融合特有的方法,诱导植物原生质体融合常用物理法、化学法,C错误;实验最终将不抗盐的普通小麦和抗盐的偃麦草整合形成耐盐小麦,说明耐盐小麦染色体上整合了中间偃麦草的染色体片段,D正确。故选C。
2.(2020·山东卷)经遗传改造的小鼠胚胎干细胞注入囊胚,通过胚胎工程的相关技术可以获得具有不同遗传特性的实验小鼠。下列说法错误的是( )
A. 用促性腺激素处理雌鼠可以获得更多的卵子
B. 体外受精前要对小鼠的精子进行获能处理
C. 胚胎移植前要检查胚胎质量并在囊胚或原肠胚阶段移植
D. 遗传改造的小鼠胚胎干细胞可以通过转基因等技术获得
【答案】C
【解析】促性腺激素可以使雌鼠超数排卵,获得更多的卵子,A正确;精子只有获能后才能完成受精,故体外受精前要对小鼠的精子进行获能处理,B正确;胚胎移植通常选择囊胚期之前的阶段,如桑椹胚或囊胚阶段,C错误;转基因技术可以定向改造小鼠的基因,所以遗传改造的小鼠胚胎干细胞可以通过转基因等技术获得,D正确。故选C。
3.(2020·天津卷)在克隆哺乳动物过程中,通常作为核移植受体细胞的是去核的( )
A. 卵原细胞 B. 初级卵母细胞
C. 次级卵母细胞 D. 卵细胞
【答案】C
【解析】在克隆哺乳动物过程中,通常选择减数第二次分裂中期的去核卵母细胞作为受体细胞,即次级卵母细胞。故选C。
4.(2020·浙江卷)下列关于病毒的叙述,错误的是( )
A. 有的病毒经灭活处理后,可用于细胞工程中介导动物细胞的融合
B. 适当增加机体内参与免疫的细胞数量与活性,可提高对新型冠状病毒的抵御能力
C. 在某人的分泌物中检测到新型冠状病毒,推测该病毒的增殖不依赖于宿主细胞
D. 用高温高压处理病毒使其失去感染能力,原因之一是病毒的蛋白质发生了热变性
【答案】C
【解析】有的病毒经灭活处理后,可用于细胞工程中介导动物细胞的融合,如灭活的病毒, A正确;适当增加机体内参与免疫的细胞数量与活性,可以参与免疫调节中的体液和细胞免疫,尽可能杀死更多的病毒,可提高对新型冠状病毒的抵御能力,B正确;在某人的分泌物中检测到新型冠状病毒,是因为病毒浸入细胞后大量繁殖,病毒从细胞中释放出来,不能说明该病毒的增殖不依赖于宿主细胞,C错误;用高温高压处理病毒使其失去感染能力,原因之一是病毒的蛋白质在高温高压下,空间结构发生变化,肽链松散,发生了变性,D正确。故选C。
5.(2020·浙江卷)下列关于基因工程的叙述,正确的是( )
A. 若受体大肠杆菌含有构建重组质粒时用到的限制性核酸内切酶,则一定有利于该重组质粒进入受体并保持结构稳定
B. 抗除草剂基因转入某抗盐植物获得2个稳定遗传转基因品系,抗性鉴定为抗除草剂抗盐和抗除草剂不抗盐。表明一定是抗盐性的改变与抗除草剂基因的转入无关
C. 抗除草剂基因转入某植物获得转基因植株,其DNA检测均含目的基因,抗性鉴定为抗除草剂和不抗除草剂。表明一定是前者表达了抗性蛋白而后者只表达抗性基因RNA
D. 已知不同分子量DNA可分开成不同条带,相同分子量的为一条带。用某种限制性核酸内切酶完全酶切环状质粒后,出现3条带。表明该质粒上一定至少有3个被该酶切开的位置
【答案】D
【解析】基因工程中通常要有多种工具酶、目的基因、载体和宿主细胞等基本要素,并按一定的程序进行操作,包括目的基因的获得、重组DNA的形成、重组DNA导入受体细胞、筛选含有目的基因的受体细胞和目的基因的表达等几个方面。若受体大肠杆菌含有构建重组质粒时用到的限制性核酸内切酶,则该酶会对进入受体的重组质粒进行切割,不利于其保持结构稳定,A错误;抗除草剂基因转入抗盐植物,获得了抗除草剂抗盐品系和抗除草剂不抗盐品系,不抗盐品系的产生可能是转入的抗除草剂基因插入到抗盐基因内,影响其表达造成,B错误;转基因植物中均含抗除草剂基因,但存在抗除草剂和不抗除草剂两种植株,前者表达了抗性蛋白,后者可能抗除草剂基因未转录出mRNA,或转录出的mRNA未能翻译成蛋白质,C错误;某种限制性内切酶完全酶切环状质粒后,出现3条带,即3种不同分子量DNA,因此环状质粒上至少有3个酶切位点,D正确。故选D。
6.(2020·江苏卷)小鼠胚胎干细胞经定向诱导可获得多种功能细胞、制备流程如图所示。下列叙述错误的是( )
A. 为获得更多的囊胚,采用激素注射促进雄鼠产生更多的精子
B. 细胞a和细胞b内含有的核基因不同,所以全能性高低不同
C. 用胰蛋白酶将细胞a的膜白消化后可获得分散的胚胎干细胞
D. 胚胎干细胞和诱导出的各种细胞都需在CO2培养箱中进行培养
【答案】ABC
【解析】为了获得更多的囊胚,可以采用激素促进成熟雌性个体超数排卵,然后将卵细胞从母体内取出,在试管内与人工采集的精子进行体外受精,培育成胚胎,A错误;细胞a和细胞b是由同一个受精卵经过有丝分裂形成的,故核基因相同,B错误;运用细胞培养技术可以从哺乳动物的早期胚胎中获得胚胎干细胞,首先必须用胰蛋白酶处理内细胞团,分解细胞间的胶原蛋白等,使之分散成单个细胞,C错误;动物细胞培养时需要在5% CO2的培养箱中进行培养,以维持培养液的pH,D正确。故选ABC。
7.(2020·课标Ⅰ)为研制抗病毒A的单克隆抗体,某同学以小鼠甲为实验材料设计了以下实验流程。
回答下列问题:
(1)上述实验前必须给小鼠甲注射病毒A,该处理的目的是_________________。
(2)写出以小鼠甲的脾脏为材料制备单细胞悬液的主要实验步骤:_________________。
(3)为了得到能产生抗病毒A的单克隆抗体的杂交瘤细胞,需要进行筛选。图中筛选1所采用的培养基属于_________________,使用该培养基进行细胞培养的结果是_________________。图中筛选2含多次筛选,筛选所依据的基本原理是_________________。
(4)若要使能产生抗病毒A的单克隆抗体的杂交瘤细胞大量增殖,可采用的方法有________________(答出2点即可)。
【答案】 (1). 诱导小鼠甲产生能够分泌抗病毒A抗体的B淋巴细胞 (2). 取小鼠甲脾脏剪碎,用胰蛋白酶处理使其分散成单个细胞,加入培养液制成单细胞悬液 (3). 选择培养基 (4). 只有杂交瘤细胞能够生存 (5). 抗原与抗体的反应具有特异性 (6). 将杂交瘤细胞注射到小鼠腹腔内增殖;将杂交瘤细胞在体外培养
【解析】由图可知,筛选1指用选择培养基筛选出杂交瘤细胞,筛选2指进行克隆化培养和专一抗体检测,筛选出能产生特定抗体的杂交瘤细胞。
(1)实验前给小鼠甲注射病毒A,是为了诱导小鼠甲产生能够分泌抗病毒A抗体的B淋巴细胞。
(2)取小鼠的脾脏,剪碎组织,用胰蛋白酶处理获得单个细胞,加入培养液可以制成单细胞悬液。
(3)图中筛选1需要用到选择培养基,只有杂交瘤细胞可以存活。筛选2是为了获得能产生特定抗体的杂交瘤细胞,该过程要用到抗原抗体杂交,故筛选所依据的原理是抗原-抗体反应具有特异性。
(4)获得能产生抗病毒A的单克隆抗体的杂交瘤细胞后,可以在体外培养液中进行培养,或在小鼠的腹腔中进行培养,使杂交瘤细胞大量增殖。
8.(2020·课标Ⅱ)植树造林、“无废弃物农业”、污水净化是建设美丽中国的重要措施。回答下列有关生态工程的问题:
(1)在植树造林时,一般认为,全部种植一种植物的做法是不可取的。因为与混合种植方式所构建的生态系统相比,按照种植一种植物方式所构建的生态系统,其抵抗力稳定性___________。抵抗力稳定性的含义是___________。
(2)“无废弃物农业”是我国利用生态工程的原理进行农业生产的一种模式,其做法是收集有机物质。包括人畜粪便、枯枝落叶等,采用堆肥和沤肥等多种方式,把它们转变为有机肥料,再施用到农田中。施用有机肥料的优点是________________(答出3点即可)。在有机肥料的形成过程中,微生物起到了重要作用,这些微生物属于生态系统组分中的________。
(3)在污水净化过程中,除发挥污水处理厂的作用外,若要利用生物来回收污水中的铜、镉等金属元素,请提供一个方案:_______________。
【答案】 (1). 低 (2). 生态系统抵抗外界干扰并使自身的结构与功能保持原状或不受损害的能力
(3) . 改善了土壤结构;培育了土壤微生物;实现了土壤养分的循环利用 (4). 分解者
(5). 种植能吸收这些金属元素的水生植物,再从植物中回收金属
【解析】
(1)生态系统的抵抗力稳定性取决于生态系统中物种组成的复杂程度,种植一种植物,生态系统的生物种类过少,抵抗力稳定性较低;所谓抵抗力稳定性是指生态系统抵抗外界干扰并使自身的结构与功能保持原状或不受损害的能力。
(2)由于有机肥料中有机物较多,故施用有机肥料可以改善土壤结构、培育土壤微生物、实现了土壤养分的循环利用。分解人畜粪便、枯枝败叶中的有机物质的微生物属于分解者。
(3)利用生物来回收污水中的金属元素,可以通过种植能吸收这些金属元素的水生植物,再从植物中回收金属。
9.(2020·新课标Ⅲ)W是一种具有特定功能的人体蛋白质。某研究小组拟仿照制备乳腺生物反应器的研究思路,制备一种膀胱生物反应器来获得W,基本过程如图所示。
(1)步骤①中需要使用的工具酶有________________。步骤②和③所代表的操作分别是________________和________________。步骤④称为________________。
(2)与乳腺生物反应器相比,用膀胱生物反应器生产W的优势在于不受转基因动物的______________(答出2点即可)的限制。
(3)一般来说,在同一动物个体中,乳腺上皮细胞与膀胱上皮细胞的细胞核中染色体DNA所含的遗传信息________________(填相同或不同),原因是_________。
(4)从上述流程可知,制备生物反应器涉及胚胎工程,胚胎工程中所用到的主要技术有_____________(答出2点即可)。
【答案】 (1). 限制性核酸内切酶、DNA连接酶 (2). 显微注射 (3). 体外培养 (4). 胚胎移植 (5). 性别、年龄 (6). 相同 (7). 两种上皮细胞都是体细胞,且来源于同一个受精卵 (8). 体外受精、胚胎移植
【解析】(1)由分析可知,步骤①为构建基因表达载体,需使用同种限制酶切割目的基因和运载体,再由DNA连接酶连接粘性末端,形成重组表达载体;步骤②为显微注射;步骤③为体外培养;步骤④为胚胎移植。
(2)与乳腺生物反应器相比,用膀胱生物反应器生产W,可从动物一出生就收集产物,不受动物的性别和年龄的限制。
(3)在同一动物个体中,乳腺上皮细胞与膀胱上皮细胞是由同一个受精卵有丝分裂产生的体细胞,其细胞核中染色体DNA所含的遗传信息相同。
(4)由分析可知,步骤③为体外培养,步骤④为胚胎移植,均属于胚胎工程。
10.(2020·天津卷)Ⅰ型糖尿病是因免疫系统将自身胰岛素作为抗原识别而引起的自身免疫病。小肠黏膜长期少量吸收胰岛素抗原,能诱导免疫系统识别该抗原后应答减弱,从而缓解症状。科研人员利用Ⅰ型糖尿病模型小鼠进行动物实验,使乳酸菌在小鼠肠道内持续产生人胰岛素抗原,为此构建重组表达载体,技术路线如下。
据图回答:
(1)为使人胰岛素在乳酸菌中高效表达,需改造其编码序列。下图是改造前后人胰岛素B链编码序列的起始30个核苷酸序列。据图分析,转录形成的mRNA中,该段序列所对应的片段内存在碱基替换的密码子数有________个。
(2)在人胰岛素A、B肽链编码序列间引入一段短肽编码序列,确保等比例表达A、B肽链。下列有关分析正确的是________。
A.引入短肽编码序列不能含终止子序列
B.引入短肽编码序列不能含终止密码子编码序列
C.引入短肽不能改变A链氨基酸序列
D.引入短肽不能改变原人胰岛素抗原性
(3)在重组表达载体中,SacⅠ和XbaⅠ限制酶仅有图示的酶切位点。用这两种酶充分酶切重组表达载体,可形成________种DNA片段。
(4)检测转化的乳酸菌发现,信号肽-重组人胰岛素分布在细胞壁上。由此推测,信号肽的合成和运输所经历的细胞结构依次是________________________________。
(5)用转化的乳酸菌饲喂Ⅰ型糖尿病模型小鼠一段时间后,小鼠体内出现人胰岛素抗原,能够特异性识别它的免疫细胞有________。
A.B细胞 B.T细胞 C.吞噬细胞 D.浆细胞
【答案】 (1). 6 (2). ABCD (3). 3 (4). 核糖体、细胞质基质、细胞膜、细胞壁 (5). AB
【解析】本题以自身免疫病和Ⅰ型糖尿病为背景,考查了基因工程的相关知识,乳酸菌是原核细菌,要表达人体的人胰岛素抗原,必须通过基因工程技术才能实现。图示中将人胰岛素编码序列进行了改造,再与一小段短肽编码序列结合形成重组人胰岛素编码序列,进而构成重组表达载体。
(1)从图示可知,改造前后人胰岛素B链编码序列的起始30个核苷酸序列有7个核苷酸发生了替换,则其转录形成的mRNA中,也会有7个核苷酸发生改变,一个密码子由mRNA上三个连续的碱基组成,由此可知,该段序列所对应的片段内存在碱基替换的密码子数有6个。
(2)要确保等比例表达A、B肽链,则需A、B肽链一起合成,即启动子和终止子在人胰岛素A、B链编码序列两端,在其中间加入一段短肽编码序列后,序列中间不能出现终止子,所转录得到的mRNA中间也不能出现终止密码子,同时不能改变肽链的氨基酸序列和它的功能,综上,答案选ABCD。
(3)在重组表达载体中,SacⅠ和XbaⅠ限制酶切位点分别有2个和1个,当将重组表达载体用SacⅠ和XbaⅠ限制酶充分酶切后,会形成3个缺口,得到3种不同的DNA片段。
(4)乳酸菌属于原核细胞,其细胞壁上的信号肽在核糖体上合成后,到细胞质基质中加工,再将其运输到细胞膜上,进而转移到细胞壁。
(5)人胰岛素抗原能引起小鼠的特异性免疫,在特异性免疫过程中,B细胞和T细胞能特异性识别抗原,而吞噬细胞能识别抗原,但不是特异性识别,浆细胞不能识别抗原。
11.(2020·浙江卷)回答下列(一)、(二)小题:
(一)回答与柑橘加工与再利用有关的问题:
(1)柑橘果实经挤压获得果汁后,需用果胶酶处理,主要目的是提高果汁的__________。为确定果胶酶的处理效果,对分别加入不同浓度果胶酶的果汁样品,可采用3种方法进行实验:①取各处理样品,添加相同体积的__________,沉淀生成量较少的处理效果好。②对不同处理进行离心,用比色计对上清液进行测定,OD值__________的处理效果好。③对不同处理进行__________,记录相同体积果汁通过的时间,时间较短的处理效果好。
(2)加工后的柑橘残渣含有抑菌作用的香精油及较多的果胶等。为筛选生长不被香精油抑制且能高效利用果胶的细菌,从腐烂残渣中分离得到若干菌株,分别用无菌水配制成__________,再均匀涂布在LB固体培养基上。配制适宜浓度的香精油,浸润大小适宜并已__________的圆形滤纸片若干,再贴在上述培养基上。培养一段时间后,测量滤纸片周围抑制菌体生长形成的透明圈的直径大小。从直径__________的菌株中取菌接种到含有适量果胶的液体培养基试管中培养,若有果胶酶产生,摇晃试管并观察,与接种前相比,液体培养基的__________下降。
(二)回答与基因工程和植物克隆有关的问题:
(1)天然农杆菌的Ti质粒上存在着一段DNA片段(T-DNA),该片段可转移并整合到植物细胞染色体上。为便于转基因植物在组织培养阶段的筛选,设计重组Ti质粒时,应考虑T-DNA中要有可表达的目的基因,还需要有可表达的__________。
(2)结合植物克隆技术进行转基因实验,为获得转基因植株,农杆菌侵染的宿主一般要选用具有优良性状、较高的遗传稳定性、__________及易被农杆菌侵染等特点的植物材料。若植物材料对农杆菌不敏感,则可用__________的转基因方法。
(3)利用带侧芽的茎段获得丛状苗的过程与利用茎段诱导产生愈伤组织再获得丛状苗的过程相比,前者总培养时间__________,且不经历__________过程,因而其遗传性状稳定,是大多数植物快速繁殖的常用方法。
(4)与发芽培养基相比,配制转基因丛状苗生根培养基时,可根据实际情况适当添加__________,促进丛状苗基部细胞分裂形成愈伤组织并进一步分化形成__________,最终形成根。还可通过改变MS培养基促进生根,如_____(A.提高蔗糖浓度B.降低培养基浓度C.提高大量元素浓度D.不添加琼脂)。
【答案】(一)(1). 澄清度 95%乙醇 较小 抽滤 (2). 细菌悬液 灭菌 较小 粘性 (二)(1). 抗性基因 (2). 全能性表达充分 显微注射 (3). 短 脱分化 (4). 生长素 根的分生组织 B
【解析】(一)(1)由于植物细胞壁和植物细胞间果胶的存在时,果汁的澄清度受到一定的影响,因此可以加入果胶酶使果胶降解为可溶性的半乳糖醛酸,提高果汁的澄清度。判断果胶酶的处理效果,可采用三种方法,①看果胶的剩余量,果胶不溶于乙醇,加入95%的乙醇,沉淀量少的即果胶的剩余量少,处理效果好,②进行离心处理,取上清液测OD值,OD值越小,说明降解越充分,果胶酶的处理效果越好,③对不同处理进行抽滤,记录相同体积果汁的通过时间,固形物含量越少,时间越短,处理效果越好。
(2)为筛选不被香精油抑制且能高效利用果胶的细菌,需从腐烂残渣中分离菌株,用无菌水配制成细菌悬液,再涂布在LB固体培养基上待筛选。由于目标是筛选不被香精油抑制的细菌,因此还需准备香精油,并将其制作成滤纸片贴在培养基上,香精油需灭菌处理。观察滤纸片周围的抑菌圈,直径越小说明该菌株越不易被香精油抑制,因而成为初步待选的菌株。再进一步接种到含果胶的液体培养基中培养,果胶使植物细胞粘连,若果胶被降解,则液体培养基的粘性下降。
(二)(1)设计重组质粒时,除了要含有可表达的目的基因,还需要有可表达的抗性基因(如抗生素抗性基因),在添加抗生素的培养基上,含重组质粒的宿主细胞能够生长,因而被筛选出来。
(2)转基因实验要求宿主细胞性状优良、遗传稳定性较高、全能性(细胞发育成个体的潜能)较高及易被农杆菌侵染等特点。若植物材料对农杆菌不敏感,可采用显微注射的方法。
(3)利用带侧芽的茎段获得丛状苗的过程,比利用茎段诱导产生愈伤组织获得丛状苗的过程时间更短,因为不需要经历脱分化的过程,而且遗传性状稳定。植物器官的分化需要一定的营养物质及适宜的激素配比,配制丛状苗生根培养基需根据实际情况添加生长素,促进基部细胞形成愈伤组织,并进一步分化形成根的分生组织,最终形成根。比较发芽培养基和生根培养基可知MS培养基的浓度下降,因此可降低培养基的浓度促进生根。故选B。
12.(2020·江苏卷)新型冠状病毒可通过表面的刺突蛋白(S蛋白)与人呼吸道粘膜上皮细胞的ACE2受体结合,侵入人体,引起肺炎。图1为病毒侵入后,人体内发生的部分免疫反应示意图。单克隆抗体可阻断病毒的粘附或入侵,故抗体药物的研发已成为治疗新冠肺炎的研究热点之一。图2为筛选、制备抗S蛋白单克隆抗体的示意图。请据图回答下列问题:
(1)图1中人体内抗原递呈细胞吞噬病毒,并将病毒的抗原暴露在细胞表面,被__________细胞表面的受体识别后激活该细胞。
(2)B细胞识别入侵的病毒后,在淋巴因子作用下,经过细胞的__________,形成__________细胞。
(3)为判断疑似患者是否为新型冠状病毒感染者,采集鼻咽拭子主要用于病原学检查,检测病毒的__________;采集血液样本主要用于血清学检查,检测__________。
(4)据图2所示,研制抗S蛋白单克隆抗体,需先注射__________免疫小鼠以激活小鼠的免疫细胞,再提取激活的B细胞与骨髓瘤细胞融合,用HAT培养基筛选获得__________细胞。因为同一种抗原可能激活__________细胞,还需继续筛选才能获得分泌单克隆抗体的细胞株。
【答案】 (1). T (2). 增殖、分化 浆细胞和记忆 (3). 核酸 抗新型冠状病毒抗体
(4). 刺突蛋白(或S蛋白) 杂交瘤 多种B
【解析】本题以新冠病毒为载体考查体液免疫、核酸检测和单克隆抗体的有关知识。
(1)据题图1可知,人体内抗原递呈细胞吞噬新冠病毒,并将新冠病毒的抗原暴露,呈递给T细胞,被T细胞表面的受体识别后激活T细胞;
(2)激活的T细胞释放淋巴因子,并将抗原呈递给B细胞,B细胞识别入侵的病毒后,迅速增殖分化成浆细胞和记忆细胞;
(3)临床上为判断疑似患者是否为新型冠状病毒感染者,采集鼻咽拭子主要用于病原学检查,检测疑似患者的呼吸道是否有新冠病毒的核酸,采集血液样本主要用于血清学检查,检测血清中是否产生抗新型冠状病毒的抗体;
(4)据题中图2所示,结合单克隆抗体制备方法,要研制抗刺突蛋白单克隆抗体,需先注射新冠病毒的刺突蛋白(或S蛋白),以激活小鼠的免疫细胞,再提取激活的B细胞与骨髓瘤细胞融合,获得融合的、未融合的细胞,用HAT筛选培养基培养,未融合的B细胞不能长期生存而死亡,未融合的骨髓瘤细胞不能合成DNA而死亡,只有杂交瘤细胞能成活;由于同一种抗原可能激活多种B细胞,筛选出的融合的骨髓瘤细胞就可能分泌多种抗体,还需继续筛选才能获得分泌单克隆抗体的细胞。
【2019年】
1.(2019北京卷·4)甲、乙是严重危害某二倍体观赏植物的病害。研究者先分别获得抗甲、乙的转基因植株。再将二者杂交后得到F1,结合单倍体育种技术,培育出同时抗甲、乙的植物新品种,以下对相关操作及结果的叙述,错误的是
A.将含有目的基因和标记基因的载体导入受体细胞
B.通过接种病原体对转基因的植株进行抗病性鉴定
C.调整培养基中植物激素比例获得F1花粉再生植株
D.经花粉离体培养获得的若干再生植株均为二倍体
【答案】D
【解析】要获得转基因的抗甲或抗乙植株,需要构建基因表达载体(含目的基因、标记基因、启动子、终止子、复制原点),再把基因表达载体导入受体细胞中,A正确;对转基因植株进行检测时,可以通过抗病接种实验进行个体水平的检测,B正确;对F1的花粉进行组织培养时,需要经过脱分化和再分化过程,其中生长素/细胞分裂素比例高时利于根的分化,比例低时利于芽的分化,C正确;经花粉离体培养获得的植株是单倍体,D错误。因此,本题答案选D。
2.(2019江苏卷·16)下列生物技术操作对遗传物质的改造,不会遗传给子代的是
A.将胰岛素基因表达质粒转入大肠杆菌,筛选获得基因工程菌
B.将花青素代谢基因导入植物体细胞,经组培获得花色变异植株
C.将肠乳糖酶基因导入奶牛受精卵,培育出产低乳糖牛乳的奶牛
D.将腺苷酸脱氨酶基因转入淋巴细胞后回输患者,进行基因治疗
【答案】D
【解析】将含胰岛素基因表达载体的重组质粒转入大肠杆菌获得的转基因菌,可以通过二分裂将胰岛素基因传给后代,A不符合题意;将花青素代谢基因导入植物体细胞,再经植物组织培养获得的植株所有细胞均含有花青素代谢基因,花青素代谢基因会随该植物传给后代,B不符合题意;将肠乳糖酶基因导入奶牛受精卵,培育出产低乳糖牛乳的奶牛所有细胞均含有肠乳糖酶基因,可以遗传给后代,C不符合题意;该患者进行基因治疗时,只有淋巴细胞含有该腺苷酸脱氨酶基因,性原细胞不含该基因,故不能遗传给后代,D符合题意。
3.(2019江苏卷·23)下图为杂交瘤细胞制备示意图。骨髓瘤细胞由于缺乏次黄嘌呤磷酸核糖转移酶(HGPRT-),在HAT筛选培养液中不能正常合成DNA,无法生长。下列叙述正确的是
A.可用灭活的仙台病毒诱导细胞融合
B.两两融合的细胞都能在HAT培养液中生长
C.杂交瘤细胞需进一步筛选才能用于生产
D.细胞膜的流动性是细胞融合的基础
【答案】ACD
【解析】诱导动物细胞融合的方法有电激、聚乙二醇、灭活的病毒(如灭活的仙台病毒)等,A正确;两两融合的细胞包括免疫B细胞与免疫B细胞融合的具有同种核的细胞、骨髓瘤细胞与骨髓瘤细胞融合的具有同种核的细胞、免疫B细胞与骨髓瘤细胞融合的杂交瘤细胞,骨髓瘤细胞虽然能无限增殖,但缺乏次黄嘌呤磷酸核糖转移酶,免疫B细胞虽然有次黄嘌呤磷酸核糖转移酶,但不具有无限增殖的本领,所以在HAT筛选培养液中,两两融合的具有同种核的细胞都无法生长,只有杂交瘤细胞才能生长,B错误;因每个免疫B细胞只分泌一种特异性抗体,因此在HAT筛选培养液中筛选出来的众多的杂交瘤细胞所分泌的抗体,不一定都是人类所需要的,还需要进一步把能分泌人类所需要抗体的杂交瘤细胞筛选出来,C正确;动物细胞融合是以细胞膜的流动性为基础的,D正确。
4.(2019天津市七校联考)利用基因工程技术生产羧酸酯酶(CarE)制剂,用于降解某种农药的残留,基本流程如图。下列叙述正确的是
A.过程①的反应体系中需要加入逆转录酶和核糖核苷酸
B.过程②需使用限制酶和DNA聚合酶,是基因工程的核心步骤
C.过程③需要使用NaCL溶液制备感受态的大肠杆菌细胞
D.过程可利用DNA分子杂交技术鉴定CarE基因是否成功导入受体细胞
【答案】D
【解析】过程①表示通过反转录法合成目的基因,该过程需要逆转录酶和脱氧核糖核苷酸,A错误;过程②需使用限制酶和DNA连接酶构建基因表达载体,是基因工程的核心步骤,B错误;过程③常用Ca2+处理大肠杆菌使其成为易于吸收DNA的感受态细胞,C错误;过程④可利用DNA分子杂交技术鉴定CarE基因是否成功导入了受体细胞,D正确。
5.(2019上海二模)下图为植物体细胞杂交过程示意图。在利用植物细胞A和B培育成为杂种植株过程中,运用的技术有
A.干细胞技术和细胞融合技术
B.细胞融合技术和植物组织培养技术
C.细胞融合技术和细胞核移植技术
D.干细胞技术和植物组织培养技术
【答案】B
【解析】该图为植物体细胞杂交过程示意图,过程①②③是植物细胞杂交过程,运用了细胞融合技术,体现了细胞膜具有一定的流动性;④⑤是植物组织培养过程,培育成杂种植株,体现了植物细胞的全能性,故选B。
6.(2019全国卷Ⅰ·38)
基因工程中可以通过PCR技术扩增目的基因。回答下列问题。
(1)基因工程中所用的目的基因可以人工合成,也可以从基因文库中获得。基因文库包括________和________。
(2)生物体细胞内的DNA复制开始时,解开DNA双链的酶是________。在体外利用PCR技术扩增目的基因时,使反应体系中的模板DNA解链为单链的条件是________。上述两个解链过程的共同点是破坏了DNA双链分子中的________。
(3)目前在PCR反应中使用Taq酶而不使用大肠杆菌DNA聚合酶的主要原因是________。
【答案】(1)基因组文库 cDNA文库
(2)解旋酶 加热至90~95 ℃ 氢键
(3)Taq酶热稳定性高,而大肠杆菌DNA聚合酶在高温下会失活
【解析】
(1)基因文库包括基因组文库和部分基因文库(CDNA文库),前者包括一种生物的全部基因,后者只包括一种生物的部分基因。
(2)体内进行DNA复制时,需要解旋酶和DNA聚合酶,解旋酶可以打开双链之间的氢键, DNA聚合酶可以催化磷酸二酯键的形成。在体外进行PCR扩增时,利用高温变性即加热至90-95℃,破坏双链之间的氢键,使DNA成为单链。解旋酶和高温处理都破坏了DNA双链中碱基对之间的氢键。
(3)由于在PCR过程中,需要不断的改变温度,该过程中涉及较高温度处理变性,大肠杆菌细胞内的DNA聚合酶在高温处理下会变性失活,因此PCR过程中需要用耐高温的Taq DNA聚合酶催化。
7.(2019全国卷II·38)植物组织培养技术在科学研究和生产实践中得到了广泛的应用。回答下列问题。
(1)植物微型繁殖是植物繁殖的一种途径。与常规的种子繁殖方法相比,这种微型繁殖技术的特点有______________________(答出2点即可)。
(2)通过组织培养技术,可把植物组织细胞培养成胚状体,再通过人工种皮(人工薄膜)包装得到人工种子(如图所示),这种人工种子在适宜条件下可萌发生长。人工种皮具备透气性的作用是_______________________________。人工胚乳能够为胚状体生长提供所需的物质,因此应含有植物激素、___________和___________等几类物质
(3)用脱毒苗进行繁殖,可以减少作物感染病毒。为了获得脱毒苗,可以选取植物的___________进行组织培养。
(4)植物组织培养技术可与基因工程技术相结合获得转基因植株。将含有目的基因的细胞培养成一个完整植株的基本程序是_________________________________________________(用流程图表示)。
【答案】(1)能保持植物原有的遗传特性,繁殖速度快
(2)有利于胚状体进行呼吸作用 矿质元素 糖
(3)茎尖
(4)含目的基因的细胞愈伤组织小植株
【解析】
(1)植物微型繁殖是指用于快速繁殖优良品种的植物组织培养技术,与常规的种子繁殖方法相比,这种微型繁殖技术的特点有:保持优良品种的遗传特性;高效快速地实现种苗的大量繁殖。
(2)人工种子的胚状体在进行细胞呼吸时,需要从外界环境吸收O2,并将产生的CO2释放到外界环境中,因此人工种皮具备透气性的作用是:有利于胚状体进行呼吸作用,以保持胚状体的活力。人工胚乳的作用是为胚状体的发育提供营养,因此应含有植物激素、矿质元素、糖等物质。
(3)植物分生区附近(如茎尖)的病毒极少,甚至无病毒,因此为了获得脱毒苗,可以选取植物的茎尖进行组织培养。
(4)将含有目的基因的植物细胞培养为一个完整的转基因植物,需借助植物组织培养技术才能实现,其基本程序是:。
8.(2019全国卷III·38)培养胡萝卜根组织可获得试管苗,获得试管苗的过程如图所示。
回答下列问题。
(1)利用胡萝卜根段进行组织培养可以形成试管苗。用分化的植物细胞可以培养成完整的植株,这是因为植物细胞具有__________。
(2)步骤③切取的组织块中要带有形成层,原因是____________。
(3)从步骤⑤到步骤⑥需要更换新的培养基,其原因是____________。在新的培养基上愈伤组织通过细胞的____________过程,最终可形成试管苗。
(4)步骤⑥要进行照光培养,其作用是____________。
(5)经组织培养得到的植株,一般可保持原品种的__________,这种繁殖方式属于____________繁殖。
【答案】(1)全能性(或答:形成完整植株所需的全部基因)
(2)形成层容易诱导形成愈伤组织
(3)诱导愈伤组织形成和诱导愈伤组织分化形成试管苗所需的生长素和细胞分裂素的比例不同 分化(或答:再分化)
(4)诱导叶绿素的形成,使试管苗能够进行光合作用
(5)遗传特性 无性
【解析】
(1)根据题意分析,用胡萝卜的组织细胞可以培育成完整的植株,其原理是植物细胞的全能性。
(2)形成层细胞具有分裂能力,分化程度低,易形成愈伤组织,因此步骤③中切取胡萝卜块时强调要切取含有形成层的部分。
(3)步骤⑤为脱分化过程,步骤⑥为再分化过程,由于营养物质的消耗以及两个过程需要激素的比例要求等有所不同,因此由步骤⑤到步骤⑥的过程需要更换新的培养基;愈伤组织形成试管苗的过程为再分化。
(4)步骤⑥为再分化过程,需要进行光照,以利于叶绿素的合成。
(5)植物组织培养技术属于无性繁殖,获得的后代可以保持亲本的优良性状。
9.(2019北京卷·31)光合作用是地球上最重要的化学反应,发生在高等植物、激类和光合细菌中。
(1)地球上生命活动所需的能量主要来源于光反应吸收的____________,在碳(暗)反应中,RuBP羧化酶(R酶)催化CO2与RuBP(C5)结合,生成2分子C3,影响该反应的外部因素,除光照条件外还包括_________________________(写出两个);内部因素包括_____________(写出两个)。
(2)R酶由8个大亚基蛋白(L)和8个小亚基蛋白(S)组成。高等植物细胞中L由叶绿体基因编码并在叶绿体中合成,S由细胞核基因编码并在___________中由核糖体合成后进入叶绿体,在叶绿体的___________中与L组装成有功能的酶。
(3)研究发现,原核生物蓝藻(蓝细菌)R酶的活性高于高等植物,有人设想通过基因工程技术将蓝藻R酶的S、L基因转入高等植物,以提高后者的光合作用效率。研究人员将蓝藻S、L基因转入某高等植物(甲)的叶绿体DNA中,同时去除甲的L基因。转基因植株能够存活并生长。检测结果表明,转基因植株中的R酶活性高于未转基因的正常植株。
①由上述实验能否得出“转基因植株中有活性的R酶是由蓝藻的S、L组装而成”的推测?请说明理由。
②基于上述实验,下列叙述中能够体现生物统一性的选项包括____________。
a.蓝藻与甲都以DNA作为遗传物质
b.蓝藻与甲都以R酶催化CO2的固定
c.蓝藻R酶大亚基蛋白可在甲的叶绿体中合成
d.在蓝藻与甲的叶肉细胞中R酶组装的位置不同
【答案】(1)光能 温度、CO2浓度 R酶活性、R酶含量、C5含量、pH(其中两个)
(2)细胞质 基质
(3)①不能,转入蓝藻S、L基因的同时没有去除甲的S基因,无法排除转基因植株R酶中的S是甲的S基因的表达产物的可能性。
②a、b、c
【解析】
(1)地球上生物生命活动所需的能量来自有机物,有机物主要来自植物的光合作用,光合作用合成有机物需要光反应吸收光能,转化为ATP的化学能,然后ATP为暗反应中C3的还原提供能量,合成糖类。在暗反应中,RuBP 羧化酶(R酶)催化CO2与RuBP(C5)结合,生成2分子C3,这是光合作用的暗反应的二氧化碳的固定。暗反应的进行需要相关酶的催化,二氧化碳做原料,需要光反应提供[H]和ATP,光反应需要色素、酶、水、光照等,故影响该反应的外部因素有光照、温度、CO2浓度、水、无机盐等;内部因素包括色素含量及种类、酶的含量及活性等。
(2)高等植物细胞中L由叶绿体基因编码并在叶绿体中合成,S由细胞核基因通过转录成mRNA ,mRNA 进入细胞质基质,与核糖体结合,合成为S蛋白;因R酶是催化CO2与C5结合的,在叶绿体基质中进行,故S蛋白要进入叶绿体,在叶绿体的基质中与L组装成有功能的酶。
(3)①据题设条件可知,将蓝藻S、L基因转入某高等植物(甲)的叶绿体DNA中,只去除甲的L基因,没有去除甲的S基因。因此,转基因植株仍包含甲植株的S基因,不能排除转基因植株中R酶是由蓝藻的L蛋白和甲的S蛋白共同组成。故由上述实验不能得出“转基因植株中有活性的R酶是由蓝藻的S、L组装而成”的推测。
②根据上述实验,可以看出蓝藻基因能导入到甲的DNA中,说明蓝藻和甲植株都以DNA为遗传物质;蓝藻中 R酶的活性高于高等植物,说明两者都以R酶催化CO2的固定;由于蓝藻S、L基因均转入甲的叶绿体DNA中,且去除了甲的L基因,结果转基因植株合成了R酶,说明蓝藻R酶大亚基蛋白L在甲的叶绿体中合成,以上体现了生物界的统一性。在蓝藻中R酶组装是在细胞质基质,甲的叶肉细胞组装R酶是在叶绿体基质,则说明了不同生物之间具有差异性。因此,选abc。
10.(2019天津卷·9)B基因存在于水稻基因组中,其仅在体细胞(2n)和精子中正常表达,但在卵细胞中不转录。为研究B基因表达对卵细胞的影响,设计了如下实验。
据图回答:
(1)B基因在水稻卵细胞中不转录,推测其可能的原因是卵细胞中 (单选)。
A.含B基因的染色体缺失
B.DNA聚合酶失活
C.B基因发生基因突变
D.B基因的启动子无法启动转录
(2)从水稻体细胞或 中提取总RNA,构建 文库,进而获得B基因编码蛋白的序列。将该序列与Luc基因(表达的荧光素酶能催化荧光素产生荧光)连接成融合基因(表达的蛋白质能保留两种蛋白质各自的功能),然后构建重组表达载体。
(3) 在过程①、②转化筛选时,过程 中T-DNA整合到受体细胞染色体DNA上,过程 在培养基中应加入卡那霉素。
(4) 获得转基因植株过程中,以下鉴定筛选方式正确的是 (多选)。
A.将随机断裂的B基因片段制备成探针进行DNA分子杂交
B.以Luc基因为模板设计探针进行DNA分子杂交
C.以B基因编码蛋白的序列为模板设计探针与从卵细胞提取的mRNA杂交
D.检测加入荧光素的卵细胞中是否发出荧光
(5)从转基因植株未成熟种子中分离出胚,观察到细胞内仅含一个染色体组,判定该胚是由未受精的卵细胞发育形成的,而一般情况下水稻卵细胞在未受精时不进行发育,由此表明 。
【答案】(1)D
(2)精子 cDNA
(3)② ①
(4)BCD
(5)B基因表达能使卵细胞不经受精直接发育成胚
【解析】
(1)通过题干信息可知,B基因可以在体细胞和精子中,说明含B基因的染色体未缺失,也没有发生基因突变,AC错误;基因表达过程中的转录需要RNA聚合酶,不是DNA聚合酶,B错误;B基因在卵细胞中不能转录,可能是B基因的启动子在卵细胞中不能启动转录,D正确;故选D。
(2)通过题干信息可知,水稻的体细胞和精子中B基因可表达,故可从水稻的体细胞和精子中提取RNA。通过逆转录产生DNA,从而构建CDNA文库,进而获得B基因编码蛋白的序列。
(3)图示中过程①表示筛选含有目的基因的重组质粒的农杆菌,图示中质粒有抗卡那霉素标记基因和抗潮霉素标记基因,如果选择培养基中加入的是卡那霉素,起作用的是抗卡那霉素标记基因。过程②表示将筛选出含有重组质粒的农杆菌,将其T-DNA整合到水稻细胞染色体DNA上。
(4)获得转基因植株,鉴定筛选方式有:①DNA分子杂交技术,即以Luc基因为模板设计探针进行DNA分子杂交,故A错误;B正确;②用标记的目的基因作探针与mRNA杂交,即以B基因编码蛋白的序列为模板设计探针与从卵细胞提取的mRNA杂交,C正确;③检测目的基因是否翻译成蛋白质,通过(2)可知B基因与Luc基因连接形成B-Luc融合基因,即可通过Luc基因表达,检测加入荧光素的卵细胞中是否发出荧光,D正确;故选BCD。
(5)当从转基因植株未成熟种子中分离出胚,观察到细胞内仅含有一个染色体组,推断该胚是由未受精的卵细胞发育形成的,而一般情况下水稻卵细胞在未受精时不进行发育,由此表明B基因表达能使卵细胞不经受精作用直接发育成胚。
11.(2019江苏卷·29)利用基因编辑技术将病毒外壳蛋白基因导入猪细胞中,然后通过核移植技术培育基因编辑猪,可用于生产基因工程疫苗。下图为基因编辑猪培育流程,请回答下列问题:
(1)对1号猪使用_________处理,使其超数排卵,收集并选取处在__________时期的卵母细胞用于核移植。
(2)采集2号猪的组织块,用__________处理获得分散的成纤维细胞,放置于37 ℃的CO2培养箱中培养,其中CO2的作用是________。
(3)为获得更多基因编辑猪,可在胚胎移植前对胚胎进行__________。产出的基因编辑猪的性染色体来自于_________号猪。
(4)为检测病毒外壳蛋白基因是否被导入4号猪并正常表达,可采用的方法有__________(填序号)。
①DNA测序 ②染色体倍性分析
③体细胞结构分析 ④抗原—抗体杂交
【答案】(1)促性腺激素 减数第二次分裂中期
(2)胰蛋白酶(胶原蛋白酶) 维持培养液的pH
(3)分割 2
(4)①④
【解析】
(1)据图分析可知,1号猪提供的是卵母细胞,对其注射促性腺激素可使其超数排卵,获得的卵母细胞需要培养到减数第二次分裂中期才能进行核移植。
(2)将2号猪的组织块分散成单个的成纤维细胞需要用胰蛋白酶或胶原蛋白酶处理,该细胞的培养应在37℃含5%的CO2的恒温培养箱中进行,其中CO2的主要作用是维持培养液的pH。
(3)利用胚胎分割技术对图示早期胚胎进行分割,可以获得更多的基因编辑猪;据图分析可知,核移植的细胞核来自于2号猪,因此产出的基因编辑猪的性染色体来自于2号猪。
(4)检测病毒外壳蛋白基因(目的基因)是否导入4号猪,可以采用DNA分子杂交法检测目的基因的序列;目的基因表达的最终产物是蛋白质(病毒外壳蛋白),可以利用抗原-抗体杂交法进行检测,故选①④。
12.(2019江苏卷·31)(8分)图1为T细胞通过表面受体(TCR)识别抗原递呈细胞呈递的肿瘤抗原后被激活,进而攻击肿瘤细胞的示意图。图2为肿瘤细胞的一种免疫逃逸机制示意图。肿瘤细胞大量表达PD-L1,与T细胞表面的PD-1结合,抑制T细胞活化,逃避T细胞的攻击。请回答下列问题:
(1)图1中抗原递呈细胞通过_________方式摄取肿瘤抗原。
(2)图1中T细胞识别肿瘤抗原后被激活,增殖并__________形成效应T细胞群和__________细胞群。
(3)图1中效应T细胞通过TCR只能识别带有同样抗原的肿瘤细胞,故发挥的免疫作用具有_________性,效应T细胞分泌毒素,使肿瘤细胞__________死亡。
(4)为阻断图2中肿瘤细胞的免疫逃逸通路,利用单克隆抗体制备技术,制备了抗PD-L1抗体。该抗体注入体内后通过__________传送与__________结合,可解除T细胞的活化抑制。
(5)为应用于肿瘤的临床免疫治疗,需对该抗体进行人源化改造,除抗原结合区域外,其他部分都替换为人抗体区段,目的是__________。
【答案】(1)胞吞
(2)分化 记忆
(3)特异 裂解
(4)体液 肿瘤细胞表面的PD-L1
(5)降低免疫排斥
【解析】
(1)抗原属于大分子物质,抗原呈递细胞通过胞吞摄取肿瘤抗原,处理后呈递给T细胞,引起T细胞的增殖分化。
(2)图1中,T细胞表面的TCR识别肿瘤抗原后,可以增殖分化出记忆T细胞和效应T细胞。其中的效应T细胞会攻击肿瘤细胞,引起其裂解死亡。
(3)效应T细胞通过TCR特异性识别携带同种肿瘤抗原的肿瘤细胞,该过程具有特异性。由图可知,效应T细胞可以分泌毒素,引起肿瘤细胞的裂解死亡。
(4)由图2可知,肿瘤细胞表面的PD-L1通过与T细胞表面的PD-1蛋白特异性结合,抑制T细胞增殖分化,从而逃避免疫系统的攻击,故可以通过注射抗PD-L1抗体阻断肿瘤细胞的逃逸通路。抗PD-L1抗体进入人体后,通过体液运输与肿瘤细胞表面的PD-1蛋白结合,从而接触T细胞的活化抑制。
(5)由于单克隆抗体是利用鼠的骨髓瘤细胞与浆细胞融合的杂交瘤细胞分泌产生,对人来说是异物,为了降低免疫排斥,需要对单克隆抗体进行改造,出抗原结合区域外,其他部分都替换成人抗体区段。
13.(2019江苏卷·33)(8分)图1是某基因工程中构建重组质粒的过程示意图,载体质粒P0具有四环素抗性基因(tetr)和氨苄青霉素抗性基因(ampr)。请回答下列问题:
(1)EcoR V酶切位点为,EcoR V酶切出来的线性载体P1为___________未端。
(2)用Taq DNA聚合酶进行PCR扩增获得的目的基因片段,其两端各自带有一个腺嘌呤脱氧核苷酸。载体P1用酶处理,在两端各添加了一个碱基为___________的脱氧核苷酸,形成P2;P2和目的基因片段在__________酶作用下,形成重组质粒P3。
(3)为筛选出含有重组质粒P3的菌落,采用含有不同抗生素的平板进行筛选,得到A、B、C三类菌落,其生长情况如下表(“+”代表生长,“﹣”代表不生长)。根据表中结果判断,应选择的菌落是__________(填表中字母)类,另外两类菌落质粒导入情况分别是_____、________________。
菌落类型平板类型
A
B
C
无抗生素
﹢
﹢
﹢
氨苄青霉素
﹢
﹢
﹣
四环素
﹢
﹣
﹣
氨苄青霉素+四环素
﹢
﹣
﹣
(4)为鉴定筛选出的菌落中是否含有正确插入目的基因的重组质粒,拟设计引物进行PCR鉴定。图2所示为甲、乙、丙3条引物在正确重组质粒中的相应位置,PCR鉴定时应选择的一对引物是__________。某学生尝试用图中另外一对引物从某一菌落的质粒中扩增出了400 bp片段,原因是_______________。
【答案】(1)平
(2)胸腺嘧啶(T) DNA连接
(3)B A类菌落含有P0 C类菌落未转入质粒
(4)乙丙 目的基因反向连接
【解析】
(1)根据题意分析,EcoRV酶识别的序列是-GATATC-,并且两条链都在中间的T与A之间进行切割,因此其切出来的线性载体P1为平末端。
(2)据图分析,目的基因两侧为粘性末端,且漏出的碱基为A,则在载体P1的两端需要个加一个碱基T形成具有粘性末端的载体P2,再用DNA连接酶将P2与目的基因连接起来形成重组质粒P3。
(3)根据以上分析已知,限制酶切割后破坏了四环素抗性基因,但是没有破坏氨苄青霉素抗性基因,因此含有重组质粒P3的菌落在四环素中应该不能生长,而在氨苄青霉素的培养基中能生长,结合表格分析可知,应该选择B类菌落。根据表格分析,A类菌落在氨苄青霉素和四环素的培养基中都能够生长,说明其导入的是P0;C类菌落在任何抗生素的培养基中都不能生长,说明其没有导入任何质粒。
(4)据图分析,根据目的基因插入的位置和PCR技术的原理分析,PCR鉴定时应该选择的一对引物是乙和丙;根据题意和图形分析,某同学用图中的另外一对引物(甲、乙)从某一菌落的质粒中扩增出了400bp的片段,说明其目的基因发生了反向连接。
14.(2019浙江4月选考·32)回答下列(二)小题:
回答与利用生物技术培育抗病品种有关的问题:
(1)通过抗病性强的植株获取抗病目的基因有多种方法。现已获得纯度高的抗病蛋白(可作为抗原),可通过______技术获得特异性探针,并将______中所有基因进行表达,然后利用该探针,找出能与探针特异性结合的表达产物,进而获得与之对应的目的基因。
(2)将上述抗病基因通过转基因的方法导入植物的分生组织可获得抗病性强的植株。若在试管苗期间用分子水平方法判断抗病基因是否表达,应检测______(A.质粒载体 B.转录产物 C.抗性基因 D.病原微生物)。
(3)植物细胞在培养过程中往往会发生______,可利用这一特性筛选抗致病真菌能力强的细胞。筛选时在培养基中加入______,并将存活的细胞进一步培养至再生植株。若利用______培养建立的细胞系用于筛选,则可快速获得稳定遗传的抗病植株。
(4)用抗病品种与高产品种进行杂交育种过程中,有时会遇到因胚发育中止而得不到可育种子的情况。若要使该胚继续发育获得植株,可采用的方法是______。
【答案】(1)单克隆抗体 基因文库
(2)B
(3)变异 高浓度致病真菌 花粉离体
(4)胚的离体培养
【解析】
(1)抗病蛋白可作抗原,则特异性探针应为抗体,则需要通过单克隆抗体技术获得特异性探针;基因文库包含了某个DNA分子的所有基因,故是将基因文库中的所有基因进行表达,再利用探针获得目的基因;
(2)质粒载体只能检测目的基因是否转入受体细胞,A选项错误;转录产物为RNA,可以通过DNA-RNA分子杂交检测抗病基因是否表达,B选项正确;检测抗性基因只能检测抗性基因是否导入受体细胞,无法检测该基因是否表达,C选项错误;检测病原微生物是个体水平检测目的基因是否表达的方式,D选项错误;故正确的选项选择B;
(3)抗致病真菌基因是原本植物细胞不含的基因,则需要利用植物细胞在培养过程中的变异来筛选抗致病真菌能力强的细胞;由于需要筛选抗致病真菌能力强的细胞,故需要在培养基中加入高浓度致病真菌;快速稳定遗传的抗病植株需要通过单倍体培养获得,故需要利用花粉离体培养建立细胞系用于筛选;
(4)要利用胚的发育获得植株,可利用胚细胞的全能性,采用胚的离体培养获得植株。
【2018年】
1.(2018江苏卷,10)下列关于采用胚胎工程技术实现某良种肉用牛快速繁殖的叙述,正确的是( )
A.采取激素注射等方法对良种母牛作超数排卵处理
B.体外培养发育到原肠胚期的胚胎即可进行移植
C.使用免疫抑制剂以避免代孕牛对植入胚胎的排斥反应
D.利用胚胎分割技术,同卵多胎较同卵双胎成功率更高
【答案】A
【解析】用促性腺激素对良种奶牛进行注射处理,可促使其超数排卵,A正确;进行移植的胚胎是桑椹胚或囊胚,B错误;受体对移植的胚胎几乎不发生免疫排斥反应,因此无需使用免疫抑制剂,C错误;利用胚胎分割技术,同卵双胎较同卵多胎成功率更高,D错误。
2.(2018北京卷,5)用XhoI和SalI两种限制性核酸内切酶分别处理同一DNA片段,酶切位点及酶切产物分离结果如图。以下叙述不正确的是( )
A.如图中两种酶识别的核苷酸序列不同
B.如图中酶切产物可用于构建重组DNA
C.泳道①中是用SalI处理得到的酶切产物
D.图中被酶切的DNA片段是单链DNA
【答案】D
【解析】限制酶识别特定的脱氧核苷酸序列,不同的限制酶能识别不同的核苷酸序列,由电泳图可知XhoI和SalI两种酶分别切割时,识别的序列不同,A正确;同种限制酶切割出的DNA片段,具有相同的粘性末端,再用DNA连接酶进行连接,可以构成重组DNA,B正确;SalI将DNA片段切成4段,XhoI将DNA片段切成3段,根据电泳结果可知泳道①为SalI,泳道②为XhoI,C正确;限制酶切割双链DNA,酶切后的DNA片段仍然是双链DNA,D错误。
3.(2018江苏卷,22)如图为细胞融合的示意图,下列叙述正确的是( )
A.若a细胞和b细胞是植物细胞,需先去分化再诱导融合
B.a细胞和b细胞之间的融合需要促融处理后才能实现
C.c细胞的形成与a、b细胞膜的流动性都有关
D.c细胞将同时表达a细胞和b细胞中的所有基因
【答案】BC
【解析】若a细胞和b细胞是植物细胞,应该先用酶解法去掉它们的细胞壁再诱导融合,A错误;无论是动物细胞还是植物细胞,两个细胞的融合都需要促融处理后才能实现,B正确;两个细胞融合成一个细胞,利用了细胞膜的流动性,C正确;c细胞同时具备了a细胞和b细胞中的所有基因,但是基因是选择性表达的,因此c细胞中基因不一定都能够表达,D错误。
4.(2018全国Ⅰ卷·38)回答下列问题:
(1)博耶(H.Boyer)和科恩(S.Coben)将非洲爪蟾核糖体蛋白基因与质粒重组后导入大肠杆菌细胞中进行了表达,该研究除证明了质粒可以作为载体外,还证明了_________________(答出两点即可)。
(2)体外重组的质粒可通过Ca2+参与的__________方法导入大肠杆菌细胞:而体外重组的噬菌体DNA通常需与__________组装成完整噬菌体后,才能通过侵染的方法将重组的噬菌体DNA导入宿主细胞,在细菌、心肌细胞、叶肉细胞中,可作为重组噬菌体宿主细胞的是_____________。
(3)真核生物基因(目的基因)在大肠杆菌细胞内表达时,表达出的蛋白质可能会被降解。为防止蛋白质被降解,在实验中应选用_______________________的大肠杆菌作为受体细胞,在蛋白质纯化的过程中应添加____________的抑制剂。
【答案】(1)体外重组的质粒可以进入体细胞;真核生物基因可在原核细胞中表达
(2)转化 外壳蛋白(噬菌体蛋白) 细菌
(3)蛋白酶缺陷型 蛋白酶
【解析】(1)将非洲爪蟾核糖体蛋白基因与质粒重组后导入大肠杆细胞中进行了表达,该过程证明了体外重组的质粒可以进入体细胞,真核生物基因可在原核细胞中表达等。
(2)体外重组的质粒可通过Ca2+处理,目的是以增大细胞的通透性,使重组的质粒能够导入到受体细胞内,因此体外重组的质粒可通过Ca2+参与的转化方法导入大肠杆菌细胞。体外重组的噬菌体DNA通常需与蛋白质外壳组装成完整的噬菌体后,才能通过侵染的方法将重组噬菌体DNA导入受体细胞,噬菌体侵染的是细菌,而不能寄生在其它细胞中,因此可作为重组噬菌体宿主细胞的是细菌。
(3)真核生物基因(目的基因)在大肠杆菌细胞内表达时,表达出的蛋白质可能会被降解,为防止蛋白质被降解,可以选用不能产生该蛋白酶的缺陷细菌以及使用能够抑制蛋白酶活性的药物,因此为防止蛋白质被降解,在实验中应选用蛋白酶缺陷型的大肠杆菌作为受体细胞,在蛋白质纯化的过程中应添加蛋白酶的抑制剂。
5.(2018全国Ⅱ卷·38)某种荧光蛋白(GFP)在紫外光或蓝光激发下会发出绿色荧光,这一特性可用于检测细胞中目的基因的表达。某科研团队将某种病毒的外壳蛋白(L1)基因连接在GFP基因的5′末端,获得了L1-GFP融合基因(简称为甲),并将其插入质粒P0,构建了真核表达载体P1,其部分结构和酶切位点的示意图如下,图中E1~E4四种限制酶产生的黏性末端各不相同。
回答下列问题:
(1)据图推断,该团队在将甲插入质粒P0时,使用了两种限制酶,这两种酶是_________。使用这两种酶进行酶切是为了保证_______________,也是为了保证__________________。
(2)将P1转入体外培养的牛皮肤细胞后,若在该细胞中观察到了绿色荧光,则说明L1基因在牛的皮肤细胞中完成了________和_________过程。
(3)为了获得含有甲的牛,该团队需要做的工作包括:将能够产生绿色荧光细胞的_____________移入牛的____________中、体外培养、胚胎移植等。
(4)为了检测甲是否存在于克隆牛的不同组织细胞中,某同学用PCR方法进行鉴定。在鉴定时应分别以该牛不同组织细胞中的____________(填“mRNA”“总RNA”或“核DNA”)作为PCR模板。
【答案】(1)E1和E4 甲的完整 甲与载体正确连接
(2)转录 翻译
(3)细胞核 去核卵母细胞
(4)核DNA
【解析】(1)要保证目的基因在受体细胞中能够正确表达,目的基因的首端应有启动子,尾端应有终止子。甲是将某种病毒的外壳蛋白(L1)基因连接在GFP基因的5ˊ末端而获得的L1-GFP融合基因,据此结合题意并分析图示可知:该团队在将甲插入质粒P0时,如果用E2或E3,则目的基因不完整,而使用E1和E4这两种限制酶进行酶切保证了甲的完整,而且也保证了甲与载体正确连接,因此,使用的两种限制酶,是E1和E4。
(2)构建的真核表达载体P1中含有GFP基因,而GFP基因的表达产物“某种荧光蛋白(GFP)”在紫外光或蓝光激发下会发出绿色荧光。若在导入P1的牛皮肤细胞中观察到了绿色荧光,则说明L1基因在牛的皮肤细胞中完成了表达,基因的表达过程包括转录和翻译。
(3)若要获得含有甲的牛,可采用核移植技术,即将能够产生绿色荧光细胞的细胞核移入牛的去核卵母细胞中获得重组细胞,并将该重组细胞在体外培养成重组胚胎,再经过胚胎移植等获得含有甲的牛。
(4)PCR是多聚酶链式反应的缩写,是一种在生物体外复制特定DNA片断的核酸合成技术。若利用PCR方法检测甲是否存在于克隆牛的不同组织细胞中,则应分别以该牛不同组织细胞中的核DNA作为PCR模板。
6.(2018全国Ⅲ卷·38)2018年《细胞》期刊报道,中国科学家率先成功地应用体细胞对非人灵长类动物进行克隆,获得两只克隆猴——“中中”和“华华”。回答下列问题:
(1)“中中”和“华华”的获得涉及核移植过程,核移植是指_____________。通过核移植方法获得的克隆猴,与核供体相比,克隆猴体细胞的染色体数目_______(填“减半”“加倍”或“不变”)
(2)哺乳动物的核移植可以分为胚胎细胞核移植和体细胞核移植,胚胎细胞核移植获得克隆动物的难度_________(填“大于”或“小于”)体细胞核移植,其原因是________________________________。
(3)在哺乳动物核移植的过程中,若分别以雌性个体和雄性个体的体细胞作为核供体,通常,所得到的两个克隆动物体细胞的常染色体数目____________(填“相同”或“不相同”),性染色体组合____________(填“相同”或“不相同”)。
【答案】(1)将动物的一个细胞核,移入一个已去掉细胞核的卵母细胞 不变
(2)小于 胚胎细胞分化程度低,恢复全能性相对容易
(3)相同 不同
【解析】(1)核移植是指将动物的一个细胞的细胞核,移入一个已经去掉细胞核的卵母细胞中,使其重组并发育成一个新的胚胎,这个胚胎最后发育成为动物个体;通过核移植方法获得的克隆猴的细胞核来自供体,因此克隆猴体細胞的染色体数目和供体一致。
(2)胚胎细胞核移植的难度小于体细胞核移植,其原因是动物胚胎细胞分化程度低,恢复其全能性相对容易。
(3)哺乳动物雌性个体和雄性个体的体细胞染色体常染色体相同,性染色体前者是XX,后者是XY,因此分别以雌性个体和雄性个体的体细胞作为核供体,通常所得到的两个克隆动物体细胞的常染色体数目相同,性染色体组合不同。
7.(2018江苏卷·32)为生产具有特定性能的α-淀粉酶,研究人员从某种海洋细菌中克隆了α-淀粉酶基因(1656个碱基对),利用基因工程大量制备琢α-淀粉酶,实验流程见下图。请回答下列问题:
(1)利用PCR技术扩增α-淀粉酶基因前,需先获得细菌的______________________。
(2)为了便于扩增的DNA片段与表达载体连接,需在引物的______________________端加上限制性酶切位点,且常在两条引物上设计加入不同的限制性酶切位点,主要目的是____________________________________________。
(3)进行扩增时,反应的温度和时间需根据具体情况进行设定,下列选项中______________________的设定与引物有关,______________________的设定与扩增片段的长度有关。(填序号)
①变性温度 ②退火温度
③延伸温度 ④变性时间
⑤退火时间 ⑥延伸时间
(4)下图表示筛选获得的工程菌中编码α-淀粉酶的mRNA的部分碱基序列:
图中虚线框内mRNA片段包含______________________个密码子,如虚线框后的序列未知,预测虚线框后的第一个密码子最多有______________________种。
(5)获得工程菌表达的α-淀粉酶后,为探究影响酶活性的因素,以浓度为1%的可溶性淀粉为底物测定酶活性,结果如下:
缓冲液
50mmol/LNa2HPO4-KH2PO4
50mmol/LTris-HCl
50mmol/LGly-NaOH
pH
6.0
6.5
7.0
7.5
7.5
8.0
8.5
9.0
9.0
9.5
10.0
10.5
酶相对活性%
25.4
40.2
49.8
63.2
70.1
95.5
99.5
85.3
68.1
63.7
41.5
20.8
根据上述实验结果,初步判断该α-淀粉酶活性最高的条件为______________________。
【答案】(1)基因组DNA
(2)5’ 使DNA片段能定向插入表达载体,减少自连
(3)② ⑥
(4)8 13
(5)pH为8.5,缓冲液为50mmol/LTris-HCl
【解析】(1)α-淀粉酶基因来自于海洋细菌,因此为了利用PCR技术扩增α-淀粉酶基因,必须先获得细菌的基因组DNA。
(2)目的基因与运载体结合前需要用限制酶对两者进行切割,延伸是在引物的3’端延伸,为了保证目的基因的完整性,因此需在引物的5’端加上限制性酶切位点,且为了使DNA片段能定向插入表达载体,减少自连,常在两条引物上设计加入不同的限制性酶切位点。
(3)进行扩增时,退火温度的设定与引物有关,延伸时间的设定与扩增片段的长度有关。
(4)根据题意分析,虚线框内mRNA片段内含有24个碱基,每3个碱基构成一个密码子,因此包含24÷3=8个密码子;构成mRNA的碱基有4种,若虚线框后的序列未知,预测虚线框后的第一个密码子最多有4×4-3=13种。
(5)根据表格数据分析可知,在pH为8.5,缓冲液为50 mmol/LTris-HCl的条件下,α-淀粉酶相对活性为99.5%,活性最高。
8.(2018海南·31)甜蛋白是一种高甜度的特殊蛋白质。为了改善黄瓜的品质,科学家采用农杆菌转化法将一种甜蛋白基因成功导入黄瓜细胞,得到了转基因植株。回答下列问题:
(1)用农杆菌感染时,应优先选用黄瓜______________________(填“受伤的”或“完好的”)叶片与含重组质粒的农杆菌共培养,选用这种叶片的理由是______________________。
(2)若在转基因黄瓜中检测到这种甜蛋白,则表明该重组质粒中______________________已转移到植物细胞中且能够表达;用该转基因黄瓜的某一植株与一株非转基因植株杂交,发现子代中含甜蛋白个体数与不含甜蛋白个体数之比为1:1,则说明甜蛋白基因已经整合到______________________(填“核基因组”“线粒体基因组”或“叶绿体基因组”)中。
(3)假设某种转基因作物因为受到病毒感染而减产,若要以该转基因作物为材料获得脱毒苗,应选用______________________作为外植体进行组织培养。
(4)通常,基因工程操作主要有4个步骤,即目的基因获取、重组表达载体的构建、将目的基因导入受体细胞、目的基因的检测与鉴定。因此,基因工程的含义可概括为______________________。
【答案】(1)受伤的 叶片伤口处的细胞释放出大量酚类物质,可吸引农杆菌移向这些细胞
(2)甜蛋白基因 核基因组
(3)茎尖
(4)按照人们的愿望进行设计,并通过体外重组和转基因等技术,赋予生物新的遗传特性,创造出符合人们需要的新生物类型
【解析】(1)用农杆菌感染时,应优先选用黄瓜受伤的叶片与含重组质粒的农杆菌共培养,理由是叶片伤口处的细胞释放出大量酚类物质,可吸引农杆菌移向这些细胞。
(2)若在转基因黄瓜中检测到这种甜蛋白,则表明该重组质粒中甜蛋白基因已转移到植物细胞中且能够表达;用该转基因黄瓜的某一植株与一株非转基因植株杂交,发现子代中含甜蛋白个体数与不含甜蛋白个体数之比为1:1,则说明甜蛋白基因已经整合到核基因组中。
(3)假设某种转基因作物因为受到病毒感染而减产,若要以该转基因作物为材料获得脱毒苗,应选用茎尖作为外植体进行组织培养。
(4)通常,基因工程操作主要有4个步骤,即目的基因获取、重组表达载体的构建、将目的基因导入受体细胞、目的基因的检测与鉴定。因此,基因工程的含义可概括为按照人们的愿望进行设计,并通过体外重组和转基因等技术,赋予生物新的遗传特性,创造出符合人们需要的新生物类型。
【2017年】
1.(2017年江苏卷,11)牛雄性胚胎中存在特异性H-Y 抗原,可在牛早期胚胎培养液中添加H-Y 单克隆抗体,筛选胚胎进行移植,以利用乳腺生物反应器进行生物制药。下列相关叙述正确的是( )
A.H-Y 单克隆抗体由骨髓瘤细胞分泌 B.应选用原肠胚做雌雄鉴别
C.鉴别后的雄性胚胎可直接做胚胎移植 D.用H-Y 抗原免疫母牛可获得相应抗体
【答案】D
【解析】单克隆抗体由杂交瘤细胞分泌,A错误;做雌雄性别鉴别应选择囊胚期的滋养层细胞,B错误;由于是利用乳腺生物反应器进行生物制药,则鉴别后的雌性胚胎可直接做胚胎移植,雄性胚胎没有意义,C错误;H-Y抗原免疫母牛,使其体内产生体液免疫,产生相应的浆细胞,获得相应抗体,D正确。
2.(2017年江苏卷,14)下列关于小鼠体外受精及胚胎发育的叙述,错误的是( )
A.精子在获能液中于37℃、5% CO2条件下培养的目的是使精子获能
B.小鼠在特定光控周期条件下饲养,注射相关激素有促进超数排卵的作用
C.分割的胚胎细胞有相同的遗传物质,因此发育成的个体没有形态学差异
D.注射到囊胚腔中的胚胎干细胞可以参与个体器官的发育
【答案】C
【解析】精子在获能液中于37 ℃、5% CO2条件下培养,可使精子获能,A正确;给小鼠注射促性腺激素可促进其超数排卵,B正确;分割的胚胎细胞具有相同的遗传物质,但发育过程中基因突变或环境因素影响等,最终发育成的个体可能会有形态学差异,C错误;胚胎干细胞具有发育的全能性,能分化成各种组织器官,D正确。
3.(2017年北京卷,5)为了增加菊花花色类型,研究者从其他植物中克隆出花色基因C(图1),拟将其与质粒(图2)重组,再借助农杆菌导入菊花中。
下列操作与实验目的不符的是( )
A.用限制性核酸内切酶EcoRI和连接酶构建重组质粒
B.用含C基因的农杆菌侵染菊花愈伤组织,将C基因导入细胞
C.在培养基中添加卡那霉素,筛选被转化的菊花细胞
D.用分子杂交方法检测C基因是否整合到菊花染色体上
【答案】C
【解析】用限制性核酸内切酶EcoRI处理目的基因和质粒,可以使目的基因两侧和质粒产生相同的黏性末端,再用连接酶把切口连起来就能构建成重组质粒,A正确;农杆菌转化法适用于双子叶植物或裸子植物,菊花属于双子叶植物,故可用含C基因的农杆菌侵染菊花愈伤组织,将C基因导入细胞,B正确;质粒中只有潮霉素抗性基因,被转化的菊花细胞只对潮霉素具有抗性,在培养基中添加卡那霉素,不能筛选被转化的菊花细胞,C错误;检测目的基因是否整合到受体细胞的染色体上,可采用DNA分子杂交技术,D正确。
4.(2017年海南卷,31)甲、乙两名同学分别以某种植物的绿色叶片和白色花瓣为材料,利用植物组织培养技术繁殖该植物。回答下列问题:
(1)以该植物的绿色叶片和白色花瓣作为外植体,在一定条件下进行组织培养,均能获得试管苗,其原理是__________。
(2)甲、乙同学在诱导愈伤组织所用的培养基中,均加入一定量的蔗糖,蔗糖水解后可得到__________。若要用细胞作为材料进行培养获得幼苗,该细胞应具备的条件是____________(填“具有完整的细胞核”“具有叶绿体”或“已转入抗性基因”)。
(3)图中A、B、C所示的是不同的培养结果,该不同结果的出现主要是由于培养基中两种激素用量的不同造成的,这两种激素是________。A中的愈伤组织是叶肉细胞经_______形成的。
(4)若该种植物是一种杂合体的名贵花卉,要快速获得与原植株基因型和表现型都相同的该种花卉,可用组织培养方法繁殖,在培养时,___________(填“能”或“不能”)采用经减数分裂得到的花粉粒作为外植体,原因是____________。
【答案】(1)绿色叶片和白色花瓣的细胞具有全能性,在一定条件下能发育成完整的植株。
(2)葡萄糖、果糖 具有完整的细胞核
(3)细胞分裂素、生长素 脱分化
(4)不能 对杂合体的植株来说,其体细胞的基因型相同,而花粉粒的基因型与体细胞的基因型不同。用花粉粒进行组织培养得到花卉基因型不同于原植株。
【解析】(1)植物组织培养的原理是植物细胞具有全能性。
(2)蔗糖水解后可得到葡萄糖、果糖。用细胞作为材料进行培养获得幼苗,细胞必须具有完整细胞核,才具有发育为个体的一整套完整遗传信息。
(3)影响植物组织培养的两种主要激素是细胞分裂素和生长素。愈伤组织是叶肉细胞经脱分化形成的。
(4)由于花粉粒的基因型与体细胞的基因型不同,组织培养得到花卉基因型不同于原植株,导致不能保留亲本性状。
5.(2017年新课标Ⅱ卷,38)几丁质是许多真菌细胞壁的重要成分,几丁质酶可催化几丁质水解。通过基因工程将几丁质酶基因转入植物体内,可增强其抗真菌病的能力。回答下列问题:
(1)在进行基因工程操作时,若要从植物体中提取几丁质酶的mRNA,常选用嫩叶而不选用老叶作为实验材料,原因是__________________________。提取RNA时,提取液中需添加RNA酶抑制剂,其目的是__________________________。
(2)以mRNA为材料可以获得cDNA,其原理是__________________________。
(3)若要使目的基因在受体细胞中表达,需要通过质粒载体而不能直接将目的基因导入受体细胞,原因是__________________________(答出两点即可)。
(4)当几丁质酶基因和质粒载体连接时,DNA连接酶催化形成的化学键是__________________________。
(5)若获得的转基因植株(几丁质酶基因已经整合到植物的基因组中)抗真菌病的能力没有提高,根据中心法则分析,其可能的原因是__________________________。
【答案】(1)嫩叶组织细胞易破碎 防止RNA降解
(2)在逆转录酶的作用下,以mRNA为模板按照碱基互补配对的原则可以合成cDNA
(3)目的基因无复制原点;目的基因无表达所需启动子
(4)磷酸二酯键
(5)目的基因的转录或翻译异常
【解析】(1)在进行基因工程操作时,若要从植物体中提取几丁质酶的mRNA,常选用嫩叶而不选用老叶作为实验材料,原因是嫩叶组织细胞易破碎。提取RNA时,提取液中需添加RNA酶抑制剂,其目的是防止RNA降解。(2)以mRNA为材料可以获得cDNA,其原理是在逆转录酶的作用下,以mRNA为模板按照碱基互补配对的原则可以合成cDNA。(3)若要使目的基因在受体细胞中表达,需要通过质粒载体而不能直接将目的基因导入受体细胞,原因是目的基因无复制原点、目的基因无表达所需启动子。(4)当几丁质酶基因和质粒载体连接时,DNA连接酶催化形成的化学键是磷酸二酯键。(5)若获得的转基因植株(几丁质酶基因已经整合到植物的基因组中)抗真菌病的能力没有提高,根据中心法则分析,其可能的原因是目的基因的转录或翻译异常。
6.(2017年新课标Ⅲ卷,38)编码蛋白甲的DNA序列(序列甲)由A、B、C、D、E五个片段组成,编码蛋白乙和丙的序列由序列甲的部分片段组成,如图1所示。
回答下列问题:
(1)现要通过基因工程的方法获得蛋白乙,若在启动子的下游直接接上编码蛋白乙的DNA序列(TTCGCTTCT……CAGGAAGGA),则所构建的表达载体转入宿主细胞后不能翻译出蛋白乙,原因是_____________________________________。
(2)某同学在用PCR技术获取DNA片段B或D的过程中,在PCR反应体系中加入了DNA聚合酶、引物等,还加入了序列甲作为_____________________,加入了________________作为合成DNA的原料。
(3)现通过基因工程方法获得了甲、乙、丙三种蛋白,要鉴定这三种蛋白是否具有刺激T淋巴细胞增殖的作用,某同学做了如下实验:将一定量的含T淋巴细胞的培养液平均分成四组,其中三组分别加入等量的蛋白甲、乙、丙,另一组作为对照,培养并定期检测T淋巴细胞浓度,结果如图2。
①由图2 可知,当细胞浓度达到a时,添加蛋白乙的培养液中T淋巴细胞浓度不再增加,此时若要使T淋巴细胞继续增殖,可采用的方法是__________________。细胞培养过程中,培养箱中通常要维持一定的CO2浓度,CO2的作用是__________________。
②仅根据图、图2可知,上述甲、乙、丙三种蛋白中,若缺少______________(填“A”“B”“C”“D”或“E”)片段所编码的肽段,则会降低其刺激T淋巴细胞增殖的效果。
【答案】(1)编码乙的DNA序列起始端无ATG,转录出的mRNA无起始密码子
(2)模板 dNTP
(3)①进行细胞传代培养 维持培养液是的pH ② C
【解析】(1)题干信息基因序列(TTCG……),结合转录过程中的碱基配对原则,可知其转录出的mRNA上没有起始密码子AUG。(2)PCR需要的条件包括引物、耐高温的DNA聚合酶、模板、四种脱氧核糖核苷酸。(3)①动物细胞培养中,细胞具有贴壁生长以及接触抑制的特点,因此若要使T淋巴细胞继续增殖,在培养中需要用胰蛋白酶处理贴壁的细胞并进行分瓶培养,分瓶后的培养称为传代培养;动物细胞培养过程中加入CO2,作用是维持培养液的pH。②据图分析,丙与对照接近,甲和乙都有较大影响,在甲、乙中存在但在丙中不存在的片段是C,所以缺少C片段会降低效果。
【2016年】
1.(2016江苏卷.33)(9分)下表是几种限制酶识别序列及其切割位点,图1、图2中标注了相关限制酶的酶切位点,其中切割位点相同的酶不重复标注。请回答下列问题:
(1)用图中质粒和目的基因构建重组质粒,应选用______两种限制酶切割,酶切后的载体和目的基因片段,通过__________酶作用后获得重组质粒。为了扩增重组质粒,需将其转入处于__________________态的大肠杆菌。
(2)为了筛选出转入了重组质粒的大肠杆菌,应在筛选平板培养基中添加__________,平板上长出的菌落,常用PCR鉴定,所用的引物组成为图2中_____________。
(3)若BamH I酶切的DNA末端与Bcl I酶切的DNA末端连接,连接部位的6个碱基对序列为 ,对于该部位,这两种酶 (填“都能”、“都不能”或“只有一种能”)切开。
(4)若用Sau3A I切图1质粒最多可能获得 种大小不同的DNA片段。
【答案】(1)BclI和HindⅢ 连接 感受 (2)四环素 引物甲和引物丙
(3) 都不能 (4)7
【解析】(1)选择的限制酶应在目的基因两端存在识别位点,但BamHI可能使质粒中启动子丢失,因此只能选BclI和HindⅢ。酶切后的载体和目的基因片段,通过DNA连接酶作用后获得重组质粒。为了扩增重组质粒,需将其转入处于感受态的大肠杆菌。
(2)为了筛选出转入了重组质粒的大肠杆菌,根据质粒上的抗性基因,应在筛选平板培养基中添加四环素。PCR技术要求两种引物分别和目的基因的两条单链结合,沿相反的方向合成子链。
(3)根据BamHI和Bcl I的酶切位点,BamHI酶切的DNA末端与Bcl I酶切的DNA末端连接,连接部位的6个碱基对序列为,与两种酶的酶切位点均不同。
(4)根据BamH、Bcl I和Sau3A I的酶切位点,Sau3A I在质粒上有三个酶切位点,完全酶切可得到记为A、B、C三种片段,若部分位点被切开,可得到AB、AC、BC、ABC四种片段,所以用Sau3A I切图1质粒最多可能获得7种大小不同的DNA片段。
2.(2016课标1卷.40)某一质粒载体如图所示,外源DNA插入到Ampr或Tetr中会导致相应的基因失活(Ampr表示氨苄青霉素抗性基因,Tetr表示四环素抗性基因)。有人将此质粒载体用BamHI酶切后,与用BamHI酶切获得的目的基因混合,加入DNA连接酶进行连接反应,用得到的混合物直接转化大肠杆菌,结果大肠杆菌有的未被转化,有的被转化。被转化的大肠杆菌有三种,分别是含有环状目的基因、含有质粒载体、含有插入了目的基因的重组质粒的大肠杆菌。回答下列问题:
(1)质粒载体作为基因工程的工具,应具备的基本条件有______________(答出两点即可)。
而作为基因表达载体,除满足上述基本条件外,还需具有启动子和终止子。
(2)如果用含有氨苄青霉素的培养基进行筛选,在上述四种大肠杆菌细胞中,未被转化的和仅含有环状目的基因的细胞是不能区分的,其原因是______________;并且______________和______________的细胞也是不能区分的,其原因是_____________。在上述筛选的基础上,若要筛选含有插入了目的基因的重组质粒的大肠杆菌的单菌落,还需使用含有是_____________的固体培养基。
(3)基因工程中,某些噬菌体经改造后可以作为载体,其DNA复制所需的原料来自于_____________
【答案】(1)能够自我复制、具有标记基因、具有一个至多个限制酶切割位点(答出两点即可)
(2)二者均不含氨苄青霉素抗性基因,在该培养基上都不能生长 含有质粒载体 含有插入了目的基因的重组质粒(或答含有重组质粒) 二者都含氨苄青霉素抗性基因,在该培养基上均能生长 四环素
(3)受体细胞
【解析】(1)质粒载体作为基因工程的工具,应具备的基本条件有:能够自我复制、具有标记基因、具有一个至多个限制酶切割位点等。
(2)依题意可知,目的基因插入后,导致四环素抗性基因(Tetr )失活,而氨苄青霉素抗性基因(Ampr)仍能行使正常功能。如果用含有氨苄青霉素的培养基进行筛选,在上述四种大肠杆菌细胞中,未被转化的和仅含有环状目的基因的细胞,因二者均不含氨苄青霉素抗性基因,在该培养基上都不能生长,所以是不能区分的;含有质粒载体和含有插入了目的基因的重组质粒的细胞,因二者都含氨苄青霉素抗性基因,在该培养基上都能生长,因此也是不能区分的。在上述筛选的基础上,若要筛选含有插入了目的基因的重组质粒的大肠杆菌的单菌落,还需使用含有四环素的固体培养基;因目的基因插入后,导致四环素抗性基因(Tetr )失活,含有插入了目的基因的重组质粒的大肠杆菌在该培养基中不能生长,而含有质粒载体的则能正常生长。
(3)噬菌体是专门寄生在细菌细胞中的病毒,在侵染细菌时,噬菌体的DNA进入到细菌细胞中,而蛋白质外壳仍留在细胞外;在噬菌体的DNA的指导下,利用细菌细胞中的物质来合成噬菌体的组成成分,据此可推知:基因工程中,某些噬菌体经改造后可以作为载体,其DNA复制所需的原料来自于受体细胞。
3.(2016新课标Ⅲ卷.40)图(a)中的三个DNA片段上依次表示出了EcoR I、BamH I和Sau3A I三种限制性内切酶的识别序列与切割位点,图(b)为某种表达载体示意图(载体上的EcoR I、Sau3A I的切点是唯一的)。
根据基因工程的有关知识,回答下列问题:
(1)经BamH I酶切割得到的目的基因可以与上述表达载体被____________酶切后的产物连接,理由是____________。
(2)若某人利用图(b)所示的表达载体获得了甲、乙、丙三种含有目的基因的重组子,如图(c)所示。这三种重组子中,不能在宿主细胞中表达目的基因产物的有____________,不能表达的原因是____________。
(3)DNA连接酶是将两个DNA片段连接起来的酶,常见的有____________和____________,其中既能连接黏性末端又能连接平末端的是____________。
【答案】(1)Sau3AⅠ 两种梅切割后产生的片段具有相同的黏性末端
(2)甲和丙 甲中目的基因插入在启动子的上游, 丙中目的基因插入在终止子的下游,两者目的基因均不能转录
(3)E·coliDNA连接酶 T4DNA连接酶 T4DNA连接酶
【解析】(1)由于限制酶Sau3AⅠ与BamHⅠ切割后产生的片段具有相同的黏性末端,所以经BamH I酶切割得到的目的基因可以与上述表达载体被Sau3AⅠ酶切后的产物连接。
(2)启动子是一段有特殊序列的DNA片段,它是RNA聚合酶识别和结合的部位,有了它才能驱动基因转录出mRNA,最终获得所需要的蛋白质。终止子也是一段有特殊结构的DNA短片段,相当于一盏红色信号灯,使转录在所需要的地方停止下来。在基因表达载体中,启动子应位于目的基因的首端,终止子应位于目的基因的尾端,这样目的基因才能表达。而图甲中目的基因插入在启动子的上游,丙中目的基因插入在终止子的下游,两者目的基因均不能转录,所以都不能表达目的基因的产物。
(3)常见DNA连接酶的有E·coliDNA连接酶和T4DNA连接酶,其中既能连接黏性末端又能连接平末端的是T4DNA连接酶。
4.(2016天津卷.7) (12分)人血清白蛋白(HSA) 具有重要的医用价值,只能从血浆中制备。下图是以基因工程技术获取重组HSA(rHSA)的两条途径。
(1)获取HSA基因,首先需采集人的血液,提取_____________合成总cDNA,然后以cDNA为模板,采用PCR技术扩增HSA基因。下图中箭头表示一条引物结合模板的位置及扩增方向,请用箭头在方框内标出标出另一条引物的位置及扩增方向。
(2)启动子通常具有物种及组织特异性,构建在水稻胚乳细胞内特异表达rHSA的载体,需要选择的启动子是_____________(填写字母,单选)。
A.人血细胞启动子 B.水稻胚乳细胞启动子 C.大肠杆菌启动子 D.农杆菌启动子
(3)利用农杆菌转化水稻受体细胞的过程中,需添加酚类物质,其目的是__________________________。
(4)人体合成的初始HSA多肽,需要经过膜系统加工形成正确的空间结构才能有活性。与途径II相比,选择途径I获取rHSA的优势是_______________________________________。
(5)为证明rHSA具有医用价值,须确认rHSA与_________________的生物学功能一致。
【答案】(12分)(1)总RNA (或mRNA)
(2)B
(3)吸引农杆菌移向水稻受体细胞,有利于目的基因成功转化
(4)水稻是真核生物,具有膜系统,能对初始rHSA多肽进行高效加工
(5)HAS
【解析】(1)合成总cDNA需提取细胞中所有的mRNA,然后通过反转录过程进行合成。采用PCR技术扩增HSA基因时,两条引物分别与模板链的5’端结合,扩增方向相反。
(2)根据启动子通常具有物种及组织特异性可知,构建在水稻胚乳细胞内特异表达rHSA的载体,需要选择的启动子是水稻胚乳细胞启动子。
(3)利用农杆菌转化水稻受体细胞的过程中,酚类物质可以吸引农杆菌移向水稻受体细胞,有利于目的基因成功转化。
(4)水稻是真核生物,具有膜系统,能对初始rHSA多肽进行高效加工,而大肠杆菌是原核生物,细胞中不具有生物膜系统。
(5)为证明rHSA具有医用价值,须确认rHSA与天然的HSA生物学功能一致。
5.(2016新课标2卷.40)(15分)下图表示通过核移植等技术获得某种克隆哺乳动物(二倍体)的流程。
回答下列问题:
(1)图中A表示正常细胞核,染色体数为2n,则其性染色体的组成可为____________。过程①表示去除细胞核,该过程一般要在卵母细胞培养至适当时期再进行,去核时常采用_______的方法。②代表的过程是__________。
(2)经过多次传代后,供体细胞中______的稳定性会降低,因此,选材时必须关注传代次数。
(3)若获得的克隆动物与供体动物性状不完全相同,从遗传物质的角度分析其原因是______。
(4)与克隆羊“多莉(利)”培养成功一样,其他克隆动物的成功获得也证明了__________。
【答案】(15分)(1)XX或XY 显微操作(去核法) 胚胎移植
(2)遗传物质
(3)卵母细胞的细胞质中的遗传物质会对克隆动物的形状产生影响
(4)已经分化的动物体细胞核具有全能性。
【解析】(1)提供体细胞的供体可能为雌性,也可能为雄性,因此图中A(正常细胞核)的性染色体组成为XX或XY。常采用显微操作去核法来去除卵母细胞的细胞核。②过程表示将早期胚胎移入受体,即胚胎移植。
(2)取供体动物的体细胞培养,一般选用传代10代以内的细胞,因为10代以内的细胞一般能保持正常的二倍体核型,保证供体细胞正常的遗传基础。超过10代继续培养,供体细胞中遗传物质(或核型)的稳定性会降低。
(3)克隆动物的细胞核基因来自供体,因此大部分性状与供体相同,但细胞质基因来源于受体(或提供卵母细胞的个体),即卵母细胞的细胞质中的遗传物质会对克隆动物的性状产生影响,这就决定了克隆动物的性状与供体不完全相同。
(4)克隆动物的培育采用的是核移植技术,核移植技术的原理是:已经分化的动物体细胞核具有全能性。
6.(2016海南卷.31)基因工程又称为DNA重组技术,回答相关问题:
(1)在基因工程中,获取目的基因主要有两大途径,即______和从_______中分离。
(2)利用某植物的成熟叶片为材料,同时构建cDNA文库和基因组文库,两个文库相比,cDNA文库中含有的基因数目比基因组文库中的少,其原因是______。
(3)在基因表达载体中,启动子是______聚合酶识别并结合的部位。若采用原核生物作为基因表达载体的受体细胞,最常用的原核生物是______。
(4)将目的基因通过基因枪法导入植物细胞时,常用的携带目的基因的金属颗粒有_____和______颗粒。
【答案】(15分)
(1)人工合成 生物材料(每空2分,共4分,其他合理答案可酌情给分)
(2)cDNA文库中只含有叶细胞已转录(或已表达)的基因,而基因组文库中含有该植物的全部基因(5分,其他合理答案可酌情给分)
(3)RNA(2分) 大肠杆菌(或答细菌)(2分)
(4)金粉 钨粉(每空1分,共2分)
【解析】(1)获取目的基因主要有两大途径,即人工合成和从自然界已有的物种中分离。
(2)植物的成熟叶片中基因已选择性表达,因此由所有RNA逆转录形成的cDNA文库中只含有叶细胞已转录(或已表达)的基因,而基因组文库中含有该植物的全部基因。
(3)在基因表达载体中,启动子是RNA聚合酶识别并结合的部位。若采用原核生物作为基因表达载体的受体细胞,由于易于培养,最常用大肠杆菌(或细菌)。
(4)将目的基因通过基因枪法导入植物细胞时,常用的携带目的基因的金属颗粒有金粉 和钨粉颗粒。
7.(2016上海卷.九)回答下列有关遗传信息传递与表达的问题。
在图27所示的质粒PZHZ11(总长为3.6kb,1kb=1000对碱基因)中,lacZ基因编码β-半乳糖苷酶,后者催化生成的化合物能将白色的大肠杆菌染成蓝色。
68.若先用限制酶BamHI切开pZHZ11,然后灭活BamHI酶,再加DNA连接酶进行连接,最后将连接物导入足够数量的大肠杆菌细胞中,则含3.1kb质粒的细胞颜色为;含3.6kb质粒的细胞颜色为。
69.若将两端分别用限制酶BamHI和BglHI切开的单个目的基因片段置换pZHZ11中0.5kb的BamHI酶切片段,形成4.9kb的重组质粒,则目的基因长度为kb。
70.上述4.9kb的重组质粒有两种形式,若用BamHI和EcoRI联合酶切其中一种,只能获得1.7kb和3.2kb两种DNA片段;那么联合酶切同等长度的另一种重组质粒,则可获得
kb和kb两种DNA片段。
71.若将人的染色体DNA片段先导入大肠杆菌细胞中克隆并鉴定目的基因,然后再将获得的目的基因转入植物细胞中表达,最后将产物的药物蛋白注入小鼠体内观察其生物功能是否发挥,那么上述过程属于。
A.人类基因工程 B.动物基因工程 C.植物基因工程 D.微生物基因工程
【答案】68.白色 白色和蓝色/白色或蓝色
69.1.8
70.1.4 3.5
71.C
【解析】(1) 3.1 kb质粒lacZ基因被破坏,含3.1 kb质粒的细胞颜色为白色;加DNA连接酶进行连接,被切下的片段可能反向连接,所含3.6 kb质粒的细胞可能含有正常质粒和异常质粒,也可能只含有正常质粒或异常质粒,颜色为白色和蓝色(白色或蓝色)。
(2) pZHZ11中0.5 kb的BamHI酶切片段被切除后,剩余3.1 kb,将两端分别用限制酶BamHI和BglHI切开的单个目的基因插入,形成4.9 kb的重组质粒,则目的基因大小为4.9-3.1=1.8 kb。
(3) 限制酶BamHI和BglHI切割产生的黏性末端可以进行连接,但连接后不能被两者中的任何一个识别并切割,用BamHI切割4.9 kb的重组质粒,只有一个切割位点。用BamHI和EcoRI联合酶切其中一种,只能获得1.7 kb和3.2 kb两种DNA片段;联合酶切同等长度的另一种重组质粒,可获得1.7+1.8=3.5 kb和3.2-18=1.4 kb两种DNA片段。
(4)题干所述目的是让人的基因在植物细胞中表达,属于植物基因工程。
【2015年】
1.(2015·江苏卷.3)下列关于动物细胞工程和胚胎工程的叙述,正确的是( )
A. 乳腺细胞比乳腺癌细胞更容易进行离体培养
B. 细胞核移植主要在同种动物、同种组织的细胞之间进行
C. 采用胚胎分割技术产生同卵多胚的数量是有限的
D. 培养早期胚胎的培养液中含维生素、激素等多种能源物质
【答案】C
【解析】乳腺癌细胞的分裂能力比乳腺细胞强,所以乳腺癌细胞比乳腺细胞更容易进行离体培养,A错误;细胞核移植发生在同种或异种生物的细胞之间,B错误;由于胚胎分割形成的多胚中遗传物质少,营养物质少,成功的可能性低,所以胚胎分割技术产生同卵多胚的数量有限,C正确;培养早期胚胎的培养液中维生素、激素起调节作用,不是能源物质,D错误。
2.(2015·广东卷.25)图9为培育转基因山羊生产人β-酪蛋白的流程图
下列叙述正确的是
A. 过程①所用的人β-酪蛋白基因可从人cDNA文库中获得
B. 过程②可选用囊胚期或原肠胚期的胚胎进行移植
C. 过程③可使用胚胎分割技术扩大转基因山羊群体
D. 过程④人β-酪蛋白基因在细胞质内进行转录、翻译
【答案】AC
【解析】由图可知,①过程表示基因表达载体的构建;目的基因的获得方法很多,从人C-DNA文库中获取就是其中之一,A正确;过程②表示胚胎移植,山羊的胚胎移植应在囊胚期以前,B错误;胚胎分割可以得到多个遗传性状相同的个体,在③过程中可以应用,C正确;真核生物的基因的表达的转录过程发生在细胞核,翻译过程发生在细胞质,D错误。
3.( 2015·四川卷.2)精子内的顶体由溶酶体特化而来。精卵识别后,顶体膜与精子细胞膜融合,释放溶酶体酶使卵子外层形成孔洞,以利于精卵融合形成受精卵。下列叙述正确的是( )
A.顶体内储存的溶酶体酶是在精子的溶酶体中合成的
B.精子游向卵子所需的能量来自线粒体和细胞质基质
C.顶体膜和精子细胞膜融合体现生物膜的选择透过性
D.受精卵中的遗传物质一半来自父方另一半来自母方
【答案】B
【解析】应选用桑椹胚或囊胚期的胚胎进行胚胎移植,B项错误;人β-酪蛋白基因在细胞核内进行转录,D项错误。
4.(2015·天津卷.6)2015年2月3日,英国议会下院通过一项历史性法案,允许以医学手段培育“三亲婴儿”。三亲婴儿的培育过程可选用如下技术路线。
据图分析,下列叙述错误的是( )
A、该技术可避免母亲的线粒体遗传病基因传递给后代
B、捐献者携带的红绿色盲基因不能遗传给三亲婴儿
C、三亲婴儿的染色体全部来自母亲提供的细胞核
D、三亲婴儿的培育还需要早期环胎培养和胚胎移植等技术
【答案】C
【解析】受体母亲提供细胞核,供体提供去核卵母细胞,这样就可避免受体母亲的线粒体遗传物质(线粒体中的致病基因)传递给子代;A正确。红绿色盲属于核基因控制的遗传病,而由图示可知捐献者提供的是去核的卵细胞,因此不会把其携带的红绿色盲基因传递给三亲婴儿;B正确。由图示可知三亲婴儿的的染色体来自于母亲和父亲;C错误。由图示可知三亲婴儿的获得运用了动物细胞培养、核移植技术,体外受精形成早期胚胎需要进行早期胚胎培养等;D正确。
5.(2015·北京卷.5)在应用农杆菌侵染植物叶片获得转基因植株的常规实验步骤中,不需要的是( )
A.用携带目的基因的农杆菌侵染植物细胞
B.用选择培养基筛法导入目的基因的细胞
C.用聚乙二醇诱导转基因细胞的原生物质融合
D.用适当比例的生长素和细胞分裂素诱导愈伤组织生芽
【答案】C
【解析】农杆菌侵染细菌是基因工程中常常用到的把目的基因导入植物细胞的方法,A正确;目的基因是否导入了细胞,需要在选择培养基上进行筛选,B正确;在植物细胞组织培养的过程中,需要调整培养基中生长素和细胞分裂素的比例,来达到是对其脱分化和再分化的控制,D也正确;在农杆菌侵染植物细胞的过程中并没有涉及到原生质体的融合,所以C错误。
6.( 2015·重庆卷.6)下列有关人胰岛素基因表达载体的叙述,正确的是( )
A.表达载体中的胰岛素基因可通过人肝细胞mRNA反转录获得
B.表达载体的复制和胰岛素基因的表达均启动于复制原(起)点
C.借助抗生素抗性基因可将含胰岛素基因的受体细胞筛选出来
D.启动子和终止密码子均在胰岛素基因的转录中起作用
【答案】C
【解析】人肝细胞中胰岛素基因不表达,因而不存在胰岛素mRNA;A错误。复制原点是基因表达载体复制的起点,而胰岛素基因表达的起点是启动子;B错误。借助抗生素抗性基因可将含胰岛素基因的受体细胞筛选出来;C正确。启动子与RNA聚合酶结合启动转录过程,终止密码子是翻译的终止信号;D错误。
7.(2015·天津卷.8)纤维素分子不能进入酵母细胞,为了使酵母菌能够利用环境中的纤维素为原料生产酒精,构建了含3种不同基因片段的重组质粒,下面是酵母菌转化及纤维素酶在工程菌内合成与运输的示意图。
据图回答:
(1)本研究构建重组质粒时看选用四种限制酶,其识别序列如下图,为防止酶切片段的自身环接,可选用的限制酶组合是______或__________
A.①② B.①③ C.②④ D.③④
(2) 设置菌株Ⅰ为对照,是为了验证__________不携带纤维素酶基因。
(3) 纤维素酶基因的表达包括__________和__________过程,与菌株Ⅱ相比,在菌株Ⅲ、Ⅳ中参与纤维素酶合成和分泌的细胞器还有______________________________。
(4)在以纤维素为唯一C源的培养基上分别培养菌株Ⅱ、Ⅲ、Ⅳ,菌株___________不能存活,原因是_________________________________。
(5)酵母菌生产酒精的细胞部位是___________,产生酒精时细胞的呼吸方式是___________,在利用纤维素生产酒精时,菌株Ⅳ更具有优势,因为导入的中重组质粒含有____________。使分泌的纤维素酶固定于细胞壁,减少因培养液更新二造成的酶的流失,提高酶的利用率。
【答案】(1)B (或C) C (或B) (2)质粒DNA和酵母菌基因组
(3) 转录 翻译 内质网、高尔基体
(4) II
缺少信号肽编码序列,合成的纤维素酶不能分泌到胞外,细胞无可利用的碳源
(5)细胞质基质 无氧呼吸 A基因片段
【解析】(1)为防止酶切片段自身环节,需要用不同的限制酶进行切割,且不同酶切割后产生的粘性末端不同。限制酶①和限制酶②切割后产生的粘性末端相同,限制酶③和限制酶④切割后产生的粘性末端相同,由此可知符合题意要求的限制酶组合是①③、①④、②③、②④,由此可知该题答案为B或C(C或B)。(2)菌株I和菌株II的单一变量是质粒上是否含纤维素酶基因,由此可知置菌株Ⅰ为对照,是为了验证质粒不携带纤维素酶基因。(3)基因的表达包括转录和翻译。纤维素酶的本质是蛋白质,参与蛋白质合成和分泌的细胞器还有内质网和高尔基体。(4)菌株Ⅱ、Ⅲ、Ⅳ相比不同点是菌株Ⅱ无信号肽编码序列,而菌株Ⅲ、Ⅳ有信号肽编码序列,由此可推知以纤维素为唯一C源的培养基上分别培养菌株Ⅱ、Ⅲ、Ⅳ,菌株Ⅱ不能存活,因为缺乏信号肽编码序列,导致合成的纤维素酶不能分泌到细胞外,细胞不能利用碳源。(5)酵母菌无氧呼吸产生酒精,无氧呼吸的场所是细胞质基质。由图示可知菌株Ⅳ比菌株Ⅲ多了A基因片段,由此可推知在利用纤维素生产酒精时,菌株Ⅳ更具有优势,因为导入的中重组质粒含有A基因片段,使分泌的纤维素酶固定于细胞壁,减少因培养液更新二造成的酶的流失,提高酶的利用率。
8.(2015·江苏卷.32)(9 分)胰岛素 A、B 链分别表达法是生产胰岛素的方法之一。 图 1 是该方法所用的基因表达载体,图2 表示利用大肠杆菌作为工程菌生产人胰岛素的基本流程(融合蛋白A、B 分别表示-半乳糖苷酶与胰岛素 A、B链融合的蛋白)。 请回答下列问题:
(1)图1 基因表达载体中没有标注出来的基本结构是 。
(2)图1 中启动子是 酶识别和结合的部位,有了它才能启动目的基因的表达;氨苄青霉素抗性基因的作用是 。
(3)构建基因表达载体时必需的工具酶有 。
(4)茁-半乳糖苷酶与胰岛素A 链或B 链融合表达,可将胰岛素肽链上蛋白酶的切割位点隐藏在内部,其意义在于 。
(5)溴化氰能切断肽链中甲硫氨酸羧基端的肽键,用溴化氰处理相应的融合蛋白能获得完整的 A 链或 B 链,且-半乳糖苷酶被切成多个肽段,这是因为 。
(6)根据图2 中胰岛素的结构,请推测每个胰岛素分子中所含游离氨基的数量。 你的推测结果是 ,理由是 。
【答案】(1)终止子 (2)RNA聚合 作为标记基因,将含有重组质粒的大肠杆菌筛选出来 (3)限制酶和DNA连接酶 (4)防止胰岛素的A、B链被菌体内蛋白酶降解 (5)β-半乳糖苷酶中含多个甲硫氨酸,而胰岛素A、B链中不含甲硫氨酸 (6)至少2个 两条肽链的一端各有一个游离的氨基,氨基酸的R基中可能还含有游离的氨基
【解析】(1)基因表达载体包括复制原点、启动子、终止子、标记基因和目的基因,图1基因表达载体缺少终止子。 (2)启动子是RNA聚合酶识别和结合的部位,使目的基因转录;氨苄青霉素抗性基因是标记基因,能够将含有重组质粒的大肠杆菌筛选出来。 (3)构建基因表达载体需要的工具酶是限制酶和DNA连接酶。 (4)将胰岛素肽链上蛋白酶的切割位点隐藏在内部,可防止胰岛素的A、B链被菌体内蛋白酶降解。(5)由于β-半乳糖苷酶中含多个甲硫氨酸,而胰岛素A、B链中不含甲硫氨酸,所以用溴化氰处理相应的融合蛋白,可获得完整的A链或B链,β-半乳糖苷酶被切成多个肽段。 (6)胰岛素共有两条肽链,每条肽链的一端各有一个游离的氨基,而氨基酸的R基中可能还含有游离的氨基,所以每个胰岛素分子中至少含有2个游离的氨基。
9.(2015·福建卷.33)【生物-现代生物科技专题】(10分)
GDNF是一种神经营养因子。对损伤的神经细胞具有营养和保护作用。研究人员构建了含GDNF基因的表达载体(如图1所示),并导入到大鼠神经干细胞中,用于干细胞基因治疗的研究。请回答:
(1)在分离和培养大鼠神经干细胞的过程中,使用胰蛋白酶的目的是 。
(2)构建含GDNF基因的表达载体时,需选择图1中的 限制酶进行酶切。
(3)经酶切后的载体和GDNF基因进行连接,连接产物经筛选得到的载体主要有三种:单个载体自连、GDNF基因与载体正向连接、GDNF基因与载体反向连接(如图1所示)。为鉴定这3种连接方式,选择HpaI酶和BamHI酶对筛选的载体进行双酶切,并对酶切后的DNA片段进行电泳分析,结果如图2所示。图中第
泳道显示所鉴定的载体是正向连接的。
(4)将正向连接的表达载体导入神经干细胞后,为了检测GDNF基因是否成功表达,可用相应的
与提取的蛋白质杂交。当培养的神经干细胞达到一定的密度时,需进行 培养以得到更多数量的细胞,用于神经干细胞移植治疗实验。
【答案】(1)使细胞分散开 (2)XhoI (3) (4)抗体 传代
【解析】(1)动物细胞培养时,可用胰蛋白酶或胶原蛋白酶作用,使细胞分散开。(2)质粒上有XhoⅠ识别位点,而且在启动子之后,所以选用XhoⅠ限制酶进行酶切。(3)泳道①仅有一种条带,属于载体自连;泳道②有两种条带,且长度分别与质粒和GDNF基因长度相同,为正向连接;泳道③有两种条带,长度与BamHⅠ酶切后结果相同,为反向连接。(4)检测基因是否表达采用抗原抗体杂交法。培养动物细胞采用动物细胞培养法,当细胞密度达到一定程度,需要进行分瓶,进行传代培养。
10.(2015·海南卷.31)【生物-选修3:现代生物科技专题】(15分)在体内,人胰岛素基因表达可合成出一条称为前胰岛素原的肽链,此肽链在内质网中经酶甲切割掉氨基端一段短肽后成为胰岛素原,进入高尔基体的胰岛素原经酶乙切割去除中间片段C后,产生A、B两条肽链,再经酶丙作用生成由51个氨基酸残基组成的胰岛素。目前,利用基因工程技术可大量生产胰岛素。回答下列问题:
(1)人体内合成前胰岛素原的细胞是_____,合成胰高血糖素的细胞是_____。
(2)可根据胰岛素原的氨基酸序列,设计并合成编码胰岛素原的_____序列,用该序列与质粒表达载体构建胰岛素原基因重组表达载体。再经过细菌转化、筛选及鉴定,即可建立能稳定合成_____的基因工程菌。
(3)用胰岛素原抗体检测该工程菌的培养物时,培养液无抗原抗体反应,菌体有抗原抗体反应,则用该工程菌进行工业发酵时,应从_____中分离、纯化胰岛素原。胰岛素原经酶处理便可转变为胰岛素。
【答案】(1)胰岛B细胞 胰岛A细胞 (2)DNA(序列) 胰岛素原 (3)菌体
【解析】(1)由题意可知,前胰岛素原在细胞内经加工后成为胰岛素,人体合成胰岛素的细胞是胰岛B细胞,所以合成前胰岛素原的细胞也是胰岛B细胞;合成胰高血糖素的细胞是胰岛A细胞。
(2)根据胰岛素原的氨基酸序列,可设计并合成编码胰岛素原的DNA序列(即目的基因);用该序列与质粒表达载体构建胰岛素原基因重组表达载体,再经过细菌转化、筛选及鉴定,即可建立能稳定合成人胰岛素原的基因工程菌。
(3)根据题意,培养液无抗原抗体反应,菌体有抗原抗体反应,所以用该工程菌进行工业发酵时,应从菌体中分离、纯化胰岛素原,经酶处理便可转变为胰岛素。
11.( 2015·四川卷.9)(11分)将苏云金杆菌Bt蛋白的基因导入棉花细胞中,可获得抗棉铃虫的转基因棉,其过程如下图所示(注:农杆菌中Ti质拉上只有T-DNA片段能转移到植物细胞中)。
(1)过程①需用同种____酶对含Bt基因的DNA和Ti质粒进行酶切。为将过程②获得的含重组质粒的农杆菌筛选出来,应使用____培养基。
(2)过程③中将棉花细胞与农杆菌混合后共同培养,旨在让__进入棉花细胞;除尽农杆菌后,还须转接到含卡那霉素的培养基上继续培养,目的是________。
(3)若过程④仅获得大量的根,则应在培养基中增加____以获得芽;部分接种在无激素培养基上的芽也能长根,原因是___________。
(4)检验转基因棉的抗虫性状,常用方法是____。种植转基因抗虫棉能减少___的使用,以减轻环境污染。
【答案】(1)限制性核酸内切 选择
(2)T-DNA 筛选获得T-DNA片段的植物细胞
(3)细胞分裂素浓度 顶芽端合成的生长素向基部运输,促进根的分化
(4)投放棉铃虫 农药
【解析】(1)过程①需用同种限制性核酸内切酶(限制酶)对含Bt基因的DNA和Ti质粒进行酶切。为将过程②获得的含重组质粒的农杆菌筛选出来,应使用选择培养基。
(2)过程③中将棉花细胞与农杆菌混合后共同培养,旨在让重组质粒中的T-DNA片段进入棉花细胞;除尽农杆菌后,还须转接到含卡那霉素的培养基上继续培养,目的是筛选获得T-DNA片段的植物细胞,即含目的基因的受体细胞。
(3)若过程④仅获得大量的根,则应在培养基中增加细胞分裂素以获得芽;部分接种在无激素培养基上的芽也能长根,原因是顶芽端合成的生长素向基部运输,促进根的分化。
(4)检验转基因棉的抗虫性状,常用方法是直接接种害虫,观察其生存情况。种植转基因抗虫棉能减少农药的使用,以减轻环境污染。
12.( 2015·重庆卷.7)(10分)2014年埃博拉病在非洲蔓延,我国派出医疗队首次在境外组建医院,帮助治疗埃博拉疫情。
(1)研究表明,埃博拉病毒侵入机体后,通过靶向感染、破坏吞噬细胞等,使其不能暴露病毒的_____,以致感染信息不能呈递给_____,阻止正常激活细胞免疫和体液免疫应答过程,导致机体对该病毒的____免疫功能下降。因此,病毒在体内快速增殖、致病。
(2)对志愿者接种埃博拉试验疫苗后,机体免疫系统能产生相应抗体,还能产生的免疫细胞有__________。
(3)用埃博拉病毒的某种蛋白免疫小鼠,通过_______技术获得杂交瘤细胞,用于生产单克隆抗体治疗该病。
【答案】(1)特有抗原或抗原肽-MHC T细胞 特异性
(2)记忆细胞、效应T细胞
(3)细胞融合或细胞杂交
【解析】(1)正常情况下,抗原侵入机体后被吞噬细胞吞噬处理暴露抗原的抗原肽-MHC复合物,继而完成信号传递。而埃博拉病毒能阻止该过程,阻止吞噬细胞将抗原的信号呈递给T细胞,进而影响机体的特异性免疫。
(2)注射疫苗后,机体能产生一系列的免疫细胞,如记忆细胞、效应T细胞等。
(3)制备单克隆抗体时需利用细胞融合或细胞杂交技术先获得杂交瘤细胞,再生产相关药物。
13.( 2015·重庆卷.8)(20分)某课题组为解决本地种奶牛产奶量低的问题,引进了含高产奶基因但对本地适应性差的纯种公牛。
(1)拟进行如下杂交:
♂A(具高产奶基因的纯种)×♀B(具适宜本地生长基因的纯种)→C
选择B作为母本,原因之一是胚胎能在母体内正常______。若C中的母牛表现为适宜本地生长,但产奶量并未提高,说明高产奶是___性状。为获得产奶量高且适宜本地生长的母牛,根据现有类型,最佳杂交组合是_____,后代中出现这种母牛的概率是___(假设两对基因分别位于不同对常染色体上)。
(2)用以上最佳组合,按以下流程可加速获得优良个体。
精子要具有受精能力,需对其进行___处理;卵子的成熟在过程___中完成。在过程④的培养基中含有葡萄糖,其作用是_________。为筛选出具有优良性状的母牛,过程⑤前应鉴定胚胎的______。子代母牛的优良性状与过程___的基因重组有关。
(3)为了提高已有胚胎的利用率,可采用______技术。
【答案】(1)生长发育或胚胎发育 隐性 ♂A×♀C 1/8
(2)获能或增强活力 ③ 供能 性别、高产奶和适应生长的基因 ②
(3)胚胎分割
【解析】((1)由于胚胎能在母体内进行正常的胚胎发育,所以可选择适宜当地生长的纯种牛做母本。用纯种高产奶牛作父本与适宜当地生长的纯种牛作母本杂交,获得了C牛,表现为适宜当地生长,但产奶量并没提高,这说明适宜当地生长对不适宜当地生长是显性,低产奶对高产奶是显性。由于控制奶牛的产奶量的基因和对本地的适应性的基因分别位于不同的染色体上,说明他们在遗传时遵循基因的自由组合定律。若控制奶牛的产奶量的等位基因为A和a,对本地的适应性的的等位基因为B和b,可推知雄牛A的基因型为aabb,雌牛B的基因型为AABB,C牛基因型为AaBb,可见要获得产奶量高且适宜当地生长的母牛(aaB-),由于A牛的适宜当地生长的能力差,最好做父本,由此可推知最佳的实验组合为♂A×♀C,此时后代出现所需牛(aaBb)的概率为1/4×1/2=1/8。
(2)精子需获能后才具备受精的能力;母牛排卵时排出的卵子为次级卵母细胞,由此可推知减数第二次分裂形成卵细胞是在受精过程中完成的,即卵子的成熟是在体外受精过程中完成;在胚胎培养过程中,培养基中的葡萄糖能为胚胎发育过程提供能量;为了筛选出具有优良性状的母牛,在胚胎移植之前需对胚胎的性别、高产奶和适宜生长的基因进行鉴定;母牛在减数分裂过程中发生基因重组,产生具有优良性状基因的卵细胞,子代母牛的优良性状与此有关。
(3)通过胚胎分割技术可产生遗传性状相同的多个胚胎,从而提高胚胎的利用率。
14.( 2015·课标I卷.40)[生物——选修3:现代生物科技专题](15分)
HIV属于逆转录病毒,是艾滋病的病原体。回答下列问题:
(1)用基因工程方法制备HIV的某蛋白(目的蛋白)时,可先提取HIV中的 ,以其作为模板,在 的作用下合成 。获取该目的蛋白的基因,构建重组表达载体,随后导入受体细胞。
(2)从受体细胞中分离纯化出目的蛋白,该蛋白作为抗原注入机体后,刺激机体产生的可与此蛋白结合的相应分泌蛋白是 。该分泌蛋白可用于检测受试者血清中的HIV,检测的原理是 。
(3)已知某种菌导致的肺炎在健康人群中罕见,但是在艾滋病患者中却多发。引起这种现象的根本原因是HIV主要感染和破坏了患者的部分 细胞,降低了患者免疫系统的防卫功能。
(4)人的免疫系统有 癌细胞的功能,艾滋病患者由于免疫功能缺陷,易发生恶性肿瘤。
【答案】(1)RNA 逆转录酶 DNA
(2)抗体 抗原抗体特异性结合
(3)T(或T淋巴)
(4)监控和清除
【解析】(1)HIV是一种逆转录RNA病毒,若要获取HIV的某种蛋白质,需将HIV的遗传物质RNA提取出来,在逆转录酶的作用下合成cDNA分子即获取该目的基因。(2)抗原注入机体后,会诱导机体的免疫系统产生抗体,抗体会和抗原发生特异性结合。HIV和抗体能特异性结合,因此可以用于检测受试者血清中的HIV。(3)HIV主要感染和破坏了患者的部分免疫细胞,主要是T细胞,降低了患者免疫系统的防卫功能。(4)人的免疫系统有监控和清除癌细胞的功能。
15.( 2015·课标II卷.40)【生物——选修3:现代生物技术专题】(15分)
已知生物体内有一种蛋白质(P),该蛋白质是一种转运蛋白,由305个氨基酸组成。如果将P分子中158位的丝氨酸变成亮氨酸,240位的谷氨酰胺变成苯丙氨酸,改变后的蛋白质(P1)不但保留P的功能,而且具有了酶的催化活性。回答下列问题:
(1) 从上述资料可知,若要改变蛋白质的功能,可以考虑对蛋白质的 进行改造。
(2) 以P基因序列为基础,获得P1基因的途径有修饰 基因或合成 基因,所获得的基因表达时是遵循中心法则的,中心法则的全部内容包括 的复制;以及遗传信息在不同分子之间的流动,即: 。
(3) 蛋白质工程也被称为第二代基因工程,其基本途径是从预期蛋白质功能出发,通过
和 ,进而确定相对应的脱氧核苷酸序列,据此获得基因,在经表达、纯化获得蛋白质,之后还需要对蛋白质的生物 进行鉴定。
【答案】(1)氨基酸序列(或结构)(1分)
(2) P P1 DNA和RNA
DNA→RNA、RNA→DNA、RNA→蛋白质(或转录、逆转录、翻译)
(3)设计蛋白质结构 推测氨基酸序列 功能
【解析】(1)由题干信息可知改造蛋白质的功能,可通过改变蛋白质的结构实现。
(2)依据蛋白质工程的定义及题中信息可知获得P1基因的途径有修饰现有(P)基因或合成新(P1)基因。中心法则的全部内容包括:DNA的复制、RNA的复制、转录、逆转录和翻译。
(3)蛋白质工程的基本途径:从预期的蛋白质功能出发→设计预期的蛋白质结构→推测应有的氨基酸序列→找到相应的脱氧核苷酸序列。通过蛋白质工程合成的蛋白质还需要进行生物活性的鉴定即功能鉴定,看是否达到人们的需求。
16.(2015·安徽卷.31)II.(9分)科研人员采用转基因体细胞克隆技术获得转基因绵羊,以便通过乳腺生物反应器生产人凝血因子IX医用蛋白,其技术路线如图。
(1) 由过程获得的A为 。
(2) 在核移植前,必须先去掉卵母细胞的核。目的是 ,受体应选用 期卵母细胞。
(3) 进行胚胎移植时,代孕母羊对置入子宫的重组胚胎基本上不发生 ,这是为重组胚胎在代孕母羊体内的存活提供了可能。
(4) 采用胎儿成纤维细胞进行转基因体细胞克隆,理论上可获得无限个转基因绵羊,这是因为 。
【答案】II.(1)含目的基因的表达载体 (2)保证核遗传物质来自目的基因的成纤维细胞 MII中 (3)免疫排斥反应 (4)整合含有目的基因的成纤维细胞可进行传代培养
【解析】I.(1)根据题意:黑羽短腿鸡(BBCLC)与白羽短腿鸡(bbCLC)交配,F1基因型比为BbCLCL:BbCLC:BbCC=1:2:1,其中BbCLCL死亡。所以F1表现型及比例为蓝羽短腿:蓝羽正常=2:1。按照一对对分析的思路,F1中两只蓝羽短腿鸡(BbCLC)交配,F2中出现的表现型种类为3×2=6种,其中蓝羽短腿鸡(BbCLC)所占比例是1/2×2/3=1/3。 (2)从交配结果(CLC为存活短腿)可判断,CL对C为显性,在控制死亡效应上,CL是隐性。 (3)b基因的编码序列缺失一个碱基对,翻译时,可能会出现终止密码子提前出现而提前终止翻译过程或者从缺失部位以后翻译的氨基酸序列发生变化的情况。 (4)根据题意可知实质亲本为ZW×ZW,交配过程中卵细胞只与次级卵母细胞形成的极体结合,产生的ZZ为雄性,WW胚胎致死。
II.(1)分析图示可知,过程表示构建基因表达载体。 (2)对卵母细胞去核的目的是保证后代的核遗传物质全部来自目的基因的成纤维细胞。受体应选用减数第二次分裂中期。 (3)胚胎移植能成功,原因是代孕母羊对置入子宫的重组胚胎基本上不发生免疫排斥反应。 (4)转基因体细胞克隆属于无性繁殖,细胞能经过传代培养不断增殖,且遗传物质一般不会发生改变。
17.(2015·山东卷.36)(12分)【生物—现代生物科技专题】
治疗性克隆对解决供体器官缺乏和器官移植后免疫排斥反应具有重要意义。流程如下:
(1)过程①采用的是细胞工程中的_________技术,过程②采用的是胚胎工程中的_________技术。
(2)体细胞进行体外培养时,所需气体主要有O2和CO2,其中CO2的作用是维持培养液(基)的_____________。
(3)如果克隆过程中需进行基因改造,在构建基因表达载体(重组载体)时必须使用_______和__________两种工具酶。基因表达载体上除目的基因外,还需有________基因,以便选出成功导入基因表达载体的细胞。
(4)胚胎干细胞可以来自于囊胚中的________。在一定条件下,胚胎干细胞可以分化形成不同的组织器官。若将图中获得的组织器官移植给个体_________(填“A”或“B”),则不会发生免疫排斥反应。
【答案】(1)(体细胞)核移植 (早期)胚胎培养 (2)PH(或酸碱度) (3)限制性(核酸)内切酶(或限制酶) DNA连接酶(注:两空可颠倒) 标记 (4)内细胞团 B
【解析】(1)过程①表示将从体细胞中分离出的细胞核与去核的卵(母)细胞重组形成重组细胞的过程,因此采用的是细胞工程中的(体细胞)核移植技术。过程②表示将重组细胞培养才早期胚胎的过程,所以采用的是胚胎工程中的(早期)胚胎培养技术。 (2)在动物细胞培养时,CO2的主要作用是维持培养液(基)的PH(或酸碱度)。 (3)在基因工程中,在构建基因表达载体(重组载体)时必须使用限制性(核酸)内切酶(或限制酶)和DNA连接酶。基因表达载体的组成,除目的基因外,还必须有启动子、终止子以及标记基因等,其中标记基因的作用是筛选出成功导入基因表达载体的细胞。 (4)胚胎干细胞可以来自于囊胚中的内细胞团。图中获得的组织器官,其细胞核来自于个体B,其遗传物质组成几乎与个体B相同,因此将该组织器官移植给个体B则不会发生免疫排斥反应。
18.(2015·上海卷.综合题九)回答下列有关遗传信息传递与表达的问题。(9分)
如图28A所示,质粒pZHZ9上含有X抗生素抗性基因(XR)和Y抗生素抗性基因(YR)。其中XR内部含有限制酶KasI识别序列,YR内部含有限制酶FseI、HpaII、NaeI、NgoMIV识别序列,五种酶的识别序列如图28B(▼表示切割位点),且这些识别序列在整个质粒上均仅有一处,目的基因内部不存在这些识别序列。
68.若要将结构如图28C所示的目的基因直接插入到YR内形成重组质粒pZHZ10,则pZHZ9需用限制酶_____切开。
69.将上述切开的质粒溶液与目的基因溶液混合,加入DNA连接酶连接后,进行大肠杆菌受体细胞导入操作。之后,受体细胞的类型(对两种抗生素表现出抗性R或敏感性S)包含_____(多选)。
A.XR、YR B.XR、YS C.XS、YR D.XS、YS
70.若用KasI和FseI联合酶切重组质粒pZHZ 10(只含单个目的基因),则可能产生的酶切片段数为____(多选)。
A. 1 B.2 C. 3 D. 4
71.动物基因工程通常以受精卵作为受体细胞的根本原因是________。
A.受精卵能使目的基因高效表达 B.受精卵可发育成动物个体
C.受精卵基因组更易接受DNA的插入 D.受精卵尺寸较大,便于DNA导入操作
【答案】68.NgoMIV
69.ABD
70.ABC
71.B
【解析】
(1)分析图,通过比较五种限制酶的识别位点和露出的粘性末端,可以看出只有限制酶NgoMIV切割DNA分子后露出的粘性末端与目的基因的两端的粘性末端相同,进而可以把目的基因插入质粒中。
(2)将图中切开的质粒溶液与目的基因溶液混合,加入DNA连接酶连接后,有的质粒可能没有导入目的基因,这种普通质粒导入受体细胞后,由于XR、YR基因都没有被破坏,因此两种抗性都存在,故A正确;目的基因插入质粒后,由于YR基因被破坏,因此重组质粒导入受体细胞后,只具有XR抗性,表现XR、YS,故B正确;若是没有导入质粒,表现为XS、YS,没有其他情况,故C错误,D正确。
(3)根据题意,XR内部含有限制酶KasI识别序列,YR内部含有限制酶FseI、HpaII、NaeI、NgoMIV识别序列,五种酶的识别序列在整个质粒上均仅有一处,如果插入目的基因后,NgoMIV的识别序列有两处,根据题意,能够被NgoMIV识别的序列都能被FseI识别,因此若用KasI和FseI联合酶切重组质粒pZHZ 10,最少可以切开一个位点,得到一种DNA片段,最多切开3个位点,得到三种DNA片段,故ABC正确,D错误。
(4)受精卵和体细胞都能使目的基因高效表达,故A错误;动物体细胞的全能性受到限制,不能表现出来,受精卵的全能性最高,因此转基因动物一般用受精卵作为受体细胞,故B正确;受精卵的体积较大,便于进行目的基因的导入和操作,但这不是根本原因,故CD不合题意。
【2014年】
1.[2014·天津卷] 为达到相应目的,必须通过分子检测的是( )
A.携带链霉素抗性基因受体菌的筛选
B.产生抗人白细胞介素8抗体的杂交瘤细胞的筛选
C.转基因抗虫棉植株抗虫效果的鉴定
D.21三体综合征的诊断
【答案】B 【解析】可通过将受体菌接种在含链霉素的培养基中筛选携带链霉素抗性基因的受体菌,A项错误。抗人白细胞介素8抗体的杂交瘤细胞应通过抗原抗体杂交技术筛选产生,B项正确。在棉花田中人工放入害虫可检验转基因抗虫棉的抗虫效果,C项错误。可利用显微镜检测21三体综合征患者的染色体组成,D项错误。
2.[2014·天津卷] 哺乳动物卵原细胞减数分裂形成成熟卵子的过程,只有在促性腺激素和精子的诱导下才能完成。下面为某哺乳动物卵子及早期胚胎的形成过程示意图(N表示染色体组)。
据图分析,下列叙述错误的是( )
A.次级卵母细胞形成的过程需要激素调节
B.细胞Ⅲ只有在精子的作用下才能形成成熟卵子
C.Ⅱ、Ⅲ和Ⅳ细胞分裂后期染色体数目相同
D.培育转基因动物应选择细胞Ⅳ作为受体细胞
【答案】C 【解析】本题综合考查卵细胞的形成过程,涉及细胞分裂过程中的变化、基因工程等相关内容,属于理解、识图能力。据图可知,初级卵母细胞形成次级卵母细胞的过程需要促性腺激素的调节,A项正确;细胞Ⅲ为次级卵母细胞,其减数第二次分裂是在输卵管中伴随着受精作用完成的,B项正确;Ⅱ、Ⅲ和Ⅳ分别为初级卵母细胞、次级卵母细胞和受精卵,它们在细胞分裂后期的染色体组数依次为2N、2N、4N,染色体数目不同,C项错误;动物细胞的受精卵全能性高,因此培育转基因动物常用受精卵作为受体细胞,D项正确。
3.[2014·重庆卷] 如图是利用基因工程培育抗虫植物的示意图。以下相关叙述,正确的是( )
A.②的构建需要限制性核酸内切酶和DNA聚合酶参与
B.③侵染植物细胞后,重组Ti质粒整合到④的染色体上
C.④的染色体上若含抗虫基因,则⑤就表现出抗虫性状
D.⑤只要表现出抗虫性状就表明植株发生了可遗传变异
【答案】D 【解析】构建重组质粒需要限制性核酸内切酶和DNA连接酶,而不需要DNA聚合酶,A项错误。含重组Ti质粒的农杆菌侵染植物细胞后,重组Ti质粒的TDNA整合到受体细胞的染色体上,而不是重组Ti质粒整合到受体细胞的染色体上,B项错误。导入受体细胞的目的基因表达后,转基因植株方能表现出相应性状,若目的基因在受体细胞中不表达,转基因植株则不能表现出相应性状,C项错误。基因工程导致的生物变异是可遗传变异, D项正确。
4.[2014·广东卷] (双选)利用基因工程技术生产羧酸酯酶(CarE)制剂的流程如图所示,下列叙述正确的是( )
A.过程①需使用逆转录酶
B.过程②需使用解旋酶和PCR获取目的基因
C.过程③使用的感受态细胞可用NaCl溶液制备
D.过程④可利用DNA分子杂交鉴定目的基因是否已导入受体细胞
【答案】AD 【解析】 过程①是以mRNA为模板合成DNA的过程,即逆转录过程,需要逆转录酶的催化,A项正确。过程②表示利用PCR扩增目的基因,在PCR过程中不需要解旋酶解旋,通过控制温度来达到解旋的目的,B项错误。利用氯化钙处理大肠杆菌,使之成为感受态细胞,C项错误。检测目的基因是否成功导入受体细胞的染色体DNA中,可以采用DNA分子杂交技术,D项正确。
5.[2014·江苏卷] (多选)下列关于基因工程技术的叙述,错误的是( )
A.切割质粒的限制性核酸内切酶均特异性地识别6个核苷酸序列
B.PCR反应中温度的周期性改变是为了DNA聚合酶催化不同的反应
C.载体质粒通常采用抗生素合成基因作为筛选标记基因
D.抗虫基因即使成功地插入到植物细胞染色体上也未必能正常表达
【答案】ABC 【解析】限制酶的识别序列不都是6个核苷酸,比如基因工程中的BamH Ⅰ酶识别序列为GATC,A项错误。PCR中温度的改变过程是:双链DNA在95 ℃变性解旋,50~55 ℃退火使引物与DNA单链结合;65~75 ℃是耐热性DNA聚合酶的适宜温度,用于子链的延伸,B项错误。质粒常用抗生素抗性基因作为标记基因,C项错误。抗虫基因即使成功插入到植物细胞内,也可能由于基因选择性表达或者细胞内基因的互作等其他原因而不能正常表达,D项正确。
6.[2014·北京卷] 在25 ℃的实验条件下可顺利完成的是( )
A.光合色素的提取与分离
B.用斐林(本尼迪特)试剂鉴定还原糖
C.大鼠神经细胞的培养
D.制备用于植物组织培养的固体培养基
【答案】A 【解析】光合色素的提取和分离实验在常温下进行,即在25 ℃的条件可顺利完成,A项正确。用斐林试剂鉴定还原糖实验中需要水浴加热,才能出现砖红色沉淀,常温条件下不发生反应,B项错误。哺乳动物和人类神经细胞的培养的生存环境温度是35~37 ℃,C项错误。制备用于植物组织培养的固体培养基的温度一般是18~22 ℃,D项错误。
7.[2014·北京卷] 在25 ℃的实验条件下可顺利完成的是( )
A.光合色素的提取与分离
B.用斐林(本尼迪特)试剂鉴定还原糖
C.大鼠神经细胞的培养
D.制备用于植物组织培养的固体培养基
【答案】A 【解析】光合色素的提取和分离实验在常温下进行,即在25 ℃的条件可顺利完成,A项正确。用斐林试剂鉴定还原糖实验中需要水浴加热,才能出现砖红色沉淀,常温条件下不发生反应,B项错误。哺乳动物和人类神经细胞的培养的生存环境温度是35~37 ℃,C项错误。制备用于植物组织培养的固体培养基的温度一般是18~22 ℃,D项错误。
8.[2014·天津卷] 为达到相应目的,必须通过分子检测的是( )
A.携带链霉素抗性基因受体菌的筛选
B.产生抗人白细胞介素8抗体的杂交瘤细胞的筛选
C.转基因抗虫棉植株抗虫效果的鉴定
D.21三体综合征的诊断
【答案】B 【解析】可通过将受体菌接种在含链霉素的培养基中筛选携带链霉素抗性基因的受体菌,A项错误。抗人白细胞介素8抗体的杂交瘤细胞应通过抗原抗体杂交技术筛选产生,B项正确。在棉花田中人工放入害虫可检验转基因抗虫棉的抗虫效果,C项错误。可利用显微镜检测21三体综合征患者的染色体组成,D项错误。
9.[2014·浙江卷] 下列关于动物细胞培养的叙述,正确的是( )
A.连续细胞系的细胞大多具有二倍体核型
B.某些癌细胞在合适条件下能逆转为正常细胞
C.由多个祖细胞培养形成的细胞群为一个克隆
D.未经克隆化培养的细胞系细胞具有相同的性状
【答案】B 【解析】本题考查的是动物细胞培养的过程。连续细胞系被认为是发生了转化的细胞系,大多数具有异倍体核型,A项错误。一般来说,癌细胞是不能逆转为正常细胞的,但在一些因素(如放射治疗)的作用下可使癌细胞恢复为正常细胞,B项正确。细胞克隆的基本要求是来源于单个细胞(一个共同的祖细胞),不能来自多个细胞,C项错误。未经克隆化培养的细胞系细胞具有异质性,所以不是都具有相同的性状,D项错误。
10.[2014·江苏卷] 杜泊羊以其生长速度快、肉质好等优点,被称为“钻石级”肉用绵羊。科研工作者通过胚胎工程快速繁殖杜泊羊的流程如下图所示,相关叙述正确的是( )
A.为了获得更多的卵母细胞,需用雌激素对雌性杜泊羊进行处理
B.从卵巢中采集的卵母细胞可直接与获能的精子进行体外受精
C.为避免代孕绵羊对植入胚胎产生排斥反应,应注射免疫抑制剂
D.为了进一步扩大繁殖规模,可通过胚胎分割技术获得同卵双胎
【答案】D 【解析】胚胎工程中用促性腺激素来促使雌性个体超数排卵,A项错误。从卵巢中采集的卵母细胞为初级卵母细胞,需要培养至减数第二次分裂中期才能与获能的精子进行受精,B项错误。胚胎学原理中母体对外来胚胎没有排斥作用,故不需要注射免疫抑制剂,C项错误。胚胎分割产生的胚胎遗传物质来源相同,分割产生的多个胚胎能用于扩大繁殖规模,如用胚胎分割技术获得同卵双胎,D项正确。
11.[2014·江苏卷] 下列关于蛙胚胎发育过程的叙述,正确的是( )
A.通过细胞分裂不断增加细胞数量,并在一定时期发生细胞分化
B.胚胎发育过程中细胞不断分裂,但不发生凋亡
C.随着细胞分裂次数的增加,蛙胚的有机物总量不断增加
D.发育过程中蛙胚从环境中获得的氧气和营养物质逐渐增加
【答案】A 【解析】蛙受精卵经过细胞分裂形成早期胚胎,在早期胚胎发育过程中从囊胚期就开始出现分化,A项正确。胚胎发育过程中细胞不断分裂,但是到一定时期部分细胞就不再分裂而分化为有特定形态、结构及功能的细胞,行使功能一段时间后就会衰老和凋亡,B项错误。在胚胎发育的早期,有机物在不断分解为细胞分裂供能,所以有机物总量减少,C项错误。蛙胚胎发育过程中始终由卵黄提供营养,D项错误。
12.[2014·重庆卷] 生物技术安全性和伦理问题是社会关注的热点。下列叙述,错误的是( )
A.应严格选择转基因植物的目的基因,避免产生对人类有害的物质
B.当今社会的普遍观点是禁止克隆人的实验,但不反对治疗性克隆
C.反对设计试管婴儿的原因之一是有人滥用此技术选择性设计婴儿
D.生物武器是用微生物、毒素、干扰素及重组致病菌等来形成杀伤力
【答案】D 【解析】在应用基因工程技术培育转基因植物时,应避免选择可能产生对人类有害物质的目的基因,A项正确。在对克隆技术引发的伦理问题的争论中,普遍的观点是禁止克隆人的实验,但不反对治疗性克隆,B项正确。在对胚胎工程技术引发的伦理问题的争论中,反对设计试管婴儿的原因之一是可能有人滥用此技术选择性设计婴儿, C项正确。生物武器种类包括致病菌、病毒、基因重组的致病菌、生化毒剂等,不包括干扰素, 干扰素是动物细胞在受到某些病毒感染后分泌的具有抗病毒功能的宿主特异性糖蛋白, D项错误。
13.[2014·山东卷] 【生物——现代生物科技专题】
人组织纤溶酶原激活物(htPA)是一种重要的药用蛋白,可在转htPA基因母羊的羊乳中获得。流程如下:
(1)htPA基因与载体用________切割后,通过DNA连接酶连接,以构建重组表达载体。检测目的基因是否已插入受体细胞DNA,可采用____________技术。
(2)为获取更多的卵(母)细胞,要对供体母羊注射促性腺激素,使其________。采集的精子需要经过________,才具备受精能力。
(3)将重组表达载体导入受精卵常用的方法是________。为了获得母羊,移植前需对已成功转入目的基因的胚胎进行________。利用胚胎分割和胚胎移植技术可获得多个转基因个体,这体现了早期胚胎细胞的________。
(4)若在转htPA基因母羊的羊乳中检测到__________,说明目的基因成功表达。
【答案】(1)同种限制性核酸内切酶(或同种限制酶) DNA分子杂交(或核酸探针) (2)超数排卵 获能(处理) (3)显微注射法 性别鉴定 全能性 (4)htPA(或人组织纤溶酶原激活物)
【解析】(1)基因工程中,重组表达载体构建时,需用同种限制性核酸内切酶切割目的基因和载体,以得到相同的黏性末端便于连接。检测目的基因是否插入受体细胞DNA的常用方法是DNA分子杂交技术(或核酸探针技术)。
(2)胚胎工程中,对供体母羊通常注射促性腺激素以促使其超数排卵,从而获得更多的卵(母)细胞;采集的精子并不具备受精能力,需要在体外获能处理后,才具备该能力。
(3)将重组表达载体导入动物细胞常用的方法是显微注射法。在胚胎移植前,需对胚胎进行性别鉴定以获得所需性别的子代个体。利用胚胎分割和胚胎移植技术可获得多个转基因个体,体现了早期胚胎细胞的全能性。
(4)基因工程中,目的基因是否成功表达的标志是转基因生物是否产生了目的基因控制合成的蛋白质。
14.[2014·福建卷] [生物——现代生物科技专题] Rag2基因缺失小鼠不能产生成熟的淋巴细胞。科研人员利用胚胎干细胞(ES细胞)对Rag2基因缺失小鼠进行基因治疗。其技术流程如图:
(1)步骤①中,在核移植前应去除卵母细胞的________。
(2)步骤②中,重组胚胎培养到________期时,可从其内细胞团分离出ES细胞。
(3)步骤③中,需要构建含有Rag2基因的表达载体。可以根据Rag2基因的__________设计引物,利用PCR技术扩增Rag2基因片段。用HindⅢ和PstⅠ限制酶分别在片段两侧进行酶切获得Rag2基因片段。为将该片段直接连接到表达载体,所选择的表达载体上应具有______________酶的酶切位点。
(4)为检测Rag2基因的表达情况,可提取治疗后小鼠骨髓细胞的________,用抗Rag2蛋白的抗体进行杂交实验。
【答案】(1)细胞核
(2)囊胚
(3)核苷酸序列 HindⅢ和PstⅠ
(4)蛋白质
【解析】(1)步骤①是核移植过程,是将上皮细胞的细胞核移植到去核卵母细胞。
(2)重组胚胎培养到囊胚期,可从其内细胞团分离出 ES 细胞。
(3)利用PCR技术扩增目的基因,其条件是模板DNA、据Rag2基因的核苷酸序列设计的引物、四种脱氧核苷酸、热稳定DNA聚合酶等,欲获得目的基因Rag2需要用HindⅢ和PstⅠ两种限制酶切割,所以选择的表达载体上应具有HindⅢ和PstⅠ酶的酶切位点。
(4)检测Rag2 基因是否表达成功就需要检测有无Rag2基因表达产物,又据用抗Rag2蛋白的抗体进行杂交实验,所以应提取治疗后小鼠骨髓细胞的蛋白质进行检测。
15.[2014·新课标全国卷Ⅰ] [生物——选修3:现代生物科技专题] 某研究者用抗原(A)分别免疫3只同种小鼠(X、Y和Z),每只小鼠免疫5次,每次免疫一周后测定各小鼠血清抗体的效价(能检测出抗原抗体反应的血清最大稀释倍数),结果如下图所示。
若要制备杂交瘤细胞,需取免疫后小鼠的B淋巴细胞(染色体数目40条),并将该细胞与体外培养的小鼠骨髓瘤细胞(染色体数目60条)按一定比例加入试管中,再加入聚乙二醇诱导细胞融合,经筛选培养及抗体检测,得到不断分泌抗A抗体的杂交瘤细胞。
回答下列问题:
(1)制备融合所需的B淋巴细胞时,所用免疫小鼠的血清抗体效价需达到16 000以上,则小鼠最少需要经过______次免疫后才能有符合要求的。达到要求后的X、Y、Z这3只免疫小鼠中,最适合用于制备B淋巴细胞的是______小鼠,理由是________________________________________________________________________。
(2)细胞融合实验完成后,融合体系中除含有未融合的细胞和杂交瘤细胞外,可能还有________________________________,体系中出现多种类型细胞的原因是________________________。
(3)杂交瘤细胞中有________个细胞核,染色体数目最多是________条。
(4)未融合的B淋巴细胞经多次传代培养后都不能存活,原因是____________________。
【答案】(1)四 Y Y小鼠的血清抗体效价最高
(2)B淋巴细胞相互融合形成的细胞、骨髓瘤细胞相互融合形成的细胞 细胞融合是随机的,且融合率达不到100%
(3)1 100
(4)不能无限增殖
【解析】(1)据图分析,第四次免疫后小鼠Y的血清抗体效价达到 16 000 以上。达到要求后的 X、Y、Z 这3只小鼠中,小鼠 Y 的 B 淋巴细胞产生抗体效价最高,最适合用于制备单克隆抗体。
(2)融合体系中除了未融合的细胞和杂交瘤细胞之外,还有骨髓瘤细胞和 B 淋巴细胞的自身融合产物,由于细胞融合是随机的,且融合率达不到100%,故体系中会出现多种类型的细胞。
(3)杂交瘤细胞形成后,由于核膜具有流动性,故小鼠的免疫B淋巴细胞细胞核与其骨髓瘤细胞细胞核会融合形成一个杂交的细胞核,因此染色体数目最多是100条。
(4)未融合的 B 淋巴细胞经多次传代培养后,仍然是不能无限增殖的细胞,同时 B淋巴细胞不可能渡过原代培养和传代培养过程中的两次“危机”而达到细胞系水平。
16.[2014·四川卷]有机农药苯磺隆是一种除草剂,长期使用会污染环境。研究发现,苯磺隆能被土壤中某些微生物降解。分离降解苯磺隆的菌株和探索其降解机制的实验过程如图甲、乙所示。
甲
乙
(1)微生物生长繁殖所需的主要营养物质有碳源、水、________四类,该实验所用的选择培养基只能以苯磺隆作为唯一碳源,其原因是__________________________________。
(2)与微生物培养基相比,植物组织培养的培养基常需添加生长素和________,这些植物激素一般需要事先单独配制成________保存备用。
(3)纯化菌株时,通常使用的划线工具是________。划线的某个平板培养后,第一划线区域的划线上都不间断地长满了菌,第二划线区域所划的第一条线上无菌落,其他划线上有菌落。造成划线无菌落可能的操作失误有__________________________________________
________________________________________________________________________。
(4)为探究苯磺隆的降解机制,将该菌种的培养液过滤离心,取上清液做图乙所示实验。该实验的假设是________________________________,该实验设计是否合理?为什么?____________________。
【答案】(1)氮源和无机盐 只有能利用苯磺隆的微生物能正常生长繁殖 (2)细胞分裂素 母液
(3)接种环 ①接种环灼烧后未冷却;②划线未从第一区域末端开始
(4)目的菌株能分泌降解苯磺隆的蛋白质 不合理,缺少空白对照
【解析】本题考查微生物的培养和分离及植物的组织培养。
(1)微生物需要的营养物质主要有碳源、氮源、水和无机盐四类;选择培养基是允许特定种类微生物生长,同时抑制或阻止其他微生物生长的培养基,碳源为微生物需要的四类营养物质中的一种,缺少时,微生物不能生长和繁殖,而只以苯磺隆作为唯一碳源,只有能利用苯磺隆的微生物才能正常生长和繁殖。
(2)植物激素中的生长素和细胞分裂素是启动细胞分裂、脱分化和再分化的关键性激素;植物组织培养的培养基,在实验室一般配制成母液,在4 ℃条件下保存备用。
(3)平板划线法是通过接种环在固体培养基上连续划线接种的方法;第二划线区域的第一条线上无菌落,产生的失误可能是划线时接种环灼烧未冷却,菌种被杀死,或者是划线时未从第一区域的末端开始,接种环未接触到菌种。
(4)从图示可知,加入了蛋白酶后测定苯磺隆降解率,而蛋白酶专一性分解蛋白质,可推知该实验作出的假设是目的菌株能分泌降解苯磺隆的蛋白质;实验需要空白对照,来确定加入蛋白酶后对苯磺隆降解情况的影响。
17.[2014·广东卷] 铁皮石斛是我国名贵中药,生物碱是其有效成分之一。应用组织培养技术培养铁皮石斛拟原球茎(简称PLBs,类似愈伤组织)生产生物碱的实验流程如下:
在固体培养基上,PLBs的重量、生物碱含量随增殖培养时间的变化如图所示,请回答下列问题:
(1)选用新生营养芽为外植体的原因是____________________,诱导外植体形成PLBs的过程称________。
(2)与黑暗条件下相比,PLBs在光照条件下生长的优势体现在______________,______________,________________。
(3)脱落酸(ABA)能提高生物碱含量,但会抑制PLBs的生长。若采用液体培养,推测添加适量的ABA可提高生物碱产量。同学们拟开展探究实验验证该推测,在设计实验方案时探讨了以下问题:
①ABA的浓度梯度设置和添加方式:设4个ABA处理组,1个空白对照组,3次重复。因ABA受热易分解,故一定浓度的无菌ABA母液应在各组液体培养基______后按比例加入。
②实验进程和取样:实验50天完成,每10天取样,将样品(PLBs)称重(g/瓶)后再测定生物碱含量。如初始(第0天)数据已知,实验过程中还需测定的样品数为________。
③依所测定数据确定适宜的ABA浓度和培养时间:当某3个样品(重复样)的__________________________时,其对应的ABA浓度为适宜浓度,对应的培养时间是适应培养时间。
【答案】(1)细胞分化程度低,容易诱导形成PLBs 细胞的脱分化
(2)生长起始较快 快速生长时间较长 PLBs产量较高
(3)①灭菌、冷却 ②75
③PLBs重量和生物碱含量乘积的平均值最大
【解析】(1)选用新生营养芽为外植体的原因是细胞分裂旺盛、分化程度低、容易诱导形成PLBs;由于PLBs类似愈伤组织,诱导外植体形成PLBs的过程称脱分化。
(2)据图可知,与黑暗条件下相比,PLBs在光照条件下的重量高,其生长的优势体现在光照有利于生长起始较快、快速生长时间较长、PLBs产量较高。
(3)①由于ABA受热易分解,所以各种液体培养基灭菌并冷却后才能按比例加入一定浓度的无菌ABA母液。②分析图解可知,4个ABA处理组,1个空白对照组,共5组,50天每10天取样,需要取样5次,3次重复,即5×5×3=75。故实验过程中还需测定的样品数为75。③PLBs(类似愈伤组织)重量与生物碱含量呈正相关,故当某3个样品(重复样)的生物碱平均含量最大时,即PLBs重量和生物碱含量乘积的平均值最大时,其对应的ABA浓度为适宜浓度,对应的培养时间是适宜培养时间。
18.[2014·江苏卷] 为了获得植物次生代谢产物,先用植物外植体获得愈伤组织,然后在液体培养基中悬浮培养。请回答下列问题:
(1)外植体经诱导后形成愈伤组织的过程称为________。
(2)在愈伤组织悬浮培养时,细胞干重、蔗糖浓度和pH的变化如图所示。细胞干重在12 d后下降的原因有__________________;培养液中蔗糖的作用是________、____________。
(3)多倍体愈伤组织细胞产生的次生代谢产物量常高于二倍体。二倍体愈伤组织细胞经________处理,会产生染色体加倍的细胞。为检测愈伤组织细胞染色体数目,压片前常用纤维素酶和________酶解离愈伤组织。若愈伤组织细胞(2n)经诱导处理后,观察到染色体数为8n的细胞。合理的解释是___________________________________________________、
________________________________________________________________________。
(4)为了更好地获得次生代谢产物,生产中采用植物细胞的固定化技术,其原理与酵母细胞固定化类似。下列说法正确的有________(填序号)。
①选取旺盛生长的愈伤组织细胞包埋 ②必须在光照条件下培养 ③培养过程中需通空气 ④固定化后植物细胞生长会变慢
【答案】(1)脱分化 (2)蔗糖浓度下降,pH 降低 提供能源 调节渗透压 (3)秋水仙素(低温) 果胶 经加倍到4n的细胞处于有丝分裂后期 经加倍到8n 的细胞处于有丝分裂中期 (4)①③④
【解析】(1)植物组织器官通常已分化,离体培养时必须先经过脱分化才能成为愈伤组织。
(2)对照图示中2~12 d蔗糖浓度下降,细胞干重不断上升,说明愈伤组织悬浮培养时营养来自培养液,随着愈伤组织培养时间增长,蔗糖浓度越来越低,培养液pH也渐渐下降,不再利于愈伤组织生长,12 d后干重逐渐下降。培养液中的蔗糖可以作为愈伤组织的能源,也可以调节培养液的渗透压。
(3)多倍体形成常用的方法是低温处理或者秋水仙素处理正在分裂的细胞,抑制其纺锤体形成从而使其染色体数目加倍。压片前用酶解法来解离愈伤组织,可以用纤维素酶和果胶酶。愈伤组织细胞(2n)诱导多倍体时,诱导后加倍为4n的体细胞,其在有丝分裂后期,着丝点分裂,染色体数暂时为8n;或是诱导后加倍为8n的体细胞处在有丝分裂中期。
(4)细胞个体大难以吸附和化学结合,宜用包埋法,①正确;脱分化为愈伤组织过程是避光进行的,②错误;植物细胞呼吸需要氧气,③正确;细胞固定化后与培养液的接触面变小,营养吸收相对减少,生长会变慢,④正确。
19.[2014·新课标全国卷Ⅱ] [生物——选修3:现代生物科技专题]
植物甲具有极强的耐旱性,其耐旱性与某个基因有关。若从该植物中获得该耐旱基因,并将其转移到耐旱性低的植物乙中,有可能提高后者的耐旱性。
回答下列问题:
(1)理论上,基因组文库含有生物的________基因;而cDNA文库中含有生物的________基因。
(2)若要从植物甲中获得耐旱基因,可首先建立该植物的基因组文库,再从中________出所需的耐旱基因。
(3)将耐旱基因导入农杆菌,并通过农杆菌转化法将其导入植物________的体细胞中,经过一系列的过程得到再生植株。要确认该耐旱基因是否在再生植株中正确表达,应检测此再生植株中该基因的________,如果检测结果呈阳性,再在田间试验中检测植株的________是否得到提高。
(4)假如用得到的二倍体转基因耐旱植株自交,子代中耐旱与不耐旱植株的数量比为3∶1时,则可推测该耐旱基因整合到了______________________(填“同源染色体的一条上”或“同源染色体的两条上”)。
【答案】(1)全部 部分
(2)筛选
(3)乙 表达产物 耐旱性
(4)同源染色体的一条上
【解析】(1)基因文库包括基因组文库和cDNA文库,基因组文库包含生物基因组的全部基因,cDNA文库是以mRNA反转录后构建的,只含有已经表达的基因,即部分基因。
(2)从基因文库中获取目的基因需要进行筛选。
(3)要提高植物乙的耐旱性,需要利用农杆菌转化法将耐旱基因导入植物乙的体细胞中。要确认目的基因是否表达,可检测是否产生了目的基因的表达产物,即耐旱的相关蛋白质;也可以通过个体的表现型来检测,即观察检测其耐旱性情况。
(4)如果耐旱基因整合到同源染色体的两条上,相当于耐旱纯合子,则子代将全部表现为耐旱,不会出现性状分离;如果耐旱基因整合到同源染色体的一条上,则转基因植株的基因型相当于杂合子,自交后代出现耐旱∶不耐旱=3∶1的性状分离比。
20.[2014·山东卷] 【生物——现代生物科技专题】
人组织纤溶酶原激活物(htPA)是一种重要的药用蛋白,可在转htPA基因母羊的羊乳中获得。流程如下:
(1)htPA基因与载体用________切割后,通过DNA连接酶连接,以构建重组表达载体。检测目的基因是否已插入受体细胞DNA,可采用____________技术。
(2)为获取更多的卵(母)细胞,要对供体母羊注射促性腺激素,使其________。采集的精子需要经过________,才具备受精能力。
(3)将重组表达载体导入受精卵常用的方法是________。为了获得母羊,移植前需对已成功转入目的基因的胚胎进行________。利用胚胎分割和胚胎移植技术可获得多个转基因个体,这体现了早期胚胎细胞的________。
(4)若在转htPA基因母羊的羊乳中检测到__________,说明目的基因成功表达。
【答案】(1)同种限制性核酸内切酶(或同种限制酶) DNA分子杂交(或核酸探针) (2)超数排卵 获能(处理) (3)显微注射法 性别鉴定 全能性 (4)htPA(或人组织纤溶酶原激活物)
【解析】(1)基因工程中,重组表达载体构建时,需用同种限制性核酸内切酶切割目的基因和载体,以得到相同的黏性末端便于连接。检测目的基因是否插入受体细胞DNA的常用方法是DNA分子杂交技术(或核酸探针技术)。
(2)胚胎工程中,对供体母羊通常注射促性腺激素以促使其超数排卵,从而获得更多的卵(母)细胞;采集的精子并不具备受精能力,需要在体外获能处理后,才具备该能力。
(3)将重组表达载体导入动物细胞常用的方法是显微注射法。在胚胎移植前,需对胚胎进行性别鉴定以获得所需性别的子代个体。利用胚胎分割和胚胎移植技术可获得多个转基因个体,体现了早期胚胎细胞的全能性。
(4)基因工程中,目的基因是否成功表达的标志是转基因生物是否产生了目的基因控制合成的蛋白质。
21.[2014·福建卷] [生物——现代生物科技专题] Rag2基因缺失小鼠不能产生成熟的淋巴细胞。科研人员利用胚胎干细胞(ES细胞)对Rag2基因缺失小鼠进行基因治疗。其技术流程如图:
(1)步骤①中,在核移植前应去除卵母细胞的________。
(2)步骤②中,重组胚胎培养到________期时,可从其内细胞团分离出ES细胞。
(3)步骤③中,需要构建含有Rag2基因的表达载体。可以根据Rag2基因的__________设计引物,利用PCR技术扩增Rag2基因片段。用HindⅢ和PstⅠ限制酶分别在片段两侧进行酶切获得Rag2基因片段。为将该片段直接连接到表达载体,所选择的表达载体上应具有______________酶的酶切位点。
(4)为检测Rag2基因的表达情况,可提取治疗后小鼠骨髓细胞的________,用抗Rag2蛋白的抗体进行杂交实验。
【答案】(1)细胞核
(2)囊胚
(3)核苷酸序列 HindⅢ和PstⅠ
(4)蛋白质
【解析】(1)步骤①是核移植过程,是将上皮细胞的细胞核移植到去核卵母细胞。
(2)重组胚胎培养到囊胚期,可从其内细胞团分离出 ES 细胞。
(3)利用PCR技术扩增目的基因,其条件是模板DNA、据Rag2基因的核苷酸序列设计的引物、四种脱氧核苷酸、热稳定DNA聚合酶等,欲获得目的基因Rag2需要用HindⅢ和PstⅠ两种限制酶切割,所以选择的表达载体上应具有HindⅢ和PstⅠ酶的酶切位点。
(4)检测Rag2 基因是否表达成功就需要检测有无Rag2基因表达产物,又据用抗Rag2蛋白的抗体进行杂交实验,所以应提取治疗后小鼠骨髓细胞的蛋白质进行检测。
22.[2014·海南卷] [生物——选修3:现代生物科技专题]
下图是将某细菌的基因A导入大肠杆菌内,制备“工程菌”的示意图。
据图回答:
(1)获得A有两条途径:一是以A的mRNA为模板,在________酶的催化下,合成互补的单链DNA,然后在________的作用下合成双链DNA,从而获得所需基因;
二是根据目标蛋白质的________序列,推测出相应的mRNA序列,然后按照碱基互补配对原则,推测其DNA的________序列,再通过化学方法合成所需基因。
(2)利用PCR技术扩增DNA时,需要在反应体系中添加的有机物质有________、________、4种脱氧核糖核苷三磷酸和耐热性的DNA聚合酶,扩增过程可以在PCR扩增仪中完成。
(3)由A和载体B拼接形成的C通常称为________。
(4)在基因工程中,常用Ca2+处理D,其目的是________________________。
【答案】(1)逆转录 DNA聚合酶 氨基酸 脱氧核苷酸
(2)引物 模板DNA
(3)重组DNA(其他合理答案也可)
(4)提高受体细胞的转化率(其他合理答案也可)
【解析】(1)以A的mRNA为模板,在逆转录酶的催化作用下合成单链DNA,然后再以该单链DNA为模板,在DNA聚合酶的作用下合成双链DNA;根据目标蛋白质的氨基酸序列,根据密码表可推测出相应的mRNA序列,然后根据碱基互补配对原则可推测出其DNA中的脱氧核苷酸序列,再通过化学方法利用DNA合成仪合成所需基因。
(2)利用PCR扩增目的基因时,需要提供目的基因作为模板,添加引物来引导子链的形成,添加四种脱氧核糖核苷三磷酸(即dCTP、dATP、dGTP、dTTP)作为原料,耐热性的DNA聚合酶来催化子链的形成;扩增过程可在PCR扩增仪中完成。
(3)目的基因A和载体B拼接形成的C通常称为重组DNA。
(4)基因工程中,常用Ca2+处理细菌细胞,使之称为感受态细胞,有利于其吸收重组DNA分子,提高受体细胞的转化率。
【2013年】
1.[2013·安徽卷] 下图为通过DNA分子杂交鉴定含有某特定DNA的细菌克隆示意图。下列叙述正确的是( )
A.根据培养皿中菌落数可以准确计算样品中含有的活菌实际数目
B.外源DNA必须位于重组质粒的启动子和终止子之间才能进行复制
C.重组质粒与探针能进行分子杂交是因为DNA分子脱氧核糖和磷酸交替连接
D.放射自显影结果可以显示原培养皿中含有特定DNA的细菌菌落位置
【答案】D 【解析】本题主要考查微生物培养和利用DNA分子杂交法鉴定目的菌等知识。培养皿中的菌落数往往比活菌的实际数目低,这是因为当两个或多个细胞连在一起时,培养皿中观察到的只是一个菌落,因此根据培养皿中的菌落数只能估算样品中含有的活菌数,故A错误;外源DNA必须位于重组质粒的启动子和终止子之间才能表达,而不是复制,故B错误;重组质粒与探针之间的杂交原理是碱基互补配对原则, 故 C错误;放射自显影结果显示的杂交链位置与原培养皿中有特定DNA的细菌位置相同,故D正确。
2.[2013·全国卷] 下列实践活动包含基因工程技术的是( )
A.水稻F1花药经培养和染色体加倍,获得基因型纯合新品种
B.抗虫小麦与矮秆小麦杂交,通过基因重组获得抗虫矮秆小麦
C.将含抗病基因的重组DNA导入玉米细胞,经组织培养获得抗病植株
D.用射线照射大豆使其基因结构发生改变,获得种子性状发生变异的大豆
【答案】C 【解析】本题通过生物变异、育种考查学生对基因工程的理解。基因工程指在生物体外,通过对DNA分子进行人工“剪切”和“拼接”对生物的基因进行改造和重新组合,然后导入受体细胞,并在受体细胞表达,得到人类所需要的基因产物的技术。选项中只有C项符合。A项是单倍体育种,原理是染色体数目变异,B项是杂交育种,D项是诱变育种,三项都与基因工程无关。
3.[2013·广东卷] 从某海洋动物中获得一基因,其表达产物为一种抗菌性和溶血性均较强的多肽P1。目前在P1的基础上研发抗菌性强但溶血性弱的多肽药物,首先要做的是( )
A.合成编码目的肽的DNA片段
B.构建含目的肽DNA片段的表达载体
C.依据P1氨基酸序列设计多条模拟肽
D.筛选出具有优良活性的模拟肽作为目的肽
【答案】C 【解析】本题考查蛋白质工程的有关知识。蛋白质工程的基本途径是从预期蛋白质(目的肽多肽药物)的功能(抗菌性强但溶血性弱)出发→设计预期蛋白质的空间结构→推测应有的氨基酸序列(即C项表述)→合成相应的基因(即A项表述)→构建相应的基因表达载体(即B项表述)→导入受体细胞,相应基因的表达与鉴定(即D项表述)。从中可看出,首先要做的是依据P1氨基酸序列设计多条模拟肽,故选C。
4.[2013·全国卷] 关于动物细胞培养和植物组织培养的叙述,错误的是( )
A.动物细胞培养和植物组织培养所用培养基不同
B.动物细胞培养和植物组织培养过程中都要用到胰蛋白酶
C.烟草叶片离体培养能产生新个体,小鼠杂交瘤细胞可离体培养增殖
D.动物细胞培养可用于检测有毒物质,茎尖培养可用于植物脱除病毒
【答案】B 【解析】本题考查动物细胞培养和植物组织培养的相关知识。动物细胞培养应用的是液体培养基,含有动物血清等物质,植物组织培养应用的是固体培养基,需要添加蔗糖、植物激素等物质,A项正确;动物细胞培养过程中需要使用胰蛋白酶,使细胞分离开,植物组织培养不需要使用胰蛋白酶,B项错误;植物细胞的全能性较高,烟草叶片离体培养可获得新个体,而动物细胞的全能性受到抑制,杂交瘤细胞离体培养时,可无限增殖,C项正确;有毒物质会对动物细胞增殖产生影响,可通过细胞培养检测物质的毒性;植物的茎尖是无病毒组织,离体培养得到的是无病毒植株,D项正确。
5.[2013·江苏卷] 小鼠杂交瘤细胞表达的单克隆抗体用于人体试验时易引起过敏反应,为了克服这个缺陷,可选择性扩增抗体的可变区基因(目的基因)后再重组表达。下列相关叙述正确的是( )
A.设计扩增目的基因的引物时不必考虑表达载体的序列
B.用PCR方法扩增目的基因时不必知道基因的全部序列
C.PCR体系中一定要添加从受体细胞中提取的DNA聚合酶
D.一定要根据目的基因编码产物的特性选择合适的受体细胞
【答案】BD 【解析】本题考查基因工程的相关内容,属于应用能力。设计引物时应当与表达载体两端的序列进行互补配对,A项错误;PCR技术扩增目的基因只需要知道基因两端的序列设计合适的引物即可,而不必知道其全部序列,B项正确;PCR中应用耐高温的TaqDNA聚合酶,C项错误;根据目的基因的编码产物选择合适的受体细胞,有利于基因的表达,D项正确。
6.[2013·重庆卷] 某兴趣小组拟用组织培养繁殖一种名贵花卉,其技术路线为“取材→消毒→愈伤组织培养→出芽→生根→移栽”。下列有关叙述,错误的是( )
A.消毒的原则是既杀死材料表面的微生物,又减少消毒剂对细胞的伤害
B.在愈伤组织培养中加入细胞融合的诱导剂,可获得染色体加倍的细胞
C.出芽是细胞再分化的结果,受基因选择性表达的调控
D.生根时,培养基通常应含α-萘乙酸等生长素类调节剂
【答案】B 【解析】本题考查植物组织培养技术的应用。植物组织培养过程中,对外植体消毒时应依据的原则是既要杀死材料表面的微生物,又不能对细胞造成伤害,A项正确;愈伤组织细胞有细胞壁,加入诱导剂也不能诱导细胞融合,B项错误;出芽是愈伤组织再分化的结果,再分化的机理是基因的选择性表达,C项正确;诱导生根时要加入促使生根的生长素类调节剂,D项正确。
7.[2013·全国卷] 关于动物细胞培养和植物组织培养的叙述,错误的是( )[来源:学§科§网Z§X§X§K]
A.动物细胞培养和植物组织培养所用培养基不同
B.动物细胞培养和植物组织培养过程中都要用到胰蛋白酶
C.烟草叶片离体培养能产生新个体,小鼠杂交瘤细胞可离体培养增殖
D.动物细胞培养可用于检测有毒物质,茎尖培养可用于植物脱除病毒
【答案】B 【解析】本题考查动物细胞培养和植物组织培养的相关知识。动物细胞培养应用的是液体培养基,含有动物血清等物质,植物组织培养应用的是固体培养基,需要添加蔗糖、植物激素等物质,A项正确;动物细胞培养过程中需要使用胰蛋白酶,使细胞分离开,植物组织培养不需要使用胰蛋白酶,B项错误;植物细胞的全能性较高,烟草叶片离体培养可获得新个体,而动物细胞的全能性受到抑制,杂交瘤细胞离体培养时,可无限增殖,C项正确;有毒物质会对动物细胞增殖产生影响,可通过细胞培养检测物质的毒性;植物的茎尖是无病毒组织,离体培养得到的是无病毒植株,D项正确。
8.[2013·江苏卷] 某种极具观赏价值的兰科珍稀花卉很难获得成熟种子。为尽快推广种植,可应用多种技术获得大量优质苗,下列技术中不能选用的是( )
A.利用茎段扦插诱导生根技术快速育苗
B.采用花粉粒组织培养获得单倍体苗
C.采集幼芽嫁接到合适的其他种类植物体上
D.采用幼叶、茎尖等部位的组织进行组织培养
【答案】B 【解析】本题考查植物组织培养的有关内容,属于应用能力。A、C、D项中的扦插、嫁接、体细胞组织培养均属无性繁殖,可保持亲本优良性状,获得大量优质苗,而B项花粉粒形成时,在减数分裂过程中会发生基因重组,再经组织培养获得的单倍体苗不能保持亲本优良性状,所以B项错误。
9.[2013·浙江卷] 实验小鼠皮肤细胞培养(非克隆培养)的基本过程如图所示。下列叙述错误的是( )
A.甲过程需要对实验小鼠进行消毒
B.乙过程对皮肤组织可用胰蛋白酶消化
C.丙过程得到的细胞大多具有异倍体核型
D.丁过程得到的细胞具有异质性
【答案】C 【解析】该题主要考查了动物细胞克隆的知识。动物细胞培养要避免杂菌感染,在取材和培养过程中必须严格消毒,所以A选项正确。取下的动物组织必须经过机械消化或胰蛋白酶消化(胰蛋白酶分解组织细胞间的组织蛋白),使其分散成单个的细胞,所以B选项正确。丙过程是细胞的原代培养,一般指十代以内的细胞培养物,该过程的子代细胞一般都是二倍体核型,所以C选项错误。丁是指传代培养,由于该细胞培养过程取材是组织而不是单个细胞,所以,未经过细胞克隆培养,未经克隆化的细胞系具有异质性,所以D选项正确。
10.[2013·江苏卷] 软骨发育不全为常染色体显性遗传病,基因型为HH的个体早期死亡。一对夫妻均为该病患者,希望通过胚胎工程技术辅助生育一个健康的孩子。下列做法错误的是( )
A.首先经超排卵处理后进行体外受精
B.从囊胚中分离细胞,培养后检测基因型
C.根据检测结果筛选基因型为hh的胚胎
D.将胚胎培养至原肠胚期后移植到子宫
【答案】D 【解析】本题考查胚胎工程的相关内容,属于理解能力。进行体外受精首先要用促性腺激素进行超数排卵处理,得到多个次级卵母细胞便于体外受精得到更多的胚胎,A项正确;因软骨发育不全为常染色体显性遗传病,基因型为 HH 的个体早期死亡,Hh的个体患病,所以应在囊胚期时检测基因型,培养并筛选基因型为 hh 的胚胎,B、C项均正确;将胚胎一般培养至桑椹胚或囊胚期后移植到子宫,D项错误。
11.[2013·江苏卷] 下列关于转基因生物安全性的叙述中,错误的是( )
A.我国已经对转基因食品和转基因农产品强制实施了产品标识制度
B.国际上大多数国家都在转基因食品标签上警示性注明可能的危害
C.开展风险评估、预警跟踪和风险管理是保障转基因生物安全的前提
D.目前对转基因生物安全性的争论主要集中在食用安全性和环境安全性上
【答案】B 【解析】本题考查转基因生物安全的相关内容,属于识记能力。我国为保护消费者的知情权,已经对转基因食品和转基因农产品强制实施了产品标识制度,A项正确;转基因生物是否存在安全问题,尚在争论之中,国家为了维护消费者对转基因产品的选择权和知情权,一般会加贴标注,但不会警示性注明可能的危害,B项错误;保障转基因生物安全的前提是开展风险评估、预警跟踪和风险管理等,C项正确;目前对转基因生物安全性的争论主要集中在食用安全性和环境安全性上,此外还有生物安全问题,D项正确。
12.[2013·安徽卷] 图1是一个常染色体遗传病的家系系谱。致病基因(a)是由正常基因(A)序列中一个碱基对的替换而形成的。图2显示的是A和a基因区域中某限制酶的酶切位点。分别提取家系中 Ⅰ1、Ⅰ2和 Ⅱ1的DNA,经过酶切、电泳等步骤,再用特异性探针做分子杂交,结果见图3。
图1
“↑”或“↓”示酶切位点;kb:千碱基对
图2
图3
(1)Ⅱ2的基因型是______________。
(2)一个处于平衡状态的群体中a基因的频率为q。如果Ⅱ2与一个正常男性随机婚配,他们第一个孩子患病的概率为________。如果第一个孩子是患者,他们第二个孩子正常的概率为__________。
(3)研究表明,世界不同地区的群体之间,杂合子(Aa)的频率存在着明显的差异。请简要解释这种现象。
①________________________________________________________________________;
②________________________________________________________________________。
(4)B和b是一对等位基因。为了研究A、a与B、b的位置关系,遗传学家对若干基因型为AaBb和AABB个体婚配的众多后代的基因型进行了分析。结果发现这些后代的基因型只有AaBB和AABb两种。据此,可以判断这两对基因位于__________染色体上,理由是________________________________________________________________________。
(5)基因工程中限制酶的作用是识别双链DNA分子的______________,并切割DNA双链。
(6)根据图2和图3,可以判断分子杂交所用探针与A基因结合的位置位于__________________。
【答案】(1)AA或Aa (2)
(3)不同地区基因突变频率因环境的差异而不同 不同环境条件下,选择作用会有所不同
(4)(一对)同源 基因型AaBb个体只产生Ab、aB两种类型配子,不符合自由组合定律
(5)特定核苷酸序列
(6)酶切位点①与②之间
【解析】本题主要考查遗传的基本规律的综合应用和基因工程等知识。[来源:学§科§网]
(1)分析系谱图可知,该遗传病为常染色体隐性遗传病,Ⅰ1和Ⅰ2均为杂合子,Ⅱ2正常,其基因型可能为AA(1/3)或Aa(2/3)。
(2)一个处于动态平衡的群体内,a基因的频率为q,则A基因的频率为1-q,自然人群中AA个体占(1-q)2、Aa个体占2q(1-q)、aa个体占q2。正常人群中,Aa个体占=。Ⅱ2与正常男性婚配,第一个孩子患病的概率为××=。如果第一个孩子患病,说明这对夫妻的基因型均为Aa,则第二个孩子正常的概率为。
(3)世界不同地区的环境等因素不同,致使各地区基因突变的频率不同,另外,不同环境条件下,自然选择作用也有差异,进而造成世界不同地区杂合子Aa的频率不同。
(4)基因型为AaBb与AABB的多对夫妻,众多子女的基因型只有AaBB和AABb。因为AABB只能产生AB配子,进而推导出AaBb也只能产生Ab和aB两种配子,如果符合基因组合定律,AaBb应能产生Ab、AB、aB和ab四种配子,与事实不符,故不符合基因的自由组合定律。
(5)限制酶的主要特点是能识别DNA上特定脱氧核苷酸序列,并且在特定位点切割DNA。
(6)从图3可知,DNA电泳后,再用探针做分子杂交未出现0.2 kb的杂交区段,说明探针与A基因结合的位置在酶切位点①与②之间。
13.[2013·北京卷] 研究者发现,小鼠舌头上的某些味觉细胞和小肠上皮细胞表面均存在蛋白C,该蛋白能和脂肪结合。为研究蛋白C的功能,进行了系列实验。
(1)蛋白C是一种膜蛋白,它在细胞内的________上合成,然后在________和________中加工。
(2)实验一:让小鼠舌头接触脂肪,结果发现正常小鼠小肠出现脂肪消化液,而去除蛋白C基因的小鼠分泌的脂肪消化液明显减少。由此推测,脂肪通过与味觉细胞表面的蛋白C结合,刺激了脂肪味觉________,产生兴奋,传到相关中枢,再通过________刺激消化腺分泌。
(3)实验二:分别培养实验一中两种小鼠的小肠上皮细胞,向培养液中加入脂肪分解物。与正常小鼠细胞相比,进入去除蛋白C基因的小鼠细胞的脂肪分解物减少,表明小肠上皮细胞表面蛋白C的功能是________________________________________________________________________。
(4)为了证实其他哺乳动物的蛋白C也有相似作用,可行的做法是从该种动物的基因文库中________蛋白C基因序列,然后以________的小鼠为受体,导入该基因序列,检测发育出的小鼠相关指标的恢复程度。
【答案】(1)核糖体 内质网 高尔基体
(2)感受器 传出神经
(3)促进脂肪分解物的吸收
(4)获取/获得 去除蛋白C基因
【解析】本题以实验的方式考查学生对未知功能的物质的研究。
(1)膜蛋白存在于细胞表面,在核糖体上合成后,需经内质网和高尔基体的加工。
(2)小鼠舌头接触脂肪,含有蛋白C基因的小鼠分泌脂肪消化液明显多于去除蛋白C基因的小鼠,说明蛋白C基因控制合成的蛋白C与脂肪结合,刺激了脂肪味觉感受器,产生兴奋,传到相关神经中枢,神经中枢通过综合分析后,将兴奋经传出神经传给效应器,使消化腺分泌脂肪消化液。
(3)该实验的自变量为小鼠是否含有蛋白C基因,即小鼠的小肠上皮细胞表面是否含有蛋白C,因变量为小鼠细胞内脂肪分解物的含量。实验结果说明小肠上皮细胞表面的蛋白C能促进脂肪分解物进入细胞。
(4)为了证实其他哺乳动物的蛋白C也有相似作用,可从该种动物的基因文库中获取蛋白C基因序列,然后以去除蛋白C基因的小鼠为受体,导入该基因序列,检测发育出的小鼠相关指标的恢复程度即可。
14.[2013·北京卷] 斑马鱼的酶D由17号染色体上的D基因编码。具有纯合突变基因(dd)的斑马鱼胚胎会发出红色荧光。利用转基因技术将绿色荧光蛋白(G)基因整合到斑马鱼17号染色体上。带有G基因的胚胎能够发出绿色荧光。未整合G基因的染色体的对应位点表示为g。用个体M和N进行如下杂交实验。
(1)在上述转基因实验中,将G基因与质粒重组,需要的两类酶是______________和____________。将重组质粒显微注射到斑马鱼________中,整合到染色体上的G基因________后,使胚胎发出绿色荧光。
(2)根据上述杂交实验推测:
①亲代M的基因型是________(选填选项前的符号)。
a.DDgg b.Ddgg
②子代中只发出绿色荧光的胚胎基因型包括________(选填选项前的符号)。
a.DDGG b.DDGg c.DdGG d.DdGg
(3)杂交后,出现红·绿荧光(既有红色又有绿色荧光)胚胎的原因是亲代________(填“M”或“N”)的初级精(卵)母细胞在减数分裂过程中,同源染色体的____________发生了交换,导致染色体上的基因重组。通过记录子代中红·绿荧光胚胎数量与胚胎总数,可计算得到该亲本产生的重组配子占其全部配子的比例,算式为________。
【答案】(1)限制性核酸内切酶 DNA连接酶 受精卵 表达
(2)①b ②b、d
(3)N 非姐妹染色单体 4×
【解析】本题考查基因工程和遗传基本定律等知识。
(1)基因工程中需要的两类酶是限制性核酸内切酶和DNA连接酶。将目的基因导入动物细胞常用显微注射法,将重组质粒注射到受精卵中,整合到染色体上的G基因表达(转录、翻译)后,使胚胎发出绿色荧光。
(2)①根据题图可知,M的基因型为D_gg,N的基因型为D_G_,子代基因型分别为:D_G_、ddgg、D_gg、ddG_,由于子代中有ddgg出现,所以M的基因型为Ddgg,N的基因型为DdGg。②由于M的基因型为Ddgg,N的基因型为DdGg,子代中只发出绿色荧光的胚胎基因型为DdGg或DDGg。
(3)由于个体N的基因型为DdGg,如果不发生交叉互换,其产生的配子只有DG、dg两种,而M产生的配子有Dg、dg两种,二者杂交只有绿色荧光、无荧光和红色荧光三种,而杂交子代出现了红·绿荧光,说明亲代出现了交叉互换。假设M出现了交叉互换,其配子种类仍然是Dg、dg两种,对子代性状无影响,因此发生交叉互换的是个体N,其互换后产生的配子为:DG、dg、Dg和dG四种(注意:交叉互换发生在同源染色体的非姐妹染色单体之间)。假设个体N中发生交叉互换的比率为x,则产生dG的概率为x/2,而M个体产生dg的概率为1/2,则子代中红·绿荧光胚胎出现的概率为x/4,因而通过记录子代中红·绿荧光胚胎数量与胚胎总数,可计算得到该亲本产生的重组配子占其全部配子的比例,即为4×。
15.[2013·广东卷] 污水处理厂的污泥富含有机质和无机成分,可用作肥料,但其多环芳烃(PAHs)等有机污染物含量通常较高,施入土壤会带来二次污染。生物质炭是由作物废弃秸秆等炭化而成。将污泥、含7%生物质炭的污泥均堆放一段时间后用于盆栽实验,研究它们对黑麦草生长及PAHs迁移的影响,结果见下表。
测定项目
红壤
红壤+污泥
红壤+含7%生物质炭的污泥
土壤PAHs含量(μg/kg)
527
1079
765
黑麦草叶绿素含量(mg/g)
2.0
2.1
2.3
黑麦草每盆干重(g)
1.7
2.3
2.7
黑麦草PAHs含量(μg/kg)
401
651
428
(1)生物质炭孔隙结构发达,能改善土壤的通气状况,使根系细胞__________加强,______合成增加,从而促进根系对土壤养分的吸收。
(2)由表可知,施用含生物质炭的污泥_______________________________________________,
从而促进黑麦草生长;污泥的施用使土壤和黑麦草的PAHs含量______________,但生物质炭的输入__________________,从而降低PAHs污染的风险。由此可见,生物质炭有望用作污泥改良剂,促进污泥的推广应用。污泥的应用符合生态工程的__________原理。
【答案】 (1)有氧呼吸 ATP
(2)无机营养物质含量丰富 均升高 能够吸附污泥中的PAHs 物质循环再生
【解析】本题主要考查细胞呼吸、生态系统相关原理的应用等知识。
(1)生物质炭能增加土壤含氧量,促进根部细胞的有氧呼吸作用,从而使ATP合成量增加,有利于根部细胞从土壤中主动吸收无机盐等养分。
(2)对比表中黑麦草每盆干重可知,含生物质炭的污泥富含无机成分,能促进作物生长,从而增加其干重。从表格中数据直观看出,红壤中施用污泥比单纯红壤用于盆栽,土壤和黑麦草中PAHs含量均大幅增加,而施用含7%生物质炭后,土壤和黑麦草中PAHs含量与单纯使用红壤时增加不多,可以发现生物质炭能够吸附污泥中的PAHs,从而降低PAHs污染的风险。污泥的推广使用体现了废物资源化,符合生态工程中物质循环再生原理。
16.[2013·山东卷] 科学家通过诱导黑鼠体细胞去分化获得诱导性多能干细胞(iPS),继而利用iPS 细胞培育出与黑鼠遗传特性相同的克隆鼠。流程如下:
(1)从黑鼠体内获得体细胞后,对其进行的初次培养称为________,培养的细胞在贴壁生长至铺满培养皿底时停止分裂,这种现象称为________。
(2)图中2-细胞胚胎可用人工方法从灰鼠输卵管内获得,该过程称为________;也可从灰鼠体内取出卵子,通过________后进行早期胚胎培养获得。
(3)图中重组囊胚通过________技术移入白鼠子宫内继续发育,暂不移入的胚胎可使用________方法保存。
(4)小鼠胚胎干细胞(ES)可由囊胚的__________分离培养获得。iPS与ES细胞同样具有发育全能性,有望在对人类iPS细胞进行定向__________后用于疾病的细胞治疗。
【答案】(1)原代培养 接触抑制
(2)冲卵(或冲胚) 体外受精(或核移植)
(3)胚胎移植 冷冻(或低温)
(4)内细胞团 诱导分化
【解析】本题主要考查动物细胞培养、胚胎移植等知识。(1)将动物组织处理成单个细胞,在培养液中进行的初次培养是原代培养,接触抑制指贴壁生长的细胞分裂生长到表面相互接触时,细胞就会停止分裂增殖的现象。(2)将早期胚胎从母体输卵管或子宫中冲洗出来的方法叫冲卵。(3)暂不进行胚胎移植的胚胎可放入-196 ℃的液氮中冷冻保存。(4)胚胎干细胞(ES或EK)是由早期胚胎或原始性腺分离出来的一类细胞;iPS与ES细胞一样,可通过诱导定向分化修补某些功能异常的细胞来治疗疾病。
17.[2013·新课标全国卷Ⅱ] [生物——选修3:现代生物科技专题]
甲、乙是染色体数目相同的两种二倍体药用植物,甲含有效成分A,乙含有效成分B。某研究小组拟培育同时含有A和B的新型药用植物。
回答下列问题:
(1)为了培育该新型药用植物,可取甲和乙的叶片,先用________酶和________酶去除细胞壁,获得具有活力的________,再用化学诱导剂诱导二者融合。形成的融合细胞进一步培养形成________组织,然后经过__________形成完整的杂种植株。这种培育技术称为________________。
(2)上述杂种植株属于多倍体,多倍体是指______________________________________________________。假设甲与乙有性杂交的后代是不育的,而上述杂种植株是可育的,造成这种差异的原因是
________________________________________________________________________。
(3)这种杂种植株可通过制作人工种子的方法来大量繁殖。经植物组织培养得到的__________________等材料用人工薄膜包装后可得到人工种子。
【答案】 (1)纤维素酶 果胶酶 原生质体 愈伤 再分化(或分化) 植物体细胞杂交技术
(2)体细胞中含有三个或三个以上染色体组的个体 在减数分裂过程中,前者染色体联会异常,而后者染色体联会正常
(3)胚状体、不定芽、顶芽、腋芽
【解析】本题考查的是植物组织培养技术和植物体细胞杂交技术的相关知识。
(1)若培育同时含有A和B的新型植物,可以选用植物体细胞杂交技术。由于细胞壁阻碍不同种细胞间的杂交,而其主要成分是纤维素和果胶,因此先用纤维素酶和果胶酶将细胞壁去除,得到的结构称作原生质体。诱导融合成功后,在固体培养基上培养,可形成愈伤组织,之后进行再分化(或分化)培养,可再生出小植株,即可获得杂种植株。
(2)多倍体的细胞中含有三个或三个以上的染色体组,此杂种植株有来自甲和乙的全部染色体,甲、乙均为二倍体,因此杂种植株共四个染色体组,因此是多倍体植物。杂种植株具有甲、乙两种植株的全部染色体,其中有来自甲的同源染色体和来自乙的同源染色体,减数分裂时可发生联会,因此可育,而二者有性杂交的后代只含有甲的一组染色体和乙的一组染色体,互不相同,没有同源染色体,减数分裂中联会异常,因此不育。
(3)人工种子是以植物组织培养得到的胚状体、不定芽、顶芽、腋芽等为材料经人工薄膜包装得到的。
18.[2013·新课标全国卷Ⅰ] [生物——选修3:现代生物科技专题]
阅读如下资料:
资料甲:科学家将牛生长激素基因导入小鼠受精卵中,得到了体型巨大的“超级小鼠”;科学家采用农杆菌转化法培育出转基因烟草。
资料乙:T4溶菌酶在温度较高时易失去活性。科学家对编码T4溶菌酶的基因进行了改造,使其表达的T4溶菌酶第3位的异亮氨酸变为半胱氨酸,在该半胱氨酸与第97位的半胱氨酸之间形成了一个二硫键,提高了T4溶菌酶的耐热性。
资料丙:兔甲和兔乙是同一物种的两个雌性个体,科学家将兔甲受精卵发育成的胚胎移植到兔乙体内,成功产出兔甲的后代,证实了同一物种的胚胎可在不同个体的体内发育。
回答下列问题:
(1)资料甲属于基因工程的范畴。将基因表达载体导入小鼠的受精卵中常用__________法。构建基因表达载体常用的工具酶是____________和____________。在培育有些转基因植物时,常用农杆菌转化法,农杆菌的作用是________________________________________________________________________。
(2)资料乙中的技术属于__________工程的范畴,该工程是指以分子生物学相关理论为基础,通过基因修饰或基因合成,对__________进行改造,或制造一种__________的技术。在该实例中,引起T4溶菌酶空间结构改变的原因是组成该酶肽链的________序列发生了改变。
(3)资料丙属于胚胎工程的范畴。胚胎移植是指将获得的早期胚胎移植到________种的、生理状态相同的另一个雌性动物体内,使之继续发育成新个体的技术。在资料丙的实例中,兔甲称为__________体,兔乙称为________体。
【答案】(1)显微注射 限制性核酸内切酶 DNA连接酶 农杆菌可感染植物,将目的基因转移到受体细胞中
(2)蛋白质 现有的蛋白质 新蛋白质 氨基酸
(3)同 供 受
【解析】本题综合考查基因工程、蛋白质工程和胚胎工程的相关内容。
(1)基因工程中构建基因表达载体常用的工具酶有限制性核酸内切酶和DNA连接酶。将基因表达载体导入动物受精卵中常用的方法是显微注射法。将基因表达载体导入植物细胞常用农杆菌转化法,农杆菌可感染植物,将目的基因转移到受体细胞中。
(2)T4溶菌酶的化学本质是蛋白质,资料乙是通过对基因进行改造获得符合需要的T4溶菌酶,属于蛋白质工程。
(3)胚胎移植是将早期胚胎移植到同种且生理状态相同的雌性动物体内,该雌性个体称为受体,而提供胚胎的个体称为供体。
19.[2013·天津卷] 花椰菜易受黑腐病菌的危害而患黑腐病。野生黑芥具有黑腐病的抗性基因。用一定剂量的紫外线处理黑芥原生质体可使其染色体片段化,并丧失再生能力。再利用此原生质体作为部分遗传物质的供体与完整的花椰菜原生质体融合,以获得抗黑腐病杂种植株。流程如下图:
据图回答下列问题:
(1)过程①所需的酶是__________________________。
(2)过程②后,在显微镜下观察融合的活细胞中有供体的________存在,这一特征可作为初步筛选杂种细胞的标志。
(3)原生质体培养液中需要加入适宜浓度的甘露醇以保持一定的渗透压,其作用是______________________。原生质体经过__________再生,进而分裂和脱分化形成愈伤组织。
(4)若分析再生植株的染色体变异类型,应剪取再生植株和__________________植株的根尖,通过________、________、染色和制片等过程制成装片,然后在显微镜下观察比较染色体的形态和数目。
(5)采用特异性引物对花椰菜和黑芥基因组DNA进行PCR扩增,得到两亲本的差异性条带,可用于杂种植株的鉴定。下图是用该引物对双亲及再生植株1~4进行PCR扩增的结果。据图判断,再生植株1~4中一定是杂种植株的有________。
(6)对杂种植株进行________接种实验,可筛选出具有高抗性的杂种植株。
【答案】(1)纤维素酶和果胶酶
(2)叶绿体
(3)保持原生质体完整性 细胞壁
(4)双亲(或花椰菜和黑芥) 解离 漂洗
(5)1、2、4
(6)黑腐病菌
【解析】本题以抗黑腐病花椰菜的培育为信息载体,综合考查了植物细胞工程、细胞分裂装片的制作观察、PCR图谱的识别等相关内容, 属于识图获取信息的能力,具有一定的难度。
(1)过程①表示原生质体的制备,要用纤维素酶和果胶酶去掉植物细胞的细胞壁。
(2)用于融合的两个细胞,一个是黑芥苗的叶肉细胞,一个是花椰菜的根部细胞,其中根部细胞无叶绿体,叶肉细胞有叶绿体,可通过观察融合的活细胞中供体细胞叶绿体的有无作为初步筛选杂种细胞的标志。
(3)原生质体没有细胞壁的保护,需要加入适宜浓度的甘露醇以保证渗透压的稳定,以避免原生质体因吸水或失水使其完整性遭到破坏;原生质体通过细胞壁再生形成杂种细胞,进而形成愈伤组织。
(4)分析再生植株的染色体变异类型,需要将再生植株的细胞染色体和黑芥苗与花椰菜细胞中的染色体制片观察进行比较,制片的基本程序是解离、漂洗、染色和制片。
(5)根据图谱,花椰菜含有碱基对为300和600的DNA片段,黑芥含有碱基对为1000、1300和1500的片段,而再生植株3,只含有长度为300和600的片段,与花椰菜一致,1、2、4既含有花椰菜的DNA片段,又含有黑芥的DNA片段,均为杂种植株。
(6)对杂种植株接种黑腐病菌,能正常生长的即为具有高抗性的杂种植株。
20.[2013·新课标全国卷Ⅰ] [生物——选修3:现代生物科技专题]
阅读如下资料:
资料甲:科学家将牛生长激素基因导入小鼠受精卵中,得到了体型巨大的“超级小鼠”;科学家采用农杆菌转化法培育出转基因烟草。
资料乙:T4溶菌酶在温度较高时易失去活性。科学家对编码T4溶菌酶的基因进行了改造,使其表达的T4溶菌酶第3位的异亮氨酸变为半胱氨酸,在该半胱氨酸与第97位的半胱氨酸之间形成了一个二硫键,提高了T4溶菌酶的耐热性。
资料丙:兔甲和兔乙是同一物种的两个雌性个体,科学家将兔甲受精卵发育成的胚胎移植到兔乙体内,成功产出兔甲的后代,证实了同一物种的胚胎可在不同个体的体内发育。
回答下列问题:
(1)资料甲属于基因工程的范畴。将基因表达载体导入小鼠的受精卵中常用__________法。构建基因表达载体常用的工具酶是____________和____________。在培育有些转基因植物时,常用农杆菌转化法,农杆菌的作用是________________________________________________________________________。
(2)资料乙中的技术属于__________工程的范畴,该工程是指以分子生物学相关理论为基础,通过基因修饰或基因合成,对__________进行改造,或制造一种__________的技术。在该实例中,引起T4溶菌酶空间结构改变的原因是组成该酶肽链的________序列发生了改变。
(3)资料丙属于胚胎工程的范畴。胚胎移植是指将获得的早期胚胎移植到________种的、生理状态相同的另一个雌性动物体内,使之继续发育成新个体的技术。在资料丙的实例中,兔甲称为__________体,兔乙称为________体。
【答案】(1)显微注射 限制性核酸内切酶 DNA连接酶 农杆菌可感染植物,将目的基因转移到受体细胞中
(2)蛋白质 现有的蛋白质 新蛋白质 氨基酸
(3)同 供 受
【解析】本题综合考查基因工程、蛋白质工程和胚胎工程的相关内容。
(1)基因工程中构建基因表达载体常用的工具酶有限制性核酸内切酶和DNA连接酶。将基因表达载体导入动物受精卵中常用的方法是显微注射法。将基因表达载体导入植物细胞常用农杆菌转化法,农杆菌可感染植物,将目的基因转移到受体细胞中。
(2)T4溶菌酶的化学本质是蛋白质,资料乙是通过对基因进行改造获得符合需要的T4溶菌酶,属于蛋白质工程。
(3)胚胎移植是将早期胚胎移植到同种且生理状态相同的雌性动物体内,该雌性个体称为受体,而提供胚胎的个体称为供体。
21.[2013·四川卷] 普通酵母菌直接利用淀粉的能力很弱,有人将地衣芽孢杆菌的α-淀粉酶基因转入酵母菌中,经筛选得到了可高效利用淀粉的工程酵母菌菌种(过程如图甲所示)。
甲
乙
(1)图甲中,过程①需要的酶有_________________________。为达到筛选目的,平板内的固体培养基应以________作为唯一碳源。②③过程需重复几次,目的是________________________________________________________________________。
(2)某同学尝试过程③的操作,其中一个平板经培养后的菌落分布如图乙所示。该同学的接种方法是__________________;推测该同学接种时可能的操作失误是
________________________________________________________________________。
(3)以淀粉为原料,用工程酵母菌和普通酵母菌在相同的适宜条件下密闭发酵,接种________菌的发酵罐需要先排气,其原因是________________________________________________________________________
________________________________________________________________________。
(4)用凝胶色谱法分离α-淀粉酶时,在色谱柱中移动速度较慢的蛋白质,相对分子质量较________。
【答案】 (1)限制性核酸内切酶、DNA连接酶 淀粉 进一步筛选纯化获得分解淀粉能力强的酵母菌
(2)稀释涂布平板法 涂布不均匀
(3)工程酵母 工程酵母菌分解淀粉产生葡萄糖的能力强,导致酒精发酵产生CO2速率更快
(4)小
【解析】本题考查基因工程和微生物的培养等相关知识。(1)基因工程需要的工具酶有限制性核酸内切酶和DNA连接酶。由于酵母菌利用淀粉的能力很弱,因此,要想筛选出可高效利用淀粉的工程菌菌种,平板内的固体培养基应以淀粉为唯一碳源。分离纯化菌种的过程需要重复几次才能达到选择的目的。(2)接种微生物的常用方法有稀释涂布平板法和平板划线法,图乙所示的接种方法应为稀释涂布平板法;图乙菌落疏密不均,说明菌液涂布不均匀。(3)在相同的适宜条件下密闭发酵,接种工程酵母菌的发酵罐需要先排气,其原因是工程酵母菌利用淀粉能力更强,产生CO2速率更快。(4)用凝胶色谱法分离物质时,相对分子质量较小的蛋白质在色谱柱中移动速度较慢。
22.[2013·天津卷] 花椰菜易受黑腐病菌的危害而患黑腐病。野生黑芥具有黑腐病的抗性基因。用一定剂量的紫外线处理黑芥原生质体可使其染色体片段化,并丧失再生能力。再利用此原生质体作为部分遗传物质的供体与完整的花椰菜原生质体融合,以获得抗黑腐病杂种植株。流程如下图:
据图回答下列问题:
(1)过程①所需的酶是__________________________。
(2)过程②后,在显微镜下观察融合的活细胞中有供体的________存在,这一特征可作为初步筛选杂种细胞的标志。
(3)原生质体培养液中需要加入适宜浓度的甘露醇以保持一定的渗透压,其作用是______________________。原生质体经过__________再生,进而分裂和脱分化形成愈伤组织。
(4)若分析再生植株的染色体变异类型,应剪取再生植株和__________________植株的根尖,通过________、________、染色和制片等过程制成装片,然后在显微镜下观察比较染色体的形态和数目。
(5)采用特异性引物对花椰菜和黑芥基因组DNA进行PCR扩增,得到两亲本的差异性条带,可用于杂种植株的鉴定。下图是用该引物对双亲及再生植株1~4进行PCR扩增的结果。据图判断,再生植株1~4中一定是杂种植株的有________。
(6)对杂种植株进行________接种实验,可筛选出具有高抗性的杂种植株。
【答案】 (1)纤维素酶和果胶酶
(2)叶绿体
(3)保持原生质体完整性 细胞壁
(4)双亲(或花椰菜和黑芥) 解离 漂洗
(5)1、2、4
(6)黑腐病菌
【解析】本题以抗黑腐病花椰菜的培育为信息载体,综合考查了植物细胞工程、细胞分裂装片的制作观察、PCR图谱的识别等相关内容, 属于识图获取信息的能力,具有一定的难度。
(1)过程①表示原生质体的制备,要用纤维素酶和果胶酶去掉植物细胞的细胞壁。
(2)用于融合的两个细胞,一个是黑芥苗的叶肉细胞,一个是花椰菜的根部细胞,其中根部细胞无叶绿体,叶肉细胞有叶绿体,可通过观察融合的活细胞中供体细胞叶绿体的有无作为初步筛选杂种细胞的标志。
(3)原生质体没有细胞壁的保护,需要加入适宜浓度的甘露醇以保证渗透压的稳定,以避免原生质体因吸水或失水使其完整性遭到破坏;原生质体通过细胞壁再生形成杂种细胞,进而形成愈伤组织。
(4)分析再生植株的染色体变异类型,需要将再生植株的细胞染色体和黑芥苗与花椰菜细胞中的染色体制片观察进行比较,制片的基本程序是解离、漂洗、染色和制片。
(5)根据图谱,花椰菜含有碱基对为300和600的DNA片段,黑芥含有碱基对为1000、1300和1500的片段,而再生植株3,只含有长度为300和600的片段,与花椰菜一致,1、2、4既含有花椰菜的DNA片段,又含有黑芥的DNA片段,均为杂种植株。
(6)对杂种植株接种黑腐病菌,能正常生长的即为具有高抗性的杂种植株。
【2012年】
1.[2012·浙江卷] 下列关于高等哺乳动物受精与胚胎发育的叙述,正确的是( )
A.绝大多数精卵细胞的识别具有物种特异性
B.卵裂球细胞的体积随分裂次数增加而不断增大
C.囊胚的滋养层细胞具有发育全能性
D.原肠胚发育分化形成内外两个胚层
【答案】A 【解析】本题考查胚胎工程的内容,考查学生对该内容的识记并理解应用能力。同种动物精卵细胞表面有相互识别的特异性蛋白,所以能进行特异性识别。卵裂球尚未着床,不能从母体获得营养物质,所以细胞的体积会随分裂次数增加而不断减小。囊胚外表有一层扁平细胞,称为滋养层,将发育成胎盘等附属结构,囊胚内部的内细胞团细胞具有发育全能性。原肠胚发育分化形成内中外三个胚层。
2.[2012·天津卷] 下列有关干细胞的叙述,错误的是( )
A.自体干细胞移植通常不会引起免疫排斥反应
B.胚胎干细胞在体外培养能增殖但不能被诱导分化
C.组织的细胞更新包括细胞凋亡和干细胞增殖分化等过程
D.造血干细胞具有分化出多种血细胞的能力,可用于治疗白血病
【答案】B 【解析】本题考查干细胞的相关内容,考查学生的识记、理解能力。干细胞是指动物和人体内仍保留着少数具有分裂和分化能力的细胞,它们能够通过增殖和分化产生各种功能的细胞,补充到相应细胞凋亡的动物体中, C正确;干细胞也可用于自体移植,不会发生免疫排斥反应,A正确;造血干细胞可分化为红细胞、白细胞和血小板,可用于治疗白血病,D正确;胚胎干细胞在体外培养能增殖,并能被诱导分化形成新的组织细胞,B项错误。
3.[2012·江苏卷] 通过胚胎移植技术,可以实现良种牛的快速繁殖。下列相关叙述正确的是( )
A.对供体和受体母牛都要进行相同激素处理
B.受精和胚胎的早期培养都需要在体外进行
C.对冲卵获得的原肠胚检查合格后方可移植
D.胚胎分割移植实现同卵多胎的成功率较低
【答案】D 【解析】胚胎移植中对供、受体母牛的同期发情处理是用同种激素,但还需单独对供体母牛注射促性腺激素,达到超数排卵的目的。胚胎移植中用的胚胎可能是在体外受精获得的,也可能是在体内受精获得的。从供体母牛体内冲出的胚胎如果处在可以移植的时期,则不必在体外另行培养了。冲卵获得的胚胎应该在桑椹胚或囊胚阶段。就现有水平来讲,二分胚胎成活的几率较大,多分胚胎成功的可能性较小,可能与所分割胚胎中细胞质的不断减少有关。
4.[2012·江苏卷] 下列关于转基因生物安全性的叙述,错误的是( )
A.种植转基因作物应与传统农业种植区隔离
B.转基因作物被动物食用后,目的基因会转入动物体细胞中
C.种植转基因植物有可能因基因扩散而影响野生植物的遗传多样性
D.转基因植物的目的基因可能转入根际微生物
【答案】B 【解析】本题考查生物技术的安全性和伦理问题。种植转基因作物时,为了防止发生基因污染应与传统作物隔离种植。转基因作物被动物食用后,目的基因在动物的消化道中被分解成小分子的有机物,所以进入动物细胞的不是目的基因而是目的基因的消化产物,故B错。C项中转基因植物中目的基因可能随花粉传播到同种的野生植物中,从而影响到野生植物基因的多样性。转基因植物的目的基因可能因为微生物的侵染进入微生物中。
5.[2012·江苏卷] 下列关于人类基因组计划的叙述,合理的是( )
A.该计划的实施将有助于人类对自身疾病的诊治和预防
B.该计划是人类从细胞水平研究自身遗传物质的系统工程
C.该计划的目的是测定人类一个染色体组中全部DNA 序列
D.该计划的实施不可能产生种族歧视、侵犯个人隐私等负面影响
【答案】A 【解析】人类基因组计划的研究将发现一些特殊的“患病基因”,能帮助人类对自身所患疾病的诊治,还能帮助人们预防可能发生的与基因有关的疾病。人类基因组计划是在基因水平上研究而不是在细胞水平。该计划要测定的不仅是一个染色体组的基因序列,应该包含22条常染色体和X、Y两条性染色体,共24条染色体上的DNA序列。人类基因组计划可能带来种族歧视和侵犯个人隐私等负面影响,由该计划延伸来的基因身份证就是明显的例子。
6.[2012·江苏卷] 下列事实能体现细胞全能性的是( )
A.棉花根尖细胞经诱导形成幼苗
B.单细胞的DNA在体外大量扩增
C.动物杂交瘤细胞产生单克隆抗体
D.小鼠体细胞经诱导培育成小鼠
【答案】AD 【解析】本题是对生物技术知识的综合考查。细胞全能性指已经分化的细胞,仍然具有发育成完整个体的潜能。棉花的根尖细胞经诱导后长成幼苗能体现细胞的全能性,故A正确。DNA在体外大量扩增通过PCR技术实现的,与细胞全能性无关,故B错。动物杂交瘤细胞能产生单克隆抗体是动物细胞融合的一项重要应用,与细胞全能性无关,故C错。小鼠体细胞经诱导能长成小鼠,体现了细胞的全能性,故D正确。
7.[2011·江苏生物卷] 下列有关植物组织培养的叙述,正确的是( )
A.愈伤组织是一团有特定结构和功能的薄壁细胞
B.二倍体植株的花粉经脱分化与再分化后得到稳定遗传的植株
C.用人工薄膜将胚状体、愈伤组织等分别包装可制成人工种子
D.植物耐盐突变体可通过添加适量NaCl的培养基培养筛选而获得
【答案】D 【解析】 本题考查植物组织培养技术,同时考查考生对所学知识的理解能力。愈伤组织的细胞排列疏松而无规则,是一种高度液泡化的呈无定型状态的薄壁细胞,A错误;二倍体植物的花粉经植物组织培养后得到的单倍体植株高度不育,B错误;用人工薄膜将胚状体、不定芽、顶芽和腋芽等材料分别包装可制成人工种子,而不能用愈伤组织包装得到人工种子,C错误;添加了适量NaCl的培养基是选择培养基,可筛选出耐盐的突变体,D正确。
8.[2012·福建卷] [生物—现代生物科技专题]
肺细胞中的let7基因表达减弱,癌基因RAS表达增强,会引发肺癌。研究人员利用基因工程技术将let7基因导入肺癌细胞实现表达,发现肺癌细胞的增殖受到抑制。该基因工程技术基本流程如图1。
图1
图2
请回答:
(1)进行过程①时,需用____________酶切开载体以插入let7基因。载体应有RNA聚合酶识别和结合的部位,以驱动let7基因转录,该部位称为________。
(2)进行过程②时,需用______酶处理贴附在培养皿壁上的细胞,以利于传代培养。
(3)研究发现,let7基因能影响癌基因RAS的表达,其影响机理如图2。据图分析,可从细胞中提取______进行分子杂交,以直接检测let7基因是否转录。肺癌细胞增殖受到抑制,可能是由于细胞中______(RAS mRNA/RAS蛋白)含量减少引起的。
【答案】(1)限制性核酸内切(或限制) 启动子
(2)胰蛋白 (3)RNA RAS蛋白
【解析】本题主要考查有关基因工程和细胞工程中的知识。(1)过程①表示基因表达载体的构建,在该过程中需要用限制酶对载体进行切割以便于目的基因的插入;启动子是一段特殊的DNA序列,是RNA聚合酶结合和识别的位点,RNA聚合酶结合到该位点,可驱动转录过程。(2)过程②表示动物细胞培养,培养过程中出现接触性抑制后可以用胰蛋白酶处理,使之分散成单个的细胞,之后分装到其他培养瓶里面进行传代培养。(3)判断目的基因是否在受体细胞中转录,可用分子杂交技术来进行检测,从细胞中提取mRNA和用放射性同位素或者荧光标记的目的基因单链DNA片段进行杂交。根据题中信息“肺组织细胞中的let7基因表达减弱,癌基因RAS表达就增强,引发肺癌”,导入let7基因后,肺癌细胞受到抑制,说明RAS基因表达减弱,导致细胞中的RAS蛋白含量减少,进而导致癌细胞受抑制。
9.[2012·山东卷] [生物—现代生物科技专题]
毛角蛋白Ⅱ型中间丝(KIF Ⅱ)基因与绒山羊的羊绒质量密切相关。获得转KIF Ⅱ基因的高绒质绒山羊的简单流程如图所示。
(1)过程①中最常用的运载工具是__________,所需要的酶是限制酶和____________。
(2)在过程②中,用________处理将皮肤组织块分散成单个成纤维细胞。在培养过程中,将成纤维细胞置于5%CO2的气体环境中,CO2的作用是________________________________________________________________________。
(3)在过程③中,用________处理以获取更多的卵(母)细胞。成熟卵(母)细胞在核移植前需要进行________处理。
(4)从重组细胞到早期胚胎过程中所用的胚胎工程技术是__________。在胚胎移植前,通过________技术可获得较多胚胎。
【答案】(1)质粒 DNA连接酶
(2)胰蛋白酶(或胶原蛋白酶) 维持培养基(液)pH
(3)促性腺激素(或促滤泡素、孕马血清) 去核
(4)(早期)胚胎培养 胚胎分割
【解析】本题主要考查基因工程及胚胎工程的有关知识,意在考查学生对知识的识记、理解能力。(1)图中过程①为重组载体的构建过程,最常用的运载工具为质粒,所需要的工具酶有限制性内切酶和DNA连接酶。(2)过程②为动物细胞培养过程,首先用胰蛋白酶处理将皮肤组织块分散成单个细胞,培养液中需通入一定的CO2,主要作用是维持培养液的pH值。(3)过程③常采用注射促性腺激素的方法,以便从母羊中获得更多的卵母细胞,成熟的卵母细胞在核移植前需要进行去核处理。(4)重组细胞到早期胚胎过程所运用的胚胎工程技术是动物细胞培养技术或早期胚胎培养技术,为获得更多的胚胎常采用胚胎分割移植技术。
【2011年】
1.[2011·江苏生物卷] 下列有关植物组织培养的叙述,正确的是( )
A.愈伤组织是一团有特定结构和功能的薄壁细胞
B.二倍体植株的花粉经脱分化与再分化后得到稳定遗传的植株
C.用人工薄膜将胚状体、愈伤组织等分别包装可制成人工种子
D.植物耐盐突变体可通过添加适量NaCl的培养基培养筛选而获得
【答案】D 【解析】 本题考查植物组织培养技术,同时考查考生对所学知识的理解能力。愈伤组织的细胞排列疏松而无规则,是一种高度液泡化的呈无定型状态的薄壁细胞,A错误;二倍体植物的花粉经植物组织培养后得到的单倍体植株高度不育,B错误;用人工薄膜将胚状体、不定芽、顶芽和腋芽等材料分别包装可制成人工种子,而不能用愈伤组织包装得到人工种子,C错误;添加了适量NaCl的培养基是选择培养基,可筛选出耐盐的突变体,D正确。
2.[2011·广东卷] 华南虎是国家一级保护动物,可采用试管动物技术进行人工繁殖,该技术包括的环节有( )
①转基因 ②核移植 ③体外受精 ④体细胞克隆 ⑤胚胎移植
A.①③ B.①④ C.②⑤ D.③⑤
【答案】D 【解析】 试管动物技术是指通过人工操作使卵子和精子在体外条件下成熟和受精,并通过培养发育为早期胚胎后再经移植产生后代的技术。其核心环节就是体外受精、早期胚胎培养及胚胎移植,故选择D。
3.[2011·江苏生物卷] 下列关于胚胎工程的叙述,错误的是( )
A.体外受精是指获能的精子和成熟的卵子在相应溶液中受精
B.受精卵发育到原肠胚阶段才能进行胚胎移植
C.早期胚胎培养与动物细胞培养的培养液通常都需加入血清
D.试管婴儿技术主要包括体外受精、早期胚胎培养和胚胎移植技术
【答案】B 【解析】 本题考查胚胎工程的相关知识,同时考查考生的识记能力。精子必须获能才能与成熟的卵子融合,完成受精作用,A说法正确;受精卵发育到桑椹胚或囊胚阶段时进行胚胎移植,B说法错误;由于人们对动物细胞所需的营养物质还没有完全搞清楚,在合成培养基时通常需加入血清、血浆等天然成分,C说法正确;试管婴儿技术需要在体外让精子和卵子完成受精,并将受精卵进行培养得到早期的胚胎,然后移植到受体子宫内,由受体妊娠与分娩,D说法正确。
4.[2011·江苏生物卷] 关于现代生物技术应用的叙述,错误的是( )
A.蛋白质工程可合成自然界中不存在的蛋白质
B.体细胞杂交技术可用于克隆动物和制备单克隆抗体
C.植物组织培养技术可用于植物茎尖脱毒
D.动物细胞培养技术可用于转基因动物的培育
【答案】B 【解析】 本题考查几种现代生物技术,同时考查学生的识记能力。蛋白质工程可以根据需要设计蛋白质的结构和功能,推测应有的氨基酸序列,合成相应的DNA,由DNA转录、翻译出自然界不存在的蛋白质,A说法正确;体细胞杂交技术可用于制备单克隆抗体,但不能用来克隆动物,B说法错误;植物分生区附近的病毒极少,甚至无病毒,用植物组织培养的方法可以获得脱毒植株,C说法正确;转基因动物一般以受精卵或早期胚胎细胞为受体,导入目的基因后要用动物细胞培养技术获得早期胚胎,D说法正确。
5.[2011·课标全国卷]现有一生活污水净化处理系统,处理流程为“厌氧沉淀池→曝气池→兼氧池→植物池”,其中植物池中生活着水生植物、昆虫、鱼类、蛙类等生物。污水经净化处理后,可用于浇灌绿地。回答问题:
(1)污水流经厌氧沉淀池、曝气池和兼氧池后得到初步净化。在这个过程中,微生物通过____________呼吸将有机物分解。
(2)植物池中,水生植物、昆虫、鱼类、蛙类和底泥中的微生物共同组成了________(生态系统、群落、种群)。在植物池的食物网中,植物位于第________营养级。植物池中所有蛙类获得的能量最终来源于________所固定的________能。
(3)生态工程所遵循的基本原理有整体性、协调与平衡、________和________等原理。
(4)一般来说,生态工程的主要任务是对____________________进行修复,对造成环境污染和破坏的生产方式进行改善,并提高生态系统的生产力。
【答案】 (1)无氧和有氧(或细胞) (2)群落 一 生产者 太阳 (3)物质循环再生 物种多样性 (4)已被破坏的生态环境(或受损的生态系统)
【解析】 本题考查生态工程、生态系统结构和环境污染防治的相关内容。污水流经厌氧沉淀池、曝气池和兼氧池逐步净化的过程中,微生物通过无氧呼吸、有氧呼吸将有机物分解。该植物池中的水生植物、昆虫、鱼类、蛙类和底泥中的微生物共同组成了一个生物群落,植物属于生产者、第一营养级,该生态系统中所有生物获得的能量最终来源于生产者所固定的太阳能。生态工程所遵循的基本原理有物质循环再生、物种多样性、协调与平衡、整体性、系统学和工程学原理等。实施生态工程的主要任务是对已被破坏的生态环境进行修复,对造成环境污染和破坏的生产方式进行改善,并提高生态系统的生产力。
相关试卷
这是一份高中生物高考专题12 现代生物科技专题-十年(2011-2020)高考真题生物分项详解(原卷版),共53页。
这是一份高中生物高考专题12 现代生物科技专题-十年(2011-2020)高考真题生物分项详解(解析版),共94页。
这是一份高中生物高考专题12 现代生物科技专题-十年(2011-2020)高考真题生物分项详解(原卷版),共53页。

