1.2化学是一门以实验为基础的科学 习题 2021年人教版中考化学按章节复习.doc
展开1.2化学是一门以实验为基础的科学
一.选择题(共9小题)
1.我们研究和发展化学学科的最基本的手段是( )
A.逻辑推理 B.大气探测 C.化学实验 D.精确运算
2.对地球上生命的起源,科学史上有多种观点。其中,“宇宙胚种论”认为,地球上的生命来自于宇宙的其他天体,通过适当途径到达地球。近年来,对一些陨石成分的分析发现,在其他天体上存在有构成生命物质的各种有机物,如氨基酸等。对一些彗星成分分析,也发现一些彗星中存在简单的有机物。你认为“宇宙胚种论”的观点是( )
A.正确的,应当认为地球上的生命来自于宇宙
B.错误的,因为课本告诉我们:地球上的生命起源于地球上的非生命物质
C.一种没有任何事实依据的猜想,没有任何科学价值
D.一种事实根据很少的假说,至今既不能证否也不能证实
3.打开“雪碧”饮料的瓶子,发现有大量气泡产生。根据这一现象,对产生的气体是什么,小明作出了如下猜想,其中明显不合理的是( )
A.可能是二氧化碳
B.可能是水蒸气
C.可能是对人体无害的气体
D.可能是对人体有害的气体
4.科学的假设与猜想是科学探究的先导和价值所在.在下列假设(猜想)引导下的探究肯定没有意义的选项是( )
A.探究二氧化硫和水反应可能有硫酸生成
B.探究钠与水的反应产生的气体可能是氧气
C.探究镁条表面灰黑色的物质可能只是氧化镁
D.探究铜在灼烧时出现的黑色物质可能是炭黑
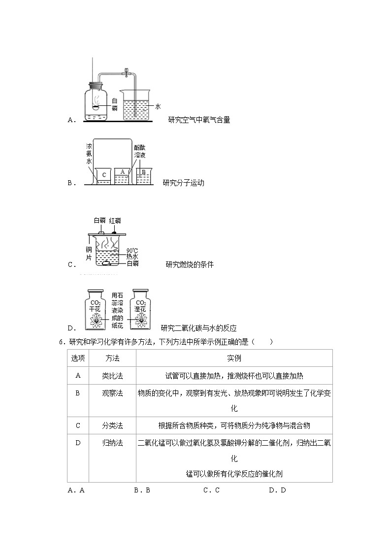
5.下列问题的研究中,未利用对比实验思想方法的是( )
A.研究空气中氧气含量
B.研究分子运动
C.研究燃烧的条件
D.研究二氧化碳与水的反应
6.研究和学习化学有许多方法,下列方法中所举示例正确的是( )
选项 | 方法 | 实例 |
A | 类比法 | 试管可以直接加热,推测烧杯也可以直接加热 |
B | 观察法 | 物质的变化中,观察到有发光、放热现象即可说明发生了化学变化 |
C | 分类法 | 根据所含物质种类,可将物质分为纯净物与混合物 |
D | 归纳法 | 二氧化锰可以做过氧化氢及氯酸钾分解的二催化剂,归纳出二氧化 锰可以做所有化学反应的催化剂 |
A.A B.B C.C D.D
7.实验桌上有银白色全属,小红同学提出可以用磁铁来吸一下,判所其是否为铁,该环节属于科学探究中的( )
A.提出问题 B.作出猜想 C.设计实验 D.得出结论
8.下表列举了法拉第《蜡烛的故事》中涉及的部分问题及对问题的回答,其中“对问题的回答”属于““设计实验方案””的是( )
选项 | 问题 | 对问题的回答 |
A | 火焰不同部位温度高低如何比较? | 用一火柴梗平放入火焰中,观察火柴梗不同部位的灼烧情况 |
B | 火焰为什么向上? | 热气流上升,形成对流 |
C | 火焰明亮的原因是什么? | 与火焰中的碳颗粒有关,碳颗粒会影响火焰明亮程度 |
D | 吹灭蜡烛时产生的白烟是什么 | 主要成分是石蜡蒸汽凝结成的石蜡固体小颗粒 |
A.A B.B C.C D.D
9.联合国决定2011年为“国际化学年”(International Year of Chemistry),以纪念化学所取得的成就和增加公众对化学的欣赏和了解.下列观点或做法不符合这一宗旨的是( )
A.普及化学知识,宣传化学贡献,提高公众科学素养
B.化学是一门创造新物质的科学,是自然科学中创造新物质最多的学科
C.推广食用不含任何化学物质的绿色食品
D.鼓励青少年学习化学,激发他们创造未来化学的热情
二.填空题(共3小题)
10.下面是某学习小组针对科学探究提出的几个问题,请将下列所述基本环节补充完整.
①“呼出的气体是什么?”属于科学探究中的 环节;
②“呼出的气体中一定含有二氧化碳”属于科学探究中的 环节;
③“呼出的气体中可能含有二氧化碳”属于科学探究中的 环节;
④“将呼出的气体通入澄清石灰水中,发现澄清石灰水变浑浊”,属于科学探究中的 环节;
⑤“可以用澄清石灰水检验二氧化碳”,属于科学探究中的 环节;
⑥“这个实验既简单,现象又明显”,这句话属于科学探究中的“ ”环节.
上述各环节的正确顺序是 (填上述序号).
11.化学兴趣小组以“我们所穿的衣服是什么面料”为题,进行了一系列探究活动,请将小组所用科学方法的字母序号填在后面横线内。
(1)找出穿过的几件衣服,从衣服商标上摘录面料的种类,同时还做了一张表格;
(2)在空气中分别点燃几种不同的面料,观察并记录燃烧的现象;
(3)到服装厂了解制造衣服常用的面料,并收集了几种面料的下脚料。
A.实验法 B.观察对比法 C.调查法 D.文献法。
12.如图所示,试管中盛有固体物质A,向试管中加入一种液体物质B后,观察到有气泡产生.
请你依据上述实验现象,对A和B的组合至少做出三种猜想(要求三种组合中的固体A分别属于不同类别的物质):
猜想 | A | B |
猜想1 |
|
|
猜想2 |
|
|
猜想3 |
|
|
三.解答题(共3小题)
13.科学探究的基本环节包括:提出问题、 、 、 、反思与评价、表达与交流.
14.分类、类比是学习化学常用的方法。
(1)初中化学实验可以按照实验目的分为:“物质含量的探究”、“探究反应条件实验”、“探究物质性质实验”等。据此我们可以将实验D 与实验① (填字母)分为一类,分类依据是② 。
|
| 铝与硫酸铜溶液 |
|
A | B | C | D |
(2)浓硫酸、稀硝酸和浓硝酸能和某些金属活动性弱的金属发生反应,如金属银能与稀硝酸、浓硝酸发生反应,其发生反应的化学方程式如下:
3Ag+4HNO3(稀)═3AgNO3+NO↑+2H2O
Ag+2HNO3(浓)═AgNO3+NO2↑+H2O
金属铜也能与稀硝酸、浓硝酸发生类似的反应,结合上述信息,试写出铜与浓硝酸发生反应的化学方程式:① 。在铜与浓硝酸的反应中,元素化合价发生改变的元素是② (填元素符号)
15.形成科学认识需要运用一定的科学方法.请回答:
(1)观察、猜想、假设、实验等收集证据的方法是获得感性认识的重要方法.
观察是用感官或借助仪器去获得信息的过程.
猜想是没有事实根据、不知真假的主观猜测,可能会出错,可不去证明,也可能无法证明.
假设是对客观事物的假定性说明.假设必须建立在观察和已有知识经验基础上,能够被检验,不是对的,就是错的.
下面的5个陈述,哪个陈述是观察?(填代号,下同) ;哪个陈述是猜想? ;哪个陈述是假设? .
A.铁制品不做任何处理,在干燥的室内,不会生锈 |
B.通过探究稀硫酸与锌,铁反应速率,发现相同条件下,与相同浓度稀硫酸反应,镁反应的速率比铁快. |
C.如果产生的气体能使澄清的石灰水变浑浊,那么该气体很有可能是二氧化碳 |
D.在探究锌与稀硫酸反应的实验中,有细心的同学感觉到试管外壁发热 |
E.通过分析实验结果,锌与稀硫酸反应速率适中,更适合用于制取氢气. |
(2)抽象、归纳、演绎等是理性思维的重要方法.
抽象是从众多事物中抽取它们共同的本质特征的过程.例如,微观粒子Na+、Mg2+、K+、NH4+共同的本质特征是都带正电荷,这类微观粒子称为阳离子.
归纳是根据一系列具体事实概括出一般原理或结论的过程.如你在买樱桃时,先拿几个樱桃尝一尝,如果都很甜,就能归纳出这份樱桃是甜的.
下面的4个陈述,来自某同学的化学笔记.其中,哪个陈述是抽象? ;哪个陈述是归纳? .
A.金属活动性排在氢前面的金属,能与酸反应产生氢气,所以金属铅能与稀硫酸反应产生氢气. |
B.实验证明,镁能与硫酸反应,能与盐酸反应,所以镁能与酸反应. |
C.H2SO4 HNO3 的水溶液都显酸性的原因,是它们的溶液中都存在H+,我们把溶于水离解出的阳离子全部是H+的一类化合物称为酸 |
D.石蕊试液遇到盐酸变红,因为盐酸中有氢离子 |
参考答案与试题解析
一.选择题(共9小题)
1.【考点】科学探究的意义.菁优网版权所有
【解答】化学是一门自然科学,研究和发展化学科学的方法很多,如计算、探测、推理、假设等,但是基础还是实验。化学就是一门以实验为基础的自然科学。
故选:C。
【点评】本题考查研究和发展化学的方法。
2.【考点】科学探究的意义.菁优网版权所有
【解答】A、其他天体上存在有构成生命物质的各种有机物,如氨基酸等,只能说明其它天体上可能存在或曾经存在生命,不能说明地球上的生命来自于宇宙,也可能是地球上的简单有机物进化来的,所以错误。
B、由于人的认知水平的限制,课本上的知识在一定阶段人们认为合理,它随时代发展可能会有更科学合理的观点,不一定是永远科学客观的,不能作为绝对的依据,所以错误。
C、科学缘于幻想,一种没有任何事实依据的猜想,也有科学研究的价值,所以错误。
D、“宇宙胚种论”是一种事实根据很少的假说,没有经过实验证明,至今既不能证否也不能证实,所以正确。
故选:D。
【点评】科学探究题是中考命题中一道亮丽的风景线,它往往从生活、生产实际出发,对身边常见物质或有趣的现象进行探究,既考查了学生综合运用知道的能力,又让学生体验科学探究的魅力,同时将探究结论应用在实际生活,体现了科学探究的意义和价值,这正是新课标中考的要求和方向。
3.【考点】猜想与事实验证.菁优网版权所有
【解答】A、雪碧是碳酸饮料,打开瓶盖会逸出二氧化碳,因此猜想合理;
B、雪碧中含有水,因此也可能是水蒸气,故猜想合理;
C、雪碧是饮料,不可能有毒,故猜想合理;
D、雪碧是饮料,不可能有毒,故猜想不合理;
故选:D。
【点评】本题考查了学生分析实验的能力,通过对碳酸饮料的成分的分析进行合理的猜想,要注意猜想要有理有据。
4.【考点】猜想与事实验证.菁优网版权所有
【解答】A、二氧化硫为酸性氧化物,可以与水反应生成酸,故可探究该反应可能生成硫酸,故A正确;
B、根据质量守恒定律,化学反应前后元素的种类不变,钠和水中含有钠元素、氢元素和氧元素,可猜测产生的气体可能为氧气,故B正确;
C、氧化镁为白色固体,镁条表面灰黑色的物质不可能只是氧化镁,故C错误;
D、铜在灼烧时与空气接触,燃料酒精和空气中都含有碳元素,猜测黑色物质可能是炭黑,故D正确,
故选:C。
【点评】本题考查了常见物质的化学反应中生成物的推测,完成此题,可以依据已有的知识进行.
5.【考点】科学探究的基本方法.菁优网版权所有
【解答】A、研究空气中氧气含量是利用白磷燃烧,消耗空气中氧气,使瓶内气体压强减小,水在外界大气压的作用下进入集气瓶内,所以根本不存在对照实验,故A正确;
B、烧杯A中的酚酞试液和烧杯B中的酚酞试液属于对照试验,烧杯A置于放有浓氨水的烧杯附近;烧杯B置于空气中,在空气中没变色,说明空气不能使酚酞试液变红,烧杯A中变红说明氨分子在不断运动,进入烧杯A中,使酚酞试液变红,说明了分子在不断运动,所以利用了对比实验的原理,故B错;
C、铜片上的白磷与铜片上的红磷属于对照实验,都与氧气接触,都属于可燃物,变量是着火点不同,白磷着火点低,红磷着火点高,热水能达到白磷的着火点,达不到红磷的着火点,从而证明可燃物燃烧温度必须达到可燃物的着火点,所以属于对比实验,故C错;
D、纸花都是用石蕊溶液染成,都与二氧化碳接触,变量是一瓶内纸花中有水,一瓶内纸花中没有水,由实验可知没有水的纸花没变色,含有水的纸花变成红色,说明二氧化碳与水反应生成了一种酸,酸使石蕊试纸变成红色,所以属于对比实验,故D错。
故选:A。
【点评】解答本题关键是要熟悉对比实验的设计思路,能够分析出变量和不变量,了解通过对比实验能验证出什么结论.
6.【考点】科学探究的基本方法.菁优网版权所有
【解答】A、烧杯不可以直接加热,故错误;
B、化学变化的实质是有新物质生成,变化中观察到有发光、放热现象不一定证明有新物质生成,所以不一定发生了化学变化,故错误;
C、物质分为混合物和纯净物,根据组成物质的元素种类,可将纯净物分为单质和化合物,故正确;
D、有的化学反应不需催化剂,如可燃物的燃烧,故错误。
故选:C。
【点评】本题考查了研究和学习化学的基本方法,明确基本化学知识是解题的关键。
7.【考点】科学探究的基本环节.菁优网版权所有
【解答】“用磁铁来吸一下”这一过程,属于科学探究环节中的设计实验。
故选:C。
【点评】本题难度不大,考查的是科学探究方法,是研究初中化学问题的重要方法,了解科学探究的基本环节是正确解答本题的关键。
8.【考点】科学探究的基本环节.菁优网版权所有
【解答】A、火焰不同部位温度高低如何比较?属于设计的实验方案;
B、火焰为什么向上?属于解释原因;
C、与火焰中有碳颗粒有关,碳颗粒会影响火焰明亮程度,属于实验现象分析;
D、吹灭蜡烛时产生的白烟是什么?属于结论。
故选:A。
【点评】解决此题要知道科学探究的主要环节,如提出问题、猜想与假设等。
9.【考点】化学的研究对象及其发展.菁优网版权所有
【解答】A、化学为人类提供了丰富的生活和生产资料,化学在科学中发挥着越来越重要的作用;故A符合这一宗旨。
B、利用化学可以开发新能源和新材料,以改善人类生存的条件,故B符合这一宗旨。
C、绿色食品中一定含有化学物质;故C不符合这一宗旨。
D、化学为人类提供了丰富的生活和生产资料化学在科学中发挥着越来越重要的作用,鼓励青少年学习化学,有利于激发他们创造未来化学的热情,故D符合这一宗旨。
故选:C。
【点评】化学是研究物质的组成、结构、性质及其变化规律的科学,我们研究物质的目的是为了应用,了解化学的用途有利于培养学习兴趣,提高社会责任感.
二.填空题(共3小题)
10.【考点】科学探究的基本环节.菁优网版权所有
【解答】①“呼出的气体是什么?”对呼出的气体进行提问,属于科学探究中的提出问题环节;
②“呼出的气体中一定有二氧化碳”确定了该气体是什么气体,属于科学探究中的获得结论环节;
③“呼出的气体中可能有二氧化碳”产生了疑问,属于科学探究中的猜想与假设环节;
④将呼出的气体通过澄清石灰水中,发现石灰水变浑浊,收集到了石灰水变浑浊的证据,这属于科学探究中的收集证据环节;
⑤“可以用澄清石灰水检验二氧化碳”,属于科学探究中的设计实验环节;
⑥“这个实验既简单,现象又明显”,对实验进行简单的证总结评价,这句话属于科学探究中的反思与评价环节;
依据科学探究的主要环节可知,正确的顺序为:①③⑤④②⑥.
故答案为:
①提出问题;②得出结论;③猜想与假设;④收集证据;⑤设计实验;⑥反思与评价;①③⑤④②⑥
【点评】本题难度不大,考查的是科学探究方法,是研究初中化学问题的重要方法,了解科学探究的基本环节是正确解答本题的关键.
11.【考点】科学探究的基本方法.菁优网版权所有
【解答】(1)找出自己穿过的几件衣服进行观察、对比,同时还做了一张表格,从衣服商标上摘录了面料的种类,属于观察对比法。故填:B;
(2)到空气中分别点燃几种不同的面料,观察并记录他们燃烧的现象,属于试验法。故填:A;
(3)到服装厂了解制造衣服常用的面料,并收集了几种面料的下脚料,属于调查法。故填:C。
【点评】探究方法包括:调查法、观察法、文献法、实验法等。
12.【考点】猜想与事实验证.菁优网版权所有
【解答】试管中盛有固体物质A,向试管中加入一种液体物质B后,观察到有气泡产生,说明反应是固体药品与液体药品反应,且反应产物中有气体,如实验室制氢气、实验室制二氧化碳、实验室用过氧化氢制氧气等.
故答案为:
猜想 | A | B |
猜想1 | Zn | H2SO4(或HCl) |
猜想2 | CaCO3 | HCl |
或MnO2、H2O2
【点评】本题主要考查了根据实验现象正确判断反应物和生成物以及书写化学方程式,同学们一定要熟悉常见的化学反应和化学方程式的书写.
三.解答题(共3小题)
13.【考点】科学探究的基本环节.菁优网版权所有
【解答】科学探究的主要环节有:提出问题→猜想与假设→制定计划(或设计方案)→进行实验→反思与评价→表达与交流等.
故答案为:猜想与假设;制定计划(或设计方案);进行实验.
【点评】本题难度不大,考查的是科学探究方法,是研究初中化学问题的重要方法,了解科学探究的基本环节是正确解答本题的关键.
14.【考点】科学探究的基本方法.菁优网版权所有
【解答】(1)A实验是物质含量的探究;B实验是探究反应条件实验;实验C和D都是探究物质性质实验;故填:C;都是探究物质性质实验;
(2)由题干信息可知,铜和浓硝酸反应生成硝酸铜、二氧化氮和水,反应前,铜显0价,氮元素显+5价,在生成物中,铜元素显+2价,氮元素分别显+5价和+2价;故填:Cu+4HNO3(浓)═Cu(NO3)2+2NO2↑+2H2O;Cu、N。
【点评】本题主要考查物质的性质,解答时要根据各种物质的性质,结合各方面条件进行分析、判断,从而得出正确的结论。
15.【考点】科学探究的基本方法.菁优网版权所有
【解答】(1)A.铁制品不做任何处理,在干燥的室内,不会生锈,该选项属于猜想;
B.通过探究稀硫酸与锌,铁反应速率,发现相同条件下,与相同浓度稀硫酸反应,镁反应的速率比铁快.该选项属于实验;
C.如果产生的气体能使澄清的石灰水变浑浊,那么该气体很有可能是二氧化碳,该选项属于假设;
D.在探究锌与稀硫酸反应的实验中,有细心的同学感觉到试管外壁发热,该选项属于观察;
E.通过分析实验结果,锌与稀硫酸反应速率适中,更适合用于制取氢气.该选项属于实验;
故填:D;A;C.
(2)金属活动性排在氢前面的金属,能与酸反应产生氢气,所以金属铅能与稀硫酸反应产生氢气.该选项不属于抽象、归纳.
B.实验证明,镁能与硫酸反应,能与盐酸反应,所以镁能与酸反应.该选项属于归纳;
C.H2SO4 HNO3 的水溶液都显酸性的原因,是它们的溶液中都存在H+,我们把溶于水离解出的阳离子全部是H+的一类化合物称为酸,该选项属于抽象;
D.石蕊试液遇到盐酸变红,因为盐酸中有氢离子,该选项不属于抽象、归纳.
故填:C;B.
【点评】本题主要考查对各项叙述的判断能力,要根据提示逐项分析,从而得出正确的结论.
声明:试题解析著作权属菁优网所有,未经书面同意,不得复制发布
日期:2020/5/4 9:21:27;用户:1唐崧;邮箱:18041215126;学号:35603327
11.2化学肥料 精选习题 2021年人教版中考化学按章节复习(含解析): 这是一份11.2化学肥料 精选习题 2021年人教版中考化学按章节复习(含解析),共14页。试卷主要包含了下列物质属于磷肥的是,下列化肥中属于复合肥的是,下列化肥,下列实验现象描述错误的是等内容,欢迎下载使用。
8.1金属材料 精选习题 2021年人教版中考化学按章节复习(含解析): 这是一份8.1金属材料 精选习题 2021年人教版中考化学按章节复习(含解析),共12页。试卷主要包含了白炽灯泡里用的是钨丝,因为钨是,能在空气中点燃的金属是,下列有关说法正确的是,固定房门的“门吸”是金属材料,下列物质不属于合金的是,下列说法中,错误的是,以下可回收垃圾中属于金属的是等内容,欢迎下载使用。
2.3制取氧气 习题 2021年人教版中考化学按章节复习: 这是一份2.3制取氧气 习题 2021年人教版中考化学按章节复习,共19页。试卷主要包含了工业上制取大量氧气的方法是,下列导管等内容,欢迎下载使用。

