


安徽省宣城市2020-2021学年九年级上学期期末化学试题(word版 含答案)
展开安徽省宣城市2020-2021学年九年级上学期期末化学试题
学校:___________姓名:___________班级:___________考号:___________
一、单选题
1.习总书记提出,打好污染防治攻坚战,突出打好蓝天、碧水、净土三大保卫战。以下与该要求一致的做法是( )
A.焚烧秸秆 B.植树造林 C.污水入河 D.掩埋垃圾
2.下列变化属于化学变化的是( )
A.水分蒸发 B.加热铜片
C.晾晒衣服 D.石蜡熔化
3.镭是一种放射性元素。镭元素在元素周期表中的信息见图。有关说法错误的是( )
A.镭元素的中子数为88 B.镭元素属于金属元素
C.相对原子质量为226.03 D.镭原子核外电子数为88
4.春节期间,宣城市严禁在市区及其周边燃放烟花爆竹。下列有关说法错误的是( )
A.降低了空气的污染 B.减少了资源的浪费
C.淡化了节日的气氛 D.减少了火灾的发生
5.下列实验基本操作不规范的是( )
A.加热液体 B.量取液体
C.倾倒液体 D.过滤
6.科学家首次使用氰酸铵(NH4CNO)与硫酸铵人工合成了尿素(CO(NH2)2)。下列有关说法正确的是( )
A.氰酸铵是由非金属组成
B.氰酸铵的相对分子质量为60g
C.尿素是由8个原子构成
D.氰酸铵和尿素中氮元素质量分数相同
7.把碳纳米管浸入水中,加热,水分子与碳纳米管之间形成的一种特殊的晶体结构,科学家把它称之为“冰”。以下说法正确的是
A.这种“冰”和水的化学性质相同
B.这种“冰”属于纯净物
C.这种“冰”的水分子不再运动
D.这种“冰”具有可燃性
8.中国科学家用蘸墨汁书写后的纸张作为空气电极,设计并组装了轻型、柔性、能折叠的可充电锂电池,如图。其中不正确的是( )
A.化合物中锂元素化合价为0
B.这种电池将化学能转化为电能
C.墨汁中石墨具有导电性
D.该电池携带方便且环保
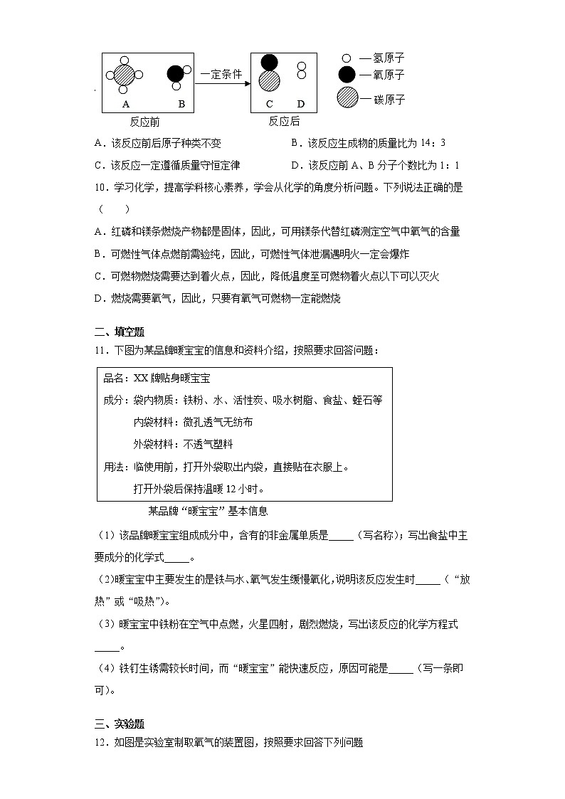
9.甲烷和水反应也可以制水煤气,其反应的微观示意图如下所示。下列说法不正确的是
A.该反应前后原子种类不变 B.该反应生成物的质量比为14:3
C.该反应一定遵循质量守恒定律 D.该反应前A、B分子个数比为1:1
10.学习化学,提高学科核心素养,学会从化学的角度分析问题。下列说法正确的是( )
A.红磷和镁条燃烧产物都是固体,因此,可用镁条代替红磷测定空气中氧气的含量
B.可燃性气体点燃前需验纯,因此,可燃性气体泄漏遇明火一定会爆炸
C.可燃物燃烧需要达到着火点,因此,降低温度至可燃物着火点以下可以灭火
D.燃烧需要氧气,因此,只要有氧气可燃物一定能燃烧
二、填空题
11.下图为某品牌暖宝宝的信息和资料介绍,按照要求回答问题:
(1)该品牌暖宝宝组成成分中,含有的非金属单质是_____(写名称);写出食盐中主要成分的化学式_____。
(2)暖宝宝中主要发生的是铁与水、氧气发生缓慢氧化,说明该反应发生时_____(“放热”或“吸热”)。
(3)暖宝宝中铁粉在空气中点燃,火星四射,剧烈燃烧,写出该反应的化学方程式_____。
(4)铁钉生锈需较长时间,而“暖宝宝”能快速反应,原因可能是_____(写一条即可)。
三、实验题
12.如图是实验室制取氧气的装置图,按照要求回答下列问题
(1)仪器a的名称是_____。
(2)写出该装置制取氧气的化学方程式_____,该反应的基本反应类型是_____。
(3)实验结束后,立即用水清洗试管,可能导致的后果是_____。
(4)写出一种比较CO2和O2的方法_____。
四、科学探究题
13.碳酸钙可用于预防和治疗钙缺乏症。某实验小组要测定一种钙片中碳酸钙的含量。
(查阅资料)
①补钙剂中常加入糖类、维生素D等改善口感或增强药效。这些物质不与稀盐酸反应产生气体,高温灼烧时会燃烧或分解。
②氢氧化钠溶液能与二氧化碳发生反应。
(方案设计)根据资料和已学知识,该小组同学设计如下方案进行测定。(装置见图)将钙片粉碎,加入足量的稀盐酸充分反应,根据放出气体的量计算碳酸钙的含量(不考虑盐酸的挥发)。
(1)写出如图中发生反应的化学方程式_____。
记录数据如下(锥形瓶质量为100 g,加入钙片质量为25 g):
实验编号 | ① | ② | ③ | ④ |
加入稀盐酸的质量 | 100 g | 200 g | 300 g | 400 g |
充分反应后锥形瓶及杯内物质总质量 | 222.8 g | 320.6 g | 418.4 g | 518.4 g |
(分析和评价)
(2)要使测定结果更准确,反应前、后都要通入空气,目的是_____、_____。
(3)经过计算,该钙片中碳酸钙的质量分数是_____。
(交流反思)碳酸钙除了可以补钙外,还有很多用途,请你再写出一种它的用途_____。
14.某兴趣小组用图1装置进行实验时发现,烧杯中饱和石灰水先变浑浊,后逐渐澄清。
(1)写出乙装置中石灰水变浑浊反应的化学方程式_____。
(查阅文献)①浓盐酸具有挥发性,挥发出的气体为HCl。
②硝酸银溶液可以吸收HCl。
为探究“饱和石灰水浑浊后变澄清的原因”,该小组同学开展了如下活动:
(提出假设)假设1:反应生成的CO2使浑浊变澄清。
假设2:挥发生成的HCl使浑浊变澄清。
你的猜想是:_____。
(设计实验)为除去 CO2中的 HCl,小华在图1中甲、乙装置之间增加图2装置, 装置的连接顺序是甲→ _____ → _____ →乙(填字母序号)
(实验现象)饱和石灰水浑浊后,继续通入足量 CO2 ,沉淀部分溶解但最终并未完全澄清。
(得出结论)
(2)根据实验现象,猜想2是否合理,理由是_____。
(3)小明将稀释后的饱和石灰水倒入试管后吹气(图3),发现石灰水先变浑浊后变清,此现象的发生说明与_____有关系。
15.小明学习了“催化剂”知识后,对双氧水分解催化剂的种类进行了如下探究:
(1)写出实验室用双氧水和二氧化锰混合制取氧气的化学方程式_____。
(提出问题)双氧水分解只能用二氧化锰作为催化剂吗?
(猜想与假设)能作为双氧水分解催化剂的物质不一定只有二氧化锰一种。
(设计实验)实验装置如图1:(取用10mL 5%的双氧水)
实验编号 | 温度 | 物质种类(取0.15g) | 待测数据 |
① | 20℃ |
| a |
② | 20℃ | FeCl3 | b |
③ | 20℃ | CuSO4 | c |
(2)实验前检査该装置气密性的方法是_____。
(3)实验编号①的作用是_____;要定量比较反应快慢,可测量相同时间生成气体的_____。
(4)通过比较发现,在相同时间,a<c,小明认为硫酸铜可以做双氧水分解的催化剂,你是否赞同他的观点,说明理由_____。
(得出结论)实验结束后,得出FeCl3和CuSO4都可以做双氧水分解的催化剂。
(5)小明用压强传感器测出加入FeCl3后,双氧水分解的压强变化曲线(见图2),请你分析a点后曲线略有下滑的原因_____。
(6)在FeCl3溶液中,小明认为是铁离子()起催化作用,请你帮助他设计实验验证猜想。
实验操作 | 实验现象及结论 |
_____ | _____ |
五、计算题
16.甲烷是天然气的主要成分,其完全燃烧的化学方程式为:CH4+2O22H2O+CO2.请计算:
(1)甲烷中碳元素的质量分数是 (精确到0.1%)。
(2)3.2g甲烷完全燃烧需要消耗氧气多少克?(计算过程)
参考答案
1.B
【详解】
A、焚烧秸秆会造成大气污染,因为会生成一氧化碳等空气污染物,故错误;
B、植树造林能减少雾霾天气的发生,能减少空气中悬浮颗粒物,故正确;
C、污水入河,易造成水的污染,故错误;
D、掩埋垃圾,易造成水土的污染,故错误;
故选:B。
2.B
【详解】
A、水分蒸发没有新物质生成,属于物理变化,不符合题意;
B、加热铜片生成氧化铜,属于化学变化,符合题意;
C、晾晒衣服没有新物质生成,属于物理变化,不符合题意;
D、石蜡熔化没有新物质生成,属于物理变化,不符合题意;
故选B。
3.A
【详解】
A、根据元素周期表中的一格可知,左上角的数字为88,表示原子序数为88;根据原子中原子序数=核电荷数=质子数=核外电子数,则该元素的原子核内质子数和核外电子数为88,而不是中子数为88,故选项说法错误。
B、根据元素周期表中的一格可知,中间的汉字表示元素名称,该元素的名称是镭,带“钅”字旁,属于金属元素,故选项说法正确。
C、根据元素周期表中的一格可知,汉字下面的数字表示相对原子质量,该元素的相对原子质量为226.03,故选项说法正确。
D、根据元素周期表中的一格可知,左上角的数字为88,表示原子序数为88;根据原子中原子序数=核电荷数=质子数=核外电子数,则该元素的原子核外电子数为88,故选项说法正确。
故选A。
4.C
【详解】
春节期间多地禁止燃放烟花爆竹,可以排除生产、运输中的安全隐患、减轻雾霾、噪音、垃圾污染、预防火灾、爆炸等危险发生等;但不会淡化节日的气氛,可通过其他娱乐活动取代。
故选C。
5.B
【详解】
A、给试管中的液体加热时,用酒精灯的外焰加热试管里的液体,且液体体积不能超过试管容积的1/3,图中所示操作正确;
B、量取液体时,视线与液体的凹液面最低处保持水平,图中视线没有与液体的凹液面最低处保持水平,操作错误;
C、向试管中倾倒液体药品时,瓶塞要倒放,标签要对准手心,瓶口紧挨;图中所示操作正确;
D、过滤液体时,要注意“一贴、二低、三靠”的原则,图中所示操作正确;
故选B。
6.D
【详解】
A、氰酸铵是一种纯净物,是由非金属元素组成的,说法错误;
B、相对分子质量的单位不是“g”而是“1”,通常省略不写,说法错误;
C、尿素是由分子构成的,每个尿素分子是由8个原子构成的,说法错误;
D、每个氰酸铵分子和每个尿素分子中均含有2个氮原子、4个氢原子、1个碳原子和1个氧原子,所以氰酸铵和尿素中氮元素质量分数相同,说法正确。
故选:D。
7.D
【详解】
A、同种分子性质相同,不同分子性质不同,这种“冰”是水分子与碳纳米管之间形成的一种特殊的晶体结构,与水分子不同,所以化学性质不同,故A错;
B、这种“冰”是水分子与碳纳米管之间形成的一种特殊的晶体结构,由两种物质组成,属于混合物,故B错;
C、分子始终在不断运动,故C错;
D、这种“冰”是水分子与碳纳米管之间形成的一种特殊的晶体结构,其中含有碳,具有可燃性,故D正确。
故选D。
8.A
【详解】
A、化合物中锂元素化合价为+1,故选项说法错误,符合题意;
B、这种电池可以提供电能,将化学能转化为电能,故选项说法正确,不符合题意;
C、墨汁中石墨具有导电性,故选项说法正确,不符合题意;
D、该电池轻型、柔性、能折叠,所以携带方便,用蘸墨汁书写后的纸张作为空气电极,所以环保,故选项说法正确,不符合题意;
故选A。
9.D
【分析】
根据微观示意图可知,甲烷和水在一定条件下生成的产物是一氧化碳和氢气,反应的化学方程式为:。
【详解】
A、根据质量守恒定律,化学反应前后原子种类不发生改变,故A说法正确;
B、该反应的生成物是CO和H2,结合化学方程式计算二者的质量比为28:(3×2)=14:3,故B说法正确;
C、所有化学反应都遵循质量守恒定律,故C说法正确;
D、参加反应的A、B分子个数比为1:1,但反应前两种物质分子个数比不一定是1:1,故D说法不正确。
故选D。
10.C
【详解】
A、镁能与二氧化碳、氧气和氮气都能反应,所以不能用镁条代替红磷测定空气中氧气的含量,故A错误;
B、可燃性气体泄漏遇明火不一定会爆炸,必须在爆炸极限之内,故B错误;
C、可燃物燃烧需要达到着火点,因此,降低温度至可燃物着火点以下可以灭火,故C正确;
D、燃烧需要氧气,但只有氧气可燃物不一定燃烧,必须温度达到着火点,故D错误。
故选C。
11.活性炭 NaCl 放热
与空气的接触面积大(合理解释都可以)
【详解】
(1)分析该品牌暖宝宝组成成分可知,含有的非金属单质是活性炭;食盐的主要成分是氯化钠,其化学式为NaCl;故填:活性炭;NaCl。
(2)暖宝宝中主要发生的是铁与水、氧气发生缓慢氧化,根据其应用,说明该反应发生时放热;故填:放热。
(3)在点燃的条件下,铁与氧气反应生成四氧化三铁;故填:;
(4)铁钉生锈需较长时间,而“暖宝宝”能快速反应,原因可能是与空气的接触面积大,氯化钠能够促进铁粉的锈蚀等;故填:与空气的接触面积大(合理解释都可以)。
12.试管 分解反应 试管炸裂 将燃着的木条分别伸入两个集气瓶内,立即熄灭的是二氧化碳,燃烧更旺盛的则是氧气
【详解】
(1)仪器a是试管;
(2)该装置适用于固体加热制取气体,因为试管口处有一团棉花,所以是加热高锰酸钾制取氧气,同时生成锰酸钾和二氧化锰,反应的化学方程式为;该反应是由一种物质生成三种新物质,符合“一变多”的特点,属于分解反应;
(3)实验结束后,立即用水清洗试管,可能导致试管炸裂;
(4)氧气具有助燃性,而二氧化碳既不燃烧、也不支持燃烧,所以可将燃着的木条分别伸入两个集气瓶内,立即熄灭的是二氧化碳,燃烧更旺盛的则是氧气。
13.CaCO3+2HCl=CaCl2+H2O+CO2↑ 排除锥形瓶中空气中二氧化碳的干扰 使生成的二氧化碳充分排出锥形瓶(解释合理都可以得分) 60.0% 建筑材料(其它合理说法都可以)
【详解】
(1)根据题干中信息,补钙剂中除碳酸钙外,其他物质不与稀盐酸反应,碳酸钙与稀盐酸反应生成氯化钙、水和二氧化碳,故图中发生反应的化学方程式为:CaCO3+2HCl=CaCl2+H2O+CO2↑。
(2)根据放出气体的量计算碳酸钙的含量,即反应前后锥形瓶及杯内物质总质量的减少值即生成二氧化碳的质量。因为空气中有二氧化碳,故应先用氢氧化钠浓溶液去除空气中的二氧化碳;反应后为减小误差,应将生成的二氧化碳全部排出锥形瓶。故使测定结果更准确,反应前、后都要通入空气,目的是排除锥形瓶中空气中二氧化碳的干扰、使生成的二氧化碳充分排出锥形瓶。
(3)分析记录可知,加入300g盐酸时,碳酸钙已经完全反应,此时生成二氧化碳的质量为(300+100+25)g-418.4g =6.6g。
设碳酸钙与盐酸完全反应生成6.6g二氧化碳,需要碳酸钙的质量为x,
经过计算,该钙片中碳酸钙的质量分数是:。
[交流反思]
碳酸钙除了可以补钙外,还有很多用途,如做建筑材料等。
14.CO2+Ca(OH)2=CaCO3↓+H2O 生成的CO2和挥发生成的HCl共同使浑浊变澄清 a b 不合理,根据反应现象,只通入二氧化碳浑浊也略变清,故二氧化碳也起了作用 石灰水的浓度
【详解】
(1)乙装置中石灰水变浑浊的反应是二氧化碳和氢氧化钙反应生成碳酸钙沉淀和水,反应的化学方程式为:CO2+Ca(OH)2=CaCO3↓+H2O。
[提出假设]
饱和石灰水浑浊后变澄清的原因还可能是生成的CO2 和挥发生成的HCl共同使浑浊变澄清。
[设计实验]
图中装置起洗气功能时进气管与出气管的方向是“长进短出”,小华在图1中甲、乙装置之间增加图2装置,装置的连接顺序是甲→a→b。
[得出结论]
(2)在甲乙装置之间加入硝酸银溶液可以除去挥发出的氯化氢,饱和石灰水浑浊后,继续通入足量CO2,沉淀部分溶解但最终并未完全澄清,说明只通入二氧化碳浑浊也略变清,故猜想2不合理。
(3)稀释后的饱和石灰水浓度变低,倒入试管后吹气,发现石灰水先变浑浊后变清,此现象的发生说明与石灰水的浓度有关系。
15.2H2O22H2O+O2↑ 关闭分液漏斗的活塞,拉动注射器的活塞,然后松手,若注射器的活塞回到原来的位置,说明气密性良好 对照 体积 不赞成,还需要验证其质量与化学性质是否改变 反应停止,温度下降 取两支试管,各加入2mL5%的H2O2溶液,再分别加入等质量的FeCl3和NaCl,观察现象 若加入FeCl3的试管中产生气泡更快,加热NaCl的试管中产生气泡的速率慢,证明起到了催化作用
【详解】
解:(1)过氧化氢在二氧化锰的催化作用下分解为水和氧气;故填:2H2O22H2O+O2↑;
(2)实验前检査该图示装置气密性的方法是关闭分液漏斗的活塞,拉动注射器的活塞,然后松手,若注射器的活塞回到原来的位置,说明气密性良好;故填:关闭分液漏斗的活塞,拉动注射器的活塞,然后松手,若注射器的活塞回到原来的位置,说明气密性良好;
(3)实验①中没有加入催化剂,所以实验编号①起到了对比的作用;要定量比较反应快慢,可测量相同时间生成气体的体积;故填:对照;体积;
(4)由催化剂的概念可知,能改变化学反应的速率,但是其质量与化学性质在反应前后不变的物质是催化剂,但此实验中并没有验证其质量与化学性质是否改变,所以对此观点不赞成;故填:不赞成,还需要验证其质量与化学性质是否改变;
(5)过氧化氢分解过程中会放出热量,a点后曲线略有下滑是因为反应停止,不再产生气体,温度降低造成的;故填:反应停止,温度下降;
(6)氯化铁溶液中存在铁离子、氯离子和水分子,故猜想可能是铁离子或氯离子或水分子所起的催化作用;检验是否是铁离子所起的催化作用,可以选择氯化钠溶液来进行对照检验;故填:
实验操作 | 实验现象及结论 |
取两支试管,各加入2mL5%的H2O2溶液,再分别加入等质量的FeCl3和NaCl,观察现象 | 若加入FeCl3的试管中产生气泡更快,加热NaCl的试管中产生气泡的速率慢,证明Fe3+起到了催化作用 |
16.(1)75.0%;(2)12.8g
解:(1)甲烷中碳元素的质量分数是×100%=75.0%;
(2)设3.2g甲烷完全燃烧需要消耗氧气的质量是x
答:3.2g甲烷完全燃烧需要消耗氧气12.8g
【详解】
(1)甲烷中碳元素的质量分数是×100%=75.0%。
(2)见答案。
安徽省宣城市2023-2024学年九年级上学期期末化学试题: 这是一份安徽省宣城市2023-2024学年九年级上学期期末化学试题,共6页。试卷主要包含了下列实验不能达到实验目的的是等内容,欢迎下载使用。
2022年安徽省宣城市三县九年级中考二模化学试题(word版含答案): 这是一份2022年安徽省宣城市三县九年级中考二模化学试题(word版含答案),共6页。试卷主要包含了选择题,非选择题等内容,欢迎下载使用。
安徽省宣城市2021-2022学年九年级上学期期末化学试题(word版 含答案): 这是一份安徽省宣城市2021-2022学年九年级上学期期末化学试题(word版 含答案),共7页。试卷主要包含了下列实验基本操作正确的是等内容,欢迎下载使用。