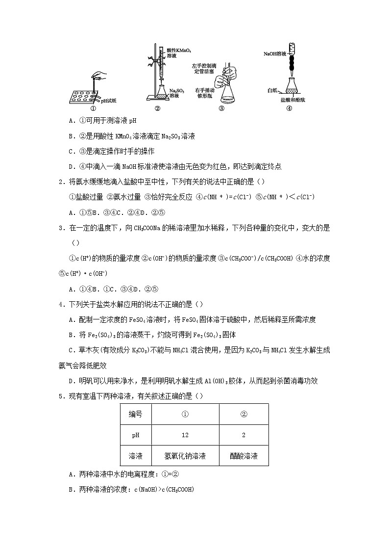
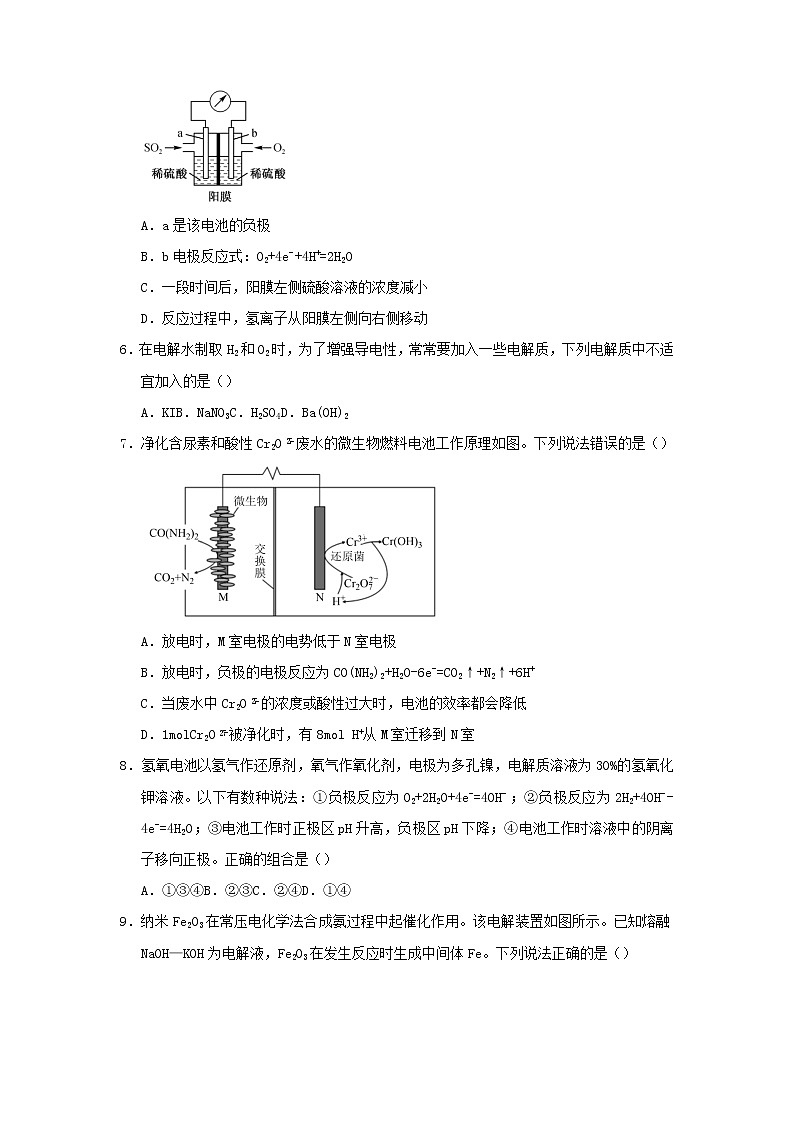
资料中包含下列文件,点击文件名可预览资料内容
还剩13页未读,
继续阅读
2020_2021学年高中化学寒假作业含解析打包6套
展开这是一份2020_2021学年高中化学寒假作业含解析打包6套,文件包含2020_2021学年高中化学寒假作业1化学反应与能量含解析2021022711docx、2020_2021学年高中化学寒假作业2化学反应速率和化学平衡含解析2021022712docx、2020_2021学年高中化学寒假作业3水溶液中的离子平衡含解析2021022713docx、2020_2021学年高中化学寒假作业4电化学基础含解析2021022714docx、2020_2021学年高中化学寒假作业5综合总复习一含解析2021022715docx、2020_2021学年高中化学寒假作业6综合总复习二含解析2021022716docx等6份试卷配套教学资源,其中试卷共87页, 欢迎下载使用。
A.该条件下,HA−的电离度是9.1%
B.Na2A溶液显碱性,因为A2−+H2OHA−+OH−
C.将NaHA固体溶于水中,可以促进水的电离
D.0.1ml/L的NaHA溶液中各离子的浓度大小顺序是:c(Na+)>c(HA−)>c(A2−)>c(H+)>c(OH−)
【答案】B
【解析】该二元酸第一步完全电离,第二步部分电离,25℃时,0.1ml/L的H2A溶液中c(H+)=0.11ml/L,其第二步电离出的c(H+)=0.01ml/L,根据电离方程式知,电离的c(HA−)=0.01ml/L,HA−的电离度=×100%=10%,故A错误;B.Na2A为强碱弱酸盐,A2−水解导致溶液呈碱性,水解方程式为A2−+H2OHA−+OH−,故B正确;C.HA−只能电离不能水解,电离导致溶液呈酸性,抑制水的电离,故C错误;D.HA−只能电离不能水解,所以NaHA溶液呈酸性,但是其电离程度较小,水也电离出部分氢离子,所以存在c(A2−)<c(H+),故D错误;故选B。
2.对可逆反应2A(s)+3B(g)C(g)+2D(g)ΔH<0,在一定条件下达到平衡,下列有关叙述正确的是()
①增加A的量,平衡向正反应方向移动;②升高温度,平衡向逆反应方向移动,v(逆)增大,v(正)减小;③压强增大一倍,平衡不移动,v(正)、v(逆)不变;④增大B的浓度,v(正)>v(逆);⑤加入催化剂,B的转化率提高
A.④ B.①② C.③④ D.④⑤
【答案】A
【解析】①A是固体,增加A的量不能改变其浓度,平衡不移动,故①错误②正反应放热,升高温度,平衡向逆反应方向移动,但v(正)、v(逆)均增大,故②错误;③2A(s)+3B(g)C(g)+2D(g),反应前后气体的分子数不变,压强增大一倍,平衡不移动,v(正)、v(逆)均增大,故③错误;④增大B的浓度,反应物浓度增大,平衡正向移动,所以v(正)>v(逆),故④正确;⑤加入催化剂,平衡不移动,B的转化率不变,故⑤错误;综上所述,有关叙述正确的是④,答案选A。
1.下列措施能明显增大原反应的化学反应速率的是()
A.Na与水反应时增大水的用量
B.将稀H2SO4改为98%浓H2SO4与Zn反应制取H2
C.在H2SO4与NaOH两溶液反应时,增大压强
D.恒温恒容条件下,在工业合成氨反应中,增加氮气的量
2.下列说法中正确的是()
A.已知S(s)+O2(g)SO2(g) ΔH1;S(g)+O2(g)SO2(g) ΔH2,则ΔH1<ΔH2
B.由C(s,金刚石)==C(s,石墨) ΔH=-1.9kJ·ml-1可知,金刚石比石墨稳定
C.稀溶液中:H+(aq)+OH−(aq)==H2O(l) ΔH=-57.3kJ·ml−1,若将1ml NaOH固体溶于含0.5ml H2SO4的稀硫酸中,放出的热量大于57.3kJ
D.500℃、30MPa下,将0.5ml N2和1.5ml H2置于密闭的容器中充分反应生成NH3(g),放热19.3kJ,则热化学方程式为:N2(g)+3H2(g)2NH3(g) ΔH=-38.6kJ·ml−1
3.下列说法中正确的是()
A.熵增加且放热的反应一定是自发反应
B.自发反应一定是熵增大的反应,非自发反应一定是熵减小或不变的反应
C.凡是放热反应都是能自发进行的反应,而吸热反应都是非自发进行的反应
D.非自发反应在任何条件下都不能发生
4.下列说法正确的是()
A.pH=1的醋酸加水稀释到原体积的100倍,稀释后pH=3
B.室温下pH=3的醋酸溶液和pH=11的Ba(OH)2溶液等体积混合后溶液呈酸性
C.把pH试纸直接插入待测溶液中,测其pH
D.某温度下,水的离子积常数为1×10−12,该温度下pH=7的溶液呈中性
5.如图所示,可逆反应:2A(g)+B(g)2C(g)ΔH<0的图像正确的是()
A.B.
C.D.
6.下图是可逆反应A+2B2C+3D的化学反应速率与化学平衡随外界条件改变(先降温后加压)而变化的情况,由此可推断()
A.正反应是吸热反应
B.若A、B是气体,则D是液体或固体
C.逆反应是放热反应
D.A、B、C、D均为气体
7.常温下,向1L 0.1ml·L−1一元酸HR溶液中逐渐通入氨气(已知常温下NH3·H2O电离平衡常数K=1.76×10−5),使溶液温度和体积保持不变,混合溶液的pH与离子浓度变化的关系如图所示。下列叙述正确的是()
A.当c(R−)=c(HR)时,溶液必为中性
B.0.1ml·L−1HR溶液的pH为5
C.HR为弱酸,常温时随着氨气的通入,逐渐增大
D.当通入0.1ml NH3时,c(NHeq \\al(+,4))>c(R−)>c(OH−)>c(H+)
8.下列现象与电化学腐蚀无关的是()
A.埋在潮湿土壤里的铁管比埋在干燥土壤中的铁管更容易被腐蚀
B.在空气中,生铁比纯铁芯,(几乎是纯铁)更容易生锈
C.马口铁(镀锡)上的金属镀层损坏时,铁更容易被腐蚀
D.纯银饰品戴久后,银表面会变暗甚至有一层黑色物质生成
9.一种以“火法粗炼”、“电解精练”相结合炼制精铜的工艺流程如图所示。已知:黄铜矿石的主要成分为CuFeS2;“冰铜”还原中的Cu2S先转化为Cu2O,然后Cu2O再与Cu2S反应生成粗铜。下列叙述正确的是()
A.“焙烧”过程中,CuFeS2既是氧化剂又是还原剂
B.在Cu2S“还原”为Cu的总反应中,Cu2O作催化剂
C.“电解”过程中阴极增重6.4g的同时,粗铜质量减少6.4g
D.该炼铜工艺零污染,对环境友好
10.温度T1和T2时,分别将1ml CH4和1.2ml CO2充入体积为1L的密闭容器中,发生反应:CH4(g)+CO2(g)2CO(g)+2H2(g),测得有关数据如下表:
下列说法正确的是()
A.该反应∆H<0
B.T1时0~10min的平均反应速率v(CO)=0.04ml·(L·min)−1
C.保持其他条件不变,T1时向平衡体系中再充入0.5ml CH4和1ml H2,重新达平衡前,v(正)<v(逆)
D.T1时,若起始向容器中充入2ml CH4和2.4ml CO2,平衡时n(CH4)>1ml
11.下列说法错误的是()
A.用化学平衡移动原理的知识可以解释用排饱和食盐水收集Cl2的原因
B.工业上合成氨,平衡时将氨气液化分离,平衡向右移动,有利于提高H2的转化率
C.在硫酸工业中,三氧化硫的吸收阶段,吸收塔里要装填瓷环,以增大气液接触面积,使SO3的吸收速率增大
D.汽车尾气中的NO和CO缓慢反应生成N2和CO2,为加快该化学反应的速率,最符合实际的措施是升高温度
12.研究CO2的利用对促进低碳社会的构建具有重要意义。
(1)以CO2为原料合成低碳烯烃。现以合成乙烯(C2H4)为例,该过程分两步进行:
第一步:CO2(g)+H2(g)CO(g)+H2O(g) ΔH=+41.3kJ·ml−1
第二步:2CO(g)+4H2(g)C2H4(g)+2H2O(g) ΔH=+210.5kJ·ml−1
①CO2加氢合成乙烯的热化学方程式为___________。
②一定条件下的密闭容器中,上述反应达到平衡后,要加快反应速率并提高CO2的转化率,可以采取的措施是___________(填标号)。
A.减小压强 B.增大H2浓度 C.加入适当催化剂 D.分离出水蒸气
(2)另外工业上还可用CO2和H2在230℃催化剂条件下生成甲醇。现在10L恒容密闭容器中投入1mlCO2和2.75mlH2,发生反应:CO2(g)+3H2(g)CH3OH(g)+H2O(g),在不同条件下测得平衡时甲醇的物质的量随温度、压强的变化如图所示:
①能判断该反应达到化学平衡状态的是___________(填标号)。
A.c(H2)∶c(CH3OH)=3∶1 B.容器内氢气的体积分数不再改变
C.容器内气体的密度不再改变 D.容器内压强不再改变
②上述反应的ΔH______0(填“>”或“<”),图中压强P1_______P2(填“>”或“<”)。
③经测定知Q点时容器的压强是反应前压强的9/10,据此计算Q点H2的转化率为___________。
④图中M、N、Q三点平衡常数关系为:M________N_________Q(填“>”、“=”、“<”) 计算M点时,该反应的平衡常数K=________(计算结果保留两位小数)。
13.高铁酸钠是一种高效多功能水处理剂,制备高铁酸钠有多种方法。
(1)用Na2O2与FeSO4干法制备Na2FeO4的反应包含的热化学方程式有:
4FeSO4(s)+4Na2O2(s)=2Fe2O3(s)+4Na2SO4(s)+O2(g) ΔH=a kJ·ml−1
2Fe2O3(s)+2Na2O2(s)=4NaFeO2(s)+O2(g) ΔH=b kJ·ml−1
2NaFeO2(s)+3Na2O2(s)=2Na2FeO4(s)+2Na2O(s) ΔH=c kJ·ml−1
反应2FeSO4(s)+6Na2O2(s)=2Na2FeO4(s)+2Na2O(s)+2Na2SO4(s)+O2(g) ΔH=____________
kJ·ml−1(用含a、b、c的代数式表示)。
(2)Na2FeO4在强碱性条件稳定,易被H2还原。以铁合金、Ni为电极,电解NaOH溶液制取Na2FeO4的装置如图所示。
①电解时所发生总反应的化学方程式为___________。
②电解槽使用阳离子交换膜的作用:___________和允许导电的Na+通过。
③如果用铅蓄电池作为该电解池的电源,则铁合金应与铅蓄电池的___________(填“Pb”或“PbO2”)相连。阳离子交换膜每通过1ml Na+,铅蓄电池的正极将增重___________g。
④将Na2FeO4投入水中,会有红褐色沉淀生成,同时溶液中气体放出,该气体的化学式为___________。
14.已知在Ca3(PO4)2的饱和溶液中存在平衡:Ca3(PO4)2(s)3Ca2+(aq)+2POeq \\al(3-,4)(aq)
(1)溶度积Ksp=_________________。
(2)若一定温度下,饱和溶液中c(Ca2+)=2.0×10−6ml·L−1,c(POeq \\al(3-,4))=1.58×10−6ml·L−1,则Ksp=________。
(3)氢氧化铜悬浊液中存在如下平衡:Cu(OH)2(s)Cu2+(aq)+2OH−(aq),常温下其Ksp=c(Cu2+)·c2(OH−)=2×10−20ml2·L−2。某硫酸铜溶液里c(Cu2+)=0.02ml/L,如要生成Cu(OH)2沉淀,应调整溶液pH使之大于____________________。
15.DIS(DigitalInfrmatinSystem)系统即数字化信息系统,它由传感器、数据采集器和计算机组成。某学习小组用DIS系统测定食用白醋中醋酸的物质的量浓度,以溶液的导电能力来判断滴定终点,实验步骤如下:
(1)用仪器___________量取10.00mL食用白醋,在烧杯中用水稀释后转移到100mL容量瓶中定容,然后将稀释后的溶液倒入试剂瓶中。
(2)量取20.00mL上述溶液倒入烧杯中,连接好DIS系统如图1,向烧杯中滴加浓度为0.1000ml·L−1的氨水,计算机屏幕上显示出溶液导电能力随氨水体积变化的曲线如图2:
该实验的原理(用离子方程式表示)为______;食用白醋中醋酸的物质的量浓度是______(保留四位有效数字)。
(3)丙同学利用:5Fe2++MnOeq \\al(−,4)+8H+=5Fe3++Mn2++4H2O反应,用酸性KMnO4溶液滴定某样品进行铁元素含量的测定
①设计的下列滴定方式最合理的是___________(填字母)
②判断滴定终点的依据是___________。
(4)丙学生做了三组平行实验,数据记录如表:
选取上述合理数据,计算出待测样品溶液中Fe2+的物质的量浓度为________(保留四位有效数字)。
(5)下列哪些操作会使测定结果偏高_______(填序号)
A.锥形瓶用蒸馏水洗净后再用待测液润洗
B.滴定过程中,当KMnO4溶液滴在锥形瓶内壁上后,立即用蒸馏水冲洗
C.滴定前酸式滴定管尖端气泡未排除,滴后气泡消失
D.滴定前读数正确,滴定后俯视滴定管读数
1.【答案】D
【解析】A.水为纯液体,增大水的用量,反应速率不变,A错误;B.将稀H2SO4改为98%的浓H2SO4,浓H2SO4有强氧化性,发生钝化反应,其与Zn反应不产生氢气,B错误;C.H2SO4与NaOH两溶液反应,没有气体参与反应,增大压强,反应速率基本不变,C错误;D.恒温恒容条件下,在工业合成氨反应中,增加氮气的量,反应物浓度增大,则反应速率增大,D正确。答案为D。
2.【答案】C
【解析】A.因为S(s)S(g) ΔH>0,所以ΔH1>ΔH2,A不正确;B.由C(s,金刚石)=C(s,石墨) ΔH=-1.9kJ·ml−1可知,反应物具有的能量比生成物高,所以石墨比金刚石稳定,B不正确;C.若将1ml NaOH固体溶于含0.5ml H2SO4的稀硫酸中,由于NaOH固体溶于水放热,所以放出的热量大于57.3kJ,C正确;D.0.5ml N2和1.5ml H2充分反应,参加反应的N2小于0.5ml,则1mlN2完全反应放热大于19.3kJ,热化学方程式为:N2(g)+3H2(g)2NH3(g) ΔH<-38.6kJ·ml−1,D不正确;故选C。
3.【答案】A
【解析】A.熵增加且放热的反应,ΔS>0,ΔH<0,ΔG=ΔH-TΔS<0一定是自发反应,A正确;B.熵减小ΔS<0,ΔH<0高温下,ΔG=ΔH-TΔS<0,反应自发进行,自发反应不一定是熵增大的反应,非自发反应不一定是熵减小或不变的反应,B错误;C.若ΔH<0、ΔS<0,则高温下ΔG=ΔH-TΔS>0,不能自发进行,故放热反应不一定能自发进行的反应;若ΔH>0、ΔS>0,则高温下ΔG=ΔH-TΔS<0,能自发进行,故吸热反应不一定是非自发进行的反应,C错误;D.ΔH-ΔTΔS<0反应自发进行,ΔG=ΔH-TΔS>0反应非自发进行,改变条件非自发进行的反应可以变化为自发进行,D错误。故选A。
4.【答案】B
【解析】A.醋酸是弱电解质,加水稀释,促进醋酸的电离,溶液中氢离子物质的量增加,则pH=1的醋酸加水稀释到原体积的100倍,稀释后pH<3,故A错误;B.醋酸是弱酸,在溶液中不能完全电离,室温下pH=3的醋酸溶液和pH=11的Ba(OH)2溶液等体积混合后,醋酸过量,混合液呈酸性,故B正确;C.把pH试纸放到玻璃片上或表面皿上,用洁净的玻璃棒蘸取待测液滴到试纸上,待试纸变色后,和标准比色卡对比测其pH,故C错误;D.某温度下,水的离子积常数为110−12,该温度下pH=7的溶液中c(H+)=10−7ml/L,c(OH−)==10−5ml/L,则c(H+)<c(OH−),溶液呈碱性,故D错误;故答案:B。
5.【答案】A
【解析】A.ΔH<0为放热反应,温度高反应速率快,升高温度平衡逆向移动,则温度高时先达到平衡状态,且C%的含量低,故A正确;B.该反应为气体体积减小的反应,增大压强平衡正向移动,则交叉点后正反应速率大于逆反应速率,故B错误;C.该反应为放热反应,升高温度,平衡逆向移动,且正逆反应速率均增大,图中速率减小不符合,故C错误;D.升高温度平衡逆向移动,则温度高时A的转化率小,图象不符,故D错误;故选A。
6.【答案】B
【解析】A.由图象可以看出,降低温度,正反应速率大于逆反应速率,说明平衡向正反应移动,则该反应的正反应为放热反应,逆反应吸热,故A错误;B.图示增大压强,正反应速率大于逆反应速率,说明平衡向正反应方向移动,则说明气体反应物的化学计量数之和大于气体生成物的化学计量数之和,若A、B是气体,D是液体或固体,增大压强平衡向正反应方向移动与图示一致,D为气体不能符合正反应是气体体积减小的反应,故B正确;C.由图象可以看出,降低温度,正反应速率大于逆反应速率,说明平衡向正反应移动,则该反应的正反应为放热反应,逆反应吸热,故C错误;D.若A、B、C、D均为气体,增大压强平衡向逆反应方向移动,图示增大压强平衡向正反应方向移动,故D错误;答案选B。
7.【答案】D
【解析】当c(HR)=c(R−)时,lg=lg1=0,如图所示,溶液的pH=5,溶液呈酸性,故A错误;B.Ka=,当lg=0时,c(R−)=c(HR),Ka=c(H+)=10−5ml/L,因为弱酸部分电离,则溶液中c(H+)≈c(R−),c(HR)≈0.1ml/L,则溶液中c(H+)==ml/L=10−3ml/L,溶液的pH=3,故B错误;C.==,电离平衡常数、离子积常数都只与温度有关,温度不变,电离平衡常数及离子积常数不变,则不变,故C错误;D.由B项可得,HR的电离平衡常数Ka=10−5ml/L,当通入0.1mlNH3时,反应恰好生成NH4R,NHeq \\al(+,4)的水解平衡常数为Kh(NHeq \\al(+,4))==5.68×10−10,HR水解平衡常数Kh(R−)==10−9>5.68×10−10,所以NHeq \\al(+,4)的水解程度小于R−的水解程度,溶液呈碱性,溶液中存在电荷守恒:c(NHeq \\al(+,4))+c(H+)=c(OH−)+c(R−),由于c(OH−)>c(H+),所以c(NHeq \\al(+,4))>c(R−),则溶液中离子浓度大小为c(NHeq \\al(+,4))>c(R−)>c(OH−)>c(H+),故D正确;答案选D。
8.【答案】D
【解析】A.铁管在潮湿的环境下容易形成原电池,加快铁的腐蚀,与电化学腐蚀有关,故A不选;B.生铁中金属铁、碳、潮湿的空气能构成原电池,金属铁为负极,易被腐蚀而生锈,和电化学腐蚀有关,故B不选;C.镀锡铁皮的镀层损坏后,会形成原电池,金属铁是负极,容易腐蚀,故C不选;D.金属银在空气中能够生成黑色的硫化银而变黑,此过程属于普通化学腐蚀,与电化学腐蚀无关,故D符合题意。
9.【答案】A
【解析】黄铜矿石经选矿富集CuFeS2得铜精矿砂,铜精矿砂焙烧得含Cu2S、FeS的冰铜,冰铜还原得粗铜(含Fe等杂质),电解得精铜。A.CuFeS2中铜为+2价,铁为+2价,硫为−2价,“焙烧”过程中,,Cu元素化合价降低,部分S元素化合价升高,则CuFeS2既是氧化剂又是还原剂,A正确;B.在Cu2S“还原”为Cu的反应中,Cu2S先转化为Cu2O,然后Cu2O再与Cu2S反应生成Cu铜单质,Cu2O得电子被还原,做氧化剂,B错误;C.电解精炼铜时,精铜作阴极,铜离子得电子变为铜,粗铜作阳极,失电子变为金属阳离子,粗铜中活性比Cu强的金属在Cu之前失电子,故阴极增重6.4g的同时,阳极减少质量不为6.4g,C错误;D.该炼铜工艺会放出二氧化硫,影响环境,对环境不友好,D错误;答案选A。
10.【答案】C
【解析】由表中数据可知,T1温度在15min到达平衡,开始对应各组分浓度相等,前10min内温度T2的反应速率大于温度T1的,则温度T2>T1,T2温度先到达平衡,到达平衡时间小于15min,20min处于平衡状态,此时甲烷的物质的量为0.40ml,小于T1温度平衡时的0.50ml,说明平衡正向移动,则正反应为吸热反应。A.根据分析可知,温度T1<T2,正反应为吸热反应,该反应的∆H>0,故A错误;B.T1时,0~10min CH4的变化物质的量为1ml-0.60ml=0.40ml,则CO的变化物质的量为2×0.40ml=0.80ml,此时CO的平均反应速率==0.08ml·(L·min)−1,故B错误;C.根据三段式计算K:
K=;保持其他条件不变,T1时向平衡体系中再充入0.5ml CH4和1ml H2,,此时甲烷浓度为1ml/L,此时H2的浓度为2ml/L,CO2的浓度为0.7ml/L,CO浓度为1ml/L,则Qc=>K,故反应向逆反应方向进行,v(正)<v(逆),故C正确;D.T1时,若起始向容器中充入2ml CH4和2.4ml CO2,相当于增大了压强,平衡逆向移动,平衡时n(CH4)<1ml,故D正确。答案选C。
11.【答案】D
【解析】A.Cl2在水中存在平衡:Cl2+H2OH++Cl−+HClO。若水中含有NaCl,则NaCl电离产生的Cl−使生成物的浓度增大,平衡逆向移动,可以减小Cl2的溶解及反应,故A正确;B.减小生成物的浓度,平衡正向移动,工业上合成氨,平衡时将氨气液化分离,平衡向右移动,有利于提高H2的转化率,故B正确;C.增大接触面积加快反应速率,在硫酸工业中,三氧化硫的吸收阶段,吸收塔里要装填瓷环,以增大气液接触面积,使SO3的吸收速率增大,故C正确;D.汽车尾气中的NO和CO缓慢反应生成N2和CO2,为加快该化学反应的速率,最符合实际的措施是使用高效催化剂,故D错误;答案选D。
12.【答案】(1)2CO2(g)+6H2(g)C2H4(g)+4H2O(g) ∆H=+293.1kJ/ml B
(2)BD <> 20.48% = > 1.04
【解析】(1)①已知Ⅰ.CO2(g)+H2(g)CO(g)+H2O(g) ∆H=+41.3kJ·ml−1Ⅱ.2CO(g)+4H2(g)C2H4(g)+2H2O(g) ∆H=+210.5kJ·ml−1;根据盖斯定律,Ⅰ×2+Ⅱ可得:2CO2+6H2(g)=C2H4(g)+4H2O(g) ∆H=+293.1kJ/ml,故答案为:2CO2+6H2(g)C2H4
(g)+4H2O(g)∆H=+293.1kJ/ml;②A.正反应为气体体积减小的反应,低压有利于逆向减小,CO2的转化率减小,反应速率减小,故A错误;B.增大H2浓度,平衡正向移动,CO2的转化率增大,反应速率中等,故B正确;C.加入适当催化剂,可以加快反应速率,但不影响平衡移动,CO2的转化率不变,故C错误;D.分离出水,生成物浓度减小,平衡正向移动,CO2的转化率增大,反应速率减小,故D错误,故答案为:B;(2)①发生反应:CO2(g)+3H2(g)CH3OH(g)+H2O(g),反应为放热反应,A.c(H2)∶c(CH3OH)=3∶1,是反应比,不能说明正逆反应速率相同,故A错误;B.容器内氢气的体积分数不再改变,是平衡标志,故B正确;C.容器内气体质量和体积不变,容器中气体的密度始终不改变,不能说明反应达到平衡状态,故C错误;D.反应前后气体体积变化,容器内压强不再改变,说明正逆反应速率相同,反应达到平衡状态,故D正确;故答案为:BD;②由图可知,压强一定时,温度越高,CH3OH的物质的量越小,说明升高温度平衡向逆反应方向移动,则正反应为放热反应,∆H<0,正反应为气体体积减小的反应,温度一定时,增大压强,平衡向正反应方向移动,甲醇的物质的量增大,故压强P1>P2,故答案为:<;>;③根据反应:
根据压强为反应前的,可以列出表达式,以计算出x=0.01875,氢气转化率=;故答案为:20.48%;④化学平衡常数只与温度有关,由图像可知M点和N点温度相同,故化学平衡常数相等,Q点温度高于N,该反应为放热反应,温度升高平衡常数减小,故Q的平衡常数比N点小,故答案为:=;>;⑤温度不变平衡常数不变,图中M点时,容器体积为10L,结合M点的坐标可知,M点的CH3OH的物质的量为0.25ml,根据反应:
K=,故答案为:1.04。
13.【答案】(1)0.5a+0.5b+c
(2)Fe+2H2O+2NaOHeq \(=====,\s\up7(电解))Na2FeO4+3H2↑ 阻止Na2FeO4和H2接触反应 PbO2 32g O2
【解析】(1)已知:①4FeSO4(s)+4Na2O2(s)=2Fe2O3(s)+4Na2SO4(s)+O2(g) ΔH=akJ·ml−1②2Fe2O3(s)+2Na2O2(s)=4NaFeO2(s)+O2(g)ΔH=bkJ·ml−1③2NaFeO2(s)+3Na2O2(s)=2
Na2FeO4(s)+2Na2O(s) ΔH=ckJ·ml−1;根据盖斯定律,①+②+③可得反应2FeSO4(s)+6Na2O2(s)=2Na2FeO4(s)+2Na2O(s)+2Na2SO4(s)+O2(g) ΔH=(0.5a+0.5b+c)kJ·ml−1;(2)以铁合金、Ni为电极,电解NaOH溶液制取Na2FeO4的装置如图所示,铁合金作阳极,Ni作阴极,阴极上2H2O+2e−=H2↑+2OH−;阳极上电极反应为:Fe−6e−+8OH−=+4H2O;
①根据分析中阴阳极电极反应式,两式合并可得,电解时所发生总反应的化学方程式为Fe+2H2O+2NaOHeq \(=====,\s\up7(电解))Na2FeO4+3H2↑;②根据题意,Na2FeO4在强碱性条件稳定,易被H2还原,则电解槽使用阳离子交换膜的作用:阻止Na2FeO4和H2接触反应、允许导电的Na+通过;③如果用铅蓄电池作为该电解池的电源,铅蓄电池中Pb为负极,PbO2为正极,铁合金为电解池阳极,与电源正极相连,则铁合金应与铅蓄电池的PbO2相连;阳离子交换膜每通过1ml Na+,电路中要转移1ml电子,铅蓄电池的正极电极反应式为PbO2+4H++SOeq \\al(2−,4)+2e−
=PbSO4+2H2O,由PbO2变为PbSO4可以看做增加的为二氧化硫的质量,根据硫原子守恒,n(SO2)=n(SOeq \\al(2−,4))增重的质量=×1ml×64g/ml=32g;④将Na2FeO4投入水中,会有红褐色沉淀生成,红褐色沉淀为氢氧化铁,铁元素的化合价降低,同时溶液中气体放出,根据氧化还原反应的规律,该气体为氧气,根据得失电子守恒和原子守恒,该反应化学方程式为:4Na2FeO4+10H2O=8NaOH+4Fe(OH)3+3O2↑,该气体的化学式为O2。
14.【答案】(1)c3(Ca2+)·c2(POeq \\al(3-,4))
(2)1.997×10−29
(3)5
【解析】(1)对于难溶性物质来说,当其达到沉淀溶解平衡时,溶解电离产生的各种离子浓度的乘积为该物质的溶度积常数,则Ca3(PO4)2的溶度积常数Ksp[Ca3(PO4)2]=c3(Ca2+)·c2(POeq \\al(3-,4));(2)若一定温度下,饱和溶液中c(Ca2+)=2.0×10−6ml·L−1,c(POeq \\al(3-,4))=1.58×10−6ml·L−1,则Ksp[Ca3(PO4)2]=c3(Ca2+)·c2(POeq \\al(3-,4))=(2.0×10−6ml/L)3×(1.58×10−6ml/L)2=1.997×10−29(ml/L)5;(3)Ksp[Cu(OH)2]=c(Cu2+)·c2(OH−)=2×10−20ml2·L−2,某硫酸铜溶液里c(Cu2+)=0.02ml/L,则c(OH-)=ml/L=1×10−9ml/L,所以溶液中H+的浓度要小于c(H+)=ml/L=1×10−5ml/L,此时溶液pH=5,如果要生成Cu(OH)2沉淀,应调整溶液pH使之大于5。
15.【答案】(1)酸式滴定管
CH3COOH+NH3·H2O=CH3COO−+NHeq \\al(+,4)+H2O 1.000ml/L
b 当滴下最后一滴KMnO4标准溶液时,溶液颜色变为浅紫红色,且半分钟内不褪色
0.5000ml/L
AC
【解析】测定食用白醋中醋酸的物质的量浓度,以溶液的导电能力来判断滴定终点,当溶液的导电能力最强时说明醋酸刚好反应完;利用反应5Fe2++MnOeq \\al(−,4)+8H+=5Fe3++Mn2++4H2O,用酸性KMnO4溶液滴定某样品进行铁元素含量的测定,高锰酸钾具有强氧化性,能腐蚀碱式滴定管的橡皮管,应用酸式滴定管盛装,滴定时为便于观察颜色变化,滴定终点颜色由浅变深易于观察;由关系式KMnO4~5FeSO4可知5V(KMnO4)·c(KMnO4)=V(FeSO4)·c(FeSO4),代入数据计算c(FeSO4)。(1)滴定管精确到0.01,故量取10.00mL醋酸用酸式滴定管;故答案为:酸式滴定管;(2)醋酸与一水合氨反应生成醋酸铵和水:CH3COOH+NH3·H2O=CH3COO−
+NHeq \\al(+,4)+H2O;设白醋的浓度为c,则反应消耗的醋酸的物质的量为n(CH3COOH)=,反应消耗的氨水的物质的量为:n(NH3·H2O)=0.1000ml·L−1
×20ml,根据图表可知当混合液导电能力最强时,醋酸恰好与氨水反应完全,所以n(CH3COOH)=n(NH3·H2O),=0.1000ml·L−1×20ml,c=1.000ml·L−1;故答案为:CH3COOH+NH3.H2O=CH3COO−+NHeq \\al(+,4)+H2O;1.000ml·L−1;(3)①高锰酸钾具有强氧化性,能腐蚀碱式滴定管的橡皮管,应用酸式滴定管盛装,滴定时为便于观察颜色变化,滴定终点颜色由浅变深易于观察,应将高锰酸钾滴到待测液中,故答案为:b;②FeSO4反应完毕,加入最后一滴KMnO4溶液,溶液变为浅紫红色,浅紫红色半分钟内不褪去,说明滴定到终点;故答案为:当滴下最后一滴KMnO4标准溶液时,溶液颜色变为浅紫红色,且半分钟内不褪色;(4)第2组KMnO4溶液的体积与第1、3组相差比较大,应舍掉,应按第1、3组计算消耗KMnO4溶液的体积,故消耗KMnO4溶液的体积为=25mL,令FeSO4溶液的浓度为cml/L,由KMnO4~5FeSO4可知:5×25mL×0.1000ml·L−1=25mL×cml/L,解得c=0.5000;故答案为:0.5000ml·L−1;(5)A.锥形瓶用蒸馏水洗净后再用待测液润洗,待测液增多,消耗标准液增多,结果偏高,故A符合;B.加入水冲洗的目的是将锥形瓶壁上的残留高锰酸钾完全反应,避免产生误差,加入水无影响,故B不符合;C.滴定前酸式滴定管尖端气泡未排除,滴定后气泡消失,读出的标准液体积增大,结果偏高,故C符合;D.滴定前读数正确,滴定后俯视滴定管读数,读数减小,标准液体积减小,结果偏低,故D不符合。故答案为:AC。
温度
时间/min
0
5
10
15
20
T1
n(CH4)/ml
1
0.75
0.60
0.50
0.50
T2
n(CH4)/ml
1
0.65
0.45
……
0.40
实验序号
待测样品溶
液的体积/mL
0.1000ml·L−1KMnO4溶液的体积/mL
滴定前刻度
滴定后刻度
1
25.00
0.00
24.98
2
25.00
1.56
29.30
3
25.00
1.00
26.02
相关试卷
2020_2021学年新教材高中化学模块综合测评2含解析新人教版选择性必修3:
这是一份高中化学人教版 (2019)选择性必修3本册综合测试题,共17页。试卷主要包含了选择题,非选择题等内容,欢迎下载使用。
高中化学人教版 (2019)选择性必修3第二节 烯烃 炔烃课后测评:
这是一份高中化学人教版 (2019)选择性必修3第二节 烯烃 炔烃课后测评,共11页。试卷主要包含了选择题,非选择题等内容,欢迎下载使用。
化学选择性必修3第一节 烷烃随堂练习题:
这是一份化学选择性必修3第一节 烷烃随堂练习题,共4页。

