吉林省延边州2021届高三教学质量检测(2月底)理综试题 Word版含答案
展开本试卷共16 页,考试结束后,将本试卷和答题卡一并交回。
注意事项:1.答题前,考生先将自己的姓名、准考证号码填写清楚,将条形码准确粘贴在考生信息条形码粘贴区。
2.选择题必须使用 2B 铅笔填涂,非选择题必须使用 0.5 毫米黑色字迹的签字笔书写,字体工整、笔迹清楚。
3.请按照题号顺序在答题卡各题目的答题区域内作答,超出答题区域书写的答案无效;在草稿纸、试卷上答题无效。
4.做图可先使用铅笔画出,确定后必须用黑色字迹的签字笔描黑。
5.保持卡面清洁,不要折叠、不要弄破、弄皱,不准使用涂改液、修正带、刮纸刀。
可能用到的相对原子质量:H 1 C 12 O 16 Cl 35.5
一 、选择题:本题共 13 小题,每小题6分 ,共 78 分。在每小题给出的四个选项中,只有一项是符合题目要求的。
1.下列关于 组成 细胞的 糖类、脂质的叙述,正确的是
A.胆固醇和磷脂是所有生物膜的重要组成成分
B.葡萄糖、核糖、脱氧核糖是动植物细胞共有的单糖
C.多糖和脂质都是生物大分子,都是由许多单体连接而成的
D.脂肪含有大量的能量,是主要的能源物质
2.下列关于生物膜结构和功能的叙述,正确的是
A.肌细胞的细胞膜上分布有乙酰胆碱通道蛋白
B.细胞间的识别是通过细胞膜上的磷脂分子相互融合实现的
C.真核细胞中的囊泡膜可以来自于细胞膜、内质网膜、高尔基体膜等
D.神经元动作电位的形成主要与细胞膜上的K+通道蛋白有关
3.下列关于生物研究方法的叙述,正确的是
A.利用差速离心法进行细胞中各种细胞器的分离实验和叶绿体中色素的分离实验
B.利用饲喂法探究甲状腺激素和生长激素的生理功能
C.利用同位素标记法进行肺炎双球菌转化实验及DNA 分子 复制方式的探究实验
D.利用模型建构法研究DNA 分子 的结构及种群数量的变化规律
4.根据中国疾病预防控制中心2020 年12 月30 日发表的研究报告,中国大陆首次报告了最初在英国发现的变异新冠病毒感染病例。了解其变异规律,对于疫情防控具有重要的意义。下列关于变异的叙述,错误的是
A.新型冠状病毒可遗传变异的来源有基因突变和基因重组
B.基因决定性状,但基因发生突变后生物的性状不一定发生改变
C.基因突变一定引起基因结构的改变
D.基因突变是新基因产生的途径,但基因的数目和位置并未改变
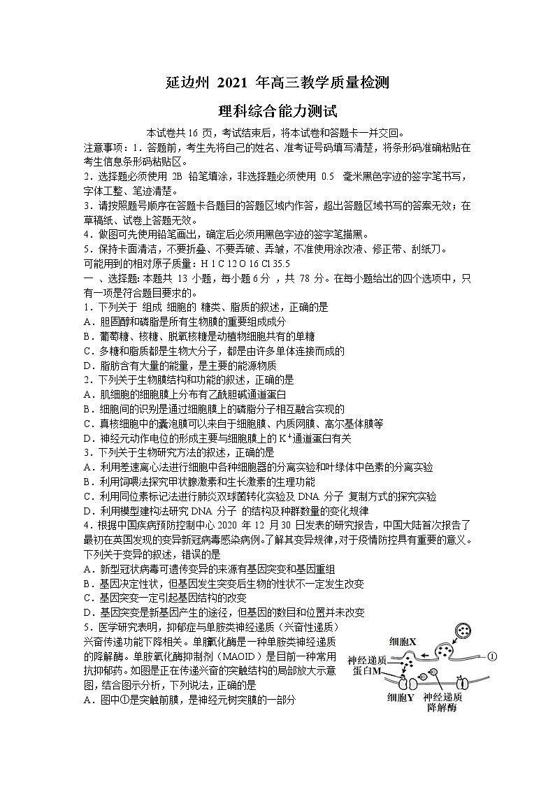
5.医学研究表明,抑郁症与单胺类神经递质(兴奋性递质)兴奋传递功能下降相关。单胺氧化酶是一种单胺类神经递质的降解酶。单胺氧化酶抑制剂(MAOID)是目前一种常用抗抑郁药。如图是正在传递兴奋的突触结构的局部放大示意图,结合图示分析,下列说法,正确的是
A.图中①是突触前膜,是神经元树突膜的一部分
B.MAOID 会降低突触后神经元的兴奋性
C.抑郁症可能与单胺类神经递质分泌较少有关
D.单胺类神经递质与蛋白M 结合后,能引起氯离子大量内流
6.着近年来随着mRNA,合成、化学修饰和递送技术的发展,mRNA 的稳定性和翻译效率大幅提高,免疫原性逐步可控,在肿瘤免疫治疗领域和突发传染病领域显示出巨大
的商业价值。下列有关叙述,正确的是
A.mRNA 彻底水解后的产物是磷酸、脱氧核糖和碱基
B.mRNA 疫苗注入人体内后,进入细胞质并表达蛋白
C.RNA 聚合酶可与 mRNA 上的起始密码子结合启动翻译
D.mRNA 上能结合多个核糖体共同合成一条 肽链 ,提高蛋白质合成效率
7.2020 年11月24 日,嫦娥五号探测器发射圆满成功,开启我国首次地外天体采样返回之旅。 探月工程 所选用的新材料与化学有密切相关。下列叙述正确的是
A.登月中,所用北斗系统的导航卫星,其计算机的芯片材料是高纯度二氧化硅
B.用于光学望远镜的 高致密碳化硅特种陶瓷材料,是一种传统无机非金属材料
C. 面对高空低压的环境,所使用的碳纤维是一种有机高分子材料
D.嫦娥五号探测器在月球表面展示的国旗,其材料要求具有耐高低温、防静电等多
种特性,所用的高性能芳纶纤维材料是复合材料
8.下列实验装置或操作能达到相应实验目的的是
9.硫酸盐(含SO42−、HSO4−) 气溶胶是 PM2.5 的成分之一。 近期科研人员提出了雾霾微颗粒中硫酸盐生成的转化机理,其主要过程示意图如下 。
A.该过程中有 H2O 参与反应 B.硫酸盐气溶胶呈酸性
C.NO2是生成硫酸盐的催化剂 D.该过程中有氧氢键断裂
10.有机物N具有抗肿瘤、镇痛等生物活性,可由M合成。下列说法不正确的是
A.M中所有碳原子不可能共面 B.N 可以与 NaOH溶液反应
C.M生成 N的反应为加成反应 D.M 、N 的一氯代物数目相同
11.海水中锂资源非常丰富,但是海水中的锂浓度低,很难被提取出来。我国科学家设计
了一种太阳能驱动下,利用选择性固体陶瓷膜电解海水提取金属锂的装置( 示意图如下) 。
A.该装置主要涉及的能量变化:太阳能→ 电能→ 化学能
B.电极B上的电极反应式:4OH− — 4e − = O2↑+ 2H2O
C.选择性固体陶瓷膜不允许H 2O通过
D.工作时,电极A为阴极
12. 科学家利用四种原子序数依次递增的短周期元素 W、X、Y、Z“组合”成一种超分子 ,具有高效的催化性能,其结构示意图如下( 实线代表共价键,其他重复单元的W、X未标注),W、X 、Z 分别位于不同周期,Z 的原子半径在同周期中最大。下列说法不正确的是
A.Y 单质的氧化性在同周期元素形成的单质中最强
B.Z与Y可能组成多种离子化合物
C.ZW与水反应生成W2的反应中,ZW为还原剂
D.Y的最简单氢化物热稳定性大于X
13.含锌黄铜矿(CuFeS2、ZnS、FeS2及SiO2 等) 焙烧制海绵铜和锌矾(ZnSO4·7H2O) 的工艺流程如下。下列说法正确的是
A.“ 焙烧”过程中FeS2 发生的反应为4FeS2 +11O22Fe2O3 +8SO2
B.“ 滤渣 3”的主要成分为Fe(OH)3
C.漂白粉可用 CaCl2代替
D.将“滤液3”直接蒸发结晶 即 可得到 ZnSO4·7H2O 晶体
二、选择题:本题共8小题,每小题6分,共48分。在每小题给出的四个选项中,第14~
18题只有一项符合题目要求,第19 ~21题有多项符合题目要求。全部选对的得6分,选对但不全的得3分,有选错的得 0分。
14. 下列关于物理学史的说法正确的是
A. 伽利略在做铜球沿斜面运动的实验时,倾角较大的斜面“冲淡” 重力的作用更明
显,使得测量时间更容易
B.发现电流磁效应的物理学家是安培
C .牛顿发现 了 万有引力定律 并测出引力常量的大小
D.首先发现电磁感应现象的物理学家是法拉第
15.电影《流浪地球》火爆春节假期,成为大家热议的话题。影片中提到太阳大约在几十
亿年后,会逐渐进入红巨星时期,核心温度逐渐升高。当升至某一温度时,太阳内部的氦
元素开始聚变成碳,即氦闪。氦闪的核反应方程为,已知C和He的质
量分别为mc=12.0000u 和mHe =4.0026u,已知1u=931MeV/c2,c为光速。则太阳在发生
氦闪过程中释放的能量约为
A.3 MeV B.5 MeV C.7 MeV D.10 MeV
16.如图所示,某同学疫情期间在家锻炼时,对着墙壁练习打乒乓球。球拍每次击球后,球都从同一位置斜向上飞出 , 其中有两次球在不同高度分别垂直撞在竖直墙壁上,不计空气阻力,则球在这两次从飞出到撞击墙壁前
A.在空中飞行的时间可能相等
B.飞出时的初速度竖直分量可能相等
C.撞击墙壁的速度大小可能相等
D.飞出时的初速度大小可能相等
17.磁吸车载手机支架使用灵活方便,支撑强韧有力,角度可自由调整,备受车主青睐。如图所示,当手机背面贴着的引磁片靠近支架的磁扣时,手机就会牢牢地被吸附在车载支架上。某次在平直公路上匀速行驶过程中,由于微小颠簸,手机平面与竖直方向夹角缓慢减小了一定角度,若磁扣对手机的吸引力不变,则该过程中关于手机受力的说法中正确的是
A.手机总共受到三个力的作用
B.车载支架对手机的摩擦力逐渐减小
C.车载支架对手机的弹力逐渐增大
D.车载支架对手机的作用力不变
18.三等长绝缘棒 AB 、BC 、CA 连成正三角形,每根棒上均匀分布等量同种电荷,测得图中P 、Q 两点(均为相应正三角形的中心)的电势分别为和,若撤去AC棒,
则P、Q两点的电势 和分别为
A. B. C. D.
19. 如图所示,L1 和L2 称为地月连线中的拉格朗日点 L1和拉格朗日点L2 。在L 1点处的物体可与月球同步绕地球转动。在L2 点处附近的飞行器无法保持静止平衡,但可在
地球引力和月球引力共同作用下围绕 L2 点绕行,且处于动态平衡状态。我国 通讯 中
继星鹊桥就是绕 L2 点转动的卫星 “ 嫦娥四号 ” 在月球背面工作时所发出的信号通
过鹊桥卫星传回地面,若鹊桥卫星与月球 、 地球两天体中心距离分别为 R1、R2, 信号
传播速度为c。
A.鹊桥卫星在地球上发射时的发射速度大于第二宇宙速度
B.处于 L1点绕地球运转的卫星其向心加速度 a1 小于地球同步卫星的加速度 a2
C.“ 嫦娥四号” 发出信号到传回地面的时间为
D.处于L1点的绕地球运转的卫星周期接近 28 天
20. 如图所示,M 、N 是两个平行金属板 , 右侧有一圆形匀强磁场区域 , 磁场方向垂直于纸面向里,圆心为O,A 、B 、C 、D 、E 、F 六个点将圆六等分。有两个质量相同且不计重力的带电粒子 a 、b ,分别由靠近 M 板的 P 点由静止释放,穿过 N 板后,沿AO 方向进入磁场,粒子a 、b分别从E点和F点离开磁场,下列说法正确的是
A. 两带电粒子的带电性质 相 同
B.M 板的电势 高于 于 N 板的电势
C. 两带电粒子在磁场中的运动时间 之比为 9 ∶1
D. 两带电粒子 a 、b 的电荷量之比为 1 ∶9
21. 如图所示为某种电吹风机电路图,图中 a 、b 、c 、d 为四个固定 触 点。绕 O 点转动的扇形金属触片 P,可同时接触两个触点,触片 P位于不同位置时,吹风机可处于停机 、吹冷风和吹热风三种状态。 图示状态刚好为触片 P 接触 c 、d 两点。已知电吹风吹冷风时的输入功率为 60 W ,小风扇的额定电压为 60 V ,正常工作时小风扇的输出功率为 为 52 W ,变压器为理想变压器,则 下列说法中正确的是:
A. 当扇形金属触片 P 与触点 c 、d 接触时,电吹风吹热风
B. 当扇形金属触片 P 与触点 a 、b 接触时,电吹风吹冷风
C. 小风扇的内阻为 8Ω
D. 变压器原、副线圈的匝数比为
三、非选择题:共174分。第22 ~32题为必考题,每个试题考生都必须作答。第 33 ~38
题为选考题,考生根据要求作答。
(一)必考题:共 129 分
22.(5 分)
某实验小组的同学欲“ 探究小车动能变化与合外力对它所做功的关系”,在实验室设计了一套如图甲所示的装置 。 图中 A 为小车 ,B 为 打点计时器 ,C 为弹簧测力计 ,P为小桶(内有沙子),一端带有定滑轮的足够长的木板 最初 水平放置,不计绳与滑轮的摩擦 。 实验时 , 先将小车单独放在长木板上 , 再 把长木板不带滑轮的一端垫起适当的高度 , 以平衡摩擦力 , 然后按图甲安装整个装置 。 安装完毕后 , 先接通电源再松开小车 , 打点计时器在纸带上打下一系列点迹。
(1)(3分 ) 该同学在一条比较理想的纸带上 ,从点迹清楚的某点开始记为零点 , 顺
次选取一系列点 , 分别测量这些点到零点之间的距离 x , 计算出它们与零点之间的速度平方差 △v2 =v2-v02 ,弹簧秤的读数为 F ,小车的质量为 m ,然后建立 △v2 —x坐标系,通过描点法得到的图像是一条过原点的直线,如图乙所示,则这条直线的斜率的意义为
_____________(填写表达式)。
(2)(2分) 本实验中是否必须满足小桶 ( 含内部沙子 ) 的质量远小于小车的质量___
(填“ 是” 或“ 否”) 。
23. (10分)
为精确测量电源的电动势和内阻,实验小组设计了图甲所示电路,图中 S2为单刀双掷开关,定值电阻 R0 =4 Ω 。 实验时先闭合开关 S1 ,然后将 S2 先后接到 1 和 和 2 ,移动滑动
变阻器滑片, 记录多组电压表和电流表的读数 U 和 和 I , 最后通过描点得到图乙所 示 的两 条U-I 关系图线。
(1)(3分)请根据图甲,在图丙中将单刀双掷开关连入电路(在答题纸作答)。
(2)(4分 ) 若只考虑系统误差 , 当单刀双掷开关拨向 1 时 ,r 测 ________r 真 ; 当单刀双掷开关拨向 2 时,E测 ____E真 (填“ 大于” 、“ 等于” 或“ 小于”)。
(3)(3分)根据图乙可知电源电动势 E=_____V,根据乙图数据可得电源内阻 r=_____
Ω (结果保留2 位小数)。
24. (12分)
在抗击新冠疫情过程中,智能送餐机器人发挥了重要的作用 。如图所示,某次送餐机器人给 10m 远处的顾客上菜,要求全程餐盘保持水平 , 菜碗不能相对餐盘移动 。 已知 , 菜碗与餐盘之间的动摩擦因数为 0.25 , 机器人上菜最大速度为 2.5m/s 。 机器人加速 、 减速运动过程中看成匀变速直线运动,最大静摩擦力等于滑动摩擦力,重力加速度取 g=10m/s2 。求:
(1 ) 机器人的最大加速度;
(2 ) 机器人上菜所用的最短时间。
25. (20 分)
如图甲所示,两根电阻不计的光滑平行金属导轨 PQF 、MNE 相距 L=1.6 m ,轨道 的
PQ 和 和 MN 段为圆弧轨道,分别与固定在水平面上的 QF 段和 NE 段平滑连接,轨道右端足够长。金属杆 杆 ab 和 和 cd 锁定在图示位置,此时杆 杆 ab 距离水平轨道的竖直高度为 为 h=0.8 m ,杆 cd 到圆弧轨道末端的距离为 x=2.5 m,杆 ab 和cd 与两金属导轨垂直且接触良好, 已知杆 ab 、cd的质量均为m=0.4 kg、电阻均为 R=0.4 Ω ,金属导轨的水平部分处于竖直向上的匀强磁场中,磁场的磁感应强度 B 随时间 t变化的规律如图乙所示,取重力加速g=10m/s2 。
(1)求 0 ~2 s 内通过杆 ab 感应电流的大小和方向;
(2)t=2 s 时刻自由释放杆 ab ,保持杆 cd 处于锁定状态,待杆 ab 进入磁场运 动
x1 =0.125m 时,立即解除杆 cd 锁定,求:从 t=0开始计时杆 cd 中产生的焦耳热。
26.(14 分)
CO2和CH4是两种重要的温室气体,通过 CH4 和CO2 反应制造更高价值化学品是目
前的研究目标。请回答下列问题:
I.工业上可以利用 CO2和H2合成 CH3OH: CO2 (g) +3H2 (g) CH3OH(g)+H2O(g)
ΔH <0。 该反应在 起始温度和体积均相同(T ℃ 、1L) 的两个 密闭容器 中 分别 进行, 反应物起始物质的量 见下表:
(1) 达到平衡时,反应a, b 对比: CO2 的体积分数φ(a)_____φ(b) ( 填“ >”、 “ <” 或“=”) ) 。
(2) 下列能说明反应 a 达到平衡 状态 的是___________ ( 填字母) 。
A.v正(CO2 ) = 3v逆(H2 ) B.混合气体的平均摩尔质量不再改变
C.c(CH3OH) = c(H2O) D. 容器内压强不再 改变
II.我国科学家研究了不同反应温度对含碳产物组成的影响。
已知: 反应1 :CO2 (g) + 4H2 (g)CH4 (g) + 2H2O(g) ΔH <0
反应2 :CO2 (g) + H2 (g) CO(g) + H2O(g) ΔH >0
在密闭容器中通入 3ml 的 的 H2 和1ml 的CO2 , 分别在 1MPa 和10MPa 下进行反应 。实验中对平衡体系组成的三种物质(CO2、CO 、CH4 ) 进行分析,其中温度对 CO 和CH4的影响如下图所示。
(3)1MPa 时,表示 CH4 和CO平衡组成随温度变化关系的曲线分别是_____和____。M 点平衡组成含量高于 N 点的原因是_________________。
(4) 图中当 CH4 和 和 CO 平衡组成均为 40% 时 , 若容器的体积为 1L,该温度下反应 1 的平衡常数 K的值为___________________。
III.在 在 T 1 时 , 向体积为 2L 的恒容容器中充入物质的量之和为 3ml 的 的 CO 和 和 H2 , 发生反应 CO(g) +2H2 (g) (g) CH3OH(g) ,反应达到平衡时 CH3OH(g) 的体积分数(φ) 与n(H2 )/n(CO) 的关系如下图所示。
(5)当 当 n(H2 )/n(CO) = 3.5 时,达到平衡后,CH3OH 的体积分数可能是图像中的_____
( 填“D” 、“E” 或“F”) 点。
(6)n(H2 )/n(CO)=________ 时,CH3OH 的 体积分数最大。
27.(14 分)
乙醇酸钠(HOCH2COONa) 又称羟基乙酸钠,它是一种有机原料,其相对分子质量98。羟基乙酸钠易溶于热水,微溶于冷水,不溶于醇、醚等有机溶剂。实验室拟用氯乙酸(ClCH2COOH) 和NaOH 溶液制备少量羟基乙酸钠,此反应为剧烈放热反应。具体实验步骤如下:
步骤 1: 如图所示装置的三颈烧瓶中, 加入 132.3g 氯乙酸(ClCH2COOH) 、50mL水 ,搅拌。逐步加入 40%NaOH 溶液,在 95 ℃ 继续搅拌反应 2小时,反应过程中控制 pH 约为 9 至10 之间。
步骤 2 : 蒸出部分水至液面有薄膜 , 加少量热水,操作1 。 滤液冷却至 15 ℃ , 过滤得粗产品。
步骤 3 :粗产品溶解于适量热水中,加活性炭脱色, 操作2 ,分离掉活性炭。
步骤 4 : 将去除活性炭后的溶液加到适量乙醇中 , 操作3 、 过滤 、 干燥 , 得羟基乙酸钠 。
请回答下列问题:
(1) 仪器 A 的名称为 。 步骤 1 中,发生反应的化学方程式是__________。
(2) 如图所示的装置中仪器 B为球形冷凝管,下列说法不正确的是_____( 填字母) 。
A.球形冷凝管与直形冷凝管相比,冷却面积更大,效果更好
B.球形冷凝管既可以做倾斜式蒸馏装置,也可用于垂直回流装置,应用广泛
C.在使用 冷凝管 进行蒸馏操作时,一般蒸馏物的沸点越高,蒸气越不易冷凝
(3) 逐步加入 40%NaOH 溶液的目的是__________,____________。
(4) 步骤 2中,三颈烧瓶中如果忘加磁转子该如何操作:______。
(5) 上述 步骤中,操作 1 、2 、3 的名称分别是__________( 填字母) 。
A.过滤,过滤,冷却结晶
B.趁热过滤,过滤,蒸发结晶
C.趁热过滤,趁热过滤,冷却结晶
(6) 步骤 4 中,得纯净羟基乙酸钠 1.1ml,则实验产率为____%( 结果保留 1 位小数) 。
28.(15 分)
硒(Se) 元素位于元素周期表第四周期第VIA族。
请回答下列问题:
I.工业上用精炼铜的阳极泥(硒主要以 CuSe 形式存在, 还含有少量 Ag 、Au) 为原料
与浓硫酸混合焙烧,将产生的 SO2 、SeO2 混合气体用水吸收即可得 Se 固体。
(1) 写出“ 混合气体用水吸收” 时发生反应的化学方程式_____________。
(2) 下列说法正确的是________( 填字母) 。
A.SeO2 可以氧化 H2S ,但遇到强氧化剂时可能表现还原性
B.热稳定性:H2Se >H2S
C.“ 焙烧” 时的主要反应为:CuSe+4H2SO4 (浓) CuSO4 +SeO2↑+3SO2↑+4H2O
II .硒及其氢化物 H2Se 在新型光伏太阳能电池和金属硒化物方面有重要应用。
(3) 已知: ①H2Se(g)+1/2O2 (g) Se(s)+H2O(l) ΔH1=m KJ•ml −1
②2H2 (g)+O2 (g)=2H2 O(g) ΔH2 =n KJ•ml −1
③H2O(g)=H2O(l) ΔH3 =p KJ•ml−1
反应H2 (g)+Se(s) H2Se(g) 的反应热ΔH=KJ•ml−1 ( 用含m 、n 、p 的代 数式表示) 。
(4) 已知常温H2Se 的电离平衡常数 K1=1.3×10−4,K2=5.0×10−11,则 则 NaHSe 溶液的离子浓度由大到小的顺序为________。Ag2SO4 在一定条件下可以制备 Ag2SeO4已知该条件下Ag2SeO4的Ksp =5.7×10−8,Ag2SO4 的 的 Ksp=1.4×10−5,则反应 Ag2SO4 (s)+SeO42− (aq)
Ag2SeO4 (s)+SO42− (aq) 的化学平衡常数 K=________ ( 保留两位有效数字) 。
III. 研究含硒工业废水的处理工艺,对控制水体中硒超标具有重要意义。
(5) 用惰性电极电解弱电解质亚硒酸(H2SeO3 ) 溶液可制得强酸 H2SeO4,电解过程中阳
极生成 2ml 产物时,阴极析出标准状态下的气体__________L 。
(6) 木炭包覆纳米零价铁除硒法是一种改良的含硒废水处理方法。制备纳米零价铁时,以木炭和FeCl3·6H2O为原料,在N2氛围中迅速升温至600 ℃,保持 2 小时,该过程中木炭的作用有吸附和________。木炭包覆纳米零价铁在碱性含硒废水中形成许多微电池,加
速SeO32− 的还原过程。已知SeO32− 转化为单质Se,写出其对应的电极反应式_______。
29. (10分)
在植物体内, 碳酸酐酶 (CA)可以帮助提高叶绿体内 CO2 的浓度。如图甲表示细胞外CO2 进入叶绿体的过程中 CA 的作用。图乙表示野生株和 CA 缺失株的 净光合速率 变化
情况。根据图回答下列问题:
(1) 图甲中 ① 表示的结构是________,此结构中分布着许多吸收光能的__________
和许多进行光合作用所必需的________。图甲中a表 示的化合物为__________。
(2) 图甲显示CO2进入叶绿体需要CA参与,CA发挥作用的场所是_________。
HCO3-进入叶绿体的跨膜运输方式为____________。
(3) 如果要得到图乙所示的实验结果,实验设计 中应该控制以下几种变量: ① 保持光照强度不变; ② 保持温度不变; ③保持大气湿度一致; ④ 保持二氧化碳浓度不变;⑤ 选
择足够多的植株样本; ⑥选取不同种类的植物;⑦ 选取生长发育程度一致的植株。 其中不合理的是_____________(填写序号)。
(4)据图乙可以判断,CA 缺失株的最大净光合速率比野生株_________, 造成该现象的原因是_________________。
30.(8 分)
下丘脑是内分泌系统的枢纽。下丘脑的部分细胞称为神经内分泌细胞,既能传导神经冲动,又有分泌激素的功能。下图中 ①~ ⑥表示激素, 甲~丁代表器官或细胞。根据图回答下列问题 :
(1)体温的恒定对于人体正常的生命活动至关重要。人体剧烈运动大量出汗后,下丘脑对激素 ①__________(写激素名称)的合成和分泌增加。运动中骨骼肌细胞产生大量的热量, 这些 热量 的散失 主要通过汗液的蒸发、皮肤内_________,其次还有呼气、排尿和排便等,从而维持体温恒定。
(2)丁代表的器官是________,激素②能特异性作用于丁细胞的原因是__________。
(3)与甲→丁的调节不同,甲→乙、甲→丙的调节属__________调节。
(4) ④ 的含量增加会通过反馈调节机制使激素含量处于稳定状态。要探究 ④ 对丁的
反馈作用 可以做以下实验设计 :A. 检测正常实验者的 激素 ③ 的含量。B. 给实验者口服激素④,检测激素 ③的含量变化。
实验结果及结论: ① 如果__________________。
② 如果____________________。
31.(9 分)
下图为生态平衡的示意图,图中“置位点”为生态系统所具有的某个理想状态,其中
A 、B 、C 表示其生物成分,箭头表示物质的传递方向。请分析回答下列问题 :
(1)生态系统的结构包括 组成成分和__________。 生态系统中碳元素在 A 、B 、C
间以___________形式传递。 能量流动和________是生态系统的主要功能 ,二者是同时进行的,彼此相互依存、不可分割。
(2) 任何生态系统都具有一定的抵抗外界干扰 并使自身的结构和功能 保持 原状的能
力,这是因为生态系统具有___________,这种能力叫做______________。
(3) 某池塘中,早期藻类大量繁殖,水蚤等以藻类为食的浮游动物大量繁殖致使藻类减少 , 一段时间后水蚤的个体数量减少。后期排入污水,加速水蚤死亡,污染加重,导致更多水蚤死亡。此过程中, 早期属于_______(填“正” 或“ 负”)反馈调节,后期属于________
(填“正”或“负”)反馈调节。
(4)氮元素在生物群落和非生物环境之间是不断循环的,但是还要往处于置位点的农田生态系统中不断施加氮肥,主要原因是____________________。
32.(12 分)
孟德尔曾利用豌豆的7 对性状进行杂交实验,发现当只考虑一对性状时,F2总会出现
3 :1 的性状分离比,于是其提出假说,最终总结出了相关的遗传定律。现以自然种植的
高茎豌豆(由基因D 控制) 和矮茎豌豆(由基因 d 控制)为亲本进行杂交产生 F1。 回答下列问题:
(1) 孟德尔选用豌豆研究性状遗传时,运用的科学研究方法是______________。
(2) 豌豆的高茎和 矮茎 属于一对_________,遗传学上将控制高茎和矮茎的基因称为一对等位基因,等位基因是指___________。该对基因在减数分裂过程中分开的时期是_____, 遗传学上遵循____________定律。
(3)如果将高茎豌豆和矮茎豌豆作亲本 进行杂交,在得到的1088株后代中,550株是高茎,538 株是矮茎。 则亲本的高茎豌豆和矮茎豌豆的基因型分别是_____________。
(4)豌豆容易感染白粉病,现将一个抗白粉病基因 B导入F1的染色体上。请设计一个最简单的实验,探究抗白粉病基因是否与控制茎高矮的基因在一对同源染色体上。
实验设计思路:_________________ 。
实验结果与结论:___________________。
① 若后代的表现型及比例为___________,则基因B与基因D、d位于两对同源染色体上。
② 若后代的表现型及比例为抗病高茎:感病矮茎=3 :1 或_________,则基因B与基因 D 、d位于一对同源染色体上,且没有发生交叉互换。
(二)选考题:共45分。请考生从给出的2道物理题、2道化学题、2道生物题中每科任
选一题做答。如果多做,则每学科按所做的第一题计分。
33.[物理—修选修3-3] (15分)
(1)(5分)以下有关热学内容的叙述,正确的是______(选对1个得2分,选对2个得 4
分,选对 3个得5分;每选错1个扣 3分,最低得分为 0分)。
A.PM2.5在空气中的运动属于分子热运动
B.用NA表示阿伏加德罗常数,M表示铜的摩尔质量,ρ表示实心铜块的密度,那么
铜块中一个铜原子所占空间的体积可表示为
C.完全失重状态下悬浮的水滴呈球状是液体表面张力作用的结果
D.晶体一定具有规则的形状,且有各向异性的特征
E. 理想气体等压膨胀过程一定吸热
(2)( (10 分)拔火罐是传统中医理疗方式,以罐为工具,利用燃火等方法产生负压,造成局部瘀血 , 以达到通
经活络 、 消肿止痛 、 祛风散寒等作用的疗法 。 如图 , 将一
团燃烧的轻质酒精棉球(体积不计)扔到罐内,酒精棉球将要熄灭时, 将罐盖于人体皮肤上,罐内密封着一定质量的气体(可看作理想气体),此时罐内温度为T,之后由于罐壁导热良好,罐内温度降低,人体皮肤就会被吸起。已知火罐容积为V,罐口面积为S,大气压强为一个标准大气压 p0,环境温度为T0。
① 若罐内温度降低到室温时,进入罐内的皮肤体积为,求火罐对皮肤产生的拉力 F1;
② 若标准状态下1ml 任何气体的体积为V0,阿伏伽德罗常数为NA,求罐内气体的分子数。
34.[ 物理 — 修 选修 3-4] (15分)
(1) (5分)某 同学利用计算机绘制了 a、b两个摆球的振动图像如图所示, 由图可知 ,
两单摆摆长之比。在 t=0.75 s时,b球相对平衡位置的位移是_________cm 。
(2)(10分)如图所示的矩形玻璃砖,下底面镀银, 厚为2d,一束单色光沿 OC方向射到玻璃砖上表面, 折射后经下底面反射后再经上表面射出。已知OC与玻璃砖上表面成30°角,玻璃砖对该单色光的折射率为,光在真空中的传播速度为 c 。求:
① 光在玻璃砖中传播的时间;
② 光射出玻璃砖上表面的出射点与入射点间的距离 。
35.[ 化学—— 选修 3 :物质结构与性质](15分)
我国已经形成对全球稀土产业链的统治力, 在稀土开采技术方面, 我国遥遥领先。 同时也是最早研究稀土—钴化合物结构的国家。
请回答下列问题:
(1) 钴原子的价层电子排布图为_____,其M 层上共有 个不同运动状态的电。Fe和C的第四电离能 I4(Fe) _____I4 (C)( 填“>”、“<”或“=”) 。
(2) ①为某含钴配合物的组成为CCl3·5NH3·H2O,是该配合物中钴离子的配位数是6。
1ml 该配合物可以与足量的硝酸银反应生成 3ml AgCl沉淀,则该配合物的配体是________,其中氮原子的杂化类型为__________。试判断 NH3分子与钴离子形成配合物后,H—N—H 键角会(填“变大”、“变小”或“不变”),并说明理由_____________。
② 某含钴配合物化学式为CCl3·3NH3,该配合物在热NaOH溶液中发生反应产生絮状沉淀,并释放出气体,该反应的化学方程式为_______。该配合物中存在的化学键有______(填字母) 。
A. 共价键 B.σ键 C.π键 D. 配位键
(3) 一种铁氮化合物具有高磁导率,其结构如图所示:
① 该结构中单纯分析铁的堆积,其堆积方式为____________。
② 已知 A 点的原子坐标参数为(0,0,0),B点的原子坐标参数为() ,则C点的原子坐标参数为_____________。
36.[ 化学—— 选修5:有机化学基础](15分)
有机物 F是一种治疗H1N1流感的常见药物,可按下列路线合成:
已知:
请回答下列问题:
(1)C 的分子式为______________。
(2) 物质 A —F中,互为同分异构体的是_________(填字母) ,A的一氯代物有_____种。
(3) 上述反应中,属于加成反应的是___________(填序号) 。
(4) 反应 ① 的化学反应方程式为________________。
(5) 化合物 G(如右图所示)与D空间结构相似,将甲醛(HCHO) 水溶液与
氨水混合蒸发可制得。 若原料完全反应生成G 和水,则甲醛与氨的物质的量
之比应为_________。
(6) D的一种 芳香族 衍生物的结构简式为。 这种衍生物满足以下条
件的所有同分异构体有______种,其中苯环上含有两个甲基的结构简式为_______。
a. 属于芳香族化合物, 但不能和 FeCl3溶液发生显色反应
b.1 ml 该有机物能与 2 ml NaOH恰好完全反应
c. 核磁共振氢谱峰面积之比为 1:6:2:3
37.[ 生物——选修 1: 生物技术实践] (15 分)
井冈蜜柚果肉中不仅含有丰富的营养物质,而且还含有调节人体新陈代谢的具生理活性的化合物,对人体具有保健作用。生产中将井冈蜜柚制成柚子果汁饮料,不仅可以解决滞销造成柚子水果腐烂变质的问题 , 还可以大大提高经济效益。 某研究小组设计了实验探究酶解温度、果胶酶量及酶解时间对 100g 柚子果肉打浆后出汁量的影响,实验结果如下表所示。回答下列问题:
(1)酶是活细胞产生的具有______,其中的绝大多数酶是__________。
(2)果胶酶是分解果胶的一类酶的总称,包括多聚半乳糖醛酸酶、_______和______等。果汁生产中,利用果胶酶能使榨取果汁变得更加容易,原因是____________。
(3)在探究果胶酶用量对柚子果肉出汁量的影响时,该实验的自变量是__________,因变量是___________。
(4)实验结果表明, 改变酶解温度、果胶酶量或酶解时间, 均会影响 100g 柚子果肉打浆后的出汁量,其中影响程度最大的是________。 从上述影响因素来看, 为提高井冈蜜柚出汁量, 应选择的最佳组合方案是: 酶解温度为______、果胶酶量为________、酶解时间 为______________。
38.[生物——修 选修 3: 现代生物科技专题] (15 分)
甜味蛋白 Brazzein 是从一种西非热带植物的果实中分离得到的一种相对分子质量较小的蛋白质,它含有54 个氨基酸, 是目前最好的糖类替代品。 迄今为止, 己发现 Brazzein
基因在数种细菌、真菌和高等植物、动物细胞中都能表达。回答下列问题:
(1)取从基因文库中提取Brazzein 基因据时,根据 Brazzein 基因的核苷酸序列_______、______、_____, 以及基因的表达产物蛋白质等特性来获取 。
(2)基因工程的核心步骤是______。将Brazzein 基因导入细菌、真菌和高等植物细胞时都可使用的常用载体是_________。
(3)若受体细胞是大肠杆菌,首先用____________处理细胞, 使其成为感受态细胞。Brazzein 基因在大肠杆菌细胞内表达时, 表达出的蛋白质可能会被降解。为防止蛋白质被
降解, 在实验中应选用________的大肠杆菌作为受体细胞,在蛋白质纯化的过程中应添加____________的抑制剂。
吉林省延边州2020届高三下学期4月教学质量检测数学(理)试题 Word版含解析: 这是一份吉林省延边州2020届高三下学期4月教学质量检测数学(理)试题 Word版含解析,共25页。试卷主要包含了复数实部为,虚部为,则,已知向量,,,满足,,则,《九章算术.均输》中有如下问题,要得到的图象,只需将的图象等内容,欢迎下载使用。
2021延边州高三教学质量检测(2月底)数学(理)含答案: 这是一份2021延边州高三教学质量检测(2月底)数学(理)含答案
2021延边州高三教学质量检测(2月底)数学(文)含答案: 这是一份2021延边州高三教学质量检测(2月底)数学(文)含答案

