


高考生物复习夺标学案:专题12 人体内环境与稳态
展开高考生物夺标系列 专题12 人体内环境与稳态
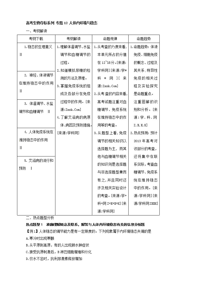
一、考纲解读
考纲下载 | 考纲解读 | 命题规律 | 命题趋势 |
1.稳态的生理意义Ⅱ | 1.理解体温调节、水盐调节和血糖调节的过程。 2.知道模拟尿糖的检测的方法及原理。 3.掌握免疫系统的组成及各部分在免疫过程中的作用。[来源:Zxxk.Com] 4.了解艾滋病的病原体、病因及预防措施。 [来源:学科网] | 1.从考查的力度来看,本单元所占的分值在12~18分。[来源:学科网][来源:学*科*网][来源:Zxxk.Com] 2.从考查的内容来看,高考试题注重对血糖调节、免疫系统在维持稳态中的作用等的考查。 3.从题型上看,免疫调节的相关知识以选择题为主, 而其他与血糖调节相关的知识则是选择题与非选择题型兼而有之,并且同时还涉及相关实验设计的考查。[来源:学+科+网Z+X+X+K][来源:学科网] | 1.命题趋势:体液免疫、细胞免疫的概念、过程及其关系;特异性免疫的相关过程及实验探究是命题重点。 注重图解的识别和分析。[来源:学.科.网Z.X.X.K] 2.热点预测:预计2013年高考对该部分的考查,还将集中在联系实际,考查血糖调节、免疫系统在维持稳态中的作用。[来源:学科网][来源:学科网ZXXK] |
2. 神经、体液调节在维持稳态中的作用 Ⅱ | |||
3. 体温调节、水盐调节和血糖调节 Ⅱ | |||
4. 人体免疫系统在维持稳态中的作用 Ⅱ | |||
5. 艾滋病的流行和预防 Ⅰ |
二、热点题型分析
热点题型1 准确理解概念及联系,解答与人体内环境稳态有关的信息分析题
【例1】人体稳态的调节能力是有一定限度的。下列现象属于内环境稳态失调的是
A.寒冷时出现寒颤
B.从平原到高原,有的人出现肺水肿症状
C.接受抗原刺激后,B淋巴细胞增殖和分化
D.饮水不足时,抗利尿激素释放增加
【解析】:本题考查内环境稳态的维持。解题时,应抓住“失调”这一关键词,然后对各个选项进行判断。所谓失调就是指某一生理指标超过机体允许的范围,其值过高,或者过【例2】根据右图判断,正确的描述是
①对于组织细胞的正常生理活动,过程a较过程b和c更为重要;②组织液中的CO2有害无益;③组织液中的物质是有变化的;④过程b或c受阻可导致组织水肿。
A.①③ B.①② C.②④ D.③④
【例3】生理学家将人体的肝脏形容为一个巨大的生化工厂,许多重要的生化反应都在这里完成。图A为肝脏组织示意图,图B表示内环境各成分及其与细胞间的关系。分析回答:
图A 图B
⑴肝脏是形成尿素的主要场所,所以相对于a端,b端的尿素含量会____,氧气的浓度____,二氧化碳的含量____。
⑵肝脏在血糖平衡的维持中起着重要的作用,如果进入肝脏a端血液中的血糖浓度较高(如饭后一段时间),那么b端血液中的血糖浓度相对____;如果进入肝脏a端血液中的血糖浓度较低(如饥饿时),那么b端血液中的血糖浓度相对____。
⑶胰岛的主要功能是通过分泌胰岛素和胰高血糖素来调节血糖浓度,如果图A所示为胰岛组织,当a端血液中的血糖浓度较高(如饭后一段时间),那么b端血液中的胰岛素含量会____;当a端血液中的血糖浓度较低(如饥饿时),那么b端血液中的胰高血糖素含量会____。b端相对于a端,其血糖浓度相对____。
⑷从图B组织液与血浆的关系来看,导致组织水肿的因素很多,但直接的生理因素是组织液和血浆之间的相对渗透压的变化。当组织由于过敏反应释放组织胺后,会导致毛细血管的通透性异常增大,在这种状况下,组织液的相对渗透压__(大于、小于)血浆的渗透压,引起组织水肿。长期的营养不良就会导致血浆蛋白的合成减少,血浆的相对渗透压__ (大于、小于)组织液的渗透压,引起组织水肿。肾小球的通透性加强就会导致血浆蛋白滤入原尿,而肾小管又不能将其重吸收,在这种状况下,组织液的相对渗透压__(大于、小于)血浆的渗透压,引起组织水肿。在甲状腺激素分泌不足导致代谢减慢,细胞内蛋白质合成减少,在这种状况下,血浆的相对渗透压__ (大于、小于)组织液的渗透压,引起组织水肿。
题型攻略
【知识储备】内环境稳态与失调
正常情况下,人体的内环境在神经-体液-免疫网络调节下,总是处于稳定状态。内环境的稳态一旦失衡,就会导致细胞代谢的紊乱和某些生理活动出现障碍,严重时会危及生命。如以下几种情况:
⑴当患肠胃炎时,我们常常感到四肢无力,其原因是体内丢失了大量的无机盐,使无机盐的平衡遭到破坏。由于肠胃炎导致消化道对无机盐的吸收能力减弱,因此,需要输液来补充无机盐,维持无机盐的平衡。
⑵当我们较长时间没有进食饥饿时,或当我们由蹲位突然站立时,常感到四肢无力、头晕眼花,这是由于低血糖引起的。较长时间没有进食,血糖来源缺乏,血糖浓度降低。由蹲位突然站立时大脑供血量减少,葡萄糖供应不足,大脑得不到足够的能量而引起头晕。
⑶当我们感冒发烧时,食欲不振,进而引起四肢无力等症状。这时由于体温升高,影响了消化酶等各类酶的消化功能,导致消化不良和其他代谢活动的紊乱。
【方法技巧】
⑴内环境是细胞的生存环境,其成分的变化主要取决于细胞中发生了哪些反应,而细胞中发生的反应又与其所在的组织、器官的功能及整个机体的生理状态相关。如在饥饿状态时,血糖浓度降低,肝细胞中的肝糖原水解成葡萄糖,导致出肝脏的血液中糖含量比进肝脏的多;刚吃过饭后,血糖浓度升高,葡萄糖进入肝细胞合成肝糖原,导致出肝脏的血液中糖含量比进肝脏的少。⑵组织液的来源增加(如过敏反应、营养不良、血浆蛋白滤出等),或去路受阻(如毛细淋巴管受阻)都会引起组织水肿。
热点题型二 把握图示关键,解答人的体温、渗透压、血糖调节图示题
【例1】下图是人体体温调节的曲线图,请据图分析,下列说法不正确的是
A.当环境温度为25℃时,单位时间机体产热量基本不发生变化
B.当环境温度从,从时间t1到时间t2,散热量增加是由于人体体温与环境温度的温差加大造成的
C.时间t2以后,散热量减少,这是体温调节的结果
D.时间t3以后,产热量小于散热量
【解析】:本题考查体温调节及同学们的识图能力。解答本题要从深入理解题目图示的各时间段曲线的变化趋势来入手,特别要弄清楚几个拐点产生的原因(即产热大于散热,体温升高;产热小于散热,体温降低)。正常人体单位时间机体产热量等于散热量;由图可以看出,25℃时和t3以后,机体散热量保持恒定,说明此时机体产热量基本不发生变化,A正确,D错误。从高温环境初到低温环境,由于温差的存在,物理散热加快,随后机体通过增加产热、减少散热来维持体温,但从总体上,与25℃相比,10℃时机体的产热量和散热量都增加,BC正确。
【答案】 D
【例2】下图中曲线表示某健康成年人分别饮1升清水及饮1升生理盐水后的尿生成速率。下列叙述中错误的是 ( )
A.饮清水后约1 h,尿生成速率达到峰值
B.饮清水后0.5 h,血液中的抗利尿激素浓度降低
C.在3 h内,饮清水较饮生理盐水产生的尿量多
D.3 h后两条曲线将不再交叉或重叠
【例3】下图表示人体血糖以反馈调节方式保持平衡的模式图(虚线表示神经调节)以下判断不正确的是
A.C为肾上腺,物质b与物质c是协同作用
B.D是胰腺,c是胰高血糖素,d为胰岛素
C.C分泌的物质能升高血糖,B的分泌物能调控某些动物照顾幼仔
D.A能调节血糖平衡,但与体温调节无关
题型攻略
【方法技巧】几种调节类试题的解题技巧
⑴弄清楚体温、血糖和水盐调节的具体过程,要特别注意:①体温、血糖调节过程中的神经调节和体液调节;②水盐调节过程中抗利尿激素的合成和分泌、释放、作用部位;③下丘脑在体温、血糖和水盐调节过程中的作用。
⑵对体温调节的曲线,要找到拐点,体温上升阶段,机体产热大于散热;体温下降阶段,机体散热大于产热;若体温恒定不变,无论高低(如持续高烧、或体温持续过低),机体单位时间散热量均等于产热量。
⑶以在胰岛素、胰高血糖素和肾上腺激素的作用及其之间的相互关系为突破口,找到概念之间的联系,理清其中的体液调节和神经调节。
【易错指导】
(1)在寒冷环境中,机体是通过增加产热和减少散热来维持体温的,但此时,与之前相比,由于机体与环境温差增大,机体的散热量增加;若体温恒定,则机体的产热量也增加。若错误地把机体在寒冷环境中的减少散热的调节当成机体总的散热减少将导致出错。
(2)对促进胰岛素分泌量增加的途径不清,导致对图示不能进行全面的分析和判断;途径包括:①高浓度血糖直接刺激胰岛B细胞;②高浓度血糖通过下丘脑有关神经间接刺激胰岛B细胞;③胰岛A细胞分泌的胰高血糖素刺激胰岛B细胞。注意:胰岛A细胞分泌的胰高血糖素促进胰岛B细胞分泌胰岛素,但胰岛B细胞分泌的胰岛素却抑制胰岛A细胞分泌胰高血糖素。
(3)不能对水盐调节进行全方位理解,是导致该类试题出错的主要原因。该调节过程包括先天的生理性调节过程(中枢在下丘脑)和后天建立的行为性调节过程(中枢在大脑皮层)。
热点题型三 理清体液免疫与细胞免疫的异同,准确解答特异性免疫综合题
【例1】无胸腺裸鼠是一种无毛变异小鼠,先天性无胸腺,常作为医学生物学研究中的实验动物。下列表述中错误的是
A.无胸腺裸鼠具有正常的体液免疫功能 B.无胸腺裸鼠应饲养在无菌环境中
C.无胸腺裸鼠对异体组织无排斥反应 D.人类癌细胞可在无胸腺裸鼠体内增殖
【例2】受抗原刺激后的淋巴细胞 ( )
A.细胞周期变长,核糖体活动增加 B.细胞周期变长,核糖体活动减弱
C.细胞周期变短,核糖体活动减弱 D.细胞周期变短,核糖体活动增加
【例3】如图1和图2是人体免疫调节的模式图,请据图回答:
⑴图1中进行增殖分化的细胞是____,能够特异性识别抗原的细胞有____。
⑵人体患天花、伤寒等疾病后,终生不再感染。当天花病毒再次入侵时,人体消灭病原体的主要过程是____(用箭头和图中的文字、数字序号表示)。
⑶细胞G的名称是____,其作用是____。外来移植器官的排斥主要与____过程有关(填图1或图2)。
⑷使细胞C增殖分化有两种信号刺激,一种信号是____,另一种信号是____。
⑸在抗原、淋巴因子、溶菌酶和编码抗体的基因这四种物质中不属于免疫活性物质的是______。
题型攻略
【知识储备】⑴与免疫有关的细胞
| 来 源 | 功 能 |
吞噬细胞 | 造血干细胞 | 处理、呈递抗原,吞噬抗体抗原结合体 |
B细胞 | 造血干细胞 | 识别抗原,分化成为效应细胞、记忆细胞 |
T细胞 | 造血干细胞在胸腺中发育 | 识别、呈递抗原,分化成效应细胞,记忆细胞效应B细胞 |
效应B细胞 | B细胞或记忆细胞 | 分泌抗体 |
效应T细胞 | B细胞或记忆细胞 | 分泌淋巴因子,与靶细胞结合发挥免疫 |
记忆细胞 | B细胞或T细胞 | 识别抗原,分化成相应的效应细胞 |
⑵体液免疫与细胞免疫的关系
具体免疫过程举例
胞外毒素 | 体液免疫发挥作用 |
异体组织 | 细胞免疫发挥作用 |
胞内寄生物 | 体液免疫先起作用,阻止寄生物的散播感染;当寄生物进入细胞后细胞免疫将抗原释放;再由体液免疫最后清除抗原 |
【方法技巧】
⑴细胞免疫和体液免疫的判断(根据题目信息所给的关键词和关键图示)
若出现效应T细胞、靶细胞、移植器官、 肿瘤细胞、胞内寄生菌如麻风杆茵、结核杆菌等,可判断为细胞免疫。
若出现B细胞、浆细胞、抗体、血清治疗、抗毒素等,可判断为体液免疫。
若出现吞噬细胞和T细胞,则无法界定,因为两种免疫中都有。
⑵能识别抗原的细胞:吞噬细胞、B细胞、T细胞、记忆细胞、效应T细胞。其中吞噬细胞能识别自己与非己成分,因而没有特异性的识别能力, 其余的细胞都有特异性的识别能力。
热点题型4 理解概念实质,解答免疫失调与人体健康常见试题
【例1】重症肌无力患者由于体内存在某种抗体,该抗体与神经-肌肉突触的受体特异性结合,使该受体失去功能,最终导致( )
A.刺激神经不能引起肌肉收缩 B 全身出现性过敏反应
C.肌肉对神经递质的反应性提高 D 机体对病原体的反应能力提高
【例2】下图所示为人类免疫缺陷病毒(HIV)侵入人体后病毒和T细胞的浓度变化曲线。对该图的分析,正确的是( )
A.HIV对人体T细胞有攻击作用,所以人体一旦被HIV侵入就丧失了细胞免疫功能
B.HIV的增殖速率与T细胞的增殖速率成正比
C.人体的免疫系统不能识别HIV
D.艾滋病病人的T细胞大量减少,免疫系统功能被破坏,该病人的直接死因往往是其他病原体引起的严重感染或恶性肿瘤等疾病
【答案】 D
题型攻略
【知识储备】免疫失调引起的疾病
类型 | 特点 | 基 本 原 理 |
过敏反应 | 免疫功能过高 | 将一些不是大分子的物质或正常机体不识别为抗原的物质识别为抗原导致过敏反应 |
自身免疫病 | 将正常细胞视为抗原而加以排斥,从而发病 | |
免疫缺陷病 | 免疫功能过低 | ⑴由遗传因素引起的先天性免疫缺陷⑵HIV病毒侵入T细胞,T细胞大量死亡,使抗原的识别、呈递发生障碍,病人丧失一切特异性免疫功能 |
【易错指导】对HIV的致病机理不熟悉导致解相关试题时出错。
HIV主要攻击T淋巴细胞,但同时也攻击其他免疫细胞,由于T细胞无论在细胞免疫还是体液免疫中都有重要作用,所以艾滋病患者的免疫系统最终会崩溃,最后因继发感染或者发生恶性肿瘤而死亡。
高考生物复习夺标学案:专题19 克隆技术: 这是一份高考生物复习夺标学案:专题19 克隆技术,共14页。学案主要包含了考纲解读,热点题型分析等内容,欢迎下载使用。
高考生物复习夺标学案:专题18 基因工程: 这是一份高考生物复习夺标学案:专题18 基因工程,共10页。学案主要包含了考纲解读,热点题型分析等内容,欢迎下载使用。
高考生物复习夺标学案:专题16 酶的应用: 这是一份高考生物复习夺标学案:专题16 酶的应用,共9页。学案主要包含了考纲解读,热点题型分析等内容,欢迎下载使用。