


高三生物(人教版通用)一轮复习教案--- 第24讲 从杂交育种到基因工程
展开
这是一份高三生物(人教版通用)一轮复习教案--- 第24讲 从杂交育种到基因工程,共15页。
第24讲 从杂交育种到基因工程
[考纲要求] 1.生物变异在育种上的应用(Ⅱ)。2.转基因食品的安全(Ⅰ)。
一、杂交育种与诱变育种
1. 杂交育种
(1)含义:将两个或多个品种的优良性状通过交配集中在一起,再经过选择和培育,获得新品种的方法。
(2)育种原理:基因重组。
(3)方法:杂交→自交→选种→自交。
2. 诱变育种
(1)含义:利用物理因素或化学因素来处理生物,使生物发生基因突变。
(2)育种原理:基因突变。
[判一判]
1. 太空育种能按人的意愿定向产生优良性状 ( × )
2. 杂交育种的范围只能在有性生殖的植物中 ( × )
3. 诱变育种的优点之一是需大量处理实验材料 ( × )
提示 此特点为缺点,不是优点。
4. 诱变育种时突变的个体中有害个体多于有利个体 ( √ )
5. 杂交育种和诱变育种都能产生前所未有的新基因,创造变异新类型 ( × )
6. 杂合子品种的种子只能种一年,需要年年制种 ( √ )
二、基因工程
1. 基因工程的工具包括限制性核酸内切酶、DNA连接酶、运载体,其中两种工具酶作用的化学键都是磷酸二酯键。
2. 原理:基因重组。
3. 步骤:提取目的基因、目的基因与运载体结合、将目的基因导入受体细胞、目的基因的检测与鉴定。
4. 应用:(1)育种,如抗虫棉;(2)药物研制,如胰岛素等;(3)环境保护,如超级细菌分解石油。
[解惑] (1)基因工程操作水平——分子水平;操作环境——体外。
(2)操作工具有三种,但工具酶只有两种,另一种工具运载体的化学本质为DNA。
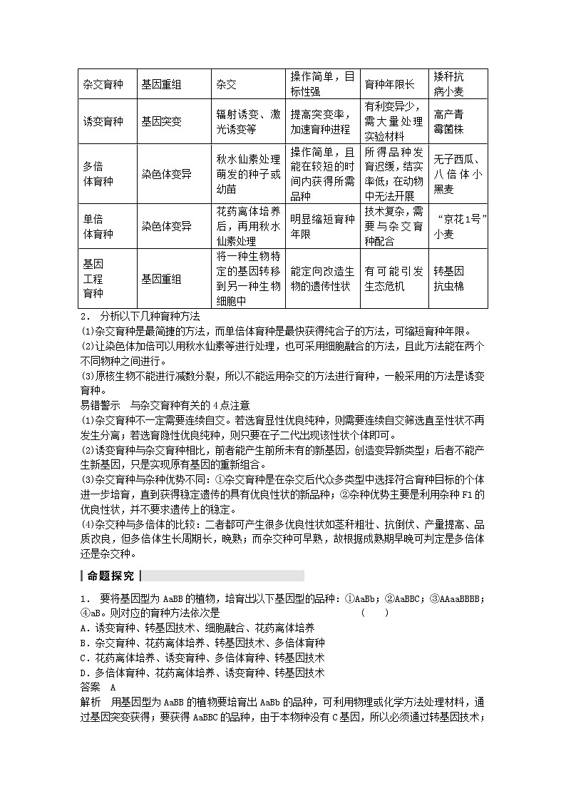
考点一 比较几种遗传育种
1. 比较下表中的遗传育种
方法
原理
常用方法
优点
缺点
代表实例
杂交育种
基因重组
杂交
操作简单,目标性强
育种年限长
矮秆抗
病小麦
诱变育种
基因突变
辐射诱变、激光诱变等
提高突变率,加速育种进程
有利变异少,需大量处理实验材料
高产青
霉菌株
多倍
体育种
染色体变异
秋水仙素处理萌发的种子或幼苗
操作简单,且能在较短的时间内获得所需品种
所得品种发育迟缓,结实率低;在动物中无法开展
无子西瓜、八倍体小黑麦
单倍
体育种
染色体变异
花药离体培养后,再用秋水仙素处理
明显缩短育种年限
技术复杂,需要与杂交育种配合
“京花1号”小麦
基因
工程
育种
基因重组
将一种生物特定的基因转移到另一种生物细胞中
能定向改造生物的遗传性状
有可能引发生态危机
转基因
抗虫棉
2. 分析以下几种育种方法
(1)杂交育种是最简捷的方法,而单倍体育种是最快获得纯合子的方法,可缩短育种年限。
(2)让染色体加倍可以用秋水仙素等进行处理,也可采用细胞融合的方法,且此方法能在两个不同物种之间进行。
(3)原核生物不能进行减数分裂,所以不能运用杂交的方法进行育种,一般采用的方法是诱变育种。
易错警示 与杂交育种有关的4点注意
(1)杂交育种不一定需要连续自交。若选育显性优良纯种,则需要连续自交筛选直至性状不再发生分离;若选育隐性优良纯种,则只要在子二代出现该性状个体即可。
(2)诱变育种与杂交育种相比,前者能产生前所未有的新基因,创造变异新类型;后者不能产生新基因,只是实现原有基因的重新组合。
(3)杂交育种与杂种优势不同:①杂交育种是在杂交后代众多类型中选择符合育种目标的个体进一步培育,直到获得稳定遗传的具有优良性状的新品种;②杂种优势主要是利用杂种F1的优良性状,并不要求遗传上的稳定。
(4)杂交种与多倍体的比较:二者都可产生很多优良性状如茎秆粗壮、抗倒伏、产量提高、品质改良,但多倍体生长周期长,晚熟;而杂交种可早熟,故根据成熟期早晚可判定是多倍体还是杂交种。
1. 要将基因型为AaBB的植物,培育出以下基因型的品种:①AaBb;②AaBBC;③AAaaBBBB;④aB。则对应的育种方法依次是 ( )
A.诱变育种、转基因技术、细胞融合、花药离体培养
B.杂交育种、花药离体培养、转基因技术、多倍体育种
C.花药离体培养、诱变育种、多倍体育种、转基因技术
D.多倍体育种、花药离体培养、诱变育种、转基因技术
答案 A
解析 用基因型为AaBB的植物要培育出AaBb的品种,可利用物理或化学方法处理材料,通过基因突变获得;要获得AaBBC的品种,由于本物种没有C基因,所以必须通过转基因技术;要获得AAaaBBBB的品种,可通过细胞融合;要获得aB的品种,可利用花药离体培养。
2. 假设A、b代表玉米的优良基因,这两种基因是自由组合的。现有AABB、aabb两个品种,为培育出优良品种AAbb,可采用的方法如图所示。请据图回答问题:
(1)由品种AABB、aabb经过①②③过程培育出新品种的育种方式称为____________,其原理是______________。用此育种方式一般从____________才能开始选育AAbb个体,是因为_____________________________________________________________。
(2)若经过过程②产生的子代总数为1 552株,则其中基因型为AAbb的植株在理论上有____________株。基因型为Aabb的植株经过过程③,子代中AAbb与aabb的数量比是____________。
(3)过程⑤常采用____________________________技术得到Ab个体。与过程①②③的育种方法相比,过程⑤⑥的优势是____________________________________________。
(4)过程⑦的育种方式是____________,与过程⑦比较,过程④的明显优势是________________________________________________________________________。
答案 (1)杂交育种 基因重组 F2 从F2开始出现AAbb个体(或从F2开始出现性状分离)
(2)97 1∶1 (3)花药离体培养 能明显缩短育种年限
(4)诱变育种 过程④产生的变异是定向的(或基因工程育种转入的基因是已知的,用基因工程手段产生的变异是定向的)
解析 根据孟德尔自由组合定律,F2中基因型为AAbb的植株占1/16,所以共97株。Aabb自交后代AAbb和aabb的比例为1∶1。⑤⑥过程是单倍体育种,包括了花药离体培养和秋水仙素诱导染色体加倍两个步骤,可以明显缩短育种年限。⑦属于诱变育种。过程④与⑦相比,其具有的明显优势是能定向地改造生物的遗传性状。
技法提炼
根据育种目的选择育种方式
1.若要培育隐性性状个体,可用自交或杂交,只要出现该性状即可。
2.有些植物如小麦、水稻等,杂交实验较难操作,其最简便的方法是自交。
3.若要快速获得纯种,可用单倍体育种方法。
4.若要提高营养物质含量,可用多倍体育种方法。
5.若要培育原先没有的性状,可用诱变育种。
6.若培育植物为营养繁殖,如土豆、地瓜等,则只要出现所需性状即可,不需要培育出纯种。
考点二 基因工程育种
根据下面基因工程操作步骤图解,填写相关内容
易错警示 与基因工程有关的3点提示
(1)限制性核酸内切酶和DNA连接酶的作用部位都是脱氧核苷酸之间形成的磷酸二酯键(不是氢键),只是一个切开,一个连接。
(2)质粒是最常用的运载体,不要把质粒等同于运载体,除此之外,λ噬菌体的衍生物和动植物病毒也可作为运载体。运载体的化学本质为DNA,其基本单位为脱氧核苷酸。
(3)要想从DNA上切下某个基因,应切2个切口,产生4个黏性末端。
3. 下列有关基因工程技术的叙述,正确的是 ( )
A.重组DNA技术所用的工具酶是限制酶、DNA连接酶和运载体
B.所有的限制酶都只能识别同一种特定的核苷酸序列
C.选用细菌作为重组质粒的受体细胞是因为细菌繁殖快
D.只要目的基因进入受体细胞就能成功实现表达
答案 C
解析 重组DNA技术所用的工具有三种,但其中工具酶是限制酶和DNA连接酶,运载体不是工具酶;限制酶具有专一性,每种限制酶只能识别特定的核苷酸序列;目的基因进入受体细胞不一定就能成功实现表达,需要通过检测来确定。
4. 通过DNA重组技术使原有基因得以改造而得到的动物称为转基因动物。运用这一技术可使羊奶中含有人体蛋白质,下图表示了这一技术的基本过程,在该过程中所用的基因“剪刀”能识别的序列和切点是-G↓GATCC-,请据图回答:
(1)从羊染色体中“剪下”羊蛋白质基因的酶是__________。人体蛋白质基因“插入”后连接在羊体细胞染色体中时需要的酶是____________。
(2)人体蛋白质基因之所以能“插入”到羊的染色体内,原因是________________。
(3)将人体蛋白质基因导入羊体内并成功地表达,使羊产生新的性状。这种变异属于____________,这里“成功地表达”的含义是_______________________________。
(4)你认为此类羊产生的奶安全可靠吗?理由是什么?
________________________________________________________________________
________________________________________________________________________
________________________________________________________________________。
答案 (1)限制性核酸内切酶 DNA连接酶 (2)人和羊DNA分子的空间结构、化学组成相同;有互补的碱基序列(答出其中一点即可) (3)基因重组 人体蛋白质基因在羊体细胞内控制合成人体蛋白质 (4)安全,因为目的基因导入受体细胞后没有改变,控制合成的人体蛋白质成分没有改变(或不安全,因为目的基因导入受体细胞后,可能由于羊细胞中某些成分的影响,使合成的蛋白质成分发生一定的改变)
解析 本题主要考查基因工程的一般步骤、操作工具、应用以及转基因技术的安全性等知识。(1)基因工程的基本操作中用到的工具酶是限制性核酸内切酶、DNA连接酶。(2)不同生物的DNA分子的化学组成和空间结构相同,即都具有相同的物质基础和结构基础。(3)人体蛋白质基因导入羊体内并成功地表达,使羊产生新的性状,这是将一种基因导入另一种生物,变异类型属于基因重组,目的基因成功表达的含义是人体蛋白质基因在羊体细胞内通过转录、翻译两个过程控制合成人体蛋白质。(4)为开放性的题目,但要注意回答的理由要与观点相对应。
基因工程操作的归纳总结
1.DNA酶即DNA水解酶,是将DNA水解的酶;DNA聚合酶是在DNA复制过程中,催化形成新DNA分子的酶,是将单个游离的脱氧核苷酸加到DNA片段上,需要模板;但DNA连接酶是将两个DNA片段的两个缺口同时连接,不需要模板,两者作用的化学键相同,都是磷酸二酯键。
2.原核生物基因(如抗虫基因来自苏云金芽孢杆菌)可为真核生物(如棉花)提供目的基因。
3.受体细胞动物一般用受精卵,植物若用体细胞则通过组织培养的方式形成新个体。
4.抗虫棉只能抗虫,不能抗病毒、细菌。
5.第一步和第二步需要限制酶,且要求用同一种,目的是产生相同的黏性末端。
6.第二步中有两种工具酶并用到了运载体,故是基因工程中最核心的一步。
7.对基因操作是否成功不但要在分子水平上鉴定还要在个体水平上鉴定。
8.目的基因指要表达的基因,标记基因指运载体上且用于鉴定筛选的基因。
9.目的基因表达的标志:通过转录、翻译产生相应的蛋白质。
序号
错因分析
正确答案
序号
错因分析
正确答案
①
受思维定势影响,忽视了题干中“F1获得F2的方法”
自交
②
忽视了“矮秆抗病中”而不是“F2中”
2/3
③
不理解矮秆抗病Ⅱ植株的来源
Ⅱ
④
答案不完整,要点不全
基因突变频率低且不定向
⑤
审题不清,没有准确获取题干信息
秋水仙素(或低温)诱导染色体加倍
⑦
忽视了高秆为显性,误认为矮秆为显性
方法一:将矮秆小麦与高秆小麦杂交,如果子一代为高秆,子二代高秆∶矮秆=3∶1(或出现性状分离),则矮秆性状是基因突变造成的;否则,矮秆性状是由环境引起的
方法二:将矮秆小麦与高秆小麦种植在相同环境条件下,如果两者未出现明显差异,则矮秆性状由环境引起;否则,矮秆性状是基因突变的结果
⑥
该题是“矮秆抗病”中,而且是F1的花药全部培养得到
100%
题组一 有关遗传育种
1. (2012·天津卷,2)芥酸会降低菜籽油的品质。油菜有两对独立遗传的等位基因(H和h,G和g)控制菜籽的芥酸含量,下图是获得低芥酸油菜新品种(HHGG)的技术路线。已知油菜单个花药由花药壁(2n)及大量花药(n)等组分组成,这些组分的细胞都具有全能性。
据图分析,下列叙述错误的是 ( )
A.①、②两过程均需要植物激素来诱导细胞脱分化
B.与④过程相比,③过程可能会产生二倍体再生植株
C.图中三种途径中,利用花粉培养筛选低芥酸植株(HHGG)的效率最高
D.F1减数分裂时,H基因所在染色体会与G基因所在染色体发生联会
答案 D
解析 ①②过程均为植物组织培养中的脱分化,均需要利用植物激素来诱导,A项正确。两亲本杂交使H基因和G基因集中到一个生物个体中,可通过杂交育种的方法获得双显性性状个体,但要获得HHGG纯合子需要H_G_个体连续多年自交,育种效率不高;根据自由组合定律推知:F1产生的花粉有HG、Hg、hG、hg四种,花药离体培养获得的再生单倍体植株也是四种,使用秋水仙素处理后可根据性状直接筛选获得纯合的HHGG植株,其效率最高;F1花药离体培养所得的再生植株中,除HG、Hg、hG、hg四种单倍体植株外,还可能有花药壁细胞经组织培养获得的HhGg二倍体植株,因而其育种效率较花粉离体培养低,B、C两项正确。分析题干得出:H基因和G基因位于两对同源染色体上,减数分裂时非同源染色体不发生联会,D项错误。
2. (2012·浙江卷,32)玉米的抗病和不抗病(基因为A、a)、高秆和矮秆(基因为B、b)是两对独立遗传的相对性状。现有不抗病矮秆玉米种子(甲),研究人员欲培育抗病高秆玉米,进行以下实验:
取适量的甲,用合适剂量的γ射线照射后种植,在后代中观察到白化苗4株、抗病矮秆1株(乙)和不抗病高秆1株(丙)。将乙与丙杂交,F1中出现抗病高秆、抗病矮秆、不抗病高秆和不抗病矮秆。选取F1中抗病高秆植株上的花药进行离体培养获得幼苗,经秋水仙素处理后选出纯合二倍体的抗病高秆植株(丁)。
另一实验表明,以甲和丁为亲本进行杂交,子一代均为抗病高秆。
请回答:
(1)对上述1株白化苗的研究发现,控制其叶绿素合成的基因缺失了一段DNA,因此该基因不能正常__________,功能丧失,无法合成叶绿素,表明该白化苗的变异具有________的特点,该变异类型属于__________。
(2)上述培育抗病高秆玉米的实验运用了__________、单倍体育种和杂交育种技术,其中杂交育种技术依据的原理是__________。花药离体培养中,可通过诱导愈伤组织分化出芽、根获得再生植株,也可通过诱导分化成__________获得再生植株。
(3)从基因组成看,乙与丙植株杂交的F1中抗病高秆植株能产生__________种配子。
(4)请用遗传图解表示乙与丙植株杂交得到F1的过程。
答案 (1)表达 有害性 基因突变 (2)诱变育种 基因重组 胚状体 (3)4 (4)如图
解析 (1)DNA分子中发生碱基对的增添、缺失或替换而引起的基因结构的改变属于基因突变。由此可以判断,控制其叶绿素合成的基因缺失了一段DNA属于基因突变,突变后的基因不能正常表达而影响细胞正常的生理功能。基因突变具有低频性、不定向性、多害少利性等特点。(2)取适量甲种子,用合适剂量的γ射线照射,属于诱变育种的方法;杂交育种的原理为基因重组;单倍体育种常采用花药离体培养技术,在该过程中,可通过诱导其脱分化形成愈伤组织,再分化出芽、根获得再生植株,也可以通过诱导分化成胚状体获得再生植株。(3)根据甲与丁杂交的结果可判断抗病对不抗病为显性、高秆对矮秆为显性。因为乙为抗病矮秆,其基因型为A_bb,丙为不抗病高秆,其基因型为aaB_,再根据乙与丙杂交的结果,可判断乙的基因型为Aabb,丙的基因型为aaBb。乙与丙杂交,F1中抗病高秆的基因型为AaBb,根据基因自由组合定律可知,它能产生AB、Ab、aB、ab四种数目相等的配子。(4)根据乙、丙的基因型,写出遗传图解如下:
题组二 基因工程
3. (2011·浙江卷,6)将ada(腺苷酸脱氨酶基因)通过质粒pET28b导入大肠杆菌并成功表达腺苷酸脱氨酶。下列叙述错误的是 ( )
A.每个大肠杆菌细胞至少含一个重组质粒
B.每个重组质粒至少含一个限制性核酸内切酶识别位点
C.每个限制性核酸内切酶识别位点至少插入一个ada
D.每个插入的ada至少表达一个腺苷酸脱氨酶分子
答案 C
解析 大肠杆菌成功表达出腺苷酸脱氨酶,说明这些大肠杆菌都至少含有一个重组质粒,A项正确;作为载体的条件为至少含有一个或多个酶切位点,所以作为载体的质粒至少含有一个限制性核酸内切酶识别位点,B项正确;作为基因表达载体应包括目的基因、启动子、终止子、标记基因四部分,但并不是每个酶切位点都至少插入一个ada,C项错误;由于这些目的基因成功表达,所以每个ada至少表达一个腺苷酸脱氨酶分子,D项正确。
4. (2010·江苏卷,18)下列关于转基因植物的叙述,正确的是 ( )
A.转入到油菜的抗除草剂基因,可能通过花粉传入环境中
B.转抗虫基因的植物,不会导致昆虫群体抗性基因频率增加
C.动物的生长激素基因转入植物后不能表达
D.如转基因植物的外源基因来源于自然界,则不存在安全性问题
答案 A
解析 转基因的抗虫植物在长期栽培过程中,会导致以该植物为食物来源的昆虫的抗性基因频率增加。动物和植物共用一套遗传密码,因此转入植物体内的动物生长激素基因也可能进行表达。转基因植物的外源基因来源于自然界,也可能存在食品安全、生物安全和环境安全等安全性问题。
题组三 与育种有关的实验设计
5. (2010·安徽卷,31Ⅰ)如图所示,科研小组用60Co照射棉花种子,诱变当代获得棕色(纤维颜色)新性状,诱变Ⅰ代获得低酚(棉酚含量)新性状。已知棉花的纤维颜色由一对基因(A、a)控制,棉酚含量由另一对基因(B、b)控制,两对基因独立遗传。
(1)两个新性状中,棕色是______性状,低酚是______性状。
(2)诱变当代中,棕色、高酚的棉花植株基因型是________,白色、高酚的棉花植株基因型是________。
(3)棕色棉抗虫能力强,低酚棉产量高。为获得抗虫高产棉花新品种,研究人员将诱变Ⅰ代中棕色、高酚植株自交,每株自交后代种植在一个单独的区域,从________________________的区域中得到纯合棕色、高酚植株。请你利用该纯合体作为一个亲本,再从诱变Ⅰ代中选择另一个亲本,设计一方案,尽快选育出抗虫高产(棕色、低酚)的纯合棉花新品种(用遗传图解和必要的文字表示)。
答案 (1)显性 隐性 (2)AaBB aaBb
(3)不发生性状分离(或全为棕色棉,或没有出现白色棉)
解析 (1)因为诱变当代中的棕色、高酚性状个体自交发生性状分离,出现白色、高酚性状,故棕色为显性性状,白色为隐性性状;白色、高酚性状个体自交也发生性状分离,出现白色、低酚性状,故高酚为显性性状,低酚为隐性性状。(2)根据显隐性关系以及诱变Ⅰ代的性状表现,可以推断诱变当代中的棕色、高酚的棉花植株基因型为AaBB,而白色、高酚的棉花植株基因型为aaBb。(3)由题意知,纯合棕色、高酚植株的基因型是AABB,需要培育的类型是棕色、低酚植株,其基因型是AAbb,则另一个亲本的基因型是aabb,最快的育种方法是单倍体育种。即由以上两个亲本杂交得到F1,取F1的花粉进行花药离体培养得到单倍体幼苗,再用秋水仙素处理单倍体幼苗,从其后代中选出棕色、低酚性状的植株就是所要选育的新品种。
【组题说明】
考 点
题 号
错题统计
错因分析
育种方式
1、2、3、4、5、6、7、8、9
基因工程
10、11、12
育种方案的设计
13、14、15
1. 农业生产上常常需要进行作物育种,以保证正常的农业生产活动。下列有关作物育种方法的叙述,正确的是 ( )
A.作物育种中最简捷的方法是杂交育种和单倍体育种
B.只有单倍体育种能明显缩短育种年限
C.采用克隆的方法培育作物品种能保持亲本的优良性状
D.体细胞中染色体组数为奇数的作物品种都是经花药培养得来的
答案 C
解析 杂交育种时间长、工作量大;单倍体育种与杂交育种相比,能明显缩短育种年限,但不是缩短育种年限的唯一方法;克隆是无性生殖,能保持亲本的优良性状;三倍体无子西瓜的体细胞中染色体组数为奇数,但其并不是经花药培养得来的。
2. 小麦高秆(A)对矮秆(a)为显性,抗病(B)对易感病(b)为显性,如图表示培育矮秆抗病品种的几种途径,下列相关说法正确的是
( )
A.过程①的原理是基因突变,最大的优点是育种周期短
B.过程⑥使用的试剂是秋水仙素,在有丝分裂间期发挥作用
C.过程⑤为单倍体育种,可明显缩短育种年限
D.④过程产生的子代中纯合子所占比例是2/3
答案 D
解析 过程①为诱变育种,最大的优点是变异频率高,可在较短的时间内获得更多的优良变异类型;秋水仙素作用于有丝分裂前期;过程②⑤⑥结合起来称为单倍体育种;③过程产生的基因型为aaB__的个体中含有1/3aaBB和2/3aaBb,自交后代纯合子所占的比例为1/3×1+2/3×1/2=2/3。
3. 下列关于育种方法的叙述,正确的是 ( )
A.用杂交的方法进行育种,往往从F1自交后代中可筛选出符合人类需要的优良品种
B.用辐射的方法进行诱变育种,诱变后的植株一定比诱变前的植株具备更多优良性状
C.用基因型为DdTt的植株进行单倍体育种,所育的新品种自交后代中约有1/4为纯合子
D.用基因型为DdTt的植株进行多倍体育种,所育的新品种和原品种杂交一定能产生可育后代
答案 A
解析 诱变育种的生物学原理为基因突变,基因突变具有多害少利和不定向的特点,故诱变后的植株不一定比诱变前的植株具备更多优良性状,故B错误。用基因型为DdTt的植株进行单倍体育种,产生的新品种全为纯合子,其自交后代也全为纯合子,故C错误。二倍体植株染色体加倍后成为四倍体植株,四倍体植株和原二倍体植株杂交得到的三倍体植株是高度不育的,故D错误。
4. 将某种植物的①②两个植株杂交,得到③,对③的处理如图所示。下列分析不正确的是
( )
A.由③到④的育种过程依据的原理是基因突变
B.通过⑤⑥植株杂交得到的⑧植株属于新物种
C.若③的基因型为AaBbdd,则⑩植株中能稳定遗传的个体占总数的1/4
D.由⑦到⑨的过程中会发生突变和重组,可为生物进化提供原材料
答案 D
解析 由⑦到⑨的过程是通过有丝分裂来实现的,而基因重组发生在减数分裂过程中,故D错误。
5. 下图中甲、乙表示水稻的两个品种,A、a和B、b分别表示位于两对同源染色体上的两对等位基因,①~⑦表示培育水稻新品种的过程,下列叙述不正确的是 ( )
A.①→②过程简便,但育种周期长
B.②和⑥的变异都发生于有丝分裂间期
C.③过程常用的方法是花药离体培养
D.⑤和⑦过程的育种原理不相同
答案 B
解析 ①→②过程为杂交育种,育种年限比较长;②过程发生了基因重组,基因重组发生在减数第一次分裂过程中,⑥过程需要用秋水仙素处理幼苗,秋水仙素作用于细胞分裂前期;③过程为花药离体培养;⑤过程的原理为基因突变,⑦过程的原理为基因重组。
6. 在实验田中偶然出现了一株抗旱、抗盐的玉米,设想利用该植株培育能稳定遗传的抗旱、抗盐水稻品种,用到的育种方法和技术应有 ( )
①诱变育种 ②单倍体育种 ③转基因技术 ④组织培养技术
A.①②③ B.②③④
C.①③④ D.①②④
答案 B
解析 题干中强调玉米植株中出现了抗性基因,要使水稻植株中含有该抗性基因,必须利用转基因技术,将抗性基因转入后进行组织培养,获得杂合子植株,还需要对其进行单倍体育种才能获得能稳定遗传的抗性水稻品种。
7. 下列有关育种的叙述中,错误的是 ( )
A.用于大田生产的优良品种不一定是纯合子
B.通过植物组织培养技术培育脱毒苗,筛选培育抗病毒新品种
C.诱变育种可提高突变频率,加速新基因的产生,从而加速育种进程
D.三倍体无子西瓜需年年制种,可利用植物组织培养快速繁殖
答案 B
解析 通过植物组织培养技术培育的脱毒苗没有病毒,但不一定能抗病毒。
8. 某农科所通过如图所示的两种育种方法培育成了高品质的糯小麦。下列有关叙述正确的是 ( )
A.a、b两过程应用的遗传学原理分别是染色体变异和基因重组
B.b过程需要通过杂交来提高纯合率
C.a过程需要使用秋水仙素,其只能作用于萌发的种子
D.a过程提高了突变率,从而明显缩短了育种年限
答案 A
解析 a过程属于单倍体育种,原理为染色体变异;由于通过花药离体培养只能获得幼苗,故秋水仙素只能作用于幼苗;单倍体幼苗经秋水仙素处理后均为纯合子,因而可明显缩短育种年限。b过程属于杂交育种,原理为基因重组,由YyRr获得yyRR需要通过连续自交提高纯合率。
9. 如图所示某种二倍体农作物不同的育种方法,据图判断下列有关叙述正确的是
( )
A.通过③④⑤途径培育新品种的过程中,E幼苗和F植株的染色体数目相同
B.若A、B两品种的基因型分别是AABBdd、aabbdd,则D植株中不能稳定遗传的个体占总数的3/4
C.⑤过程中也可用秋水仙素处理E萌发的种子来获得F植株
D.④过程中使用的花药可以从A、B、C三个品种植株上采集
答案 B
解析 ③④⑤过程为单倍体育种过程,主要包括花药离体培养获得单倍体幼苗和用秋水仙素处理幼苗获得正常植株,因此经过⑤过程形成的F植株的染色体数目是E幼苗的2倍,故A错误;A、B两品种的基因型分别是AABBdd、aabbdd,可得C的基因型为AaBbdd,其后代中不能稳定遗传的比例为1-1/2×1/2×1=3/4,故B正确;E幼苗是由二倍体的花药发育成的,是高度不育的,不能形成种子,故C错误;④过程中使用的花药只能在C植株上采集才能获得新品种,故D错误。
10.下列关于限制酶和DNA连接酶的理解,正确的是 ( )
A.其化学本质都是蛋白质
B.DNA连接酶可以恢复DNA分子中的氢键
C.它们不能被反复使用
D.在基因工程操作中可以用DNA聚合酶代替DNA连接酶
答案 A
解析 限制酶与DNA连接酶的化学本质都是蛋白质;DNA连接酶连接的是两个DNA片段间相邻两个脱氧核苷酸间的磷酸二酯键;酶在化学反应前后其数量、性质、功能均不发生改变,因此可以反复利用;DNA聚合酶是在细胞内DNA分子复制时发挥作用的,不能替代DNA连接酶。
11.下列关于基因工程及转基因食品的安全性的叙述,正确的是 ( )
A.基因工程经常以抗生素抗性基因作为目的基因
B.通过转基因技术可获得抗虫粮食作物,从而增加粮食产量,减少农药使用
C.通常用一种限制性核酸内切酶处理含目的基因的DNA,用另一种限制性核酸内切酶处理运载体DNA
D.若转入甘蔗中的外源基因来源于自然界,则生产出来的甘蔗不存在安全性问题
答案 B
解析 基因工程常以抗生素抗性基因作为标记基因;在基因工程的实验操作中一定要注意用同一种限制性核酸内切酶来处理含目的基因的DNA和运载体DNA,使它们产生相同的黏性末端;若转基因甘蔗中的外源基因来源于自然界,则仍可能存在食品安全、环境安全等安全性问题。
12.下图表示一项重要生物技术的关键步骤,X是获得外源基因并能够表达的细胞。下列有关说法不正确的是 ( )
A.X是能合成胰岛素的细菌细胞
B.质粒具有多个标记基因和多个限制酶切点
C.基因与运载体的重组只需要DNA连接酶
D.该细菌的性状被定向改造
答案 C
解析 根据图示,重组质粒导入的是细菌细胞,所以X是能合成胰岛素的细菌细胞。质粒作为运载体需要有多个限制酶切点以便转运多种目的基因,同时具有标记基因以便于检测目的基因是否导入到受体细胞内。基因与运载体的重组需要限制酶和DNA连接酶。基因工程的特点是能够定向改造生物的遗传性状。
13.已知水稻的高秆(A)对矮秆(a)为显性,抗病(B)对感病(b)为显性,有芒(D)对无芒(d)为显性,三对相对性状独立遗传。请回答下列问题。
(1)现有三个纯系水稻品种:①矮秆感病有芒、②高秆感病有芒、③高秆抗病无芒。要在最短时间内获得矮秆抗病无芒纯系新品种,请写出育种过程。
第一步:_______________________________________________________________。
第二步:_______________________________________________________________。
第三步:_______________________________________________________________
________________________________________________________________________。
(2)为获得矮秆无芒的新品种,科研人员设计了育种方案,如图所示。根据预期,F1植株所结种子分株保存,播种后长出的植株应既有高秆,又有矮秆。但研究人员发现有一株植株所结的种子播种后长出的植株全部表现为矮秆,并据此推断F1中有纯合矮秆植株。通过分析认为,F1中纯合矮秆植株出现的原因可能有两种:一是母本去雄不彻底,母本自交;二是父本在减数分裂形成花粉时,一个高秆基因发生了基因突变。要确定是哪一种原因,可以通过分析F2矮秆植株上所结种子的表现情况来进行判断。
①如果所结种子的表现型为____________,则原因是母本去雄不彻底,发生了自交。
②如果所结种子的表现型为____________,则原因是父本在减数分裂形成花粉时,一个高秆基因发生了基因突变。
答案 (1)第一步:选择①和③杂交得到F1 第二步:取F1的花药进行离体培养,获得单倍体幼苗 第三步:用秋水仙素处理单倍体幼苗,然后选育矮秆抗病无芒的纯系新品种
(2)①全为有芒 ②有芒和无芒
解析 (1)根据育种要求,需通过杂交将矮秆、抗病、无芒基因集中在同一生物体中,因此选择①和③杂交,F1的基因型为AaBbDd,然后通过单倍体育种方法获得纯合矮秆抗病无芒纯合子。(2)采用逆推法,母本的基因型为aaDD,父本的基因型为AAdd,二者杂交形成F1,①若母本去雄不彻底,母本发生自交,则F1中还有基因型为aaDD的个体,该植株自交后代全为矮秆有芒,因此,若F2矮秆植株上所结种子全为有芒,则可推测是母本去雄不彻底;②若父本减数分裂形成花粉时发生基因突变,则父本的基因型为Aadd,和母本杂交,F1的基因型为aaDd和AaDd,F1自交,后代中既有有芒,也有无芒。
14.下图为水稻的几种不同育种方法示意图,据图回答下列问题:
(1)B过程常用的方法是____________,用到秋水仙素的过程有____________(用图中字母表示)。
(2)打破物种界限的育种方法是____________(用图中的字母表示),该方法所运用的原理是_____________________________________________________________________。
(3)假设你想培育一个稳定遗传的水稻品种,它的性状都是由隐性基因控制的,最简单的育种方法是______________;如果都是由显性基因控制的,为缩短育种时间常采用的方法是____________(用图中的字母表示)。
(4)现有三个水稻品种,①的基因型为aaBBDD,②的基因型为AAbbDD,③的基因型为AABBdd,三对等位基因分别位于三对同源染色体上。现运用杂交育种方法,利用以上三个品种获得基因型为aabbdd的植株:____________________________________
________________________________________________________________________
________________________________________________________________________
________________________________________________________________________(用文字简要描述获得过程即可)。
答案 (1)花药离体培养 C、F
(2)E 基因重组 (3)AD ABC
(4)①与②杂交得到杂交一代,杂交一代与③杂交得到杂交二代,杂交二代自交,得到基因型为aabbdd的种子,该种子可长成基因型为aabbdd的植株
解析 图中A过程代表杂交,D过程代表自交,B过程代表花药离体培养,C和F过程代表用秋水仙素处理使染色体加倍,E过程代表基因工程,其中基因工程可以在任何生物之间进行,该技术的原理为基因重组。如果选育的性状都是隐性性状,最简单的方法是杂交育种,即A→D过程,因为表现出隐性性状的个体为纯合子,可稳定遗传;如果选育的性状都是显性性状,杂交育种年限比较长,可明显缩短育种年限的育种方法是单倍体育种,即A→B→C过程。(4)中三个水稻品种的基因型均为“双显+一隐”的组合方式,要利用杂交育种方法培育基因型为aabbdd的品种,可选择任意两个品种作亲本杂交得到杂交一代,然后杂交一代与剩下的一个品种杂交得到杂交二代,杂交二代自交即可得到基因型为aabbdd的种子,由基因型为aabbdd的种子长成的植株即为符合要求的植株。
15.回答下列有关遗传和变异以及育种的问题。
(1)设小麦的高产与低产受一对等位基因控制,基因型为AA的小麦为高产,基因型为Aa的小麦为中产,基因型为aa的小麦为低产。抗锈病与不抗锈病受另一对等位基因(用B、b表示)控制,只要有一个B基因,小麦就表现为抗病。这两对等位基因的遗传遵循自由组合定律。现有高产不抗锈病与低产抗锈病两个纯种品系杂交产生F1,F1自交得F2。
①F2的表现型有________种,其中高产抗锈病个体的基因型为____________,占F2的比例为________。
②选出F2的高产抗锈病个体之后,对高产性状________(填“需要”或“不需要”)继续选育,原因是______________________________________________________________。
(2)农业生产上使用的玉米都是杂交种,杂交玉米的性状不能稳定遗传,因此农民每年都需要购买玉米杂交种。现有长果穗(A)白粒(b)和短果穗(a)黄粒(B)的两个玉米杂合品种,为了达到长期培育长果穗黄粒(AaBb)玉米杂交种的目的(即每年都可培育出AaBb的种子),请你用单倍体育种及其他相关育种方法,设计育种方案。
①单倍体育种依据的原理是_______________________________________________。
②原始亲本的基因型是___________________________________________________。
③为保证每年都能得到AaBb的种子,则每年必须留下的纯合子的基因型为________________________________________________________________________。
④写出你的育种方案(用遗传图解表示,并要求给出适当的文字说明)。
答案 (1)①6 AABB、AABb 3/16 ②不需要 表现为高产性状的个体都为AA,可以稳定遗传 (2)①染色体变异 ②Aabb、aaBb ③aaBB、AAbb ④如图
解析 (1)纯种的高产不抗锈病(AAbb)与低产抗锈病(aaBB)杂交产生F1(AaBb),F1自交得F2,其中Aa×Aa的后代有3种表现型,Bb×Bb的后代有2种表现型,故F2的表现型有3×2=6(种)。在F2中AABB占1/16,AABb占2/16,因此高产抗锈病个体在F2中占3/16。(2)单倍体育种常用的方法为花药离体培养和秋水仙素诱导,依据的原理为染色体变异。由题干中“现有长果穗(A)白粒(b)和短果穗(a)黄粒(B)的两个玉米杂合品种”可知,原始亲本的基因型是Aabb、aaBb。
相关教案
这是一份高三生物(人教版通用)一轮复习教案--- 第38讲 细胞工程,共18页。
这是一份高三生物(人教版通用)一轮复习教案--- 第44讲 酶的应用,共9页。
这是一份高三生物(人教版通用)一轮复习教案--- 第29讲 免疫调节,共16页。
