所属成套资源:高考试题分项版解析生物 专题(原卷版+解析版)试卷
高考试题分项版解析生物 专题14 现代生物科技专题(原卷版)
展开
这是一份高考试题分项版解析生物 专题14 现代生物科技专题(原卷版),共10页。试卷主要包含了选择题,非选择题等内容,欢迎下载使用。
一、选择题
1.(2013江苏卷·13)软骨发育不全为常染色体显性遗传病,基因型为HH的个体早期死亡。一对夫妻均为该病患者,希望通过胚胎工程技术辅助生育一个健康的孩子。下列做法错误的是
A. 首先经超排卵处理后进行体外受精
B. 从囊胚中分离细胞,培养后检测基因型
C. 根据检测结果筛选基因型为hh的胚胎
D. 将胚胎培养至原肠胚期后移植到子宫
2.(2013江苏卷·15)下列关于转基因生物安全性的叙述中,错误的是
A.我国已经对转基因食品和转基因农产品强制实施了产品标识制度
B. 国际上大多数国家都在转基因食品标签上警示性注明可能的危害
C.开展风险评估、预警跟踪和风险管理是保障转基因生物安全的前提
D. 目前对转基因生物安全性的争论主要集中在食用安全性和环境安全性上
3.(2013大纲版全国卷·2)关于动物细胞培养和植物组织培养的叙述,错误的是
A.动物细胞培养和植物组织培养所用培养基不同
B.动物细胞培养和植物组织培养过程中都要用到胰蛋白酶
C.烟草叶片离体培养能产生新个体,小鼠杂交瘤细胞可离体培养增殖
D.动物细胞培养可用于检测有毒物质,茎尖培养可用于植物脱除病毒
4.(2013江苏卷·22)小鼠杂交瘤细胞表达的单克隆抗体用于人体试验时易引起过敏反应,为了克服这个缺陷,可选择性扩增抗体的可变区基因 (目的基因)后再重组表达。下列相关叙述正确的是
A.设计扩增目的基因的引物时不必考虑表达载体的序列
B.用PCR 方法扩增目的基因时不必知道基因的全部序列
C.PCR 体系中一定要添加从受体细胞中提取的DNA 聚合酶
D.一定要根据目的基因编码产物的特性选择合适的受体细胞
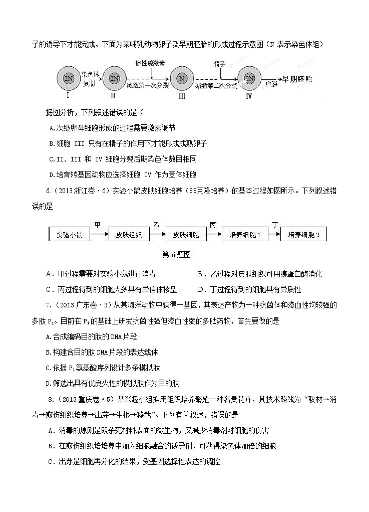
5.(2013天津卷·2)哺乳动物卵原细胞减数分裂形成成熟卵子的过程,只有在促性腺激素和精子的诱导下才能完成。下面为某哺乳动物卵子及早期胚胎的形成过程示意图(N 表示染色体组)
据图分析,下列叙述错误的是(
A.次级卵母细胞形成的过程需要激素调节
B.细胞 III 只有在精子的作用下才能形成成熟卵子
C.II、III 和 IV 细胞分裂后期染色体数目相同
D.培育转基因动物应选择细胞 IV 作为受体细胞
6.(2013浙江卷·6)实验小鼠皮肤细胞培养(非克隆培养)的基本过程如图所示。下列叙述错误的是
A.甲过程需要对实验小鼠进行消毒 B.乙过程对皮肤组织可用胰蛋白酶消化
C.丙过程得到的细胞大多具有异倍体核型 D.丁过程得到的细胞具有异质性
7.(2013广东卷·3)从某海洋动物中获得一基因,其表达产物为一种抗菌体和溶血性均较强的多肽P1。目前在P1的基础上研发抗菌性强但溶血性弱的多肽药物,首先要做的是
A.合成编码目的肽的DNA片段
B.构建含目的肽DNA片段的表达载体
C.依据P1氨基酸序列设计多条模拟肽
D.筛选出具有优良火性的模拟肽作为目的肽
8.(2013重庆卷·5)某兴趣小组拟用组织培养繁殖一种名贵花卉,其技术路线为“取材→消毒→愈伤组织培养→出芽→生根→移栽”。下列有关叙述,错误的是
A.消毒的原则是既杀死材料表面的微生物,又减少消毒剂对细胞的伤害
B.在愈伤组织培培养中加入细胞融合的诱导剂,可获得染色体加倍的细胞
C.出芽是细胞再分化的结果,受基因选择性表达的调控
D.生根时,培养基通常应含 α—萘乙酸等生长素类调节剂
9.(2013重庆卷·2)题2 图是单克隆抗体制备流程的简明示意图。下列有关叙述,正确的是
A .①是从已免疫的小鼠脾脏中获得的效应T 淋巴细胞
B .②中使用胰蛋白酶有利于杂交瘤细胞的形成
C .③同时具有脾脏细胞和鼠骨髓瘤细胞的特性
D .④是经筛选培养获得的能分泌特异性抗体的细胞群
二、非选择题
10.(2013海南卷·31)【生物——选修3:现代生物科技专题】单纯疱疹病毒I型(HSV-I)可引起水泡性口唇炎。利用杂交瘤技术制备出抗HSV-1的单克隆抗体可快速检测HSV-1。
回答下列问题:
(1)在制备抗HSV-I的单克隆抗体的过程中,先给小鼠注射一种纯化的HSV-1蛋白,一段时间后,若小鼠血清中抗____的抗体检测呈阳性,说明小鼠体内产生了____反应,再从小鼠的____中获取B淋巴细胞。将该B淋巴细胞与小鼠的____细胞融合,再经过筛选、检测,最终可获得所需的杂交瘤细胞,该细胞具有的特点是____。
(2)若要大量制备抗该蛋白的单克隆抗体,可将该杂交瘤细胞注射到小鼠的____中使其增殖,再从____中提取、纯化获得。
(3)通过上述方法得到的单克隆抗体可准确地识别这种HSV-I蛋白,其原因是该抗体具有____和____等特性。
11.(2013新课标全国Ⅰ卷·40)【生物——选修3 现代生物科技专题】阅读如下材料:
材料甲:科学家将牛生长激素基因导入小鼠受精卵在,得到了体型巨大的“超级小鼠”;科学家采用农杆菌转化法培育出转基因烟草。
材料乙:T4溶菌酶在温度较高时易失去活性,科学家对编码T4溶菌酶的基因进行改造,使其表达的T4溶菌酶的第3位的异亮氨酸变为半胱氨酸,在该半胱氨酸与第97为的半胱氨酸之间形成了一个二硫键,提高了T4溶菌酶的耐热性。
材料丙:兔甲和兔乙是同一物种的两个雌性个体,科学家兔甲受精卵发育成的胚胎移植到兔乙的体内,成功产出兔甲的后代,证实了同一物种的胚胎课在不同个体的体内发育。
回答下列问题:
(1)材料甲属于基因工程的范畴。将基因表达载体导入小鼠的受精卵中常用 法。构建基因表达载体常用的工具酶有 和 。在培育转基因植物是,常用农杆菌转化法,农杆菌的作用是 。
(2)材料乙属于 工程范畴。该工程是指以分子生物学相关理论为基础,通过基因修饰或基因合成,对 进行改造,或制造一种 的技术。在该实例中,引起T4溶菌酶空间结构改变的原因是组成该酶肽链的 序列发生了改变。
(4)材料丙属于胚胎工程的范畴。胚胎移植是指将获得的早期胚胎移植到 种的、生理状况相同的另一个雌性动物体内,使之继续发育成新个体的技术。在资料丙的实例中,兔甲称为 体,兔乙称为 体。
12.(2013福建卷•33)克隆猪成功率较低,与早期胚胎细胞的异常凋亡有关。Bcl-2基因是细胞凋亡抑制基因,用PCR技术可以检测该基因转录水平,进而了解该基因与不同胚胎时期细胞凋亡的关系。克隆猪的培育及该基因转录水平检测流程如图。
请回答:
(1)图中重组细胞的细胞核来自 细胞,早期胚胎移入受体子宫后继续发育,经桑椹胚、囊胚和 胚最终发育为克隆猪。
(2)在PCR过程中可检测出cDNA 中Bcl-2cDNA 的分子数,进而计算总mRNA 中Bcl-2mRNA 的分子数,从而反映出Bcl-2基因的转录水平。
①图中X表示 过程。
②从基因组数据库中查询Bcl-2mRNA 的核苷酸序列,以便根据这一序列设计合成
用于PCR扩增,PCR扩增过程第一轮循环的模板是 。
13.(2013天津卷·9)花椰菜易受黑腐病菌的危害而患黑腐病,野生黑芥具有黑腐病的抗性基因。 用一定剂量的紫外线处理黑芥原生质体可使其染色体片段化,并丧失再生能力。再利用此原生质体作为部分遗传物质的供体与完整的花椰菜原生质体融合,以获得抗黑腐病杂种植株。 流程如下图。
据图回答下列问题:
(1)过程①所需的酶是 。
(2)过程②后,在显微镜下观察融合的活细胞中有供体的 存在,这一特征可作为初步筛选杂种细胞的标志。
(3)原生质体培养液中需要加入适宜浓度的甘露醇以保持一定的渗透压,其作用是 。原生质体经过 再生 ,进而分裂和脱分化形成愈伤组织。
(4)若分析再生植株的染色体变异类型,应剪取再生植株和 植株的根尖,通过 、 、染色和制片等过程制成装片,然后在显微镜下观察比较染色体的形态和数目。
(5)采用特异性引物对花椰菜和黑芥基因组DNA进行PCR 扩增,得到两亲本的差异性条带,可用于杂种植株的鉴定。下图是用该引物对双亲及再生植株1—4进行PCR 扩增的结果。据图判断,再生植株1—4中一定是杂种植株的有 。
(6)对杂种植株进行 接种实验,可筛选出具有高抗性的杂种植株。
14.(2013山东卷·35)科学家通过诱导黑鼠体细胞去分化获得诱导性多能干细胞(iPS),继而利用iPS细胞培育出与黑鼠遗传特性相同的克隆鼠,流程如下:
(1)从黑鼠体内获得体细胞后,对其进行的初次培养称为 ,培养的细胞在贴壁成长至充链满培养皿底时停止分裂,这种现象称为
(2)图中2—细胞胚胎可用人工方法从灰鼠输卵管内获得,该过程称为 ,也可从灰鼠体内取出卵子,通过 后进行早期胚胎培养获得。
(3)图中重组囊胚通过 技术移入白鼠子宫内继续发育,暂不移入的胚胎可使用 方法保存。
(4)小鼠胚胎干细胞(ES)可由囊胚的 分离培养获得,iPS与ES细胞同样具有发育全能性,有望在对人类iPS细胞进行定向 后用于疾病的细胞治疗。
15.(2013广东卷·26)污水处理厂的污泥富含有机质和无机成分,可用作肥料,但其多环芳烃(PAHs)等有机污染物含量通常较高,施入土壤会带来二次污染。生物质炭是由作物废弃秸秆等炭化而成。将污泥、含7%生物质炭的污泥均堆放一段时间后用于盆栽实验,研究它们对黑麦草生长及PAHs迁移的影响,结果见下表。
(1)生物质炭孔隙结构发达,能改善土壤的通气状况,使根系细胞 加强, 合成增加,从而促进根系对土壤养分的吸收。
(2)有表可知,施用含生物质炭污泥 ,从而促进黑麦草生长;污泥的施用使土壤和黑麦草的PAHs含量 ,但生物质炭的输入 ,从而降低PAHs污染的风险。由此可见,生物质炭有望用作污泥改良剂,促进污泥的推广应用。污泥的应用符合生态工程的 原理。
16.(2013广东卷·28)地中海贫血症属于常染色体遗传病。一堆夫妇生有一位重型β地中海贫血症患儿,分析发现,患儿血红蛋白β链第39位氨基酸的编码序列发生了突变(C→T)。用PCR扩增包含该位点的一段DNA片段l,突变序列的扩增片段可用一种限制酶酶切为大小不同的两个片段m和s;但正常序列的扩增片段不能被该酶酶切,如图11(a)。目前患儿母亲再次怀孕,并接受了产权基因诊断。家庭成员及胎儿的PCR扩增产物酶切电泳带型示意图见图11(b)。(终止密码子为UAA、UAG、UGA。)
(1)在获得单链模板的方式上,PCR扩增与体内DNA复制不同,前者通过__________解开双链,后者通过________解开双链。
(2)据图分析,胎儿的基因型是_______(基因用A、a表示)。患儿患病可能的原因是_________的原始生殖细胞通过_______________过程产生配子时,发生了基因突变;从基因表达水平分析,其患病是由于_____________。
(3)研究者在另一种贫血症的一位患者β链基因中检测到一个新的突变位点,该突变导致β链第102位的天冬酰胺替换为苏氨酸。如果____________,但____________,则为证明该突变位点就是这种贫血症的致病位点提供了一个有力证据。
17.(2013四川卷·10)由于酵母菌直接利用淀粉的能力很弱,有人将地衣芽孢杆菌的 α-淀粉酶 基因转入酵母菌中经筛选得到了可高效利用淀粉的工程酵母菌菌种(过程如图甲所示)。
(1)图甲中,过程①需要的酶有_____________ 。为达到筛选目的,平板内的固体培养基应以____________ 作为唯一碳源。②、③过程需要重复几次,目的是______________ 。
(2 )某同学尝试过程③的操作,其中一个平板经培养后的菌落分布如图乙所示。该同学的接种方法是_____________________ ;推测该同学接种时可能的操作失误是______________ 。
(3 )以淀粉为原料,用工程酵母菌和普通酵母菌在相同的适宜条件下密闭发酵,接种________菌的发酵罐需要先排气,其原因是__________________________ 。
(4 )用凝胶色谱法分离α 一淀粉酶时,在色谱柱中移动速度较慢的蛋白质,相对分子质量较________ 。
18.(2013北京卷·31)研究者发现,小鼠舌头上的某些味觉细胞和小肠上皮细胞表面均存在蛋白C,该蛋白能和脂肪结合。为研究蛋白C的功能,进行了系列实验。
(1)蛋白C是一种膜蛋白,它在细胞内的 上合成,然后在 和 中加工。
(2)试验一:让小鼠舌头接触脂肪,结果发现正常小鼠小肠出现脂肪消化液,而去除蛋白C基因的小鼠分泌的脂肪消化液明显减少。由此推测,脂肪通过与味觉细胞表面的蛋白C结合,刺激了脂肪味觉 ,产生兴奋,传到相关中枢,再通过刺激 消化腺分泌。
(3)实验二:分别培养实脸一中两种小鼠的小肠上皮细胞,向培养液中加入脂肪分解物。与正常小鼠细胞相比,进入去除蛋白C基因的小鼠细胞的脂肪分解物减少,表明小肠上皮细胞表面蛋白C的功能是 。
(4)为了证实其他哺乳动物的蛋白C也有相似作用,可行的做法是从该种动物的基因文库中 蛋白C基因序列,然后以 的小鼠为受体,导入该基因序列,检测发育出的小鼠相关指标的恢复程度。
19.(2013北京卷·30)斑马鱼的酶D由17号染色体上的D基因编码。具有纯合突变基因(dd)的斑马鱼胚胎会发出红色荧光。利用转基因技术将绿色荧光蛋白(G)基因整合到斑马鱼17号染色体上,带有G基因的胚胎能够发出绿色荧光。未整合G基因的染色体的对应位点表示为g。用个体M和N进行如下杂交实验
(1)在上述转基因实验中,将G基因与质粒重组,需要的两类酶是 和 。将重组质粒显微注射到斑马鱼 中,整合到染色体上的G基因 后,使胚胎发出绿色荧光。
(2)根据上述杂交实验推测
①亲代M的基因型是 (选填选项前的符号)。
a. DDgg b. Ddgg
②子代中只发绿色荧光的胚胎基因型包括 (选填选项前的符号)。
a. DDGG b. DDGg c. DdGG d. DdGg
(3)杂交后,出现·绿荧光(既有红色又有绿色荧光)胚胎的原因是亲代 (填
“M”或“N”)的初级精(卵)母细胞在减数分裂过程中,同源染色体的 发生
了交换,导致染色体上的基因重组。通过记录子代中红·绿荧光胚胎数量与胚胎总数,可计
算得到该亲本产生的重组配子占其全部配子的比例,算式为 。
20.(2013新课标全国Ⅱ卷·40)【生物——选修3 现代生物科技专题】(15分)
甲、乙是染色体数目相同的两种二倍体药用植物,甲含有效成分A,乙含有效成分B。某研究小组拟培育同时含有A和B的新型药用植物。回答下列问题:
(1)为了培育该新型药用植物,可取甲和乙的叶片,先用______酶和______酶去除细胞壁,获得具有活力的______,再用化学诱导剂诱导二者融合。形成的融合细胞进一步培养形成______组织,然后经过______形成完整的杂种植株。这种培育技术称为______。
(2)上述杂种植株属于多倍体,多倍体是指______________________________。假设甲与乙有性杂交的后代是不育的,而上述杂种植株是可育的,造成这种差异的原因是___________。
(3)这处杂交植株可通过制作人工种子的方法来大量繁殖。经植物组织培养得到的___________等材料用人工薄膜包装后可得到人工种子。
相关试卷
这是一份高中生物高考专题19 现代生物科技专题-2021年高考真题和模拟题生物分项汇编(原卷版),共13页。
这是一份高中生物高考专题12 现代生物科技专题-十年(2011-2020)高考真题生物分项详解(原卷版),共53页。
这是一份高中生物高考专题19 现代生物科技专题-2021年高考真题和模拟题生物分项汇编(原卷版),共13页。

