高考生物大一轮复习学案+作业第四单元 学案15细胞的生命历程
展开学案15 细胞的增殖
考纲要求 1.细胞的生长和增殖的周期性(Ⅰ)。2.细胞的无丝分裂(Ⅰ)。3.细胞的有丝分裂(Ⅱ)。4.实验:(1)模拟探究细胞表面积与体积的关系;(2)观察细胞的有丝分裂。
一、细胞不能无限长大的原因
1.细胞表面积与________的比限制了细胞不能无限长大。
2.________与它控制的细胞质的比也限制了细胞体积不能无限增大。
二、“细胞大小与物质运输的关系”实验
1.琼脂块的表面积与体积之比:随琼脂块的增大而____________。
2.NaOH的扩散速率(深度):随琼脂块的体积增大,________。
3.NaOH扩散的体积与整个琼脂块体积之比:随琼脂块体积的增大而________。
回扣教材 教材110页问题探讨:大象和小鼠个体大小差异主要是细胞体积还是数量?
三、有丝分裂
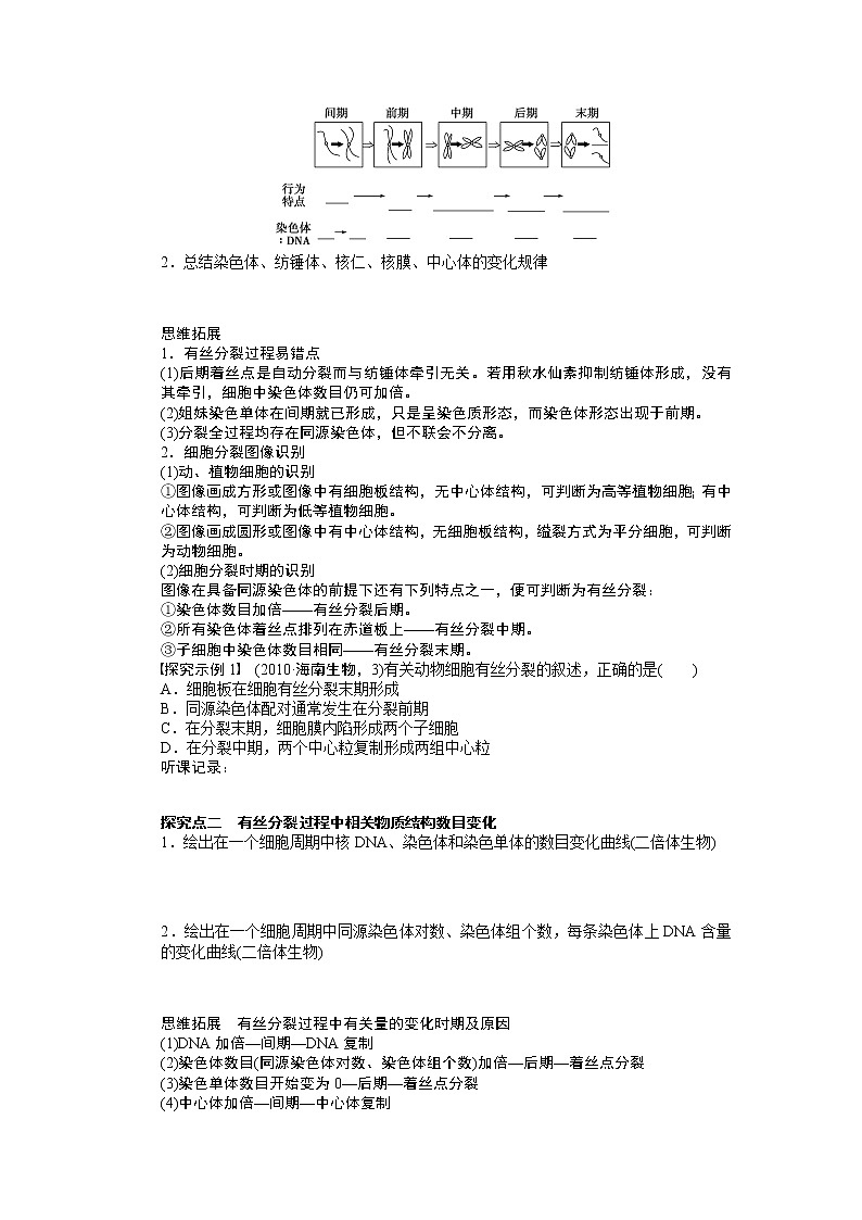
1.细胞周期:连续分裂的细胞,从________________时开始,到________________时为止,为一个细胞周期。
2.有丝分裂过程(以高等植物细胞为例)
时期 图像 主要特点
分裂间期 eq \a\vs4\al(①完成 ;,②合成有关的 )
前期 eq \a\vs4\al(①染色质螺旋形成 ;,② 解体, 消失;,③细胞从两极发出纺锤丝,, 形成纺锤体)
中期 eq \a\vs4\al(染色体 排列在细,胞中央的 上,染,色体形态稳定, 清晰)
后期 eq \a\vs4\al(染色体的 分裂, , 分开,成为两条子染色,体,分别移向细胞两极)
末期 eq \a\vs4\al(,①染色体伸展重新变成 ,状态,纺锤丝消失;②在赤道板,位置出现一个细胞板,由中央向,四周扩展,逐渐形成新的细胞壁;,③出现新的核膜和核仁,)
3.动物细胞的有丝分裂与高等植物细胞的不同点表现为:分裂前期,由两组中心粒发出________形成纺锤体;分裂末期,不形成________,而是________由细胞中部__________,最后将细胞缢裂成两部分。
4.重要意义:亲代细胞的________经过复制,平均分配到两个子细胞中,在亲代和子代之间保持了________的稳定性,对于生物的遗传具有重要意义。
判一判 (2010·海南生物,3)(1)有丝分裂过程中,同源染色体的配对通常发生在分裂前期。
(2)植物细胞在分裂末期,细胞膜内陷形成两个子细胞。
(3)在分裂中期,两个中心粒复制形成两组中心粒。
巧记速记
各期特点:间期——复制合成非等闲
前期——膜仁消失两体显
中期——形定数清赤道板
后期——点裂数增两极移
末期——三现两消分裂完
四、无丝分裂
1.过程:核先延长,接着整个细胞从中部缢裂为二,成为两个子细胞。
2.特点:不出现________与________,核膜、核仁不消失。
3.举例:________的红细胞。
想一想 无丝分裂有细胞周期吗?有DNA复制吗?
五、意义
细胞分裂是生物________________的基础。
探究点一 有丝分裂过程中的形态变化及图像识别
1.根据染色体行为变化规律填写染色体行为特点及染色体与DNA的比例。
2.总结染色体、纺锤体、核仁、核膜、中心体的变化规律
思维拓展
1.有丝分裂过程易错点
(1)后期着丝点是自动分裂而与纺锤体牵引无关。若用秋水仙素抑制纺锤体形成,没有其牵引,细胞中染色体数目仍可加倍。
(2)姐妹染色单体在间期就已形成,只是呈染色质形态,而染色体形态出现于前期。
(3)分裂全过程均存在同源染色体,但不联会不分离。
2.细胞分裂图像识别
(1)动、植物细胞的识别
①图像画成方形或图像中有细胞板结构,无中心体结构,可判断为高等植物细胞;有中心体结构,可判断为低等植物细胞。
②图像画成圆形或图像中有中心体结构,无细胞板结构,缢裂方式为平分细胞,可判断为动物细胞。
(2)细胞分裂时期的识别
图像在具备同源染色体的前提下还有下列特点之一,便可判断为有丝分裂:
①染色体数目加倍——有丝分裂后期。
②所有染色体着丝点排列在赤道板上——有丝分裂中期。
③子细胞中染色体数目相同——有丝分裂末期。
探究示例1 (2010·海南生物,3)有关动物细胞有丝分裂的叙述,正确的是( )
A.细胞板在细胞有丝分裂末期形成
B.同源染色体配对通常发生在分裂前期
C.在分裂末期,细胞膜内陷形成两个子细胞
D.在分裂中期,两个中心粒复制形成两组中心粒
听课记录:
探究点二 有丝分裂过程中相关物质结构数目变化
1.绘出在一个细胞周期中核DNA、染色体和染色单体的数目变化曲线(二倍体生物)
2.绘出在一个细胞周期中同源染色体对数、染色体组个数,每条染色体上DNA含量的变化曲线(二倍体生物)
思维拓展 有丝分裂过程中有关量的变化时期及原因
(1)DNA加倍—间期—DNA复制
(2)染色体数目(同源染色体对数、染色体组个数)加倍—后期—着丝点分裂
(3)染色单体数目开始变为0—后期—着丝点分裂
(4)中心体加倍—间期—中心体复制
(5)细胞核加倍—末期—新核膜已形成但质未分裂
探究示例2 如图甲、乙、丙分别表示某动物细胞有丝分裂过程中的三个阶段,a是染色体数目,b是染色单体数目,c是DNA分子数目。
(1)图乙中染色单体数为0的原因是______________________________________________ __________________________________________________________________________________________________。
(2)图甲中染色体形态最清晰,此时染色体的行为特点是
________________________________________________________________________。
(3)若乙、丙表示两个连续时期,则丙为__________期。
(4)绘出乙时期的细胞图像
听课记录:
实验探究 观察根尖分生组织细胞的有丝分裂
1.实验原理
(1)高等植物的分生组织有丝分裂较旺盛。
(2)有丝分裂各个时期细胞内______的形态和行为变化不同,可用高倍显微镜根据各个时期内染色体的变化情况,识别该细胞处于哪个时期。
(3)细胞核内的染色体(质)易被________(如龙胆紫)染成深色。
2.实验流程
3.利用下列公式分析视野中处于某分裂期细胞较少的原因。
eq \f(某一时期时间,细胞周期)=eq \f(视野中该时期细胞数,视野中细胞总数)
[来源:学§科§网Z§X§X§K]
思维拓展 实验成功的关键
(1)剪取生长旺盛、带有分生区的根尖,不宜过长,同时注意剪取的时间,一般在上午10点至下午2点左右,此时分生区细胞分裂旺盛。
(2)解离时间应严格控制,解离时间不能过短,否则细胞在压片时不易分散开;时间过长,解离过度,无法取出根尖进行染色和制片。
(3)先漂洗后染色,顺序不能颠倒,否则解离液中的盐酸
会干扰染色效果。
(4)染色时,染液的浓度和染色时间必须掌握好,应注意染色不能过深,否则视野下会一片紫色,无法观察细胞图像。
(5)压片时用力必须恰当,过重会将组织压烂,过轻则细胞未分散,二者都将影响观察。
探究示例3 下图表示洋葱根尖细胞有丝分裂装片的制作与观察,请据图回答。
(1)A过程叫______,作用是____________________。
(2)C过程叫______,主要目的是____________________。
(3)D过程中需要对载玻片上的根尖进行按压,以便使细胞________。
(4)E过程中需要先在低倍镜下找到根尖的________,才能进行下一步的观察。
听课记录:
题组一 细胞周期
1.(2009·天津理综,1)下列选项中,两类细胞的染色体数目均可呈周期性变化的是( )
A.蛙的红细胞与淋巴细胞
B.小鼠骨髓瘤细胞与杂交瘤细胞
C.人的胚胎干细胞与成熟红细胞
D.牛的精细胞与精原细胞
2.(2011·南通调研)用32P标记的磷酸盐浸泡豌豆幼苗,追踪放射性的去向以研究豌豆根尖细胞的分裂情况,得到根尖细胞连续分裂的时间(单位:h)的数据如图所示。下列叙述不正确的是(多选)( )
A.DE阶段发生遗传物质的平均分配
B.CD阶段完成DNA复制和有关蛋白质的合成
C.BC段结束时DNA含量增加一倍
D.“CD+DE”为一个细胞周期,等于17.3 h
3.(2011·广东重点高中联考)如图是按顺时针方向表示的四种植物细胞的细胞周期,其中说法正确的是( )
A.温度对植物a→b段的生理活动没有影响
B.图中b→a→b表示细胞增殖过程的一个细胞周期
C.甲图的b→a与丙图的b→a所用的时间可能一样长
D.a→b段由于DNA的复制使染色体数目增加一倍
题组二 细胞大小与物质运输效率间的关系
4.参天大树和小草在细胞大小上并无差异,鲸的细胞也不一定比蚂蚁的细胞大,以下解释正确的是( )
A.细胞体积大,相对表面积小,有利于细胞接受外界信息和与外界交换物质
B.细胞体积大,相对表面积也大,有利于细胞接受外界信息和与外界交换物质
C.细胞体积小,相对表面积大,有利于细胞接受外界信息和与外界交换物质
D.细胞体积小,相对表面积也小,有利于细胞接受外界信息和与外界交换物质
5.(2011·连云港模拟)大多数高等动、植物细胞的直径一般在20~30 μm之间,原因包括(多选)( )
A.酶促反应和核糖体占有的空间大于20 μm
B.相对表面积越小,越有利于物质的迅速转运和交换
C.与细胞核所能控制的范围有关
D.体积越小,相对表面积越大,越有利于物质的迅速转运和交换
题组三 有丝分裂过程变化特点
6.下列对菠菜根的分生区细胞分裂过程的叙述中,正确的是( )
A.在DNA复制时期,DNA和染色体的数目增加一倍
B.在核膜和核仁逐渐消失的时期,中心体发出星射线形成纺锤体
C.在染色体形态固定、数目清晰的时期,着丝粒排列整齐
D.在染色体逐渐解开螺旋的时期,细胞中央出现由很薄的细胞壁构成的赤道板
7.(2011·淮安质检)如图是某动物细胞有丝分裂过程中的某一分裂时期示意图。据图推断正确的是( )
A.该时期核糖体功能最为活跃
B.此时细胞中有四个中心粒
C.该图反映细胞进行基因重组
D.只要不发生基因突变,就可判断4上相应位置的基因是B
8.下列关于有丝分裂的叙述,正确的是( )
A.染色体数目加倍发生在有丝分裂间期
B.在人体细胞有丝分裂前期形成23个四分体
C.体细胞有丝分裂完成后两个正常子细胞的DNA序列相同
D.在高倍显微镜下观察洋葱根尖细胞有丝分裂装片时,视野中央可见某个细胞从分裂中期进入分裂后期
题组四 观察根尖的有丝分裂
9.观察洋葱根尖细胞有丝分裂并制作装片。请分析下列操作中导致染色不深的步骤是( )
A.剪取洋葱根尖2~3 mm,放入解离液中3~5 min
B.待根尖酥软后,将其放在龙胆紫溶液中染色
C.3~5 min后,取出根尖,放在载玻片上,加一滴清水,盖上盖玻片
D.在盖玻片上再加一片载玻片,用拇指按压
10.(2010·盐城质检)下表是四种植物分生组织的细胞周期,有关叙述正确的是( )
A.四种植物的分生组织都能产生吲哚乙酸,促进其细胞进行有丝分裂
B.秋水仙素作用于b时期中的细胞,能使其染色体数目加倍
C.最好选用物种1观察有丝分裂过程,因其细胞周期最短
D.a时期观察不到染色体,此时细胞核中进行着转录和翻译过程
题组五 有丝分裂过程中有关物质结构的规律性变化
11.如图甲是连续分裂的细胞在不同时期DNA含量的测定结果,图乙是具四条染色体的某细胞进行有丝分裂的简图,请据图回答:
(1)甲图中一个完整的细胞周期是______(用字母表示),就乙图来说,作为一个细胞周期还缺少处于____期的细胞。
(2)甲图核仁逐渐解体,核膜逐渐消失发生在________段,对应于乙图中的____图。
(3)乙图中染色体数目开始加倍发生在图____所示时期,对应于甲图中的________段。
(4)甲图中cd段染色体的变化特点是______________________,ab段细胞内的主要变化是________________。
(5)从图中可见,母细胞和子细胞中DNA的含量是稳定的,其意义是__________________________________。
学案15 细胞的增殖
课前准备区
一、1.体积 2.细胞核
二、1.减小 2.保持不变 3.减小
回扣教材 两者的细胞大小无明显差别,主要取决于细胞数目。
三、1.一次分裂完成 下一次分裂完成
2.DNA分子的复制 蛋白质 染色体 核仁 核膜 着丝点 赤道板 数目 着丝点 姐妹染色单体 染色质
3.星射线 细胞板 细胞膜 向内凹陷
4.染色体 遗传性状
判一判 (1)错;联会、四分体、同源染色体分开这些行为只发生在减数分裂过程中。
(2)错;植物子细胞的形成是细胞板由中央向周围扩展造成的。
(3)错;中心粒复制发生在间期,前期分开移向两极。
四、2.染色体 纺锤体 3.蛙
想一想 无;有。
五、生长、发育、繁殖、遗传
课堂活动区
探究点一
1.复制 散乱分布 着丝点排列在赤道板上 着丝点分裂
均分,移向两极 1∶1 1∶2 1∶2 1∶2 1∶1 1∶1
2.(1)染色体形态变化
探究示例1 C [解答本题的关键是理解动物细胞有丝分裂过程中各时期、各细胞器的特点与作用。有丝分裂过程中没有同源染色体配对,没有细胞板出现,中心粒复制发生在间期。]
eq \x(思路导引 ①掌握有丝分裂各时期的特征。②动物、植物有丝分裂过程的区别。)
探究点二
1.
2.
探究示例2 (1)着丝点分裂,姐妹染色单体分开各成一条染色体
(2)每条染色体的着丝点都排列在赤道板上
(3)末 (4)如图
实验探究
1.(2)染色体 (3)碱性染料
2.15%盐酸 95%酒精 使组织中的细胞相互分离开 防止解离过度 染色体 低倍镜 分生区 高倍镜
3.由上述公式可看出,显微镜视野中某个分裂期的细胞出现的比例等于该时期时间长短占其细胞周期的比例,由于该比值太小,所以视野中某分裂期细胞较少。
探究示例3 (1)解离 使组织中的细胞分离 (2)染色 使染色体着色 (3)分散开
(4)分生区
思路导引 解答此题从观察洋葱根尖细胞有丝分裂过程入手,理解并掌握各步顺序、注意事项、显微镜的使用方法。
构建知识网络
无丝分裂 有丝分裂 减数分裂 细胞周期
课后练习区
1.B [只有连续分裂的细胞染色体数目才会发生周期性变化。题中蛙的红细胞进行无丝分裂;成熟的红细胞、牛的精细胞均不再进行细胞分裂;小鼠骨髓瘤细胞、杂交瘤细胞以及精原细胞都具有细胞周期,能进行有丝分裂。]
归纳提升 细胞周期
(1)概念的理解:①主要抓住——前提条件(连续分裂的细胞)、起点(前一次分裂结束)、止点(下一次分裂结束)、两个阶段(分裂间期和分裂期)。②不同生物的细胞周期长短不同;同一 生物体在不同的生理条件下,细胞周期长短也存在差异(如温度影响酶的活性,从而影响细胞周期)。③生物体内的细胞并不都具细胞周期,只有连续分裂的细胞才有细胞周期,如进行减数分裂的精(卵)原细胞无细胞周期。
2.ABD [细胞分裂间期较长,BC、DE为分裂间期,CD和EF为分裂期。DNA复制和有关蛋白质的合成、DNA含量加倍都发生在间期,遗传物质的平均分配发生在分裂期。]
规律方法 细胞周期的表示方法有多种
方法1 圆周法 方法2 直线法
eq \a\vs4\al(B组DNA含量在2C~4C,说明细,胞正处于DNA复制时期;C组中,DNA已加倍说明细胞正处在分裂,期和G2期)
方法3 柱形图法
3.C [A错误:温度影响酶的活性,进而影响许多生理活动;B错误:在一个细胞周期中,分裂间期在前,耗时长,分裂期在后,耗时较短,由此可判断出图中的阴影部分为分裂期,图中细胞周期是按顺时针的方向表示的,故a→b→a表示一个细胞周期;D错误:a→b段DNA的复制只能使DNA数目加倍,染色体数目不加倍;C正确:虽然甲、丙两图中阴影部分所占比例不同,但是不同细胞的细胞周期是不同的,所以b→a所用的时间可能一样长。]
4.C [细胞是生物体结构和功能的基本单位,细胞不断进行着新陈代谢,为了保证代谢的顺利进行,细胞必须与外界迅速而有效地进行物质交换和信息交流,这就要求细胞要有相对大的交换面积,才有利于物质交换。]
5.ACD [细胞相对表面积大,有利于物质的迅速转运和交换。]
6.C [DNA复制的结果是DNA含量增加一倍,并没有导致染色体数目加倍,只是每条染色体有两条染色单体。菠菜是高等植物细胞,所以无中心体。赤道板不是一个结构,仅是一个位置概念,在染色体解旋的时期,在赤道板位置上形成细胞板。细胞分裂中期,着丝点整齐排列在赤道板上,此时染色体形态固定、数目清晰。]
易错警示 赤道板与细胞板的区别:赤道板不是细胞结构,是一假想平面,在光学显微镜下看不到;细胞板是一真实结构,光学显微镜下能看到,出现在植物细胞有丝分裂的末期,是细胞壁的前身,由细胞中央向四周扩散形成的,其主要成分是纤维素,形成过程中有高尔基体的参与。
7.B [由图看出,该细胞处于有丝分裂中期,核糖体功能在间期最为活跃,2个中心粒在间期各自产生一个新的中心粒,故此时细胞中有四个中心粒;4上相应位置的基因是B或b;基因重组仅发生在减数分裂过程中。]
拓展提升 细胞器的比较
8.C [人体细胞内有同源染色体,但在有丝分裂过程中同源染色体无联会行为,不形成四分体;有丝分裂的间期完成DNA的复制,使DNA数目加倍,有丝分裂的后期着丝点断裂导致染色体数目加倍;制作有丝分裂装片的第一步解离时,细胞已被杀死,故在显微镜视野中不能看到细胞的连续分裂变化。]
9.B [染色不深的原因是:染色之前要进行漂洗,洗掉解离液,防止干扰染色。]
10.B [四种植物的分生组织都能产生吲哚乙酸,但吲哚乙酸只能促进细胞生长,而不能促进细胞分裂。选用实验材料观察有丝分裂过程时,应该选分裂期占整个细胞周期的比例最大的材料,本题中,物种1:0.4/(10.6+0.4)=0.036,物种2:0.5/(0.5+18)=0.027,物种3:2/(2+16.5)=0.108,物种4:2.3/(2.3+10.4)=0.181,所以最好选用物种4观察有丝分裂过程。a时期观察不到染色体是因为该时期的染色质呈细丝状,还没有固缩形成染色体,转录在细胞核中进行,翻译在细胞质中进行。]
解题技巧 数据表格题型的解答策略
(1)审题:要明确行标题、列标题的含义,分析各行各列的数据变化,最大值、最小值和平衡点。
(2)找答案:把表格转变成文字,经联想找出所要考的知识点,分析各行各列数据变化的原因,如最大值、最小值和平衡点形成的原因。行与行,列与列进行比较;看有无单一变量的对照关系或因果关系等,从而得出结论或因果关系。
(3)定答案:结合概念和原理答题,把表格转变成文字,要表达准确,尽量用教材上的术语进行表述。
11.(1)f~l 间 (2)bc(hi) B (3)A de(jk) (4)染色体的着丝点排列在赤道板上 DNA复制和有关蛋白质合成 (5)保持亲代细胞和子细胞遗传性状的稳定性
解析 在甲图中fh表示间期,bc或hi表示前期,对应乙图中的B图;cd或ij表示中期,对应乙图中的C图;de或jk表示后期,对应乙图中的A图;ef或kl表示末期,对应乙图中的D图。核膜消失、核仁解体发生在前期,染色体数目加倍发生在后期。间期进行DNA分子的复制和有关蛋白质的合成。有丝分裂使前后代细胞中染色体或DNA的含量稳定,保持了亲代细胞和子细胞遗传性状的稳定性。
规律总结 DNA、染色体、染色单体、同源染色体对数、染色体组数变化(二倍体生物)
植物
细胞周期的时间(h)[来源:学&科&网]
a时期(分裂间期)
b时期(分裂期)
物种1
10.6
0.4
物种2
18
0.5
物种3
16.5
2
物种4
10.4
2.3
题 号
1
2
3
4
5
6
7
8
9
10
答 案
细胞器
名称
细胞类型
时期
生理作用
核糖体
动物、植物
整个时期,但是
主要是间期
各种蛋白质(组成染色体的蛋白质和细胞内的蛋白质)的合成
中心体
动物、低等植物
前期
纺锤体的形成
高尔
基体
植物
末期
细胞壁的形成
线粒体
动物、植物
整个时期
提供能量
间期
前期
中期
后期
末期
DNA数(2C)
2C→4C
4C
4C
4C
2C
染色单体数
0→4N
4N
4N
4N→0
0
染色体数(2N)
2N
2N
2N
2N→4N
2N
同源染色体对数
N
N
N
N→2N
N
染色体组数
2
2
2
4
2
高考生物大一轮复习学案+作业第九单元 学案40生物与环境: 这是一份高考生物大一轮复习学案+作业第九单元 学案40生物与环境,共92页。
高考生物大一轮复习学案+作业第一单元 学案1 走近细胞: 这是一份高考生物大一轮复习学案+作业第一单元 学案1 走近细胞,共9页。
高考生物大一轮复习学案+作业第四单元 学案17 减数分裂和受精作用: 这是一份高考生物大一轮复习学案+作业第四单元 学案17 减数分裂和受精作用,共10页。学案主要包含了减数分裂,精子,受精作用等内容,欢迎下载使用。

