


2020版高考生物大一轮人教讲义:第四单元 第11讲 细胞的增殖
展开[考纲要求] 1.细胞的生长和增殖的周期性(Ⅱ)。2.细胞的有丝分裂(Ⅱ)。3.细胞的无丝分裂(Ⅰ)。4.实验:(1)观察细胞的有丝分裂。(2)模拟探究细胞表面积与体积的关系。
考点一 细胞的生长和细胞周期
1.细胞不能无限长大
(1)实验——细胞大小与物质运输的关系
①实验原理
a.用不同大小的琼脂块模拟不同大小的细胞。
b.用NaOH在琼脂块中扩散的体积与整个琼脂块的体积的比值模拟细胞的物质运输的效率。
②实验结果和结论
a.在相同时间内,NaOH在每一琼脂块内扩散的深度基本相同,说明NaOH在每一琼脂块内扩散的速率相同。
b.NaOH扩散的体积与整个琼脂块的体积之比随着琼脂块的增大而减小,说明琼脂块的体积越大,物质运输的效率越低。
(2)细胞不能无限长大的原因
①受相对表面积的制约:细胞体积越大,其相对表面积越小,细胞的物质运输的效率就越低。
②受核质比的制约:细胞核中的DNA是有限的,其能够控制的细胞质的范围有限。
2.细胞增殖
(1)概念:细胞以分裂的方式进行增殖,包括物质准备和细胞分裂整个连续的过程。
(2)方式:真核生物:无丝分裂、有丝分裂和减数分裂;原核生物:二分裂。
(3)意义:是生物体生长、发育、繁殖、遗传的基础。
3.细胞周期
(1)范围:连续进行有丝分裂的细胞才有细胞周期。
(2)概念:连续分裂的细胞,从一次分裂完成时开始,到下一次分裂完成时为止,为一个细胞周期。细胞周期包括分裂间期和分裂期,分裂间期完成DNA分子的复制和有关蛋白质的合成,为分裂期进行物质准备,同时细胞有适度的生长。
(3)细胞周期的表示方法
(4)细胞周期的特点:不同种类的细胞的细胞周期不一定相同,分裂间期与分裂期所占比例也不一定相同。
(1)细胞越小,相对表面积也越小,这样有利于提高物质交换效率( × )
(2)琼脂块越小,NaOH扩散到琼脂块的速度越快( × )
(3)同一生物的不同组织细胞都具有细胞周期( × )
(4)任何具有分裂能力的细胞都具有细胞周期( × )
(5)洋葱的表皮细胞比分生区细胞的增殖周期长( × )
(6)多细胞生物体的生长依赖于细胞的生长和细胞的增殖( √ )
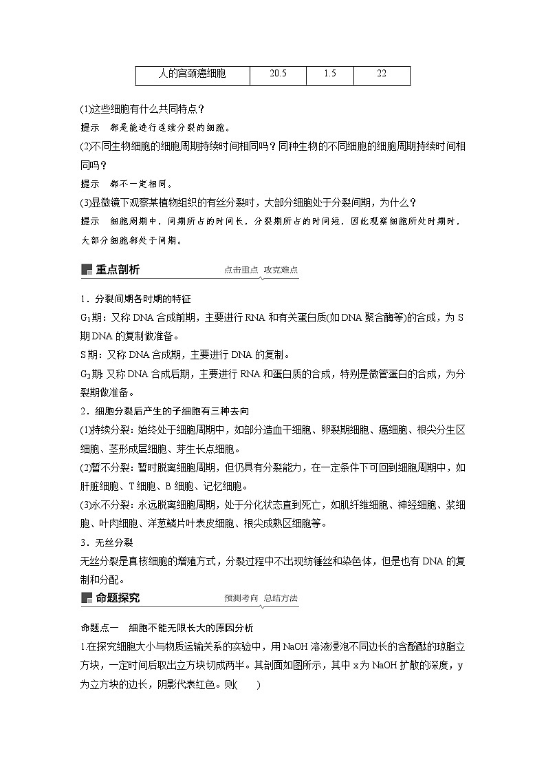
下表是几种细胞的细胞周期的持续时间(t/h),据表分析:
(1)这些细胞有什么共同特点?
提示 都是能进行连续分裂的细胞。
(2)不同生物细胞的细胞周期持续时间相同吗?同种生物的不同细胞的细胞周期持续时间相同吗?
提示 都不一定相同。
(3)显微镜下观察某植物组织的有丝分裂时,大部分细胞处于分裂间期,为什么?
提示 细胞周期中,间期所占的时间长,分裂期所占的时间短,因此观察细胞所处时期时,大部分细胞都处于间期。
1.分裂间期各时期的特征
G1期:又称DNA合成前期,主要进行RNA和有关蛋白质(如DNA聚合酶等)的合成,为S期DNA的复制做准备。
S期:又称DNA合成期,主要进行DNA的复制。
G2期:又称DNA合成后期,主要进行RNA和蛋白质的合成,特别是微管蛋白的合成,为分裂期做准备。
2.细胞分裂后产生的子细胞有三种去向
(1)持续分裂:始终处于细胞周期中,如部分造血干细胞、卵裂期细胞、癌细胞、根尖分生区细胞、茎形成层细胞、芽生长点细胞。
(2)暂不分裂:暂时脱离细胞周期,但仍具有分裂能力,在一定条件下可回到细胞周期中,如肝脏细胞、T细胞、B细胞、记忆细胞。
(3)永不分裂:永远脱离细胞周期,处于分化状态直到死亡,如肌纤维细胞、神经细胞、浆细胞、叶肉细胞、洋葱鳞片叶表皮细胞、根尖成熟区细胞等。
3.无丝分裂
无丝分裂是真核细胞的增殖方式,分裂过程中不出现纺锤丝和染色体,但是也有DNA的复制和分配。
命题点一 细胞不能无限长大的原因分析
1.在探究细胞大小与物质运输关系的实验中,用NaOH溶液浸泡不同边长的含酚酞的琼脂立方块,一定时间后取出立方块切成两半。其剖面如图所示,其中x为NaOH扩散的深度,y为立方块的边长,阴影代表红色。则( )
A.该实验的自变量为x,因变量为y
B.x的值随y值的增大而增大
C.NaOH扩散的体积为(y-x)3
D.y值越小,扩散体积的比例越大
答案 D
解析 该实验的目的为探究细胞大小与物质运输关系,即自变量为y,因变量为NaOH扩散体积占琼脂立方块体积的比例,A错误;x为NaOH扩散的深度,与y(立方块的边长)没有关系,B错误;NaOH扩散的体积应为y3-(y-2x)3,C错误;y值越小,琼脂立方块的相对表面积越大,扩散体积的比例越大,D正确。
2.下列有关细胞大小和分裂的叙述正确的是( )
A.细胞体积越小,表面积也越小,物质运输效率越低
B.原核细胞只能通过无丝分裂增加数目
C.人的成熟红细胞可以进行有丝分裂,蛙的红细胞能进行无丝分裂
D.细胞不能无限长大的原因之一是细胞核中的DNA不会随着细胞体积的扩大而增加
答案 D
解析 细胞体积越小,表面积也越小,但相对表面积越大,物质运输效率越高,A项错误;原核细胞可通过二分裂的方式增加细胞数目,无丝分裂是真核细胞的分裂方式,B项错误;人的成熟红细胞在分化形成过程中失去细胞核,不能再进行分裂,C项错误;细胞核是细胞的控制中心,细胞核中的DNA不会随着细胞体积的扩大而增加,这是细胞不能无限长大的原因之一,D项正确。
命题点二 细胞周期的判断与分析
3.(2018·陕西省高三教学质量检测)细胞分裂间期依次划分为G1期、S期和G2期,研究者将处于不同时期的细胞进行融合,实验结果如下图所示。其中灰色的部分是细胞核,黑点代表中心体。下列推断不合理的是( )
A.引发中心体复制的物质持续存在到G2期
B.中心体和DNA复制可能同时进行
C.S期细胞中存在使G1期细胞核进入S期的物质
D.中心体的复制始于G1期,在G2期复制完毕
答案 D
解析 据图可知,G1期的细胞含有1个中心体,S期和G2期的细胞含有两个中心体,G1期的细胞和G2期的细胞融合,G1期的细胞可以完成中心体的复制,由此推测引发中心体复制的物质可持续存在到G2期,A项正确;G1期和S期的细胞融合,G1期细胞进入S期,完成中心体的复制,中心体和DNA复制可能同时进行,B项正确;根据B项推测S期细胞中存在使G1期细胞核进入S期的物质,C项正确;S期细胞含有2个中心体,即中心体在S期即复制完毕,D项错误。
4.下图为细胞周期示意图,其中S期内解旋酶和DNA聚合酶的活性较高,处于G0期的细胞属于暂不分裂的细胞。下列相关叙述错误的是( )
A.图示细胞的细胞周期为24 h
B.S期应为染色体复制及加倍的时期
C.记忆B细胞所处时期应为G0期
D.M期是染色单体出现和消失的时期
答案 B
解析 一个细胞周期的时长为间期与分裂期用时之和,A项正确;染色体加倍发生在有丝分裂后期,属于M期,B项错误;记忆B细胞受特定抗原刺激后会迅速增殖和分化,可见记忆B细胞属于暂不分裂的细胞,即处于G0期的细胞,C项正确;染色单体出现在(有丝分裂)前期,消失在(有丝分裂)后期,这两个时期均属于M期,D项正确。
生命观念 与细胞周期相联系的知识
(1)联系基因突变:在细胞分裂间期的S期,DNA复制时容易受到内外因素的干扰而发生差错,即发生基因突变。
(2)联系染色体变异:在细胞分裂期的前期,秋水仙素或低温都可抑制纺锤体的形成,引起细胞内染色体数目加倍,继续进行有丝分裂,可出现多倍体植株。
(3)联系细胞癌变:用药物作用于癌细胞,在分裂间期,DNA分子不能复制,可抑制癌细胞的无限增殖。
(4)联系免疫:在淋巴因子的作用下,被抗原刺激后的B细胞将进入细胞周期迅速分裂,使细胞周期缩短。
考点二 细胞的有丝分裂
1.有丝分裂过程——以高等植物细胞为例(连线)
巧记 间期:生长复制合成蛋;前期:膜仁消失两体现;中期:着丝点排在赤道板;后期:单体分开向两极;末期:两消两现一重建(重建指植物细胞重建细胞壁)。
2.动植物细胞有丝分裂的主要区别
3.与有丝分裂有关的细胞器及其生理作用
4.有丝分裂中细胞结构或物质的周期性变化
(1)染色体行为变化
①当有染色单体(间期的G2期、前期、中期)时,染色体∶染色单体∶DNA=1∶2∶2。
②当无染色单体(间期的G1期、后期、末期)时,染色体∶DNA=1∶1。
(2)核DNA、染色体、染色单体的数目变化(以二倍体生物为例)
5.有丝分裂的意义
亲代细胞的染色体经过复制后,精确地平均分配到两个子细胞中,保持了细胞的亲子代之间遗传性状的稳定性。
(1)间期细胞核的主要变化是DNA的复制和有关蛋白质的合成( × )
(2)前期随着染色质逐渐螺旋化形成了染色单体( × )
(3)有丝分裂后期,着丝点分裂导致DNA的数目是染色单体数目的两倍( × )
(4)在一个细胞周期中,DNA的复制和中心粒的倍增可能发生在同一时期( √ )
(5)有丝分裂后期和末期,核DNA分子数与染色体数相同( √ )
(6)无丝分裂发生在原核细胞中,且无DNA复制( × )
(7)人的正常体细胞的分裂次数是有限的( √ )
(8)细胞周期中染色质DNA比染色体DNA更容易复制( √ )
(9)细胞中染色体的数目始终等于DNA的数目( × )
分析有丝分裂过程中相关曲线和图像
(1)PQ形成的原因是DNA的复制,RS形成的原因是着丝点分裂。
(2)乙图是植物细胞有丝分裂前期,丙图是动物细胞有丝分裂后期。
(3)乙图位于甲图中的QR段,丙图位于甲图中的ST段。
1.有丝分裂过程中核DNA、染色体、染色单体含量变化曲线分析
(1)曲线模型
(2)曲线解读
2.有丝分裂中染色体数与核DNA数比值的变化曲线
图中ef(BC)段表示S期DNA的复制,染色单体形成,fg(CD)段表示含有姐妹染色单体的时期,即有丝分裂G2期、前期和中期,gh(DE)段表示有丝分裂后期着丝点分裂,染色单体消失。
3.有丝分裂过程中的相关曲线图与柱形图
命题点一 有丝分裂的过程和特征分析
1.下列关于高等植物细胞有丝分裂的叙述,正确的是( )
A.前期出现了纤维素组成的纺锤体
B.中期染色体上的有关基因表达合成后期所需的蛋白质
C.后期纺锤丝牵拉着丝点使之断裂
D.末期形成细胞板的过程涉及囊泡膜的融合
答案 D
解析 纺锤体的主要成分是蛋白质,A错误;中期染色体处于高度螺旋化状态,此时核基因不能表达,分裂期所需蛋白质在间期合成,B错误;分裂期染色体的运动是纺锤丝牵拉的结果,但着丝点的分裂,是相关酶作用的结果,C错误;高等植物细胞有丝分裂末期形成细胞板涉及来自高尔基体的囊泡膜的融合,D正确。
2.(2018·四川省广安、眉山、内江、遂宁高三第三次诊断)下列关于高等动物细胞有丝分裂过程的叙述,正确的是( )
A.间期结束时,染色体数和核DNA分子数都加倍
B.前期,两组中心粒和姐妹染色单体都发生分离
C.中期,每条染色体的着丝点都排列在一个平面上
D.末期,细胞板向内凹陷将细胞缢裂成两个部分
答案 C
解析 有丝分裂间期结束时,核DNA分子数目加倍,而染色体数目不变,A错误;两组中心粒分离发生在有丝分裂前期,而姐妹染色单体分离发生在后期,B错误;有丝分裂中期,每条染色体的着丝点排列在赤道板上,C正确;动物细胞有丝分裂过程中不会出现细胞板,D错误。
命题点二 有丝分裂图像的分析
3.下图是某生物体细胞有丝分裂的不同分裂时期的图像,对图像的描述正确的是( )
A.该生物可能是低等植物
B.甲、乙、丙三细胞内染色体、染色单体与DNA分子数比例都为1∶2∶2
C.甲细胞进行中心体复制,发出星射线,形成了纺锤体
D.甲、乙、丙三细胞分别处于有丝分裂的前期、后期和中期
答案 D
解析 图中细胞没有细胞壁、含有中心体,应是动物细胞,A项错误;图乙中没有染色单体,B项错误;甲细胞中中心体已经完成了复制,C项错误;图甲中染色体散乱排布,是有丝分裂前期,图乙中着丝点分裂,染色体数目加倍,是有丝分裂后期,图丙中染色体的着丝点排列在一个平面上,是有丝分裂中期,D项正确。
4.(2018·河南省百校联盟高三3月联考)下面为动物和植物细胞的有丝分裂图,据图分析正确的是( )
A.甲为分裂间期,乙为分裂末期,⑤聚集成为细胞板
B.①由微管组成,在前期较晚时形成纺锤体作用于②
C.甲细胞中无同源染色体,甲产生的子细胞为生殖细胞
D.③、④均为细胞膜,两种细胞的细胞质分裂方式相同
答案 B
解析 甲出现染色体和纺锤体,处于分裂前期,A错误;①中心体由微管组成,在前期较晚时形成纺锤体作用于②着丝点,B正确;甲细胞中有同源染色体,甲产生的子细胞为体细胞,C错误;③为细胞膜,④为细胞壁,动、植物细胞的细胞质分裂方式不同,后者产生细胞板,D错误。
科学思维 “三看法”界定动植物细胞有丝分裂图像
命题点三 有丝分裂相关曲线和柱状图分析
5.如图1和图2表示有丝分裂不同时期染色体和核DNA的数量关系,下列有关叙述不正确的是( )
A.观察染色体形态和数目的最佳时期处于图1的C→D段
B.图1中D→E段的细胞染色体数目加倍,但核DNA含量不变
C.图2中a对应图1中的A→B段,c对应图1中的E→F段
D.有丝分裂过程不会出现图2中d所示的情况
答案 C
解析 有丝分裂中期,染色体形态稳定、数目清晰,是观察染色体形态和数目的最佳时期,对应于图1的C→D段,A正确;图1中D→E段形成的原因是着丝点分裂,此时细胞中染色体数目加倍,但核DNA含量不变,B正确;图2中a表示有丝分裂后期、末期,对应图1中的E→F段,c表示G1期,对应图1中的A→B段,C错误;图2中d表示染色体DNA=21,这种情况不存在,D正确。
6.图甲表示某动物体内细胞分裂图,图乙表示每条染色体上DNA含量的变化,图丙表示不同分裂时期细胞核中染色体数目、染色单体数目与染色体DNA数目关系变化。下列叙述中正确的是( )
A.图甲所示细胞对应于图乙中的DE段、图丙中的②
B.图甲所示细胞分裂时期核糖体、中心体代谢活跃
C.图丙中与图乙中BC段对应的只有②
D.图丙中引起②→③变化的原因是同源染色体的分离
答案 C
解析 图甲所示细胞处于有丝分裂后期,图乙中AB段表示间期中的S期,BC段表示间期中的G2期和分裂期的前、中期,DE段为后、末期。图甲中无染色单体,染色体数目∶染色体DNA数目=1∶1。所以图甲所示细胞对应于图乙中的DE段、图丙中的①,A项错误;核糖体和中心体在分裂间期因为染色体和中心体的复制而代谢活跃,B项错误;图丙中引起②→③变化的原因是着丝点分裂,D项错误。
考点三 观察根尖分生组织细胞的有丝分裂
1.实验原理
(1)高等植物的分生组织细胞有丝分裂较旺盛。
(2)细胞核内的染色体(质)易被碱性染料(龙胆紫溶液或醋酸洋红液)染成深色。
(3)由于各个细胞的分裂是独立进行的,在同一分生组织中可以通过高倍显微镜观察细胞内染色体的存在状态,判断处于不同分裂时期的细胞。
2.实验步骤
(1)洋葱根尖的培养:实验前3~4 d,将洋葱放在瓶内装满清水的广口瓶上,底部接触清水,置于温暖处常换水,待根长至约5 cm。
(2)装片的制作
取材:剪取根尖2~3_mm
↓
解离eq \b\lc\{\rc\ (\a\vs4\al\c1(解离液:质量分数为15%的盐酸和体积分数为95%的酒精混合液1∶1,目的:使组织中的细胞相互分离开来,时间:3~5 min))
↓
漂洗eq \b\lc\{\rc\ (\a\vs4\al\c1(漂洗液:清水,目的\b\lc\{\rc\ (\a\vs4\al\c1(防止解离过度,便于染色)),时间:约10 min))
↓
染色eq \b\lc\{\rc\ (\a\vs4\al\c1(染液:质量浓度为0.01 g/mL或0.02 g/mL的龙胆紫溶液或醋酸洋红液,目的:使染色体着色,便于观察,时间:3~5 min))
↓
制片eq \b\lc\{\rc\ (\a\vs4\al\c1(用镊子尖将根尖弄碎,盖上盖玻片,复加一片载,玻片,用拇指轻压))
(3)观察
低倍镜观察:根据根尖特点找到分生区细胞,特点是细胞呈正方形,排列紧密
↓
高倍镜观察:先找分裂中期的细胞,再找前期、后期、末期细胞,最后观察分裂间期细胞
(4)绘图:绘制植物细胞有丝分裂中期简图。
1.实验操作的注意事项
2.关于实验的4点提醒
(1)根尖中只有分生区细胞才可以进行分裂,伸长区和成熟区细胞不能分裂。
(2)不能观察一个细胞的连续分裂过程,因为解离时细胞已死亡,可以寻找处于不同时期的细胞,连起来体现出细胞分裂的连续过程。
(3)细胞板是一个真实的结构,赤道板不是真实存在的结构,而是人为定义的平面。
(4)“解离→漂洗→染色→制片”的步骤顺序不能颠倒、不能缺失,否则不易观察到预期现象。
3.细胞分裂时期与所观察细胞数目的关系及计算
(1)细胞周期中不同时期持续时间长短与处于该时期的细胞数呈正相关。
(2)某时期持续时间(t)=eq \(――――――――,\s\up7(处于该时期细胞数),\s\d5(观察细胞总数))×细胞周期(T)。
命题点一 实验的基本原理和过程分析
1.如图是关于观察洋葱有丝分裂实验的部分操作,下列评价合理的是( )
A.剪取洋葱根尖2~3 mm,因为该区域属于根毛区,细胞有丝分裂旺盛
B.该实验步骤中唯一错误的是在②和③之间缺少用清水漂洗这一环节
C.在观察的图像中,b属于分生区的细胞,细胞已死亡
D.若用图中b区域的细胞观察质壁分离和复原,实验现象明显
答案 C
解析 洋葱根尖2~3 mm的区域属于分生区,A项错误;在②和③之间应增加清水漂洗这一环节,而在③和⑤之间的清水漂洗环节应删除,B项错误;分生区的细胞呈正方形,排列紧密,细胞经解离已死亡,C项正确;b区域的细胞属于分生区细胞,其液泡较小,渗透作用不明显,用于观察质壁分离与复原,现象不明显,D项错误。
2.在“观察植物细胞的有丝分裂”实验中,三位实验人员制作洋葱根尖装片的操作步骤如下表所示(“+”表示操作,“-”表示未操作)。
则甲、乙、丙观察到的实验现象分别是( )
A.细胞重叠、染色体着色很浅不清楚、细胞分散染色体清楚
B.细胞分散但看不到染色体、染色体着色清楚、细胞分散染色体清楚
C.细胞重叠、染色体着色很浅不清楚、细胞着色清楚但看不到染色体
D.染色体着色很浅不清楚、细胞分散染色体清楚、细胞分散染色体清楚
答案 C
解析 解离的目的是使组织中的细胞相互分离开来,甲未解离,细胞相互重叠;漂洗的目的是洗去解离液,便于染色,乙未漂洗,影响染色效果,染色体着色很浅不清楚;根尖5~7 mm处为伸长区,伸长区细胞已失去分裂能力,染色体呈染色质状态,故观察不到染色体。
命题点二 实验的拓展和应用
3.(2018·泉州质检)在“观察洋葱根尖分生区细胞的有丝分裂”实验中,某同学观察到的一个视野图像如图。已知洋葱根尖分生区细胞一个细胞周期约12 h。下列有关叙述最合理的是( )
A.装片制作时使用甲基绿吡罗红混合染色剂进行染色
B.向左上方移动装片可使该视野中M细胞移到视野中央
C.计算该视野中分裂后期细胞所占的比例,乘以12 h,得出分裂后期的时长
D.降低显微镜的放大倍数,有助于更精确比较不同分裂时期的时间长短
答案 D
解析 有丝分裂观察实验中,应使用龙胆紫溶液或者醋酸洋红液进行染色;图中M细胞位于右下方,要将M细胞移到视野的中央,应该将装片向右下方移动;该视野中各个时期细胞数量较少,不足以计算各个时期细胞所占的比例和各时期时间的长短;降低显微镜的放大倍数,视野中的细胞数量变多,有助于更精确比较不同分裂时期的时间长短。
4.如图是紫色洋葱植株示意图,它可以是很多实验的材料,下列实验与图中材料标号组合恰当的是( )
答案 C
解析 检测组织中还原糖需要选择富含还原糖、没有颜色的材料,故应选④洋葱鳞片叶肉细胞;绿叶中色素的提取和分离要选择叶绿素含量丰富的材料,故应选⑤洋葱管状叶细胞;观察DNA、RNA在细胞中的分布应选择没有颜色的细胞,可选②洋葱鳞片叶内表皮细胞;观察质壁分离和复原应选择成熟的植物细胞,可选用③洋葱鳞片叶外表皮细胞,其有颜色,便于观察;观察有丝分裂应选用分裂旺盛的细胞,故选①洋葱根尖分生区细胞。
科学探究 洋葱在生物学实验中的“一材多用”
矫正易错 强记长句
1.模拟细胞大小与物质运输的关系实验中,NaOH在每一琼脂块内扩散的速度相同,但是运输的效率不同。
2.细胞体积不能无限增大,也不是越小越好,还需要一定的空间容纳酶和核糖体等细胞内部结构。
3.原核生物只能进行二分裂,二分裂不是无丝分裂。
4.减数分裂和无丝分裂没有细胞周期,高度分化的成熟细胞无细胞周期。
5.无丝分裂中不出现纺锤体和染色体,但是仍有遗传物质的复制和分配。
6.蛙的红细胞能进行无丝分裂,哺乳动物成熟的红细胞没有细胞核,不能分裂。
7.低等植物细胞含有中心体,前期由中心体形成纺锤体,末期形成细胞板将细胞一分为二。
8.染色体的数目始终和着丝点的数目相等;间期DNA复制时,着丝点数目不变,染色体数目不加倍。
9.纺锤丝的成分是蛋白质,其长度缩短是酶促反应的过程,需要消耗能量。
10.着丝点分裂不是纺锤丝牵引导致的,而是在相关酶的作用下自主分裂的结果。
11.赤道板不是细胞结构,观察不到;细胞板是由高尔基体形成的细胞结构,可以观察到。
甲图表示处于某分裂时期的细胞图像,乙图表示该细胞在有丝分裂不同时期每条染色体上DNA含量变化的关系图。请据图回答下列问题:
1.甲图所示细胞发生的主要变化是每个着丝点分裂成两个,姐妹染色单体分开,成为两条子染色体并移向细胞两极。
2.乙图中AB段形成的原因是分裂间期DNA分子复制;CD段形成的原因是分裂后期染色体的着丝点分裂,染色单体分离。
3.甲图所示细胞分裂的前一阶段,细胞中染色体排列的特点是染色体的着丝点排列在细胞中央的赤道板上。
4.分裂期蛋白质合成的很少,原因是分裂期染色体中的DNA高度螺旋化,难以解旋,无法正常转录。
重温高考 演练模拟
1.(2018·全国Ⅰ,4)已知药物X对细胞增殖有促进作用,药物D可抑制药物X的作用。某同学将同一瓶小鼠皮肤细胞平均分为甲、乙、丙三组,分别置于培养液中培养,培养过程中进行不同的处理(其中甲组未加药物),每隔一段时间测定各组细胞数,结果如图所示。据图分析,下列相关叙述不合理的是( )
A.乙组加入了药物X后再进行培养
B.丙组先加入药物X,培养一段时间后加入药物D,继续培养
C.乙组先加入药物D,培养一段时间后加入药物X,继续培养
D.若药物X为蛋白质,则药物D可能改变了药物X的空间结构
答案 C
解析 乙组细胞数增加最快,应该是加入了药物X后进行的培养,A项正确;丙组细胞开始时增殖速度与乙组几乎相同,曲线和乙组基本重合,后期比乙组慢,说明丙组先加入药物X促进细胞增殖,后期加入药物D,抑制了药物X的作用,B项正确;若乙组先加入药物D,后加入药物X,其细胞数变化曲线开始应与甲组基本重合,后期略有增加,C项错误;药物D对药物X有抑制作用,若药物X为蛋白质,其抑制原理可能是药物D改变了药物X的空间结构,导致药物X的活性降低,D项正确。
2.(2016·海南,6)下列与细胞周期有关的叙述,正确的是( )
A.等位基因的分离发生在细胞周期的分裂间期
B.在植物细胞的细胞周期中纺锤丝出现在分裂间期
C.细胞周期中染色质DNA比染色体DNA更容易复制
D.肝细胞的细胞周期中染色体存在的时间比染色质的长
答案 C
解析 等位基因的分离一般发生在减数分裂过程中,减数分裂没有细胞周期,A项错误;纺锤丝出现在有丝分裂前期,B项错误;DNA复制需要解螺旋,染色体高度螺旋化造成难以解旋,C项正确;染色体存在于分裂期,分裂期的时间远小于分裂间期,D项错误。
3.(2015·北京,3)流式细胞仪可根据细胞中DNA含量的不同对细胞分别计数。研究者用某抗癌药物处理体外培养的癌细胞,24小时后用流式细胞仪检测,结果如图。对检测结果的分析不正确的是( )
A.b峰中细胞的DNA含量是a峰中的2倍
B.a峰和b峰之间的细胞正进行DNA复制
C.处于分裂期的细胞均被计数在a峰中
D.此抗癌药物抑制了癌细胞DNA的复制
答案 C
解析 由图可知,在b峰中细胞的DNA相对含量为80,而a峰中细胞的DNA相对含量为40,A项正确;在a峰与b峰之间细胞内的DNA含量在逐渐增加,所以正在进行DNA分子的复制,B项正确;处于分裂期的细胞大部分位于b峰中,C项错误;通过实验组和对照组中b峰细胞的数量可以看出,实验组中进行DNA复制的癌细胞数量明显减少,说明该药物对癌细胞DNA复制有抑制作用,D项正确。
4.(2015·安徽,3)如图是某同学在观察洋葱根尖细胞有丝分裂时拍摄的显微照片。下列叙述正确的是( )
A.甲细胞中每条染色体的着丝点排列在细胞板上
B.乙细胞中染色体被平均分配,移向细胞两极
C.甲和乙细胞中的染色体数目相等,DNA含量相同
D.统计图中处于分裂期的细胞数可计算细胞周期长短
答案 B
解析 根据图示可知,甲细胞处于有丝分裂中期,乙细胞处于有丝分裂后期。甲细胞的每条染色体的着丝点排列在赤道板上而不是细胞板上,A项错误;乙细胞中的染色体被平均分配,移向细胞两极,B项正确;乙细胞中的染色体数目是甲细胞中的2倍,DNA含量相同,C项错误;细胞周期包括分裂间期和分裂期,统计图中处于分裂期的细胞数目只可计算分裂期所用时间在细胞周期中所占的比例,不可计算细胞周期的长短,D项错误。
5.(2017·全国Ⅲ,29)利用一定方法使细胞群体处于细胞周期的同一阶段,称为细胞周期同步化。以下是能够实现动物细胞周期同步化的三种方法。回答下列问题:
(1)DNA合成阻断法:在细胞处于对数生长期的培养液中添加适量的DNA合成可逆抑制剂,处于________期的细胞不受影响而继续细胞周期的运转,最终细胞会停滞在细胞周期的____________期,以达到细胞周期同步化的目的。
(2)秋水仙素阻断法:在细胞处于对数生长期的培养液中添加适量的秋水仙素,秋水仙素能够抑制________________,使细胞周期被阻断,即可实现细胞周期同步化。经秋水仙素处理的细胞________(填“会”或“不会”)被阻断在间期。
(3)血清饥饿法:培养液中缺少血清可以使细胞周期停滞在间期,以实现细胞周期同步化。分裂间期的特点是_________________________________________________________________
_________________________________________________________________(答出1点即可)。
答案 (1)分裂 分裂间 (2)纺锤体形成 不会
(3)完成DNA的复制和有关蛋白质的合成
解析 (1)DNA复制发生在细胞分裂间期;DNA合成被阻断后,分裂期不受影响,分裂间期受影响,最终细胞会停滞在细胞周期的分裂间期。
(2)秋水仙素通过抑制纺锤体的形成来使细胞中染色体数目加倍,而纺锤体形成于有丝分裂前期,因此经秋水仙素处理的细胞不会被阻断在间期。
(3)分裂间期细胞的特点是完成DNA的复制和有关蛋白质的合成,细胞体积略有增大。
一、选择题
1.(2018·青岛高三统一质量检测)研究表明,细胞周期依赖性蛋白激酶(CDK)是细胞周期调控的核心物质,各种CDK在细胞周期内特定的时间被激活,驱使细胞完成细胞周期。其中CDK1(CDK的一种)在分裂间期活性高,分裂期活性迅速下降,以顺利完成分裂。下列说法错误的是( )
A.温度的变化会影响一个细胞周期持续时间的长短
B.CDK1可能与细胞分裂间期相关蛋白质的合成有关
C.CDK1抑制剂可干扰细胞周期,控制癌细胞的增殖
D.CDK1持续保持较高活性的细胞,细胞周期会缩短
答案 D
解析 温度会影响酶的活性,进而影响一个细胞周期持续时间的长短,A正确;CDK1(CDK的一种)在分裂间期活性高,分裂期活性迅速下降,可能与细胞分裂间期相关蛋白质的合成有关,B正确;CDK1抑制剂可干扰细胞周期,控制癌细胞的增殖,C正确;CDK1持续保持较高活性的细胞可能会一直处于分裂间期,不能进入分裂期,D错误。
2.细胞周期可分为间期和分裂期(M期),间期又分为G1期、S期和G2期。下表为体外培养的某种细胞的细胞周期各阶段时间(单位:小时),若在细胞的培养液中加入过量的DNA合成抑制剂,则( )
A.M期细胞至少需要11.5小时后才能到达G1期和S期的交界处
B.G2期细胞至少需要11.5小时后才能到达G1期和S期的交界处
C.所有细胞被抑制在G1期和S期的交界处都需15小时后
D.所有细胞被抑制在G1期和S期的交界处都需22小时后
答案 B
解析 由表中信息可知,M期细胞至少需要10小时后才能到达G1期和S期的交界处,A项错误;G2期细胞到达G1期和S期的交界处至少需要的时间为1.5+10=11.5(小时),B项正确;若使所有的细胞都停留在G1、S期交界处,则刚完成DNA复制的细胞需要经过G2、M和G1期,共需要15小时,但并不是所有细胞都需要15小时,故C、D项错误。
3.(2018·广西桂林等五市高三联合模拟)下列关于人体细胞有丝分裂的叙述,错误的是( )
A.通过观察染色体的分布可判断细胞分裂时期
B.细胞周期的有序进行需原癌基因的严格调控
C.细胞周期的长短不受温度和细胞器的影响
D.处于分裂间期的细胞会大量利用碱基T和U
答案 C
解析 有丝分裂过程中,染色体的形态呈周期性变化,因此可以通过观察染色体的分布判断细胞分裂时期,A正确;细胞周期的有序进行需原癌基因的严格调控,B正确;温度影响酶的活性,细胞器如核糖体合成的一些蛋白质是DNA复制所必需的,缺少这些蛋白质,细胞将停留在分裂间期,所以,细胞周期的长短受温度和细胞器的影响,C错误;分裂间期进行DNA分子的复制和有关蛋白质的合成,因此处于分裂间期的细胞会大量利用碱基T和U,D正确。
4.PCNA是一类只存在于增殖细胞中的蛋白质,其浓度变化如图所示。下列推断错误的是( )
A.抑制PCNA的合成,细胞不能分裂
B.只有增殖细胞中含有PCNA的基因
C.PCNA经核糖体合成,通过核孔进入细胞核发挥作用
D.检测PCNA的浓度变化,可以推测细胞周期的时间
答案 B
解析 PCNA浓度在DNA复制时期(S期)达到最高峰,随着DNA复制完成,PCNA浓度快速下降,说明PCNA与DNA的复制有关,可能辅助DNA复制,所以抑制PCNA的合成,细胞不能分裂,A项正确;每个细胞都含有PCNA的基因,只有增殖细胞中的PCNA基因才进行表达,B项错误;PCNA是蛋白质,属于大分子物质,PCNA经核糖体合成,通过核孔进入细胞核发挥作用,C项正确;PCNA只有在S期含量最高,所以检测PCNA的含量变化,可以推测细胞周期的时间,D项正确。
5.下列关于洋葱根尖分生区细胞有丝分裂的叙述,正确的是( )
A.前期,核膜解体形成的小泡在末期重新聚集形成细胞板
B.中期,可用于观察细胞是否发生过染色体数目变异
C.后期,在纺锤丝的牵拉下,着丝点一分为二
D.末期,细胞中央向内凹陷,形成环沟
答案 B
解析 前期,核膜解体形成的小泡在末期重新聚集形成核膜,A错误;中期,染色体的形态比较稳定,数目比较清晰,是观察染色体的最佳时期,可用于观察细胞是否发生过染色体数目变异,B正确;后期,着丝点在相关酶的作用下一分为二,在纺锤丝的牵拉下分别移向细胞两极,C错误;末期,在赤道板的位置出现细胞板,细胞板由细胞中央向四周扩展,逐渐形成新的细胞壁,D错误。
6.如图表示某动物细胞分裂的不同时期,细胞内染色体与核DNA数目比的变化关系,下列相关叙述错误的是( )
A.ab段细胞中核糖体的活动很活跃
B.bc段的细胞可发生基因突变、基因重组和染色体变异
C.处于cd段的细胞可以不存在同源染色体
D.着丝点分裂发生在de段
答案 B
解析 ab段可表示分裂间期中蛋白质的合成时期,该时期核糖体活动很活跃;bc段表示DNA复制时期,不能发生基因重组;cd段可表示处于减数第二次分裂前、中期的细胞,该时期细胞中不存在同源染色体;de段染色体与核DNA数目比由0.5变为1,是因为发生了着丝点分裂。
7.下列关于“观察植物细胞的有丝分裂”实验的叙述正确的是( )
A.本实验可用苏丹红代替龙胆紫溶液为染色体染色
B.观察到分裂中期的细胞核内染色体整齐地排列在赤道板上
C.该实验的操作过程为取材→解离→漂洗→染色→制片→观察
D.质量分数为15%的盐酸和体积分数为95%的酒精混合液主要起固定作用
答案 C
解析 观察植物细胞的有丝分裂实验中使用的染液为醋酸洋红液或龙胆紫溶液,A项错误;分裂中期,核膜、核仁已经消失,视野中观察不到细胞核,B项错误;质量分数为15%的盐酸和体积分数为95%的酒精混合液主要起解离作用,D项错误。
8.(2019·南昌高三第一次模拟)使用特定的方法可以抑制蚕豆根尖细胞的分裂,使细胞停留在分裂的某一阶段,如下表所示,“—”表示停留时期。由表不能得出的结论是( )
A.胸苷不能直接作为DNA复制的原料
B.秋水仙素可能通过抑制纺锤体的形成使细胞停留在中期
C.低温主要抑制细胞分裂中有关酶的活性
D.加入过量的胸苷使细胞停留在间期可能的原因是抑制了RNA合成
答案 D
解析 胸苷是胸腺嘧啶脱氧核苷的简称,在细胞内可代谢生成胸腺嘧啶脱氧核苷酸,胸腺嘧啶脱氧核苷酸是DNA复制的原料;秋水仙素的作用是抑制纺锤体的形成,从而使细胞停留在中期;低温处理可使细胞停留在细胞分裂的各个时期,原因是低温抑制细胞分裂中有关酶的活性;加入过量的胸苷抑制了DNA合成,使细胞停留在间期。
9.(2018·云南师范大学附属中学月考)用不同浓度的药物X处理大蒜根尖分生区细胞3 d、5 d后,分别制片观察有丝分裂指数[有丝分裂指数(%)=分裂期细胞数/观察细胞数×100%]如下图。相关叙述错误的是( )
A.药物X浓度为0时有丝分裂指数只有10% ,表明多数细胞处于分裂间期
B.制作装片过程中使用解离液的目的是固定细胞的形态
C.高浓度的药物X严重抑制了根尖分生区细胞有丝分裂
D.随着处理时间的延长,根尖细胞有丝分裂指数呈下降趋势
答案 B
解析 解离液的作用是使细胞相互分离开来,B项错误。
10.如图表示植物细胞新细胞壁的形成过程,据图分析下列有关叙述错误的是( )
A.该细胞处于有丝分裂的末期,图中D表示内质网
B.图中C是高尔基体,图中E的主要成分是加工后的多肽链
C.该细胞的核基因在有丝分裂后期不能转录,但是在该时期能够进行翻译
D.该过程体现了生物膜的结构特性
答案 B
解析 植物细胞壁形成于有丝分裂末期;图中C是高尔基体,图中E的主要成分是纤维素;有丝分裂后期,DNA在高度螺旋化的染色体上,不易解旋进行转录,但细胞质中仍存在原来合成的mRNA,能够进行翻译;该过程体现了生物膜的结构特性,即具有一定的流动性。
二、非选择题
11.下图甲中a、b、c、d表示某植物根尖的不同区域,图乙是用高倍显微镜观察到的该植物组织切片有丝分裂的模式图。请据图回答下列问题:
(1)观察根尖有丝分裂时应选择图甲中的____________(填字母)区细胞,请按细胞有丝分裂过程排列图乙中细胞A、B、C、D的准确顺序:________________________________________。
该区域的细胞中能产生ATP的细胞器有____________。
(2)细胞是独立分裂的,但不能选定一个细胞持续观察它的整个分裂过程,原因是_______________________________________________________________________________。
(3)某同学在显微镜下观察到了A图像,发现了赤道板,请你评价他的观察结果:______________________________________________________________________________。
(4)观察细胞质壁分离时可选择________(填字母)区细胞。③和④过程中细胞核遗传物质________(填“发生”或“不发生”)改变。
答案 (1)b B→A→D→C 线粒体 (2)制作装片时细胞经解离已经死亡 (3)赤道板只是一个位置,不是真实结构,因此赤道板是看不到的 (4)d 不发生
解析 (1)a区是根冠区,b区是分生区,c区是伸长区,d区是成熟区,分生区的细胞具有旺盛的分裂能力。A是中期,B是前期,C是末期,D是后期。根尖无叶绿体,所以能产生ATP的细胞器只有线粒体。(2)观察有丝分裂装片时细胞经解离已经死亡。(3)赤道板只是一个虚拟结构,不是真实结构。(4)可以用于观察细胞质壁分离的细胞应是成熟区细胞。③和④细胞分化的过程中细胞核遗传物质不发生改变。
12.为了寻找更为理想的“观察植物细胞有丝分裂”的实验材料以及探究不同材料适宜的取材时间,科研人员进行了如下实验:
步骤1 剔除大蒜蒜瓣和红葱的老根,置于装有适量清水的烧杯中,在20~25 ℃下培养,每2 d更换一次清水。
步骤2 待大蒜和红葱的须根长出后,每24 h测量一次须根长度,记录并处理数据,结果如图1。
步骤3 若干天后,从8:00~16:00,每2 h取生长健壮的须根根尖制成临时装片。观察时随机选取30个视野,统计各视野中分裂期细胞数以及细胞总数,并计算细胞分裂指数[细胞分裂指数%=分裂期细胞数/细胞总数×100%],结果如图2。
分析回答:
(1)绘制图1所依据的数据,应该是同一时间测得的须根长度的__________。
(2)步骤3中,制作根尖临时装片的过程是取材→解离→____________________________。
(3)植物细胞壁的胞间层由果胶组成,使相邻细胞粘连。洋葱细胞的胞间层比大蒜、红葱厚,若以洋葱为材料进行本实验,解离时要____________________或________________等,否则观察时会发现______________。
(4)根据本实验结果,最适宜的材料及最佳取材时间是________________________________。
答案 (1)平均值 (2)漂洗→染色→制片 (3)适当延长解离时间 适当提高盐酸浓度(或若环境温度低,可以适当水浴加热等) 细胞相互重叠 (4)红葱、上午10:00左右取材
解析 (1)实验中要对所得数据计算平均值,以排除偶然因素的影响,确保实验结果的可靠性。
(2)观察根尖有丝分裂装片的制作步骤是取材→解离→漂洗→染色→制片。
(3)细胞壁的主要成分是纤维素和果胶,植物细胞之间的胞间层的主要成分是果胶,解离的目的就是用盐酸使果胶水解。如果胞间层厚,则可适当提高盐酸的浓度或延长解离的时间,若是低温条件,也可适当提高温度,否则观察时会出现细胞相互重叠现象。
(4)根据本实验结果,最适宜的材料是红葱,最佳取材时间是上午10:00左右。
13.(2018·盐城高三第三次模拟)处在有丝分裂分裂期的细胞染色体高度螺旋化,通常认为不发生转录过程。研究人员用两种活体荧光染料对细胞进行染色,再用荧光显微镜观察不同荧光激发下的细胞,有了新的发现(结果如下图)。
注:C列是B列图中黑框内的放大图。
(1)DNA与RNA在分子组成上的不同之处是DNA分子中含有________________________。实验中,用蓝色荧光染料对DNA进行染色后,用带有绿色荧光标记的尿嘧啶核糖核苷酸培养细胞,使新合成的________专一性地带有绿色荧光标记。
(2)观察发现,视野中的大多数细胞处于A列,说明A列表示的是处于________(时期)的细胞。RNA分布于细胞中的部位是____________________。
(3)在分析实验结果时,需要将不同荧光激发下拍摄的荧光定位细胞图像做叠加处理(图中蓝、绿色荧光叠加),使图像完全重叠,这样处理的目的是确保两图像是同时期的________细胞的观测结果。
(4)上述实验结果表明,分裂期细胞________(填“能”或“不能”)进行转录,判断的依据是________________________________________________________________________________
_______________________________________________________________________________。
(5)为验证上述结论,在培养体系中加入RNA聚合酶抑制剂,D列中的相应实验结果未绘出。若上述结论成立,则在D列中看不到染色体的是________。
答案 (1)脱氧核糖和胸腺嘧啶 RNA (2)分裂间期 细胞核和细胞质 (3)同一 (4)能 C-2或B-2(或B-3、C-3)表示的分裂期细胞内观察到绿色荧光,表明细胞中有RNA的合成 (5)D-2
解析 (1)DNA与RNA的区别在于DNA中含有脱氧核糖和胸腺嘧啶。实验中,用蓝色荧光染料对DNA进行染色后,用带有绿色荧光标记的尿嘧啶核糖核苷酸培养细胞,由于DNA转录时需要核糖核苷酸为原料,而尿嘧啶核糖核苷酸是合成RNA的原料之一,且不能用于合成DNA,因此使新合成的RNA专一性地带有绿色荧光标记。(2)由题图可知,由于A列具有细胞核,所以A列表示的是处于分裂间期的细胞,RNA在细胞核与细胞质中均有分布。
(3)在分析实验结果时,需要将不同荧光激发光下拍摄的荧光定位细胞图像做叠加处理(图中蓝、绿色荧光叠加),使图像完全重叠,这样处理的目的是确保两图像是同时期的同一细胞的观测结果,可证实RNA合成是否发生在染色体DNA位置上。(4)由题图可知,B列或C列无细胞核,表示的是分裂期。C-2或B-2(或B-3、C-3)表示的分裂期细胞内观察到绿色荧光,表明细胞中有RNA的合成。上述实验结果表明,分裂期细胞能进行转录。(5)由于加入了RNA聚合酶抑制剂,DNA无法转录,因此不会激发出绿色荧光,则D-2中看不到染色体。方法名称
表示方法
用字母表示细胞周期
扇形图
A→B→C→A为一个细胞周期
直线图
a+b或c+d为一个细胞周期
坐标图
a+b+c+d+e为一个细胞周期
柱形图
B组细胞处于分裂间期,正在进行DNA复制,C组细胞多数处于分裂期,A组细胞为细胞分裂末期和未进行DNA复制的细胞
细胞类型
分裂间期
分裂期
细胞周期
蚕豆根尖分生区细胞
15.3
2.0
17.3
小鼠十二指肠上皮细胞
13.5
1.8
15.3
人的肝细胞
21
1
22
人的宫颈癌细胞
20.5
1.5
22
项目
纺锤体的形成方式不同(前期)
细胞分裂方式不同(末期)
植物细胞
从细胞的两极发出纺锤丝形成纺锤体
由细胞板形成细胞壁,将细胞分隔成两
部分
动物细胞
由中心体发出星射线形成纺锤体
由细胞膜向内凹陷,将细胞缢裂成两部分
名称
生物类型
作用时期
生理作用
核糖体
动物、植物
主要是间期
合成相关蛋白质
线粒体
动物、植物
整个细胞周期
提供能量
高尔基体
植物
末期
与细胞壁(板)的形成有关
中心体
动物、低等植物
前期
与纺锤体的形成有关
时期
项目
分裂间期
分裂期
前期
中期
后期
末期
核DNA
2n→4n
4n
4n
4n
4n→2n
染色体
2n
2n
2n
4n
4n→2n
染色单体
0→4n
4n
4n
0
0
项目
上升段的变化原因
下降段的变化原因
核DNA
间期(S期)DNA复制,DNA数目加倍
末期细胞一分为二,DNA数目减半
染色体
后期着丝点分裂,染色体数目加倍
末期细胞一分为二,染色体数目减半
染色单体
间期(S期)DNA复制,染色单体形成
后期着丝点分裂,姐妹染色单体分离,染色单体消失
解离时间
太短
细胞间质未被完全溶解,压片时细胞不易分散
过长
导致细胞解离过度、根尖过于酥软,影响染色
漂洗时间
适宜
洗去多余的盐酸,防止解离过度而影响染色
染色时间
太短
染色体或染色质不能完全着色
过长
使其他部分也被染成深色,无法分辨染色体
压片力度
过轻
细胞未分散开
过重
将组织压烂
实验人员
操作
取材
解离
漂洗
染色
制片
甲
根尖1~3 mm处
-
+
+
+
乙
根尖1~3 mm处
+
-
+
+
丙
根尖5~7 mm处
+
+
+
+
实验
A
B
C
D
检测组织中还原糖
①
③
④
②
绿叶中色素的提取和分离
③
②
⑤
④
观察DNA、RNA在细胞中的分布
④
①
②
③
观察质壁分离和复原
②
②
③
①
观察有丝分裂
①
③
①
⑤
取材部位
实验名称
取材原因
叶
鳞片叶
植物细胞的质壁分离和复原
外表皮细胞含紫色大液泡
使用高倍显微镜观察细胞的多样性
细胞较大,外表皮细胞有大液泡,内表皮细胞有明显的细胞核
观察DNA和RNA在细胞中的分布
内表皮细胞近于无色
管状叶
叶绿体中色素的提取和分离
色素含量多
根
观察根尖分生组织细胞的有丝分裂
材料易得,且分生区细胞分裂能力强,染色体数目少,易于观察
低温诱导植物染色体数目的变化
材料易得,且低温(4 ℃)下根尖也能分裂生长,诱导染色体变异率较高
细胞周期
G1
S
G2
M
合计
时长(h)
10
7
3.5
1.5
22
时期
处理方法
间期
前期
中期
后期
末期
加入过量的胸苷
—
秋水仙素
—
低温(2~4 ℃)
—
—
—
—
—
【新教材】2022届高考生物一轮复习讲义:第四单元 细胞的生命历程 第11讲 细胞的增殖 教案: 这是一份【新教材】2022届高考生物一轮复习讲义:第四单元 细胞的生命历程 第11讲 细胞的增殖 教案,共4页。教案主要包含了细胞周期和有丝分裂,观察细胞的有丝分裂等内容,欢迎下载使用。
2020版高考生物大一轮人教讲义:第四单元 第12讲 减数分裂和受精作用: 这是一份2020版高考生物大一轮人教讲义:第四单元 第12讲 减数分裂和受精作用,共30页。
2020版高考生物大一轮人教讲义:第四单元 第13讲 细胞的分化、衰老、凋亡与癌变: 这是一份2020版高考生物大一轮人教讲义:第四单元 第13讲 细胞的分化、衰老、凋亡与癌变,共19页。