2020版高考语文一轮复习第一板块“语言文字运用”板块限时练含解析
展开高考语文一轮复习第4板块语言文字运用专题10语言文字运用ⅱ含答案: 这是一份高考语文一轮复习第4板块语言文字运用专题10语言文字运用ⅱ含答案
新人教版高考语文二轮复习题型强化训练“语言文字运用”板块限时练2含解析: 这是一份新人教版高考语文二轮复习题型强化训练“语言文字运用”板块限时练2含解析,共13页。
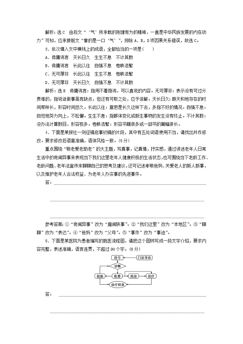
新人教版高考语文二轮复习题型强化训练“语言文字运用”板块限时练1含解析: 这是一份新人教版高考语文二轮复习题型强化训练“语言文字运用”板块限时练1含解析,共8页。

