


专题17 化学材料 保护好我们的环境-2021年中考化学命题点分析与精练
展开
这是一份专题17 化学材料 保护好我们的环境-2021年中考化学命题点分析与精练,共8页。
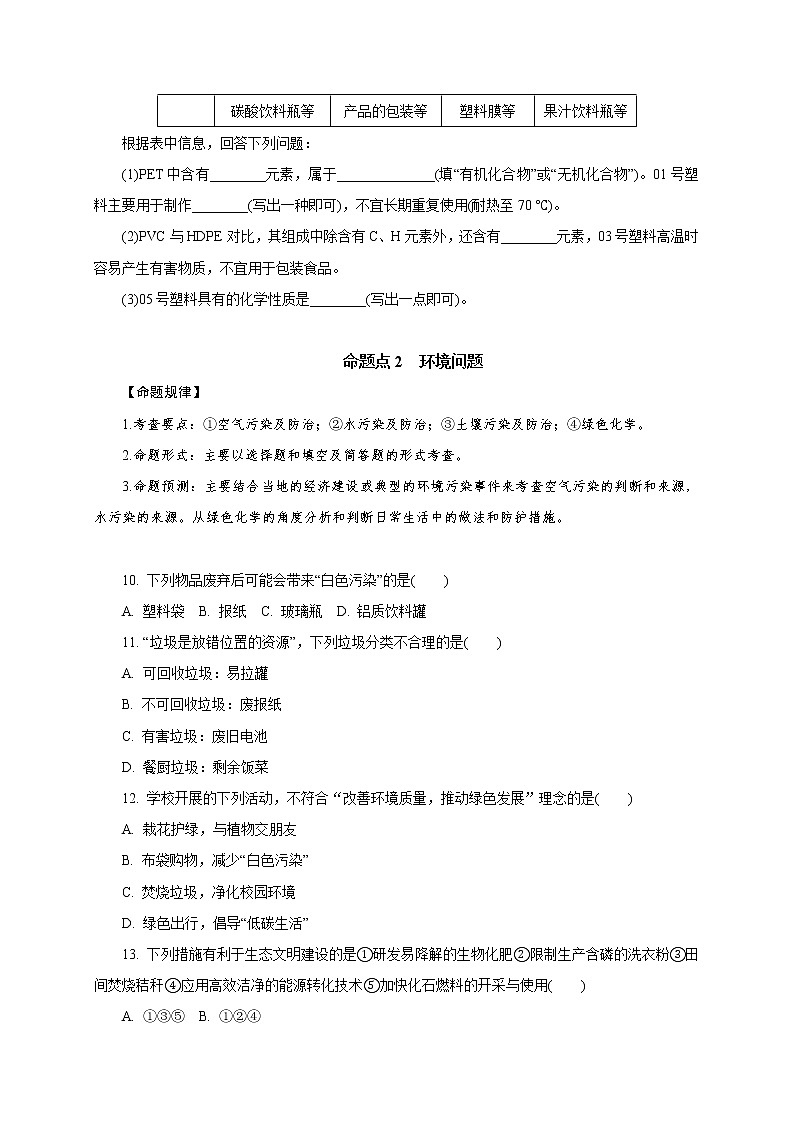
专题17 化学材料 保护好我们的环境 命题点1 常见的化学材料【命题规律】1.考查要点:①合成材料(合成有机高分子材料)的判断及对环境的影响;②天然有机高分子材料的判断;③复合材料的判断;④无机非金属材料的判断;⑤有机合成材料和天然有机高分子材料的检验与鉴别。2.命题形式:主要结合生活中的常见物质以选择题和填空及简答题的形式考查。3. 命题预测:主要以生活中常见物质或物质图片考查有机合成材料的判断,也会涉及到关于天然纤维和合成纤维的鉴别方法与现象。 1. 下列材料中属于复合材料的是( )A. 聚乙烯 B. 羊毛 C. 玻璃钢 D. 金2.下列物品所使用的主要材料中,属于有机合成材料的是( )3. 下列材料中,属于有机合成材料的是( )A. 羊毛 B. 蚕丝 C. 涤纶 D. 棉花4. 材料是人类赖以生存发展的重要物质。下列材料分类中正确的是( )A. 铝合金属于金属材料 B. 有机玻璃属于无机非金属材料C. 塑料属于复合材料 D. 陶瓷属于合成材料5. 材料是时代进步的重要标志。下列有关材料的说法中,错误的是( )A. 废弃塑料会带来“白色污染”B. 电木插座具有热固性,破裂后不能热修补C. 塑料、合成纤维、合金都属于有机合成材料D. 蚕丝、棉花都属于天然纤维6. 下列各组常见物质的区别方法中,不能达到实验目的的是( )A. 羊毛纤维和合成纤维(点燃,再闻气味)B. 蒸馏水与食盐水(看颜色)C. 稀盐酸与氢氧化钠溶液(加酚酞试液,看颜色)D. 白酒和食醋(闻气味) 7. 汽车和我们的日常生活密切相关,新型汽车制造大量使用了金属、橡胶和复合材料。请根据所学知识和有关信息回答问题。第7题图(1)制造轮胎的橡胶是________________(选填“天然高分子材料”或“有机合成材料”)。节能、环保、安全是促进车身材料技术进步的主动力,下列使用了复合材料的是________。A. 汽车的挡风玻璃(由无机玻璃、树脂、塑料等粘合而成)B. 汽车保险杠使用的塑料C. 汽车防撞梁、车门等用的高强度钢D. 汽车车架使用的镁合金 8. 智能手机是一种多功能通讯工具,一款智能手机通常含有41种以上的化学元素。请回答:(1)大部分手机外壳是用塑料或镁合金制成,二者中属于有机合成高分子材料的是________。(2)手机线路的主要原料是铜,微电子材料还用到金、银、钽等,在此主要利用铜的________性。(3)手机屏幕大部分用的是硅酸铝玻璃,下列关于硅酸铝玻璃性质的推测不正确的是________(填序号)。①透光性好 ②常温下不易与氧气反应 ③易溶于水 9. 查阅资料:代号名称聚对苯二甲酸乙二醇酯高密度聚乙烯聚氯乙烯聚丙烯化学式(C10H8O4)n(C2H4)n(C2H3Cl)n(C3H6)n用途矿泉水瓶、碳酸饮料瓶等清洁用品、沐浴产品的包装等雨衣、建材、塑料膜等微波炉餐盒、果汁饮料瓶等根据表中信息,回答下列问题:(1)PET中含有________元素,属于______________(填“有机化合物”或“无机化合物”)。01号塑料主要用于制作________(写出一种即可),不宜长期重复使用(耐热至70 ℃)。(2)PVC与HDPE对比,其组成中除含有C、H元素外,还含有________元素,03号塑料高温时容易产生有害物质,不宜用于包装食品。(3)05号塑料具有的化学性质是________(写出一点即可)。 命题点2 环境问题【命题规律】1.考查要点:①空气污染及防治;②水污染及防治;③土壤污染及防治;④绿色化学。2.命题形式:主要以选择题和填空及简答题的形式考查。3.命题预测:主要结合当地的经济建设或典型的环境污染事件来考查空气污染的判断和来源,水污染的来源。从绿色化学的角度分析和判断日常生活中的做法和防护措施。 10. 下列物品废弃后可能会带来“白色污染”的是( )A. 塑料袋 B. 报纸 C. 玻璃瓶 D. 铝质饮料罐11. “垃圾是放错位置的资源”,下列垃圾分类不合理的是( )A. 可回收垃圾:易拉罐 B. 不可回收垃圾:废报纸C. 有害垃圾:废旧电池 D. 餐厨垃圾:剩余饭菜12. 学校开展的下列活动,不符合“改善环境质量,推动绿色发展”理念的是( )A. 栽花护绿,与植物交朋友 B. 布袋购物,减少“白色污染”C. 焚烧垃圾,净化校园环境 D. 绿色出行,倡导“低碳生活”13. 下列措施有利于生态文明建设的是①研发易降解的生物化肥②限制生产含磷的洗衣粉③田间焚烧秸秆④应用高效洁净的能源转化技术⑤加快化石燃料的开采与使用( )A. ①③⑤ B. ①②④C. ②③⑤ D. ②④⑤14. 化学对环境的保护和改善起着重要作用,下列做法错误的是( )A. 工业废水经处理达标后再排放B. 化石燃料燃烧会造成空气污染,所以禁止使用C. 使用可降解的塑料可以有效缓解“白色污染”D. 使用汽油和柴油的汽车尾气应采用催化净化装置,将有害气体转化为无害物质15. 2022年北京、张家口将联合举办冬奥会,为办成绿色奥运,下列措施不可行的是( )A. 发展公共交通,提倡绿色出行B. 增加使用太阳能、核能等新能源C. 加高燃煤锅炉烟囱,将废气排到高空D. 改进燃煤技术,减少SO2与粉尘排放16. 2019年5月,“感知环境、智慧环保”无锡环境监控物联网应用示范工程进入整体试运行阶段。下列做法不利于环境质量提升的是( )A. 对污染水体作处理使之符合排放标准B. 应用新技术、新工艺减少污染物的产生C. 加大汽车尾气检测力度,减少空气污染D. 减少使用农家肥,大量使用化肥和农药17. 保护绿水青山,缔造大美龙江。请同学们回答下列问题:(1)防治水体污染的措施。(答一点) (2)看图回答:空气污染的来源及防治措施。(各答一点)第17题图18. 化石能源的大量消耗使环境问题愈加严重,请回答以下问题:(1)煤燃烧产生的二氧化硫等气体会形成酸雨,酸雨有什么危害?(答一点即可) (2)请为减缓温室效应提一条合理化建议。 (3)写出一种你知道的新能源。 19. 能源、材料、环境等是我们需要关注的社会问题。(1)倡导节约型社会,使用清洁能源。下列物质:天然气、氢气、汽油、酒精、煤、核能等,其中属于最清洁能源的是________。(2)材料是一个时代的标志,纳米材料石墨烯可能帮助科学家实现修建太空天梯的构想,石墨烯是由碳原子构成的单质,请推测石墨烯具有的一条化学性质________________________________________________________________。(3)PM2.5是衡量空气质量的重要指标,PM2.5越高,空气质量越差。为了天空更蓝,各地市政府颁布的“禁鞭令”有效________(填“增多”或“减少”)了城区PM2.5。 答案解析 命题点1 常见的化学材料1. C 【解析】聚乙烯属于有机合成材料,A错误;羊毛属于天然材料,B错误;玻璃钢属于复合材料,C正确;金属于金属材料,D错误。2. B 【解析】木制桌椅的制作材料是木材,属于天然材料,A错误;塑料属于有机合成材料,B正确;金属表链的制作材料属于金属材料,C错误;陶瓷属于无机非金属材料,D错误。3. C 【解析】羊毛、蚕丝、棉花均是天然高分子材料,A、B、D不正确;涤纶是有机合成高分子材料,C正确。 4. A5. C 【解析】A√废弃塑料不能自然降解,会带来“白色污染”B√电木插座具有热固性,一经加工成型,受热也不再熔化,所以破裂后不能热修补C塑料、合成纤维属于有机合成材料,合金属于金属材料D√蚕丝、棉花都属于天然纤维6. B 【解析】羊毛纤维燃烧产生烧焦羽毛味,合成纤维燃烧不会产生此种气味,A能达到目的;蒸馏水、食盐水均为无色液体,采用看颜色的方法不可区分二者,B不能达到目的;稀盐酸显酸性,不能使酚酞变色,氢氧化钠溶液显碱性,能使酚酞变红,采用加酚酞的方法可区分二者,C能达到目的;白酒具有酒的香味,食醋具有醋酸味,采用闻气味的方法可以区分二者,D能达到目的。7. (1)有机合成材料 A【解析】(1)制造轮胎的橡胶是合成橡胶,属于有机合成材料;由无机玻璃、树脂、塑料等粘合而成的材料属于复合材料。 8. (1)塑料 (2)导电(或导电和延展) (3)③【解析】(1)塑料是三大有机合成材料之一,而镁合金是金属材料。(2)根据题给信息,在手机中主要在线路板中用到了铜,这主要是利用了铜的导电性。(3)物质的用途反映了物质的性质,根据生活的体验,手机屏幕的透光性肯定好,化学稳定性好,不宜与空气中的氧气反应,也不易溶于水。9.(1)C、H、O(或碳、氢、氧等合理即可) 有机化合物 矿泉水瓶(合理即可) (2)Cl(或氯) (3)耐热(或无毒合理即可)【解析】(1)依据PET的化学式,可推出PET中含有C、H、O三种元素;PET属于含碳的化合物,且不属于碳的氧化物、碳酸、碳酸盐和碳酸氢盐,所以它属于有机化合物;依据表格中提供的01号塑料的用途,可知其主要用于制作矿泉水瓶等。(2)通过比较PVC 和HDPE的化学式,可知PVC除含C、H元素外,还含有Cl元素。(3)性质决定用途。依据表格中提供的05号塑料的用途,可推出05号塑料具有的化学性质是耐热或无毒等。 命题点2 环境问题10. A 【解析】“白色污染”一般是指废弃塑料造成的污染,故选A。11. B 【解析】易拉罐属于金属材料,回收废旧金属有利于节约金属资源,A合理;废报纸属于可回收垃圾,B不合理;电池含有铬、镍等重金属,能污染土壤和水资源,属于有害垃圾,C合理;餐厅里的剩余饭菜,属于餐厨垃圾,D合理。12. C 13. B 14. B 【解析】A√工业废水经处理达标后再排放,可以防止水体污染B大量燃烧化石燃料会造成空气污染,但目前人类所需的能量主要来自化石燃料的燃烧,所以无法禁止,只能减少化石燃料的使用C√由于塑料的化学性质较稳定,废弃塑料在环境中难降解,大量使用会造成白色污染,如果使用可降解塑料,可有效缓解“白色污染”D√汽车尾气中含有一氧化碳、氮的氧化物等有害成分,会造成环境污染,如果安装催化净化装置,可使这些有害物质转化为无害物质,减少空气污染15. C 16. D 17. (1)工业废水处理达标后再排放。(或生活污水集中处理和排放或农业上提倡使用农家肥,合理使用农药和化肥等合理即可)(2)来源:汽车尾气防治措施:改进发动机的燃烧方式,使汽油能充分燃烧。(或使用催化净化装置,使有害气体转化为无害物质或使用无铅汽油,禁止含铅物质排放或加大尾气检测力度,禁止未达环保标准的汽车上路)18. (1)腐蚀大理石建筑(或腐蚀金属制品;破坏森林植被;污染水源;使土壤酸化;危害人体健康等合理即可) (2)减少使用煤、石油和天然气等化石燃料(或利用太阳能、风能、地热能等清洁能源;植树造林,严禁乱砍滥伐等合理即可) (3)太阳能(或地热能、潮汐能、风能、生物质能等合理即可)19. (1)氢气 (2)具有可燃性(或常温下化学性质稳定,具有还原性等合理即可) (3)减少【解析】(1)氢气燃烧只生成水,不会污染环境,所以氢气是最清洁的能源。(2)根据题意知,石墨烯是碳的单质,碳单质的化学性质表现在:常温下化学性质稳定,具有可燃性,具有还原性。(3)燃放烟花爆竹会产生粉尘,使大气中PM2.5增大,所以实施“禁鞭令”可有效减少PM2.5。
相关试卷
这是一份2023年中考化学一轮基础知识专题练习 专题十七 化学材料 保护好我们的环境(无答案),共4页。试卷主要包含了下列物质中,属于合成材料的是,材料与人类生活密切相关,绿色映底蕴,山水见初心,成都坚持生态优先、绿色发展等内容,欢迎下载使用。
这是一份专题07 常见的酸和碱-2021年中考化学命题点分析与精练,共28页。
这是一份专题10 认识化学元素-2021年中考化学命题点分析与精练,共9页。
