





专题17 空间几何体与点线面的位置关系-2021届新高考数学一轮复习知识点总结与题型归纳面面全
展开(一)空间基本概念
1.几何体:只考虑形状与大小,不考虑其它因素的空间部分叫做一个几何体,比如长方体,球体等.
2.构成几何体的基本元素:点、线、面.
1)几何中的点不考虑大小,一般用大写英文字母A , B , C⋯来命名;
2)几何中的线不考虑粗细,分直线(段)与曲线(段);其中直线是无限延伸的,一般用一个小写字母a , b , l⋯或用直线上两个点AB , PQ⋯表示;一条直线把平面分成两个部分.
3)几何中的面不考虑厚薄,分平面(部分)和曲面(部分);
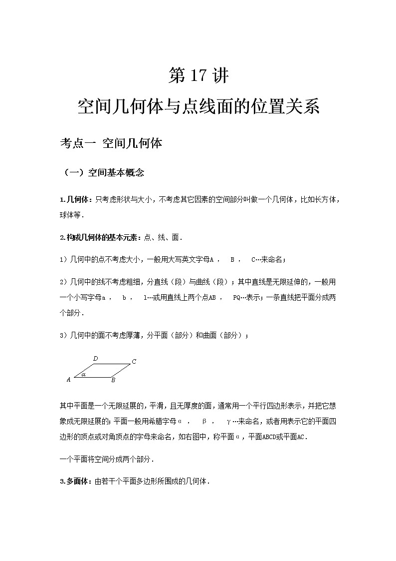
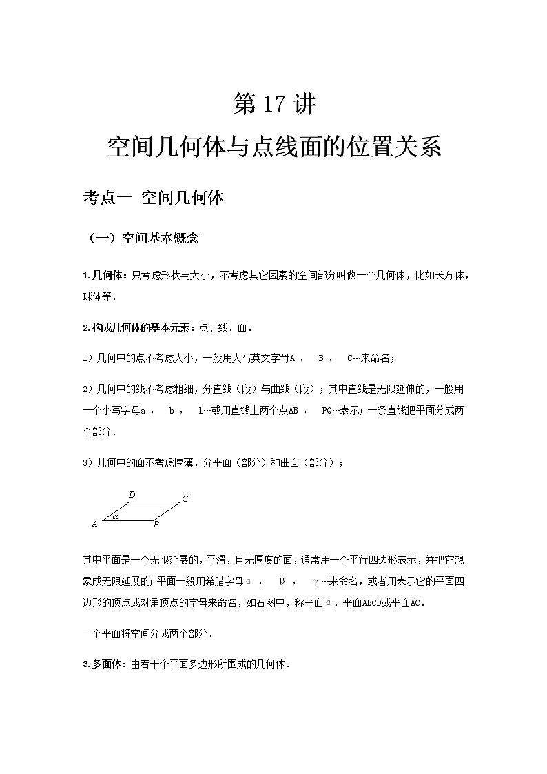
其中平面是一个无限延展的,平滑,且无厚度的面,通常用一个平行四边形表示,并把它想象成无限延展的;平面一般用希腊字母α , β , γ⋯来命名,或者用表示它的平面四边形的顶点或对角顶点的字母来命名,如右图中,称平面α,平面ABCD或平面AC.
一个平面将空间分成两个部分.
3.多面体:由若干个平面多边形所围成的几何体.
基本内容:围成多面体的各个多边形叫做多面体的面,相邻两个面的公共边叫做多面体的棱,棱与棱的公共点叫做多面体的顶点,连结不在同一个面上的两个顶点的线段叫做多面体的对角线.
凸多面体:把一个多面体的任意一个面延展成平面,如果其余的各面都在这个平面的同一侧,则这样的多面体就叫做凸多面体.
4.截 面:一个几何体和一个平面相交所得的平面图形(包括它的内部),叫做这个几何体的面.
(二)棱柱、棱锥和棱台
1.棱柱:
1)棱柱的概念:由一个平面多边形沿某一确定方向平移形成的空间几何体叫做棱柱.
平移起止位置的两个面叫做棱柱的底面,多边形的边平移所形成的面 叫做棱柱的侧面;相邻侧面的公共边叫做棱柱的侧棱;过不相邻的两条侧棱所形成的面叫做棱柱的对角面;与底面垂直的直线与两个底面的交点部分的线段或距离称为棱柱的高.
2)棱柱的性质:棱柱的两个底面是全等的多边形,且对应边互相平行,侧面都是平行四边形,侧棱平行且相等.
3)棱柱的分类:侧棱与底面不垂直的棱柱叫斜棱柱,侧棱与底面垂直的棱柱叫直棱柱.底面是正多边形的直棱柱叫正棱柱.
4)特殊的四棱柱:
2.棱锥:
1)棱锥的概念:当棱柱的一个底面收缩为一个点时,得到的几何体叫做棱锥.
它有一个面是多边形,其余各面都是有一个公共顶点的三角形.棱锥中有公共顶点的各三角形叫做棱锥的侧面;各侧面的公共顶点叫做棱锥的顶点;多边形叫做棱锥的底面;相邻侧面的公共边叫做棱锥的侧棱;棱锥中过不相邻的两条侧棱的截面叫做棱锥的对角面;过顶点且与底面垂直相交的直线在顶点与交点间的线段或距离叫做棱锥的高.
2)正棱锥:底面是正多边形,顶点与底面中心的连线垂直于底面的棱锥叫正棱锥.
正棱锥的各个侧面都是全等的等腰三角形,它们底边上的高都相等,称为正棱锥的斜高.
3.棱台:
1)棱台的概念:棱锥被平行于底面的一个平面所截后,截面和底面之间的部分叫做棱台.
原棱锥的底面和截面分别叫做棱台的下底面和上底面;其余各面叫做棱台的侧面;相邻两侧面的公共边叫做棱台的侧棱;与棱台的底面垂直的直线夹在两个底面之间的线段或距离称为棱台的高.
2)棱台的性质:棱台的各侧棱延长后交于一点,即棱台的上下底面平行且对应边成比例;
3)正棱台:由正棱锥截得的棱台叫做正棱台.正棱台的各个侧面都是全等的等腰梯形,这些等腰梯形的高叫做棱台的斜高.
(三) 圆柱、圆锥和圆台
1.将矩形、直角三角形、直角梯形分别绕着它的一边、一直角边、垂直于底边的腰所在的直线旋转一周,形成的几何体分别叫做圆柱、圆锥和圆台.
2.这条旋转轴叫做几何体的轴,轴的长即为该旋转体的高.垂直于轴的边旋转而成的圆面叫做底面,不垂直于轴的边旋转而成的曲面叫做侧面,无论旋转到什么位置,这条边都叫做侧面的母线;圆柱、圆锥、圆台一般用表示它的轴的字母来表示.
3.圆柱、圆锥、圆台的性质:
= 1 \* GB3 ①平行于底面的截面都是圆;
= 2 \* GB3 ②过轴的截面(轴截面)分别是全等的矩形、等腰三角形、等腰梯形.
(四) 球与球面
1.半圆绕着它的直径所在的直线旋转一周而形成的几何体叫做球(或球体),半圆旋转而成的曲面叫做球面.半圆的圆心称为球心,球心与球面上一点的连线段称为球的半径,连结球面上两点且过球心的线段叫作球的直径.一般用球心的字母表示一个球.
2.球面也可看做空间中到一个定点的距离等于定长的点的集合,球体可以看成到空间中一个定点的距离小于等于定长的点的集合.
3.球面被经过球心的平面截得的圆叫做球的大圆,被不经过球心的平面截得的圆叫做球的小圆;在球面上,两点之间的最短距离,就是经过两点的大圆在这两点间的劣弧的长度,这个弧长叫做两点间的球面距离.
4.球的截面性质:球的小圆(指不过球心的截面圆)的圆心与球心的连线垂直于小圆所在平面,有r=R2−d2,其中r为截面圆的半径,R为球的半径,d为球心到截面圆的距离,即球心与截面圆圆心的距离.
典例精讲
1.《九章算术》中将四个面都是直角三角形的四面体称为“鳖臑”,则以正方体ABCD﹣A1B1C1D1的顶点为顶点的“鳖臑”的个数为( )
A.12B.24C.48D.58
【分析】每个顶点对应6个鳖臑,所以8个顶点对应48个鳖臑.但每个鳖臑都重复一次,再除2.
【解答】
解:当顶点为A时,三棱锥A﹣EHG,A﹣EFG,A﹣DCG,A﹣DHG,A﹣BCG,A﹣BFG,为鳖臑.
所以8个顶点为8×6=48个.但每个鳖臑都重复一次,再除2.所以个数为24个.
故选:B.
【点评】本题考查线面位置关系,属于中档题.
2.如图,在长方体ABCD﹣A1B1C1D1中,AB=BC=2AA1=2,E,F分别在AB,BC上,则下列说法错误的是( )
A.直线AD与A1C1所成的角为π4
B.当E为中点时,平面A1D1E⊥平面B1C1E
C.当E,F为中点时,EF⊥BD1
D.当E,F为中点时,BD1⊥平面B1EF
【分析】由题意画出图形,利用异面直线所成角、线面垂直的判定与性质逐一分析四个选项得答案.
【解答】解:如图,
∵A1C1∥AC,∴直线AD与A1C1所成的角为∠DAC,
∵底面ABCD为正方形,∴∠DAC=π4,故A正确;
当E为AB中点时,AE=B1E=2,A1B1=2,则A1E2+B1E2=A1B12,
得到A1E⊥B1E,又A1D1⊥平面A1ABB1,则A1D1⊥B1E,可得B1E⊥平面A1D1E,
而B1E⊂平面B1C1E,∴平面A1D1E⊥平面B1C1E,故B正确;
当E,F为中点时,EF∥AC,
∵DD1⊥底面ABCD,∴DD1⊥AC,由底面ABCD为正方形,可得AC⊥BD,
∴AC⊥平面BDD1,则AC⊥BD1,故EF∥BD1,故C正确;
若BD1⊥平面B1EF,则BD1⊥B1E,又B1E⊥A1D1,可得A1B⊥B1E,显然错误,故D错误.
故选:D.
【点评】本题考查棱柱的结构特征,考查空间想象能力与思维能力,是中档题.
3.下列结论正确的是( )
A.各个面都是三角形的几何体是三棱锥
B.以三角形的一条边所在直线为旋转轴,其余两边旋转形成的曲面所围成的几何体叫圆锥
C.棱锥的侧棱长与底面多边形的边长相等,则该棱锥可能是正六棱锥
D.圆锥的顶点与底面圆周上的任意一点的连线都是母线
【分析】通过简单几何体和直观图说明A和B错误,根据正六棱锥的过中心和定点的截面知C错误,由圆锥的母线进行判断知D正确.
【解答】解:A、如图(1)所示,由两个结构相同的三棱锥叠放在一起构成的几何体,各面都是三角形,但它不是棱锥,故A错误;
B、如图(2)(3)所示,若△ABC不是直角三角形,或是直角三角形但旋转轴不是直角边,所得的几何体都不是圆锥,故B错误;
C、若六棱锥的所有棱长都相等,则底面多边形是正六边形.由过中心和定点的截面知,若以正六边形为底面,侧棱长必然要大于底面边长,故C错误;
D、根据圆锥母线的定义知,故D正确.
故选:D.
【点评】本题考查了简单几何体的结构特征的应用,结合柱体、椎体和台体的结构特征,以及几何体的直观图进行判断,考查了空间想象能力.
4.如图,在四棱锥P﹣ABCD中,BC∥AD,AD=2BC,点E是棱PD的中点,PC与平面ABE交于F点,设PF=λFC,则λ=( )
A.4B.3C.2D.1
【分析】延长DC和AB交于一点G,连接EG交PC于点F,由已知可确定点F为三角形的重心,从而可得答案.
【解答】解:延长DC和AB交于一点G,连接EG交PC于点F,平面ABE即为平面AEG,
连接PG,因为AD=2BC,且AD∥BC,可得点C,B分别是DG和AG的中点,
又点E是PD的中点,即GE和PC分别为△PDG的中线,
从而可得点F为△PDG的重心,
即PF=2FC,可得λ=2,
故选:C.
【点评】本题考查平面的确定和三角形的重心的性质,考查分析和推理能力,属于中档题.
5.若一个正方体的八个顶点都在同一个球面上,则正方体与这个球的表面积之比为
A.B.C.D.
【分析】根据题意,设正方体的棱长为,进而可得正方体的表面积,求出正方体的体对角线的长,分析可得球的半径,即可得球的表面积,据此计算可得答案.
【解答】解:根据题意,设正方体的棱长为,则其表面积,
其体对角线的长为,
正方体的八个顶点都在同一个球面上,则球的半径,则球的表面积,
故正方体与这个球的表面积之比;
故选:.
【点评】本题考查正方体与球的关系,涉及球的表面积的计算,属于基础题.
6.在正方体中,为棱的中点,则异面直线与所成角的余弦值为
A.B.C.D.
【分析】连结,,由,得是异面直线与所成角(或所成角的补角),由此能求出异面直线与所成角的余弦值.
【解答】解:连结,,
,是异面直线与所成角(或所成角的补角),
设正方体中棱长为1,
则,,
.
异面直线与所成角的余弦值为.
故选:.
【点评】本题考查异面直线所成角的余弦值的求法,考查空间中线线间的位置关系、余弦定理等基础知识,考查运算求解能力,是中档题.
7.下列说法正确的是 ②④
①用一个平面截一个球,得到的截面是一个圆;
②圆台的任意两条母线延长后一定交于一点;
③有一个面为多边形,其余各面都是三角形的几何体叫做棱锥;
④若棱锥的侧棱长与底面多边形的边长相等,则该棱锥不可能是正六棱锥;
⑤用斜二测画法作出正三角形的直观图,则该直观图面积为原三角形面积的一半.
【分析】用一个平面截一个球,得到的截面是一个圆面,可判断①错误;由圆台的概念知圆台的任意两条母线延长后一定交于一点,可判断②正确;依照棱锥的定义,其余各面的三角形必须有公共的顶点,可判断③错误;若六棱锥的底面边长都相等,则底面为正六边形,由过中线和顶点的截面知,若以正六边形为底面,侧棱长一定大于底面边长,可判断④正确;通过作图后计算可判断⑤错误.
【解答】解:在①中,用一个平面截一个球,得到的截面是一个圆面,故①错误;
在②中,由圆台的概念知圆台的任意两条母线延长后一定交于一点,故②正确;
在③中,依照棱锥的定义,其余各面的三角形必须有公共的顶点,故③错误;
在④中,若六棱锥的底面边长都相等,则底面为正六边形,
由过中线和顶点的截面知,若以正六边形为底面,侧棱长一定大于底面边长,故④正确;
在⑤中,如图△A'B'C'是边长为2的正三角形ABC的直观图,
则A'B'=2,C'D'为正三角形ABC的高CD的一半,即C'D'=12×3=32.
则高C'E=C'D'sin45°=32×22=64,
∴三角形△A'B'C'的面积为12×2×64=64.
原三角形高CD=22−1=3,
原三角形面积ABC为12×2×3=3.故⑤错误.
∴说法正确的是②④.
故答案为:②④.
【点评】本题考查几何体的特征的判定,明确几何体的定义是解决问题的关键,属中档题.
考点二 三视图与表面积体积的计算
(一) 平行投影
1.投影:由于光的照射,在不透明物体后面的屏幕上可以留下这个物体的影子,这种现象叫做投影.其中,我们把光线叫做投影线,把留下物体的影子的屏幕叫做投影面.
2.平行投影:
1)概念:已知图形F,直线l与平面α相交,过F上任意一点M作直线MM'平行于l,交平面α于点M',则点M'叫做点M在平面α内关于直线l的平行投影(或象);如果图形F上的所有点在平面α内关于直线l的平行投影构成图形F',则F'叫做图形F在α内关于直线l的平行投影.平面α叫做投射面,l叫做投射线.
2)性质:若图形中的直线或线段不平行于投射线时,平行投影具有以下性质:
①直线或线段的平行投影仍是直线或线段;
②平行直线的平行投影是平行或重合的直线;
③平行于投射面的线段,它的投影与这条线段平行且等长;
④平行于投射面的平面图形,它的投影与这个图形全等;在同一直线或平行直线上,两条线段平行投影的比等于这两条线段的比.
3)正投影:
概念:在平行投影中,如果投射线与投射面垂直,则称这样的平行投影为正投影.
性质:
①垂直于投射面的直线或线段的正投影是点;
②垂直于投射面的平面图形的正投影是直线或直线的一部分.
(二)直观图与三视图
1. 三视图:
俯视图:在画正投影时,常选取三个互相垂直的平面作为投射面,一个投射面水平放置,叫做水平投射面,投射到这个面内的图形叫做俯视图;
主视图:一个投射面放置在正前方,叫直立投射面,投射到此平面内的图形叫做主视图;
左视图:和水平投射面、直立投射面都垂直的投射面叫做侧立投射面,通常把这个平面放在直立投射面的右面,投射到这个平面内的图形叫做左视图.
三视图:将空间图形向这三个平面作正投影,然后把这三个投影按一定的布局放在一个平面
内,这样构成的图形叫做空间图形的三视图.
2.直观图:
概念:用来表示空间图形的平面图形,叫做空间图形的直观图.
画法:斜二测画法和正等测画法:
1)斜二测画法规则:
①在已知图形所在的空间中取水平平面,作相互垂直的轴Ox,Oy,再作Oz轴,使∠xOz=90°,∠yOz=90°.(三维空间中)
②画直观图时,把Ox,Oy,Oz画成对应的轴O'x' , O'y' , O'z',使∠x'O'y'=45°或135°,∠x'O'z'=90°,x'O'y'所确定的平面表示水平平面.(二维平面上)
③已知图形中,平行于x轴,y轴或z轴的线段,在直观图中分别画成平行于x'轴,y'轴或z' 轴的线段.并使它们和所画坐标轴的位置关系,与已知图形中相应线段和原坐标轴的位置关系相同.
④已知图形中平行于x轴和z轴的线段,在直观图中保持长度不变,平行于y轴的线段,长度为原来的一半.
⑤画图完成后,擦去作为辅助线的坐标轴,就得到了空间图形的直观图.
(三)空间几何体的表面积
1.直棱柱与圆柱的侧面积:等于它的底面周长和高(母线)的乘积.
S=cℎ,其中c为底面的周长,ℎ为直棱柱(圆柱)的高,也即侧棱(母线)长;
2.正棱锥(圆锥)的侧面积:等于它的底面周长和斜高(母线)乘积的一半.
S=12cℎ'=12naℎ',其中a为底面边长,ℎ'为斜高;
S=12cl=πrl,其中c为底面周长,r为圆锥的底面半径,l为母线长;
3.正棱台(圆台)的侧面积:等于它的上下底面周长之和与斜高(母线)乘积的一半.
S正棱台=12(c+c')ℎ'=n2(a+a')ℎ',其中a,a'分别是正棱台上下底面的边长,ℎ'为斜高;
S正棱台=12(c+c')l=π(r+r')l,其中r,r'分别是圆台上下底面的半径,l为母线长;
4.球面面积:等于它的大圆面积的四倍.S球=4πR2,R为球的半径.
(四)空间几何体的体积
1.柱体(棱柱,圆柱)体积公式:V柱体=Sℎ,其中S为底面积,ℎ为高;
2.棱体(棱锥,圆锥)的体积公式:V棱体=13Sℎ,其中S为底面积,ℎ为高;
3.台体(棱台,圆台)的体积公式: V台体=13ℎ(S+SS'+S'),其中S',S分别是台体上,下底面的面积,ℎ为台体的高;球的体积:V球=43πR3,R为球的半径.
典例精讲
1.一个几何体的三视图如图所示,图中的三个正方形的边长均为2,则该几何体的体积为( )
A.8−2π3B.4−π3C.8−π3D.4−2π3
【分析】根据三视图可得该几何体是由棱长为2的几何体挖去两个圆锥所得,利用正方体、圆锥体积公式即可计算.
【解答】解:根据三视图可得该几何体是由棱长为2的几何体挖去两个圆锥所得,如图,
则该几何体的体积为V=2×2×2−2×13π×12×1=8−2π3.
故选:A.
【点评】本题考查的知识点是由三视图求体积,其中根据已知分析出几何体的形状是解答的关键.属于中档题.
2.设地球的半径为R,地球上A,B两地都在北纬45°的纬度线上去,且其经度差为90°,则A,B两地的球面距离是( )
A.πRB.πR2C.πR3D.πR6
【分析】设在北纬45°的纬圆的圆心为C,球心为O,连结OA、OB、OC、AC、BC.根据地球纬度的定义,算出小圆半径AC=BC=22R.由A、B两地经度差为90°,在Rt△ABC中算出AB=AC2+BC2=R,从而得到∠AOB=π3,利用球面距离的公式加以计算,即可得到A、B两地的球面距离.
【解答】解:设在北纬45°的纬圆的圆心为C,球心为O,
连结OA、OB、OC、AC、BC,则OC⊥平面ABC
Rt△ACO中,AC=OAcs45°=22R,同理BC=22R,
∵A、B两地经度差为90°,
∴∠ACB=90°,Rt△ABC中,AB=AC2+BC2=R
由此可得△AOB是边长为R的等边三角形,得∠AOB=π3
∴A、B两地的球面距离是 π3R.
故选:C.
【点评】本题求地球上北纬45度圈上两点的球面距离,着重考查了球面距离及相关计算、经纬度等基础知识,考查运算求解能力,考查空间想象能力.
3.某三棱锥的三视图如图所示,则该三棱锥最长棱的棱长为( )
A.22B.3C.23D.13
【分析】根据三视图,还原出原图,根据勾股定理可得.
【解答】
解:根据题意,该三棱锥的原图为如图的S﹣ABC,
SD在俯视图中投成了一个点,故SD⊥平面ABCD(ABCD为俯视图的四个顶点),DE平行于正视的视线,故DE⊥BC,
根据题意,DE=BE=SD=2,
所以SB为最长的棱,因为BD⊂ABCD,∴SD⊥BD,
∴BD2=DE2+BE2=8,
∴SB=BD2+SD2=8+4=23.
故选:C.
【点评】本题考查了空间几何体的三视图,由三视图还原原图是解决问题的难点,属于中档题.
4.中国古代数学名著《九章算术》中记载了公元前344年商鞅督造的一种标准量器商鞅铜方升,其三视图如图所示(单位:寸),若取3,当该量器口密闭时其表面积为42.2(平方寸),则图中的值为
A.3B.3.4C.3.8D.4
【分析】首先把三视图转换为几何体,进一步利用几何体的表面积公式的应用求出结果.
【解答】解:根据几何体的三视图转换为几何体为:
该几何体为由一个圆柱和长方体组成,
如图所示:
由图可知,该几何体的表面积为,
解得,
故选:.
【点评】本题考查的知识要点:三视图和几何体之间的转换,几何体的表面积公式的应用,主要考查学生的运算能力和转换能力及思维能力,属于基础题型.
5.《九章算术》是我国古代内容极为丰富的数学名著,书中有如下问题:“今有刍甍,下广三丈,袤四丈,上袤二丈,无广,高二丈,问:积几何?”其意思为:“今有底面为矩形的屋脊状的锲体,下底面宽3丈,长4丈,上棱长2丈,高2丈,问:它的体积是多少?”已知1丈为10尺,该锲体的三视图如图所示,则该锲体的体积为( )
A.10000立方尺B.11000立方尺
C.12000立方尺D.13000立方尺
【分析】由题意,将楔体分割为三棱柱与两个四棱锥的组合体,利用所给数据,即可求出体积
【解答】解:由题意,将楔体分割为三棱柱与两个四棱锥的组合体,作出几何体的直观图如图所示:
沿上棱两端向底面作垂面,且使垂面与上棱垂直,
则将几何体分成两个四棱锥和1个直三棱柱,
则三棱柱的体积V1=12×3×2×2=6,四棱锥的体积V2=13×1×3×2=2,
由三视图可知两个四棱锥大小相等,
∴V=V1+2V2=10立方丈=10000立方尺.
故选:A.
【点评】本题考查几何体体积的计算,正确还原几何体,利用方格数据分割与计算是关键.
6.如图,网格纸上小正方形的边长为1,粗线画出的是某四面体的三视图,则该四面体的外接球表面积为
A.B.C.D.
【分析】首先把三视图转换为几何体,进一步求出外接球的半径,最后求出表面积.
【解答】解:根据几何体的三视图转换为几何体为三棱锥体
如图所示:
设外接球的半径为,
则:,解得,
所以:.
故选:.
【点评】本题考查的知识要点:三视图和几何体之间的转换,几何体的体积和表面积公式的应用,球的体积公式和表面积公式的应用,主要考查学生的运算能力和转换能力及思维能力,属于基础题.
7.在直三棱柱ABC﹣A1B1C1中,∠ABC=90°,AA1=2,设其外接球的球心为O,已知三棱锥O﹣ABC的体积为1,则球O表面积的最小值为 16π .
【分析】设AB=a,BC=b,球的半径为r.连接AC1∩A1C=O,取AC的中点D,连接BD,则O到三棱柱六个顶点的距离相等,即O为三棱柱外接球的球心.OD=12AA1=1,三棱锥O﹣ABC的体积为1,即13×12ab=1,即12ab=3,表示出r,根据基本不等式可得r的最小值,从而得到球的表面积的最小值.
【解答】解:如图,因为三棱柱ABC﹣A1B1C1是直三棱柱,且∠ABC=90°,
设AB=a,BC=b,球的半径为r.
连接AC1∩A1C=O,取AC的中点D,连接BD,
则O到三棱柱六个顶点的距离相等,即O为三棱柱外接球的球心.
OD=12AA1=1,
又因为三棱锥O﹣ABC的体积为1,即13×12ab=1,即12ab=3,
所以r=AD2+OD2=(a2+b22)2+12≥12ab+1=2,当且仅当a=b时等号成立,
所以球O表面积的最小值为S=4πr2=16π.
故填:16π.
【点评】本题借助直三棱柱的外接球,考查了基本不等式、球的表面积等.属于中档题.
8.某几何体的三视图如图所示,则该几何体的体积为 5π3
【分析】利用三视图判断几何体的形状,然后求解几何体的体积即可.
【解答】解:由题意可知:几何体是一个半圆柱,四分之一的球个半圆锥,组成,半径为1,高为2.
几何体的体积为:12×12π⋅2+12×13×12π⋅2+14×43π×13=5π3.
故答案为:5π3.
【点评】本题考查三视图求解几何体的体积,组合体的体积的求法,考查计算能力.
考点三 点线面的位置关系
(一)点线面的位置关系
1.用集合表示:
1)点A在直线l上,记作:A∈l;点A不在直线l上,记作A∉l;
2)点A在平面α内,记作:A∈α;点A不在平面α内,记作A∉α;
3)直线l在平面α内(即直线上每一个点都在平面α内),记作l⊂α;
4)直线l不在平面α内(即直线上存在不在平面α内的点),记作l⊄α;
5)直线l和m相交于点A,记作l∩m={A},简记为l∩m=A;
6)平面α与平面β相交于直线a,记作α∩β=a.
(二)平面的三个公理及推论
1.三个公理:
1) 公理一:如果一条直线上的两点在一个平面内,那么这条直线上所有的点都在这个平面内.
图形语言表述:如右图:
符号语言表述:A∈l,B∈l,A∈α,B∈α⇒l⊂α
2) 公理二:经过不在同一条直线上的三点,有且只有一个平面,也可以简单地说成,不共线的三点确定一个平面.
图形语言表述:如右图,
符号语言表述:A,B,C三点不共线⇒有且只有一个平面α,使A∈α,B∈α,C∈α.
3)公理三:如果不重合的两个平面有一个公共点,那么它们有且只有一条过这个点的公共直线.
图形语言表述:如右图:
符号语言表述:A∈α∩β⇒α∩β=a,A∈a.如果两个平面有一条公共直线,则称这两个平面相交,这条公共直线叫做两个平面的交线.
2.三个推论
推论1:经过一条直线和直线外的一点,有且只有一个平面.
推论2:经过两条相交直线,有且只有一个平面.
推论3:经过两条平行直线,有且只有一个平面.
3.共面:如果空间中几个点或几条直线可以在同一平面内,那么我们说它们共面.
4.重要方法:
1)证明三点均在两个平面的交线上,可以推证三点共线
2)证明直线共面通常的方法:
①先由其中两条直线确定一个平面,再证明其余的直线都在此平面内(纳入法);
②分别过某些点作多个平面,然后证明这些平面重合(重合法);
③也可利用共面向量定理来证明.
3)公理2是证明直线共点的依据,应该这样理解:
①如果A、B是交点,那么AB是交线;
②如果两个不同平面有三个或者更多的交点,那么它们共面;
③如果α∩β=l,点P是、的一个公共点,那么P∈l.
(三)直线与直线位置关系
1.直线与直线的位置关系:
1)两直线共面:如果两条直线在同一平面内(即平行或相交),则两直线共面.
2)两直线异面:如果两直线不同在任何一个平面内,则两直线异面.
2.求两条异面直线所成的角:首先要判断两条异面直线是否垂直,若垂直,则它们所成的角为90°;若不垂直,则利用平移法求角,一般的步骤是“作(找)—证—算”.注意,异面直线所成角的范围是0,π2;
求异面直线所成角的方法:
①平移法:一般情况下应用平行四边形的对边、梯形的平行对边、三角形的中位线进行平移.
②向量法:设a、b分别为异面直线a、b的方向向量,则两异面直线所成的角arccsa⋅bab;
③补体法
3.两条异面直线的公垂线:
1)定义:和两条异面直线都垂直相交的直线,叫做异面直线的公垂线;
2)证明:异面直线公垂线的证明常转化为证明公垂线与两条异面直线分别垂直.
4.两条异面直线的距离:
1)定义:两条异面直线的公垂线在这两条异面直线间的线段的长度.
2)计算方法:
①公垂线法;
②转化成线面距离(点面距离);
③转化成面面距离.
④空间向量法.
(四)直线与平面的位置关系
1.直线与平面的位置关系:
1)直线l在平面α内:直线上所有的点都在平面内,记作l⊂α,如图⑴;
2)直线l与平面α相交:直线与平面有一个公共点A;记作l∩α=A,如图⑵;
3)直线l与平面α平行:直线与平面没有公共点,记作l//α,如图⑶.
2.平行线:在同一个平面内不相交的两条直线.
平行公理:过直线外一点有且只有一条直线与这条直线平行.
公理4(空间平行线的传递性):平行于同一条直线的两条直线互相平行;
等角定理:如果一个角的两边和另一个角的两边分别平行并且方向相同,那么这两个角相等.
3.空间四边形:顺次连结不共面的四点所构成的图形.
这四个点叫做空间四边形的顶点;所连结的相邻顶点间的线段叫做空间四边形的边;连结不相邻的顶点的线段叫做空间四边形的对角线.
如下图中的空间四边形ABCD,它有四条边AB,BC,CD,DA,两条对角线AC,BD.其中AB,CD;AC,BD;AD,BC是三对异面直线.
(五)平面与平面的位置关系
两个平面α , β平行:没有公共点,记为α∥β;
画两个平行平面时,一般把表示平面的平行四边形画成对应边平行,如右图:
两个平面α,β相交,有一条交线,α∩β=l.
典例精讲
1.已知正方体ABCD﹣A1B1C1D1的体积为1,点M在线段BC上(点M异于B、C两点),点N为线段CC1的中点,若平面AMN截正方体ABCD﹣A1B1C1D1所得的截面为五边形,则线段BM的取值范围是( )
A.(0,12]B.(12,1)C.[13,1)D.[12,13]
【分析】当点M为线段BC的中点时,截面为四边形AMND1,从而当0<BM≤12时,截面为四边形,当BM>12时,截面为五边形,由此能求出线段BM的取值范围.
【解答】解:∵正方体ABCD﹣A1B1C1D1的体积为1,点M在线段BC上(点M异于B,C两点),
点N为线段CC1的中点,平面AMN截正方体ABCD﹣A1B1C1D1所得的截面为四边形,
∴依题意,当点M为线段BC的中点时,
由题意可知,截面为四边形AMND1,
当0<BM≤12时,截面为四边形,当BM>12时,截面为五边形,
∵平面AMN截正方体ABCD﹣A1B1C1D1所得的截面为五边形,
∴线段BM的取值范围为(12,1).
故选:B.
【点评】本题考查线段的取值范围的求法,考查空间中线线、线面、面面间的位置关系等基础知识,考查运算求解能力,考查函数与方程思想,是中档题.
2.如图,在直三棱柱ABC﹣A1B1C1中,AB=AC=AA1=2,BC=2,点D为BC的中点,则异面直线AD与A1C所成的角为( )
A.π2B.π3C.π4D.π6
【分析】取B1C1的中点E,连A1E,DE,CE,∴A1E∥AD,所以异面直线AD与A1C所成角是∠EA1C,或其补角,在直角三角形A1EC中可求得.
【解答】解:取B1C1的中点E,连A1E,DE,CE,
∴A1E∥AD,所以异面直线AD与A1C所成角是∠EA1C,或其补角
易得A1E⊥平面BCC1B1,∴A1E⊥EC,
在直角三角形A1EC中,A1E=12B1C1=12×2=1,CE=2+1=3,
tan∠EA1C=CEA1E=31=3,∴∠EA1C=60°.
故选:B.
【点评】本题考查了异面直线及其所成的角,属中档题.
3.两条异面直线在同一个平面上的射影不可能是( )
A.两条平行直线
B.两条相交的直线
C.一条直线与直线外一个点
D.一条直线
【分析】以正方体为载体,列举出所有情况,结合异面直线的性质能求出结果.
【解答】解:在A中,正方体ABCD﹣A1B1C1D1中,
两条平行的棱A1B1和D1C1在底面ABCD上的射影是两条平行线,
故两条异面直线在同一个平面上的射影可能是两条平行线,故A错误;
在B中,正方体ABCD﹣A1B1C1D1中,上底面的两条相交的对角线A1C1,B1D1在底面ABCD上的射影是两条相交的直线,
故两条异面直线在同一个平面上的射影可能是两条相交的直线,故B错误;
在C中,正方体ABCD﹣A1B1C1D1中,
棱A1B1和CC1在底面ABCD上的射影是一条直线与直线外一个点,
故两条异面直线在同一个平面上的射影可能是一条直线与直线外一个点,故C错误;
在D中,当两直线在同一个平面上的射影是一条直线时,这两个直线平行或相交,
∴两条异面直线在同一个平面上的射影不可能是一条直线,故D正确.
故选:D.
【点评】本题考查命题真假的判断,考查空间中线线、线面、面面间的位置关系等基础知识,考查运算求解能力,考查数形结合思想,是中档题.
4.如图,等边△ABC的中线AF与中位线DE相交于G,已知△A′ED是△AED绕DE旋转过程中的一个图形,下列命题中,错误的是( )
A.动点A′在平面ABC上的射影在线段AF上
B.恒有平面A′GF⊥平面BCED
C.三棱锥A′﹣EFD的体积有最大值
D.异面直线A′E与BD不可能垂直
【分析】由斜线的射影定理可判断A正确;由面面垂直的判定定理,可判断B正确;由三棱锥的体积公式,可判断C正确;由异面直线所成的角的概念可判断D不正确
【解答】解:∵A′D=A′E,△ABC是正三角形,
∴A′在平面ABC上的射影在线段AF上,故A正确;
由A知,平面A′GF一定过平面BCED的垂线,
∴恒有平面A′GF⊥平面BCED,故B正确;
三棱锥A′﹣FED的底面积是定值,体积由高即A′到底面的距离决定,
当平面A′DE⊥平面BCED时,三棱锥A′﹣FED的体积有最大值,故C正确;
当(A′E)2+EF2=(A′F)2时,面直线A′E与BD垂直,故④错误.
故选:D.
【点评】本题考查了线面、面面垂直的判定定理、性质定理的运用,考查了空间线线、线面的位置关系及所成的角的概念,考查了空间想象能力
5.若m,n是两条不同的直线,α,β,γ是三个不同的平面,则下列为真命题的是( )
A.若m⊂β,α⊥β,则m⊥αB.若m∥α,n∥α,则m∥n
C.若m⊥β,m∥α,则α⊥βD.若α⊥γ,α⊥β,则β⊥γ
【分析】在A中,m与α相交、平行或m⊂α;在B中,m与n相交、平行或异面;在C中,由面面垂直的判定定理得α⊥β;在D中,β与γ相交或平行.
【解答】解:由m,n是两条不同的直线,α,β,γ是三个不同的平面,知:
在A中,若m⊂β,α⊥β,则m与α相交、平行或m⊂α,故A错误;
在B中,若m∥α,n∥α,则m与n相交、平行或异面,故B错误;
在C中,若m⊥β,m∥α,则由面面垂直的判定定理得α⊥β,故C正确;
在D中,若α⊥γ,α⊥β,则β与γ相交或平行,故D错误.
故选:C.
【点评】本题考查命题真假的判断,考查空间中线线、线面、面面间的位置关系等基础知识,考查运算求解能力,考查化归与转化思想,是中档题.
二.填空题(共2小题)
6.在长方体ABCD﹣A1B1C1D1中,底面ABCD是正方形,若AC1=3,BC1=5则异面直线BC1与AD所成角的正切值为 12 .
【分析】设AB=a,则AC=2a,推导出CC1⊥AC,CC1⊥BC,求出a=2,从而CC1=1,由AD∥BC,得∠CBC1即异面直线BC1与AD所成的角,由此能求出异面直线BC1与AD所成角的正切值.
【解答】解:设AB=a,∵ABCD是正方体,∴AC=2a,
∵CC1⊥底面ABCD,∴CC1⊥AC,CC1⊥BC,
∴CC12=AC12﹣AC2=BC12﹣BC2,
∴9﹣2a2=5﹣a2,解得a=2,
∴CC1=1,
∵AD∥BC,∴∠CBC1即异面直线BC1与AD所成的角,
∴异面直线BC1与AD所成角的正切值为tan∠CBC1=CC1BC=12.
故答案为:12.
【点评】本题考查异面直线所成角的正切值的求法,考查空间中线线、线面、面面间的位置关系等基础知识,考查运算求解能力,考查数形结合思想,是中档题.
7.如图,多面体OABCD,AB=CD=2,AD=BC=23,AC=BD=10,且OA,OB,OC两两垂直,给出下列5个结论:
①三棱锥O﹣ABC的体积是定值;
②球面经过点A、B、C、D四点的球的直径是13;
③直线OB∥平面ACD;
④直线AD与OB所成角是60°;
⑤二面角A﹣OC﹣D等于30°.
其中正确的结论是 ①②④ .
【分析】由题意,只要构造长方体,设OA=x,OB=y,OC=z,则x2+y2=4,x2+z2=10,y2+z2=12,解得,x=1,y=3,z=3,运用棱锥的体积公式,即可判断①;运用异面直线所成角的定义,即可判断②;球面经过点A、B、C、D两点的球的直径即为长方体的对角线长,即可判断③;由于OB∥AE,AE和平面ACD相交,即可判断④.
【解答】解:由题意,构造长方体,如右图,设OA=x,OB=y,OC=z,
则x2+y2=4,x2+z2=10,y2+z2=12,解得,x=1,y=3,z=3,
对于①,三棱锥O﹣ABC的体积为13OC×12OA×OB=32,故①对;
对于②,球面经过点A、B、C、D两点的球的直径即为长方体的对角线长,
即为12+32+(3)2=13,故②对;
对于③,由于OB∥AE,AE和平面ACD相交,则OB和平面ACD相交,故③错.
对于④,由于OB∥AE,则∠DAE即为直线AD与OB所成的角,
由tan∠DAE=DEAE=3,则∠DAE=60°,故④对;
⑤因为AO⊥OC,DC⊥OC,所以异面直线CD与OA所成的角大小为二面角A﹣OC﹣D的二面角大小,连接OE,则角AOE为所求,tan∠AOE=AEOA=3,所以∠AOE=60°;⑤错误;
故答案为:①②④
【点评】本题考查线面的位置关系的判断,空间异面直线所成的角,以及三棱锥的体积的计算和多面体的外接球的关系,考查运算能力,属于中档题和易错题.
综合练习
一.选择题(共7小题)
1.“斗拱”是中国古代建筑中特有的构件,从最初的承重作用,到明清时期集承重与装饰作用于一体.在立柱顶、额枋和檐檩间或构架间,从枋上加的一层层探出成弓形的承重结构叫拱,拱与拱之间垫的方形木块叫斗.如图所示,是“散斗”(又名“三才升”)的三视图,则它的体积为( )
A.973B.853C.53D.733
【分析】画出几何体的直观图利用柱体的体积,转化求解即可.
【解答】解:由题意可知几何体的直观图如图:下部是四棱台,上部是棱柱挖去一个小棱柱的组合体.
几何体的体积为:4×1.5×4﹣1×2×4+13×1×(16+9+16×9)=853.
故选:B.
【点评】本题考查的知识点是由三视图求体积和表面积,解决本题的关键是得到该几何体的形状.
2.如图,网格纸上小正方形的边长为1,粗实线画出的是某几何体的三视图,已知其俯视图是正三角形,则该几何体的外接球的体积是( )
A.1957π54B.2266π54C.19π3D.22π3
【分析】根据三视图知该几何体是底面为矩形,高为3的四棱锥;还原出长方体,设该四棱锥的外接球球心为O,求出外接球的半径,再计算外接球的体积.
【解答】解:根据三视图知,该几何体是底面为矩形,高为3的四棱锥P﹣ABCD;
且侧面PAB⊥底面ABCD,如图所示;
还原出长方体是长为2,宽为1,高为3;
设该四棱锥的外接球球心为O,
过O作OM⊥平面PAB,M为△PAB的外心,
作ON⊥平面ABCD,则N为矩形ABCD对角线的交点;
∴OM=12,ON=13×3=33;
∴外接球的半径满足R2=ON2+AN2=(33)2+(12+222)2=1912,
∴外接球的体积为V=43πR3=43π×(1912)3=1957π54.
故选:A.
【点评】本题考查了由空间几何体三视图求几何体外接球的表面积的应用问题,是中档题.
3.如图是古希腊数学家阿基米德用平衡法求球的体积所用的图形.此图由正方形ABCD、半径为r的圆及等腰直角三角形构成,其中圆内切于正方形,等腰三角形的直角顶点与AD的中点N重合,斜边在直线BC上.已知S为BC的中点,现将该图形绕直线NS旋转一周,则阴影部分旋转后形成的几何体积为( )
A.23πr3B.πr3C.2πr3D.103πr3
【分析】设球的体积为V球,设由RT△NFO旋转得到的圆锥体积为V1,由RT△NSE旋转得到的圆锥体积为V2,由直角梯形OSEF旋转得到的圆台的体积为V台.
则由阴影区域旋转得到的体积V=(V台−12V球)+(12V球−V1)=V2﹣2V1,代入公式计算即可.
【解答】解:依题意,如图,ES=2r,BS=OF=r
设球的体积为V球,设由RT△NFO旋转得到的圆锥体积为V1,由RT△NSE旋转得到的圆锥体积为V2,由直角梯形OSEF旋转得到的圆台的体积为V台.
则由阴影区域旋转得到的体积
V=(V台−12V球)+(12V球−V1)
=V台﹣V1=V台+V1﹣2V1=V2﹣2V1=13π(2r)2⋅2r−2×13πr2⋅r=2πr3.
故选:C.
【点评】本题考查了旋转体的体积,属于中档题.计算时,灵活运用几何体的组合体,可以降低计算的难度.
4.如图,棱长为f(x)正方体ABCD﹣A1B1C1D1的木块,平面α过点D且平行于平面ACD1,则木块在平面α内的正投影面积是( )
A.3B.332C.2D.1
【分析】正方体ABCD﹣A1B1C1D1的木块的三个面在平面α内的正投影是三个全等的菱形,
可以看成两个边长为2的等边三角形,由此求出木块在平面α内的正投影面积.
【解答】解:棱长为f(x)正方体ABCD﹣A1B1C1D1的木块的三个面
在平面α内的正投影是三个全等的菱形(如图所示),
可以看成两个边长为2的等边三角形,
所以木块在平面α内的正投影面积是
S=2×12×2×2×32=3.
故选:A.
【点评】本题考查了平面投影的形状与面积的计算问题,是中档题.
5.用斜二测画法画水平放置的等腰直角△ABC(AB=AC)的直观图时,以底边BC的中点O为原点,OA为y轴的正方向,建立平面直角坐标系,得到相应的直观图△A′B′C′,则点A′( )
A.在直线AB或直线AC上
B.在直线OA上
C.在△ABC内且不在直线OA上
D.在△ABC外
【分析】利用斜二测画法画水平放置的平面图形的直观图的方法,画出图形判断即可.
【解答】解:以底边BC的中点O为原点,OA为y轴的正方向,建立平面直角坐标系,得到相应的直观图△A′B′C′,水平放置的等腰直角△ABC(AB=AC)的直观图,如图:
则点A′在OA上.
故选:B.
【点评】本题考查用斜二测画法画水平放置的平面图形的直观图的方法,是基本知识的考查.
6.已知长方体全部棱长的和为36,表面积为52,则其体对角线的长为( )
A.4B.29C.223D.417
【分析】首先转化为数学表达式,设出长方体的三条棱的长分别为x,y,z,根据题意列出关系式,通过配方法即可求出对角线的长.
【解答】解:设长方体的三条棱的长分别为:x,y,z,
则2(xy+yz+zx)=524(x+y+z)=36,
可得对角线的长为x2+y2+z2=(x+y+z)2−2(xy+yz+zx)=92−52=29.
故选:B.
【点评】本题主要考查了长方体的特征,考查了配方法的应用,属于中档题.
7.如图,在四面体ABCD中,AB=CD=2,AC=BD=3,AD=BC=5,E,F分别是AD,BC中点.若用一个与直线EF垂直,且与四面体的每一个面都相交的平面α去截该四面体,由此得到一个多边形截面,则该多边形截面面积最大值为( )
A.6B.62C.52D.54
【分析】补成长,寛,高分别为3,2,1的长方体,在长方体中可解决.
【解答】解:补成长,寛,高分别为3,2,1的长方体(如下图)
由于EF⊥α,故截面为平行四边形MNKL,可得KL+KN=5,
设异面直线BC与AD所成的角为θ,则sinθ=sin∠HFB=sin∠LKN,
算得sinθ=265,
∴S四边形MNKL=NK•KL•sin∠NKL≤265(NK+KL2)2=62,
当且仅当NK=KL时取等号.
故选:B.
【点评】本题考查了平面的基本性质及推论,属中档题.
二.填空题(共2小题)
8.在矩形ABCD中,AB=4,BC=3,沿AC将矩形ABCD折叠,其正视图和俯视图如图所示,此时连接顶点B、D形成三棱锥B﹣ACD,则其侧视图的面积为 7225 .
【分析】画出三视图的侧视图的图形,利用三视图的数据,转化求解侧视图的面积即可.
【解答】解:由题意可知几何体是三棱锥,底面是直角三角形,直角边长为4,3,一个侧面是直角三角形与底面垂直,AB=4,BC=3,B到AC的距离为:125
侧视图如图:是等腰直角三角形,直角边长为:125.
所以侧视图的面积为:12×125×125=7225.
故答案为:7225.
【点评】本题考查三视图与直观图的关系,侧视图的面积的求法,是基本知识的考查.
9.已知直三棱柱 ABC﹣A1B1C1中,∠ABC=120°,AB=2,BC=CC1=1,则异面直线 AB1与BC1所成角的余弦值为 105 .
【分析】以A为原点,在平面ABC内过A作AC的垂线为x轴,AC为y轴,AA1为z轴,建立空间直角坐标系,利用向量法能求出异面直线AB1与BC1所成角的余弦值.
【解答】解:以A为原点,在平面ABC内过A作AC的垂线为x轴,AC为y轴,AA1为z轴,建立空间直角坐标系,
过B作BD⊥AC,交AC于点D,
∵直三棱柱 ABC﹣A1B1C1中,∠ABC=120°,AB=2,BC=CC1=1,
∴AC=4+1−2×2×1×cs120°=7,
BD=2S△ABCAC=2×12×2×1×sin120°7=37,AD=AB2−BD2=4−37=57,
∴A(0,0,0),B1(37,57,1),B(37,57,0),C1(0,7,1),
∴AB1→=(37,57,1),BC1→=(−37,27,1),
设异面直线AB1与BC1所成角为θ,
则csθ=|AB1→⋅BC1→||AB1→|⋅|BC1→|=|−37+107+1|5⋅2=105.
∴异面直线AB1与BC1所成角的余弦值为105.
故答案为:105.
【点评】本题考查异面直线所成角的求法,考查推理论证能力、运算求解能力、空间想象能力,考查化归与转化思想、函数与方程思想、数形结合思想,是中档题.
专题28 复数-2021届新高考数学一轮复习知识点总结与题型归纳面面全: 这是一份专题28 复数-2021届新高考数学一轮复习知识点总结与题型归纳面面全,文件包含专题28复数原卷版docx、专题28复数解析版docx等2份学案配套教学资源,其中学案共19页, 欢迎下载使用。
专题26 算法-2021届新高考数学一轮复习知识点总结与题型归纳面面全: 这是一份专题26 算法-2021届新高考数学一轮复习知识点总结与题型归纳面面全,文件包含专题26算法原卷版docx、专题26算法解析版docx等2份学案配套教学资源,其中学案共36页, 欢迎下载使用。
专题27 推理与证明-2021届新高考数学一轮复习知识点总结与题型归纳面面全: 这是一份专题27 推理与证明-2021届新高考数学一轮复习知识点总结与题型归纳面面全,文件包含专题27推理与证明原卷版docx、专题27推理与证明解析版docx等2份学案配套教学资源,其中学案共30页, 欢迎下载使用。